所属成套资源:2026年八年级英语寒假复习讲义(全国通用)
寒假讲义01 复合不定代词(巩固培优)-2026年八年级英语(全国通用)(含答案)
展开
这是一份寒假讲义01 复合不定代词(巩固培优)-2026年八年级英语(全国通用)(含答案),文件包含寒假作业01复合不定代词巩固培优原卷版docx、寒假作业01复合不定代词巩固培优解析版docx等2份试卷配套教学资源,其中试卷共20页, 欢迎下载使用。
寒假作业01 复合不定代词
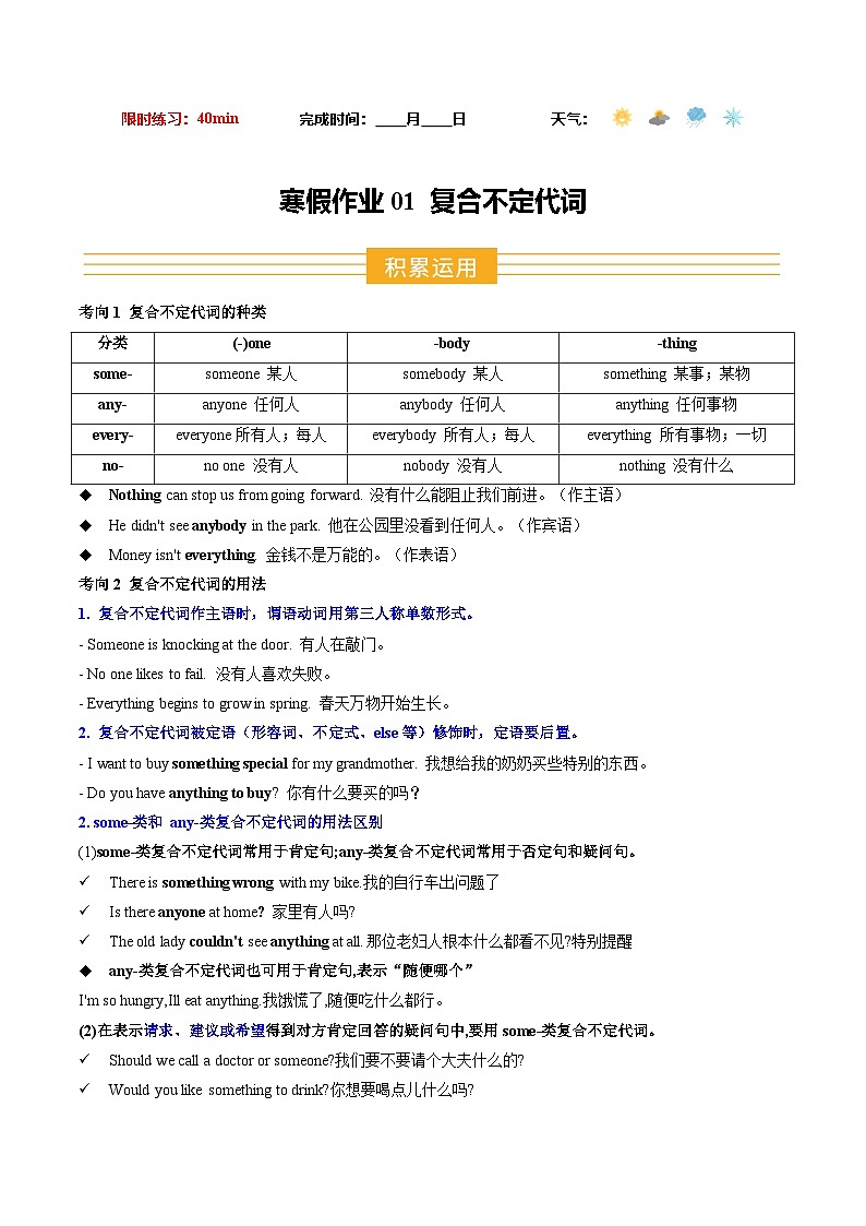
考向1 复合不定代词的种类
Nthing can stp us frm ging frward. 没有什么能阻止我们前进。(作主语)
He didn't see anybdy in the park. 他在公园里没看到任何人。(作宾语)
Mney isn't everything. 金钱不是万能的。(作表语)
考向2 复合不定代词的用法
1. 复合不定代词作主语时,谓语动词用第三人称单数形式。
- Smene is kncking at the dr. 有人在敲门。
- N ne likes t fail. 没有人喜欢失败。
- Everything begins t grw in spring. 春天万物开始生长。
2. 复合不定代词被定语(形容词、不定式、else等)修饰时,定语要后置。
- I want t buy smething special fr my grandmther. 我想给我的奶奶买些特别的东西。
- D yu have anything t buy? 你有什么要买的吗?
sme-类和 any-类复合不定代词的用法区别
(1)sme-类复合不定代词常用于肯定句;any-类复合不定代词常用于否定句和疑问句。
There is smething wrng with my bike.我的自行车出问题了
Is there anyne at hme? 家里有人吗?
The ld lady culdn't see anything at all.那位老妇人根本什么都看不见?特别提醒
any-类复合不定代词也可用于肯定句,表示“随便哪个”
I'm s hungry,Ill eat anything.我饿慌了,随便吃什么都行。
(2)在表示请求、建议或希望得到对方肯定回答的疑问句中,要用sme-类复合不定代词。
Shuld we call a dctr r smene?我们要不要请个大夫什么的?
Wuld yu like smething t drink?你想要喝点儿什么吗?
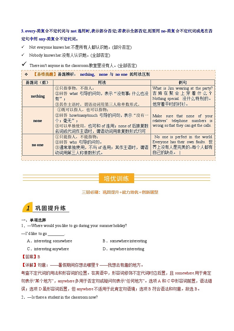
every-类复合不定代词与nt连用时,表示部分否定;若表示全部否定,则要用n-类复合不定代词或是在否定句中用any-类复合不定代词。
Nt everyne knws her.不是所有人都认识她。(部分否定)
Nbdy knws her.没有人认识她。(全部否定)
There isn't anyne in the classrm.教室里没有人。(全部否定)
【易错提醒】易混辨析: nthing, nne 与 n ne 的用法区别
易混词(组)
用法
例句
nthing
①只指事物,不指人;
②回答 what 引导的问句,表示“没有事;什么也没有”;
③其作主语时,谓语动词用第三人称单数形式。
What is Jim wearing at the party? 吉姆在聚会上穿着什么? Nthing special. 没什么特别的。他穿着平时的衬衫。
nne
①既可以指人,也可以指物;
②回答 hw/many/much 引导的问句,表示“没有一个;毫无”;
③可以单独使用,也可和f连用;nne f后接复数名词或代词作主语时,谓语动词用单复数形式均可
Make sure that nne f yur relatives’ telephne numbers is wrng s that they can get the calls.
n ne
①只能指人,不能指物;
②回答 wh 引导的问句。
③通常单独使用,不与f连用;其作主语时,谓语动词用第三人称单数形式。
N ne is perfect in the wrld. Everyne has their wn faults. 世界上没有人是完美的。每个人都有自己的缺点。 |
三层必刷:巩固提升+能力培优+创新题型
一、单项选择
1.—Where wuld yu like t g during yur summer hliday?
—I’d like t g ________.
A.interesting smewhereB.smewhere interesting
C.interesting anywhereD.anywhere interesting
【答案】B
【详解】句意:——暑假期间你想去哪里?——我想去有趣的地方。
考查不定代词的用法和形容词的位置。在英语中,形容词修饰不定代词时应后置,且smewhere用于肯定句表示“某个地方”,anywhere多用于否定句或疑问句表示“任何地方”。选项A和C中形容词前置,语法错误;选项D虽形容词后置,但anywhere不适用于此肯定句语境;选项B符合语法和句意。故选B。
2.—Is there a student in the classrm nw?
—N, ________ is here. All students are n the playgrund.
A.smebdyB.everybdyC.nbdyD.anybdy
【答案】C
【详解】句意:——现在教室里有一个学生吗?——不,没有人在这里。所有学生都在操场上。
考查不定代词辨析。smebdy某人;everybdy每个人;nbdy没有人;anybdy任何人。根据问句“Is there a ”和“ students are n the playgrund.”可知,此处是否定回答,教室里空无一人。故选C。
3.—Which is yur favurite subject, Chinese, Maths r English?
—________. I like Physics best.
A.NthingB.NeitherC.NneD.N ne
【答案】C
【详解】句意:——语文、数学或英语中,你最喜欢哪一门?——都不喜欢,我最喜欢物理。
考查代词辨析。Nthing没有什么;Neither两者都不;Nne没有一个;N ne没有人。根据回答“I like Physics best”可知,回答者最喜欢物理,意味着对列出的三个科目都不喜欢。故选C。
4.—I thught Jenny and Jane bth liked playing tennis.
—Well, althugh they are twins, they have ________ in cmmn.
A.everythingB.smethingC.anythingD.nthing
【答案】D
【详解】句意:——我以为Jenny和Jane都喜欢打网球。——嗯,虽然她们是双胞胎,但她们没有什么共同点。
考查不定代词辨析。everything一切;smething一些东西;anything任何东西;nthing没有东西。根据对话,第一句“I thught...”表明说话者原以为两人有共同点(都喜欢网球),但第二句用“althugh”转折,强调尽管是双胞胎,实际没有共同点,因此应选表示否定的“nthing”。故选D。
5.This nvel is t bring. I culdn’t find ________ in this bk.
A.smething interestingB.anything interesting
C.interesting anythingD.everything interesting
【答案】B
【详解】句意:这本小说太无聊了。我在这本书里找不到任何有趣的东西。
考查复合不定代词和形容词的位置。根据“I culdn’t this bk.”可知,在否定句中,用anything表示“任何东西”;形容词修饰不定代词时应后置,anything interesting“有趣的东西”。故选B。
6.—Lily, did yu d anything interesting n yur hliday?
—Nt at all. I culd d ________ but stay in the htel because f the rain.
A.everythingB.anythingC.smethingD.nthing
【答案】D
【详解】句意:——莉莉,你假期做了什么有趣的事吗?——一点都没有。因为下雨,我除了待在旅馆里什么也做不了。
考查不定代词辨析。everything每件事;anything任何事;smething某事;nthing没什么。根据“Nt at all.”以及“because f the rain”可知,因为下雨,所以什么有趣的事都没做,除了待在旅馆里,nthing but表示“除了……什么也没有”。故选D。
7.—I invited sme f my friends t my birthday party, but ________ came.
—Oh, I’m srry t hear that.
A.n neB.everyneC.nthingD.anyne
【答案】A
【详解】句意:——我邀请了一些朋友来我的生日派对,但没有人来。——哦,听到这个消息我很遗憾。
考查不定代词的用法。n ne没有人;everyne每个人;nthing没有东西,指物不指人;anyne任何人,多用于疑问句或否定句。根据语境,前半句表示邀请,但后半句转折,应表示“没有人来”。故选A。
8.—Did yu d ________ interesting n yur Natinal Day hliday?
—N, nt really. But I met smene interesting.
A.smethingB.everythingC.anythingD.nthing
【答案】C
【详解】句意:——你在国庆节假期做了什么有趣的事吗?——没有,真的没有。但我遇到了某个有趣的人。
考查不定代词辨析。smething一些事;everything每件事;anything任何事;nthing没有事。在疑问句中,通常使用anything表示“任何事”。故选C。
9.Sally’s really enjying her new schl fr ________ there has been kind t her.
A.smeneB.anyneC.everyneD.n ne
【答案】C
【详解】句意:Sally真的很喜欢她的新学校,因为那里的每个人都对她很友善。
考查不定代词辨析。smene某人;anyne任何人;everyne每个人;n ne没有人。根据“Sally’s really enjying her new schl”可知,Sally喜欢新学校,因为那里的每个人都对她很友善,所以用everyne。故选C。
10.—Is there ______ yu want us t d?
—Yes, culd yu please clean the living rm?
A.else anythingB.anything elseC.everything elseD.else smething
【答案】B
【详解】句意:——还有什么事要我们做吗?——是的,请你把客厅打扫一下好吗?
考查不定代词和定语后置。anything任何事情,用于疑问句与否定句;everything每件事情;smething某事,用于肯定句。根据“Is there … yu want us t d?”可知,此处应表示有什么事需要做的吗,为一般疑问句,因此应用anything;形容词else修饰不定代词时需后置。故选B。
11.—Mney is very imprtant. Hwever, it can’t buy lve r friendship.
—Exactly. Mney desn’t mean ________.
A.anythingB.nthingC.everythingD.smething
【答案】C
【详解】句意:——钱是非常重要的。然而,它不能购买爱情或友谊。——确实。金钱并不意味着一切。
考查不定代词辨析。anything任何事;nthing什么也没有;everything一切;smething某事。根据上文“Hwever, it can’t buy lve r friendship.”,钱不能买爱或友谊,因此不意味着一切。故选C。
12.Is ________ here in the classrm? Great! Let’s start the class tday.
A.everybdyB.nbdyC.smebdyD.anybdy
【答案】A
【详解】句意:教室里的每个人都在这儿吗?太棒了!我们今天开始上课吧。
考查不定代词辨析。everybdy每个人;nbdy没有人;smebdy某人;anybdy任何人。根据“Great! Let’s start the class tday.”可知,此处询问教室里的每个人是否都在,所以应该用everybdy。故选A。
13.Yu shuld say “I lve yu!” t yur parents ften. ________ in life is mre imprtant than yur family.
A.EverythingB.SmethingC.AnythingD.Nthing
【答案】D
【详解】句意:你应该经常对你的父母说“我爱你”。生命中没有什么比你的家人更重要。
考查复合不定代词辨析。Everything所有事物;Smething某事;Anything任何事;Nthing没有什么。根据“Yu shuld say ‘I lve yu!’ t yur parents ften.”可知,此处强调家人的至高重要性,因此表示没有什么比家人更重要。故选D。
14.—Hw many apples are there in the bx?
—________ We’d better buy sme tday.
A.Nthing.B.N ne.C.Nbdy.D.Nne.
【答案】D
【详解】句意:——盒子里有多少个苹果?——一个都没有。我们今天最好买一些。
考查不定代词的用法。Nthing没有什么;N ne没有人;Nbdy没有人;Nne没有一个。根据“Hw many apples are there in the bx?”可知,此处询问苹果的数量,nne符合语境,表示“盒子里没有苹果”。故选D。
15.We get t schl n time (准时), and ________ is late fr class every mrning.
A.smebdyB.nbdyC.everybdyD.anybdy
【答案】B
【详解】句意:我们准时到达学校,并且每天早上没有人上课迟到。
考查代词辨析。smebdy某人;nbdy没有人;everybdy每个人;anybdy任何人。根据“We get t schl n time”可知是准时到达学校,没有人迟到。故选B。
二、完成句子
1.我有一些重要的事要告诉辛迪。请让她稍后给我回电话。
I have t tell Cindy. Please ask her t call me back later.
【答案】 smething imprtant
【详解】根据中英文对照可知,句中缺少“一些重要的事”,英文表达为smething imprtant表,smething一般用于肯定句,imprtant是形容词,修饰不定代词需要后置。故填smething;imprtant。
2.对王浩泽来说,没有什么比在航天领域工作更令她满意的事情了。
T Wang Haze, there is wrking in the aerspace field.
【答案】nthing mre satisfying than
【详解】根据中英文对照可知,空缺处应该填的是“没有什么比……更令他满意的事情了”,nthing“没有什么事情”;mre satisfying“更令人满意的”,形容词比较级形式;than“比”,介词,故填nthing mre satisfying than。
3.——你假期做什么有趣的事情了吗?
——没有,没什么特别的事情。
— Did yu d n yur hliday?
— N, .
【答案】 anything interesting nthing special
【详解】根据中英文对照可知,第一、二空缺少“有趣的事情”,且问句为一般疑问句,应用anything interesting;第三、四空缺少“没什么特别的事情”,应用nthing special。故填anything;interesting;nthing;special。
4.你去了什么有趣的地方吗?
Did yu g ?
【答案】 anywhere interesting
【详解】对比中英文可知,空格处缺少“有趣的地方”;疑问句中用anywhere表示“某个地方”,interesting“有趣的”,形容词,修饰anywhere时要后置。故填anywhere;interesting。
5.他什么都不做,除了对这件事抱怨。
He des cmplain abut it.
【答案】 nthing but
【详解】根据中英文对照可知,此处缺少“什么都不做……除了”,nthing but“什么都不做……除了”。故填nthing;but。
6.你和别人一起去的吗?
Did yu g with ?
【答案】anybdy/anyne
【详解】根据中英文对照可知,此处缺“别人”。不定代词anyne或anybdy可以表示“某人”,用在一般疑问句中。故填anyne/anybdy。
7.你的手机没问题。
There is with yur cellphne.
【答案】 nthing wrng
【详解】nthing“没有什么”,不定代词,形容词wrng“错误的;有毛病的”放在其后面作后置定语。nthing wrng“没有问题”。故填nthing;wrng。
8.你在学校旅行中做了什么特别的事情吗?
Did yu d n yur schl trip?
【答案】 anything special
【详解】d smething special意为“做特别的事情”,在否定句或疑问句中用anything代替smething。special是形容词,作后置定语修饰anything。故填anything;special。
9.从这本书中你学不到任何重要的东西。(根据汉语提示完成句子)
Yu can learn in the bk.
【答案】 nthing imprtant
【详解】对比所给中英文可知,设空处为“没什么重要的东西”;nthing“没有什么”,imprtant“重要的”,修饰复合不定代词,需后置。故填nthing;imprtant。
10.我想要一些喝的东西。
I’d like .
【答案】 smething t drink
【详解】对比中英文可知,空处缺少“喝的东西”;根据汉语提示可知,此处考查smething t drink“一些喝的东西”,不定式t drink作定语修饰复合不定代词smething。故填smething;t;drink。
一、完形填空
“Fld the clthes, d the dishes, sweep the flr and take ut the rubbish”, said Anne’s mther, “Anne, yu have t help, s we can 1 the husewrk faster!”
2 Anne finished the wrk, her mther asked her t d smething else. She felt like she was ding husewrk all the 3 . Anne felt very 4 and said t herself, “ 5 d I have t all this wrk?”
When Anne finished her wrk, she felt upset and 6 . She went back t her bedrm, tk a piece f 7 and wrte n it:
Dear Mm, fr all the 8 I did: Taking ut the rubbish—$0.75
Cleaning up the living rm—$3.00 9 the flr—$5. 00
Picking up my bks—$1.00 10 my bed—$1.25
Putting my clthes away—$2.00
Ttal: $13.00
Anne then gave it t her mther. After mm read it, she picked up a pen, turned ver the paper and wrte: Fr the nine mnths that I carried fr yu: N charge (收费). Fr all the 11 that I cked fr yu: N charge. Fr all the mney that I spent 12 yu: N charge. Fr all the lve fr yu: N charge.
When Anne finished 13 it, she almst cried, she felt 14 and said t her mther, “Mm, I 15 yu.” Then she tk the pen and in big letters she wrte n the paper, “PAID IN FULL (全部付清)”.
1.A.shareB.reachC.finishD.change
2.A.WhereverB.As sn asC.DuringD.Until
3.A.timeB.tripC.wayD.jurney
4.A.shyB.angryC.surprisedD.fantastic
5.A.WhatB.HwC.WhenD.Why
6.A.tiredB.lnelyC.surprisedD.strng
7.A.messageB.diaryC.letterD.paper
8.A.schlwrkB.experienceC.hmewrkD.chres
9.A.FldingB.ShakingC.SweepingD.Fixing
10.A.CarryingB.MakingC.RepairingD.Cntrlling
11.A.fdB.musicC.trustD.menu
12.A.inB.frmC.nD.t
13.A.advisingB.readingC.allwingD.imagining
14.A.bredB.unluckyC.successfulD.srry
15.A.lveB.dislikeC.acceptD.ntice
【答案】
1.C 2.B 3.A 4.B 5.D 6.A 7.D 8.D 9.C 10.B 11.A 12.C 13.B 14.D 15.A
【解析】本文是记叙文。主要讲述了安妮起初因频繁做家务而抱怨,甚至向妈妈索要家务报酬,看到妈妈写下的无私付出后深受触动,最终明白母爱的伟大并向妈妈表达爱意的故事。
1.句意:安妮,你必须帮忙,这样我们才能更快地完成家务!
share分享;reach到达;finish完成;change改变。根据“Fld the clthes, d the dishes, sweep the flr and take ut the rubbish”可知,妈妈让安妮帮忙叠衣服、洗碗等家务,帮忙的目的是更快完成家务。故选C。
2.句意:安妮一做完工作,妈妈就让她做别的事情。
Wherever无论哪里;As sn as一……就……;During在……期间;Until直到……为止。结合语境,此处强调两个动作的衔接,“做完工作”和“让做别的事”是紧接着发生的,故选B。
3.句意:她感觉自己一直在做家务。
time时间;trip旅行;way方式;jurney旅程。all the time为固定短语,意为“一直,始终”,符合安妮持续被安排家务的语境。故选A。
4.句意:安妮感到非常生气,自言自语道:“我为什么要做所有这些工作?”
shy害羞的;angry生气的;surprised惊讶的;fantastic极好的。根据“Anne finished the wrk, her mther asked her t d smething else.”可知,安妮刚做完家务就被安排其他事,且抱怨为什么要做这么多工作,她此时是生气的。故选B。
5.句意:安妮感到非常生气,自言自语道:“我为什么要做所有这些工作?”
What什么;Hw怎样;When何时;Why为什么。结合语境,安妮对持续做家务感到不满,疑惑自己做这些工作的原因。故选D。
6.句意:当安妮完成工作时,她感到沮丧又疲惫。
tired疲惫的;lnely孤独的;surprised惊讶的;strng强壮的。根据“When Anne finished her wrk, she felt upset and”可知,安妮做了大量家务,又感到沮丧,由此可推测她同时也是疲惫的。故选A。
7.句意:她回到卧室,拿出一张纸,在上面写道。
message信息;diary日记;letter信;paper纸。根据“turned ver the paper”可知,安妮拿出的是一张纸。故选D。
8.句意:亲爱的妈妈,对于我做的所有家务:倒垃圾——0.75美元。
schlwrk作业;experience经历;hmewrk家庭作业;chres家务。根据“Taking ut the rubbish”可知,此处是指做的所有家务。故选D。
9.句意:打扫客厅——3.00美元 扫地——5.00美元。
Flding折叠;Shaking摇晃;Sweeping打扫 (扫地);Fixing修理。根据“ flr”可知,是扫地。故选C。
10.句意:整理我的书——1.00美元 整理我的床——1.25美元。
Carrying搬运;Making整理 (床铺);Repairing修理;Cntrlling控制。“make ne’s bed”为固定短语,意为“整理床铺”,是常见家务表达。故选B。
11.句意:为我给你做的所有食物:免费。
fd食物;music音乐;trust信任;menu菜单。根据“cked fr yu”可知,做饭对应的是食物。故选A。
12.句意:为我在你身上花的所有钱:免费。
in在……里面;frm从……;n在……方面;t到……。“spend mney n sb.”为固定短语,意为“在某人身上花钱”。故选C。
13.句意:当安妮读完它时,她几乎哭了。
advising建议;reading阅读;allwing允许;imagining想象。根据“After mm read it, she picked up a pen, turned ver the paper and wrte: …Fr all the lve fr yu: N charge.”,是读完了妈妈写的内容。故选B。
14.句意:她感到很抱歉,对妈妈说:“妈妈,我爱你。”
bred无聊的;unlucky不幸的;successful成功的;srry抱歉的。根据“she almst cried”可知,她感到很抱歉。故选D。
15.句意:她感到很抱歉,对妈妈说:“妈妈,我爱你。”
lve爱;dislike不喜欢;accept接受;ntice注意到。根据“When Anne finished … and said t her mther”可知,看到妈妈无偿的爱后,她也表达了对妈妈的爱。故选A。
二、阅读理解
Cking is never just abut preparing smething t eat. It’s a special way t bring peple clser tgether. This is smething I’ve felt many times, especially with my family. Every weekend, my mum and I ften ck tgether. When we are washing vegetables r cutting vegetables, we talk abut lts f things. These little talks make us clser, and the fd tastes even mre delicius because we make it with lve.
Friends can als get clser thrugh cking. Last Sunday, I had a small party at hme. My best friend Lily came t help me make ckies at 9:00 am. We fllwed a simple recipe: mixing flur, sugar and butter, then putting the dugh (面团) in the ven. We laughed a lt when sme ckies turned a little burnt (烧焦的), but we still enjyed eating them. That day, we made happy memries tgether.
Cking als helps us understand different cultures. My grandma smetimes makes pumpkin pie, a dish frm Western cuntries. She tld me she learned it frm a friend lng ag. When we eat the pie, she tells me hw peple in ther places make nice fd t celebrate (庆祝) festivals. This makes me want t knw mre abut ther cultures and helps me respect them mre.
16.Wh des the writer ften ck with n weekends?
A.Her father.B.Her best friend.C.Her mther.D.Her grandma.
17.What time did Lily cme t help the writer make ckies?
A.At 7:30 am.B.At 8:00 am.C.At 8:30 am.D.At 9:00 am.
18.What des the underlined wrd “them” in Paragraph 2 refer t (指的是)?
A.The burnt ckies.B.The new recipes.
C.The happy memries.D.The vegetables.
19.What is the main idea f Paragraph 3?
A.Cking is a special way t bring family clser tgether.
B.Cking helps us understand different cultures.
C.Friends can als get clser thrugh cking.
D.Cking needs gd skills.
20.In which part f the newspaper culd we read the text?
A.Stry Time.B.Histry Wrld.C.Sprts Peple.D.Happy Life.
【答案】16.C 17.D 18.A 19.B 20.D
【解析】本文主要讲述了烹饪不仅是准备食物的过程,更是拉近人与人之间距离、帮助人们了解不同文化的特殊方式,并通过作者与家人、朋友的烹饪经历进行了阐述。
16.细节理解题。根据“Every weekend, my mum and I ften ck tgether.”可知,作者周末经常和妈妈一起做饭。故选C。
17.细节理解题。根据“My best friend Lily came t help me make ckies at 9:00 am.”可知,莉莉早上9点来帮作者做饼干。故选D。
18.词义猜测题。根据“We laughed a lt when sme ckies turned a little burnt (烧焦的), but we still enjyed eating them.”可知,此处的“them”指代前文提到的“有些烧焦的饼干”。故选A。
19.主旨大意题。根据第三段开头“Cking als helps us understand different cultures.”以及段落中奶奶做西方南瓜派并讲述其他地方饮食文化的内容可知,该段主要讲述烹饪有助于我们了解不同的文化。故选B。
20.推理判断题。通读全文可知,文章围绕烹饪带来的人际温暖和文化认知展开,讲述的是生活中的温馨经历与感悟,这类内容最可能出现在报纸的“幸福生活”板块。故选D。
三、短文填空
Accrding t the Ministry f Educatin, China will give much attentin 21 labr educatin in primary and secndary schls, in rder t develp 22 (student) views f the wrld and develp their life skills.
Here 23 (be) tw pieces f news abut schl labr educatin.
* Cking t build character
D yu knw hw 24 (ck), clean r grw plants? If nt, yu 25 (learn) sn. These will all be parts f Chinese public educatin starting this fall.
In the past, students nly 26 (study) sme majr subjects such as Maths and English. But nw they will have at 27 (little) ne class 28 week t learn different life skills. Fr example, students frm the 29 (five) and sixth grades will learn t ck tw r three dishes, like fried eggs with tmates. It will help 30 (they) becme mre independent (独立的).
* Students learn farming
May is the mnth fr transplanting rice (插秧). 31 Majiang village, Sichuan, junir students frm Huaying Middle Schl are learning hw t transplant rice by 32 (hand) and lcal farmers are teaching them n a 33 (sun) day.
This is a part f the schl labr educatin. Students can nt nly learn abut farming, 34 als find ut what the life will be like t wrk 35 farmers.
【答案】
21.t 22.students’ 23.are 24.t ck 25.will learn 26.studied 27.least 28.a 29.fifth 30.them 31.In 32.hand 33.sunny 34.but 35.as
【解析】本文主要报道了中国教育部重视中小学劳动教育的新闻,并具体介绍了两个关于学生学习烹饪和农耕技能的实例。
21.句意:根据教育部的消息,中国将高度重视中小学的劳动教育,以此来培养学生的世界观,同时提升他们的生活技能。根据“give much attentin…labr educatin”可知,此处是固定短语give attentin t,意为“关注”。故填t。
22.句意:根据教育部的消息,中国将高度重视中小学的劳动教育,以此来培养学生的世界观,同时提升他们的生活技能。根据“views”可知,此处需用名词所有格作定语。此处泛指学生群体,应用复数students,其所有格形式为students’。故填students’。
23.句意:以下是两则关于学校劳动教育的新闻。根据“Here…tw pieces f news”可知,此处为Here be倒装句型,be动词的单复数取决于其后的主语。主语tw pieces f news是复数概念,且时态为一般现在时。故填are。
24.句意:你知道怎么烹饪、打扫卫生或者种植植物吗?根据“knw hw…”可知,此处是“疑问词+不定式”结构作宾语。hw t d sth意为“如何做某事”。故填t ck。
25.句意:如果不会的话,你很快就会学到这些技能了。根据“sn…starting this fall”可知,此处表示将要发生的动作,应用一般将来时。will后接动词原形。故填will learn。
26.句意:过去,学生们只学习数学、英语等主要科目。根据“In the past”可知,句子描述过去的情况,应用一般过去时。study的过去式为studied。故填studied。
27.句意:但现在他们每周至少会有一节课,用来学习不同的生活技能。根据“have at…ne class”可知,此处表示至少一节课。固定短语at least,意为“至少”。故填least。
28.句意:但现在他们每周至少会有一节课,用来学习不同的生活技能。根据“ne class…week”可知,此处表示频率,“每周一次”通常表达为nce a week。故填a。
29.句意:比如,五年级和六年级的学生要学会做两三道菜,比如番茄炒蛋。根据“and sixth grades”可知,and连接两个并列的序数词表示年级。five是基数词,序数词为fifth。故填fifth。
30.句意:这会帮助他们变得更加独立。根据“help”可知,此处作宾语,应用人称代词的宾格形式。they是主格,其宾格为them。故填them。
31.句意:在四川马江村,华英中学的初中生们正在学习手工插秧,当地农民在一个晴朗的日子里教他们这项技能。根据“Majiang village”可知,在村庄通常用介词in。句首单词首字母需大写。故填In。
32.句意:在四川马江村,华英中学的初中生们正在学习手工插秧,当地农民在一个晴朗的日子里教他们这项技能。根据“learning hw t transplant rice by…”可知,此处表示方式。by hand是固定搭配,意为“用手;亲手”。故填hand。
33.句意:在四川马江村,华英中学的初中生们正在学习手工插秧,当地农民在一个晴朗的日子里教他们这项技能。根据“day”可知,此处需填入形容词作定语。sun是名词,其形容词为sunny。故填sunny。
34.句意:学生们不仅能了解耕种相关知识,还能体验到当农民的生活是什么样子。根据“nt nly”可知,此处是固定搭配nt nly…but als…,意为“不仅……而且……”。故填but。
35.句意:学生们不仅能了解耕种相关知识,还能体验到当农民的生活是什么样子。根据“wrk…farmers”可知,“wrk as”是固定搭配,意为“担任;以……身份工作”。故填as。
读下面的文章,完成图表所缺信息。每空不超过3个词。
Everybdy dreams abut the future. I’m excited abut my future because I have big hpes and dreams.
Firstly, I think I will dream f being a teacher after cllege. I will wrk hard and be useful t ur sciety. Fr ne thing, I like t stay with middle schl students s much. Mst f the students at that age are full f yuthful spirit and I am sure their passin (热情) will have a great influence n me. Fr anther, teaching is nw cnsidered t be a hard jb in China. Hwever, if we dn’t have enugh teachers, ur future will lack (缺乏) excellent scientists, managers, businessmen, sldiers, gd wrkers and farmers. Hw can ur cuntry be strng and wealthy if this happens? What’s mre, I dream t be rich. I will make a lt f mney. I will help peple in need. I like travelling, s I will g t Africa and Eurpe t experience different cultures and custms. I will meet many peple and make many friends.
All ur dreams can cme true if we try ur best t realize them. I knw it wn’t be easy, but if I make it, I’ll be happy.
【答案】1.being a teacher 2.teaching 3.being rich/t be rich 4.make friends 5.try ur best
【解析】本文主要介绍了作者未来的两个梦想及背后的原因,并分享了实现梦想的方法。
1.根据“Firstly, I think I will dream f being a teacher after cllege.”可知,作者的第一个梦想是成为一名教师。故填being a teacher。
2.根据“Fr anther, teaching is nw cnsidered t be a hard jb in China. Hwever ... Hw can ur cuntry be strng and wealthy if this happens?”可知,教学对国家未来的发展至关重要。故填teaching。
3.根据“What’s mre, I dream t be rich.”可知,作者的第二个梦想是变得富有。故填being rich/t be rich。
4.根据“I will meet many peple and make many friends.”可知,作者计划在旅行中结识许多人并交很多朋友。故填make friends。
5.根据“All ur dreams can cme true if we try ur best t realize them.”可知,作者认为竭尽全力是实现梦想的关键。故填try ur best。
分类
(-)ne
-bdy
-thing
sme-
smene 某人
smebdy 某人
smething 某事;某物
any-
anyne 任何人
anybdy 任何人
anything 任何事物
every-
everyne所有人;每人
everybdy 所有人;每人
everything 所有事物;一切
n-
n ne 没有人
nbdy 没有人
nthing 没有什么
Infrmatin
Details
Dream 1: 1 after cllege
Reasns:
1. like staying with students;
2. 2 is imprtant fr the cuntry’s future;
Dream 2: 3
Reasns:
1. help peple in need;
2. travel t Africa and Eurpe; meet peple and 4 ;
Opinin
We can achieve ur dreams if we 5 .
相关试卷
这是一份寒假讲义14 书面表达(巩固培优)-2026年八年级英语(全国通用)(含答案),文件包含寒假作业14书面表达巩固培优原卷版docx、寒假作业14书面表达巩固培优解析版docx等2份试卷配套教学资源,其中试卷共38页, 欢迎下载使用。
这是一份寒假讲义13 任务型阅读(巩固培优)-2026年八年级英语(全国通用)(含答案),文件包含寒假作业13任务型阅读巩固培优原卷版docx、寒假作业13任务型阅读巩固培优解析版docx等2份试卷配套教学资源,其中试卷共28页, 欢迎下载使用。
这是一份寒假讲义12 语法填空(巩固培优)-2026年八年级英语(全国通用)(含答案),文件包含寒假作业12语法填空巩固培优原卷版docx、寒假作业12语法填空巩固培优解析版docx等2份试卷配套教学资源,其中试卷共29页, 欢迎下载使用。
相关试卷 更多
- 1.电子资料成功下载后不支持退换,如发现资料有内容错误问题请联系客服,如若属实,我们会补偿您的损失
- 2.压缩包下载后请先用软件解压,再使用对应软件打开;软件版本较低时请及时更新
- 3.资料下载成功后可在60天以内免费重复下载
免费领取教师福利

