所属成套资源:2026年八年级英语寒假复习讲义(全国通用)
寒假讲义03 形容词和副词的比较等级(巩固培优)-2026年八年级英语(全国通用)(含答案)
展开
这是一份寒假讲义03 形容词和副词的比较等级(巩固培优)-2026年八年级英语(全国通用)(含答案),文件包含寒假作业03形容词和副词的比较等级巩固培优原卷版docx、寒假作业03形容词和副词的比较等级巩固培优解析版docx等2份试卷配套教学资源,其中试卷共26页, 欢迎下载使用。
寒假作业03 形容词和副词的比较等级
一、基本用法
(一)概述
英语中的形容词和副词有三个等级,即原级、比较级和最高级,以此表示人或事物的等级差别。形容词和副词的比较级用于两者之间的比较,表示“较……”或“更……一些”;形容词和副词的最高级用于三者或三者以上的人或物之间的比较,表示“最……”,形容词最高级前一般要加定冠词the,副词最高级前的the可以省略。
(二)比较等级的构成
形容词、副词比较级和最高级有规则变化和不规则变化。
1. 规则变化
2. 不规则变化
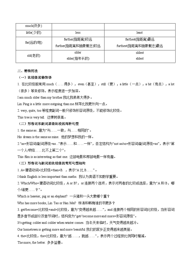
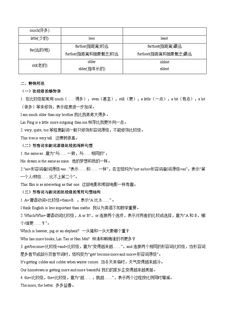
二、特殊用法
(一)比较级的修饰语
1. 在比较级前常用much(……得多),even(甚至),still(更),a little(一点),a bit(有点),a lt(很多)等来修饰,表示程度进一步加深。
I am much lder than my brther.我比我弟弟大得多。
Lin Ping is a little mre utging than me.林萍比我更外向一点。
2. very, quite, t等程度副词一般只修饰形容词原级,不能修饰比较级。
This tree is very tall. 这棵树很高。
(二)形容词和副词原级比较的两种句型
1. the same as...意为“与……一致,与……相同的”。
His dream is the same as mine. 他的梦想和我的一样。
2.“as+形容词/副词原级+as...”表示……和……一样”,否定结构为“nt as/s+形容词/副词原级+as”,表示“第一个人/物在……比不上第二个”。
This film is as interesting as that ne. 这部电影和那部电影一样有趣。
(三)形容词与副词的比较级的常用句型结构
1. A+谓语动词+比较级+than+B. ,表示“A比B……”。
I think English is less imprtant than maths. 我认为英语不如数学重要。
2. Which/Wh+谓语动词比较级,A r B?,r连接两个选项,表示对两者的比较或选择,意为“A和B,哪个/谁更……?”。
Which is heavier, pig r an elephant? 一头猪和一头大象哪个重?
Wh has mre bks, Lin Ta r Han Mei? 林涛和韩梅谁的书更多?
3. get/becme+比较级+and+比较级,意为“变得越来越……”,and连接两个相同的形容词比较级,当形容词是多音节或部分双音节词时,结构变为“get/ becme mre and mre+形容词原级”。
It's getting clder and clder when winter cmes. 当冬天来临时,天气变得越来越冷。
Our hmetwn is getting mre and mre beautiful我们的家乡正变得越来越美丽。
4. the+比较级,the+比较级,意为“越……,就越……”,表示两个过程按比例同时增减。
The mre, the better. 多多益善。
The harder yu study, the better grades yu'll get. 你学习越努力,就越能取得好成绩。
5. “主语+谓语动词+the+比较级+f the tw+...”意为“主语是两者中较……的那个。”,是特指的情况。
Jack is the taller f the tw. 杰克是两个人中较高的一个。
6. 主语+谓语动词+比较级+ than any ther+单数名词. 表示“一个人或物比同一范围内的任何其他一个都……”。
Shanghai is bigger than any ther city in China. 上海比中国其他任何一个城市都大。
(四)形容词与副词的最高级的常用句型
形容词与副词的最高级常用于三者或三者以上人或事(物)之间的比较,在表示最高程度,即表示其中一个在某方面“最……”时使用。在句中使用时,形容词最高级前通常用the,句中常含有表示比较范围的介词f或in;f后面一般接表示一群人或事物的代词或名词,in后面一般接表示单位或场所的名词,常用句型结构为:
1. 主语+be+the+形容词最高级(+名词/代词)+in/f短语. 意为“……是……中最……的(……)”。
Spring is the best seasn f year. 春天是一年中最好的季节。
2. 主语实义动词(+the)+副词最高级+in/f短语. 意为“……是……中最……的”。
Jack wrks (the) hardest in ur class. 在我们班杰克学习最努力。
3. 主语+be+ne f the+形容词最高级+可数名词复数+in/f短语. 意为“……是……中最……的……之一”。
New Yrk is ne f the biggest cities in the wrld. 纽约是世界上最大的城市之一。
4. 主语+be+the+序数词+形容词最高级+可数名词单数+in/f短语. 意为“……在……中是第几……的……”。
The Yangtze River is the first lngest river in ur cuntry. 长江是我们国家的第一长河。
5. Which/Wh+谓语动词(+the)+最高级,A,B r C? 意为“A、B和C,哪个/谁最……?”。
Which is the biggest, the sun, the earth r the mn? 太阳地球和月球,哪一个最大?
Wh runs (the) fastest, Kate, Tm r Mike? 谁跑得最快,凯特、汤姆还是迈克?
【易错提醒】
一、比较级的替代
使用比较级时,前后两个比较项要保持一致。若前一个比较项是不可数名词,则后一个比较项可为替代词that。若前一个比较项是复数名词,则后一个比较项可为替代词thse。
The weather in Nanjing is warmer than that in Beijing in winter. 在冬天南京的天气比北京暖和。
There are mre students in Class 1 than thse in Class2. 一班的学生比二班的学生多。
二、注意事项
1. 使用比较级的基本原则:不做比较用原级,两者比较用比较级,多者比较用最高级。
2. 比较的对象要保持前后一致。
Yur cat lks mre beautiful than mine. 你的大衣比我的好看。
【易错提醒】
3. 避免将主语包含在比较对象中
China is bigger than any cuntry in Africa. (×)
China is bigger than any ther cuntry in Africa. (√)
4. “a/an+比较级”表示“又一/再一更……的”。
My daughter has a dll, but she wants a bigger ne. 我女儿有一个玩具娃娃,但是她还想要一个更大的。
5. 最高级前有物主代词、名词所有格等修饰时,其前不用加the。
My eldest daughter is10 years ld. 我最大的女儿10岁。
6. 形容词最高级前加不定冠词a,不表示比较,而表示“非常”的意思。
Spring is a best seasn. 春天是一个非常好的季节。
三层必刷:巩固提升+能力培优+创新题型
一、单项选择
1.My sister is as ________ as I am. We bth like helping thers.
A.friendB.friendlyC.mre friendlyD.the friendliest
【答案】B
【详解】句意:我妹妹和我一样友好。我们都喜欢帮助别人。
考查形容词原级。根据“My sister is I am.”可知,此处是“as+形容词原级+as”结构,表示“和……一样……”,因此用形容词friendly“友好的”。故选B。
2.—I think Tny is as ________ as his elder sister.
—Right. But his elder sister is much ________ than him.
A.smart; hard-wrkingB.smarter; hard-wrking
C.smarter; mre hard-wrkingD.smart; mre hard-wrking
【答案】D
【详解】句意:——我认为托尼和他姐姐一样聪明。——对。但是他姐姐比他勤奋得多。
考查形容词原级和比较级。smart聪明的,形容词原级;smarter更聪明的,形容词比较级;hard-wrking勤奋的,形容词原级;mre hard-wrking更勤奋的,形容词比较级。根据“”可知,第一空应该用形容词原级,表示“和……一样”,所以第一空用smart;根据“than”可知,第二空应该用形容词比较级,表示“比……更……”,所以第二空用mre hard-wrking。故选D。
3.Baji isn’t s large ________ Xi’an. But it’s the secnd ________ city in Shaanxi.
A.as; largestB.as; largeC.like; largeD.like; largest
【答案】A
【详解】句意:宝鸡不像西安那么大,但它是陕西第二大城市。
考查固定搭配和形容词最高级用法。第一个空是固定搭配“nt ”表示“不像……一样”,故用as,不用like;第二个空“序数词+最高级”表示“第几最……”,故用largest。故选A。
4.—Shall we climb Munt Tai?
—OK. Just as the Chinese saying ges, t hear a hundred times is ________ t see nce.
A.as gd asB.nt s gd asC.as well asD.nt s well as
【答案】B
【详解】句意:——我们去爬泰山好吗?——好的。正如中国谚语所说,百闻不如一见。
考查形容词原级。as gd as与……一样好;nt s gd as不如……好;as well as和,以及;nt s well as不太好。根据“t hear a hundred times is … t see nce”可知,此处指的是“听一百遍也不如看一遍”,is是系动词,后接形容词作表语,此处应用否定形式。故选B。
5.—Which club d yu like better, the art club r the AI club?
—I think the AI club is ________ than the art club?
A.enjyableB.mst enjyableC.mre enjyableD.the mst enjyable
【答案】C
【详解】句意:——你更喜欢哪个俱乐部,美术俱乐部还是AI俱乐部?——我认为AI俱乐部比美术俱乐部更令人愉快。
考查形容词比较级。根据“than”可知,此处用于两者的比较,用比较级形式mre enjyable。故选C。
6.—Wh is ________, Tina r Tara?
—I think Tina is.
A.an mre utgingB.mre utging
C.mst utgingD.the mst utging
【答案】B
【详解】句意:——谁更外向,蒂娜还是塔拉?——我认为蒂娜是更外向的。
考查形容词比较级用法。the mre utging更外向的,比较级,带有定冠词the,表示特指;mre utging外向的,比较级;mst utging最外向的,最高级;the mst utging最外向的,最高级。根据“Tina r Tara”可知,这里比较两个人,应使用比较级形式,utging“外向的”,为多音节形容词,其比较级为mre utging。故选B。
7.—Hw’s the weather in Nvember? Leaves are turning yellw.
—It’s getting ________ as winter is cming.
A.cld and cldB.the clder and clder
C.mre cld and cldD.clder and clder
【答案】D
【详解】句意:——十一月的天气怎么样?树叶正在变黄。——随着冬天的来临,天气越来越冷了。
考查形容词比较级的用法。cld and cld表述错误;the clder and clder表述错误;mre cld and cld表述错误;clder and clder越来越冷。根据“It’s winter is cming”可知,此处表示天越来越冷了,“比较级+and+比较级”表示“越来越……”,cld的比较级是clder,所以用clder and clder。故选D。
8.The ________ yu are, the ________ mistakes yu will make.
A.careful; fewB.careful; fewerC.mre careful; fewD.mre careful; fewer
【答案】D
【详解】句意:你越小心,你犯的错误就越少。
考查“the + 比较级, the + 比较级”结构。careful小心的;few很少的 (用于可数名词);fewer更少的;mre careful更小心的。根据固定句型“the + 比较级, the + 比较级”表示“越……,就越……”,第一个空需用careful的比较级mre careful (因careful为双音节形容词);第二个空修饰可数名词mistakes,需用few的比较级fewer表示“更少的错误”。故选D。
9.China has a ________ ppulatin (人口) than ________ cuntry in the wrld.
A.large; anyB.large; any therC.larger; anyD.larger; any ther
【答案】D
【详解】句意:中国的人口比世界上任何其他国家都多。
考查形容词比较级的用法。large大的,原级;larger更大的,比较级;any任何;any ther任何其他的。根据“than”可知第一空要用比较级larger;中国属于世界上的国家,所以第二空用any ther表示同一范围内和其他任何一个国家比较,符合语境。故选D。
10.Beijing is bigger than ________ in Jiangsu.
A.all the citiesB.all the cityC.any ther cityD.the ther city
【答案】A
【详解】句意:北京比江苏所有的城市都大。
考查比较级中范围的表达。all the cities指所有城市;all the city表述错误,all后接可数名词复数;any ther city指同一范围内的其他任何一个城市;the ther city指两者中的 “另一个城市”。根据“Beijing is bigger than…in Jiangsu.”可知,北京不属于江苏省,比较时需用“比某一范围所有事物都……”的表达,all the cities符合语境。故选A。
11.Shanghai is much larger than ________ in France and it is larger than ________ in China.
A.any city; any ther citiesB.any ther city; the ther cities
C.any ther city; any cityD.any city; the ther cities
【答案】D
【详解】句意:上海比法国的任何城市都大得多,也比中国的其他城市都大。
考查不定代词。 any任意一个,不限范围;any ther+单数名词:其他任意一个,表示同一类别中的其他任意一个;the ther+复数名词:其他的……,表示特定范围的剩余全部。第一空:比较对象是“法国的城市”,上海不属于法国,直接用“any city”表示“任何城市”。第二空:比较对象是“中国的其他城市”,上海属于中国,需用“the ther cities”排除自身。故选D。
12.—I think Dwntn Abbey is the best film that I have ever seen.
—I agree with yu. There isn’t ________ ne.
A.a bestB.a betterC.the betterD.the best
【答案】B
【详解】句意:——我认为《唐顿庄园》是我看过的最好的电影。——我同意你的看法。没有比这更好的电影了。
考查比较级在否定句中的用法。a best错误表达,最高级前通常需用the;a better一个更好的;the better那个更好的,表示特指;the best最好的,表示最高级。根据“I agree with yu.”可知,答话人认同说话人的观点,即认为没有比《唐顿庄园》更好的电影了,“There isn’t a better ne.”是“否定词+比较级”表示最高级含义的结构,意思是“没有比这更好的了”,等同于“这是最好的”。故选B。
13.Of the tw girls, Lucy is ________ ne.
A.quietB.quieterC.mre quietD.the quieter
【答案】D
【详解】句意:在两个女孩中,露西是较安静的那个。
考查形容词比较级和定冠词的用法。quiet安静的,形容词原级;quieter较安静的,形容词比较级;mre quiet结构错误;the quieter较安静的,the+形容词比较级。根据“Of the tw girls”可知,此处表示两者比较,要用比较级,在两者比较时,常用“the+比较级”,特指两者中“较……的那个”。故选D。
14.Andrew runs ________ faster than me, s he always wins the race.
A.manyB.muchC.mreD.mst
【答案】B
【详解】句意:Andrew跑得比我快得多,所以他总是赢得比赛。
考查比较级的修饰词。many许多,修饰可数名词复数;much许多,修饰不可数名词和比较级;mre更多,比较级;mst最多,最高级。根据“…faster than me”可知,这里表示跑得比我“快得多”,用much修饰比较级faster。故选B。
15.Which d yu like ________, the red pen, the green pen r the blue pen?
A.gdB.bestC.betterD.well
【答案】B
【详解】句意:红色的钢笔、绿色的钢笔和蓝色的钢笔,你最喜欢哪一支?
考查副词最高级。gd好的;best最好地;better更好;well好地。 根据“the red pen, the green pen r the blue pen”可知,是在三者之间进行比较,要用最高级形式,表示“最喜欢……”,故选B。
16.The Great Wall is ________ man-made structures in the wrld.
A.lngB.lngerC.the lngestD.the lnger
【答案】C
【详解】句意:长城是世界上最长的人造结构。
考查形容词最高级用法。lng“长的”,是形容词,根据“in the wrld”可知,此处应用其最高级形式,故选C。
17.We all knw that the Nile River (尼罗河) is the _________ river in the wrld.
A.higherB.highestC.lngerD.lngest
【答案】D
【详解】句意:我们都知道尼罗河是世界上最长的河流。
考查形容词最高级。higher更高的;highest最高的;lnger更长的;lngest最长的。根据常识,尼罗河是世界上最长的河流,且空格前有“the”,后有比较范围“in the wrld”,因此应用形容词最高级lngest。故选D。
18.— D yu knw Shanghai is ne f ________ in the wrld?
— Yes, it’s bigger than ________ city in China.
A.the biggest city; therB.the biggest cities; ther
C.the biggest cities; anyD.the biggest cities; any ther
【答案】D
【详解】句意:——你知道上海是世界上最大的城市之一吗?——是的,它比中国任何其他城市都大。
本题考查固定搭配和形容词辨析。根据“— D yu knw Shanghai is ne f ... in the wrld? — Yes, it’s bigger than ... city in China.”可知,在“ne f +形容词最高级+可数名词复数”结构中,其后必须接复数名词,表示“其中之一”,因此需用the biggest cities“最大的城市们”。第二个空所在句子中,主语“Shanghai”属于中国城市,为避免与自身比较,需用“any ther”(任何其他)来排除自身,表示“比中国范围内其他所有城市都大”。故选D。
19.As the secnd ________ island in China, the area f Hainan Island is smaller than ________ f Taiwan.
A.larger; itB.large; thatC.largest; /D.largest; that
【答案】D
【详解】句意:作为中国的第二大岛屿,海南岛的面积比台湾岛的面积小。
考查形容词最高级和指示代词。larger更大的,比较级;largest最大的,最高级;it它,指代同一事物;that指代同类不同物;/不填。根据“As the in China”可知,“the+序数词+形容词最高级+可数名词单数”是固定结构,表示“第几最……”,所以第一空要用最高级“largest”;第二空是海南岛的面积和台湾岛的面积作比较,为了避免重复,用“that”来指代前面提到的“the area”,所以正确答案是“largest, that”。故选D。
20.—Is the Yangtze River ________ river in the wrld?
—N, it isn’t.
A.the secnd lngB.a secnd lngestC.the secnd lngerD.the secnd lngest
【答案】D
【详解】句意:——长江是世界上第二长的河流吗?——不,它不是。
考查形容词最高级的用法。 根据“... river in the wrld”可知,此处表达“第二长的河”,要用“the+序数词+形容词最高级”的结构,选项D符合结构。故选D。
二、根据所给词的适当形式填空
1.Matt writes as (careful) as his brther.
【答案】carefully
【详解】句意:Matt和他哥哥一样认真地写作。as+形容词/副词原级+as表示“和……一样……”,空处修饰动词writes应用副词carefully“认真地”。故填carefully。
2.Bb swims better than I, but he desn’t swim s (gd) as my brther.
【答案】well
【详解】句意:鲍勃游得比我好,但他不如我兄弟游得好。nt s ... as“不及……”,中间用形容词或副词原级,此处修饰动词swim,用副词形式,gd的副词为well“好”。故填well。
3.In suthern China, many places have warmer weather and the flwers there cme ut (early).
【答案】earlier
【详解】句意:在中国南方,许多地方的天气比较暖和,那里的花开放得更早。根据“many places have warmer weather and the flwers there cme ut...”可知,天气更暖和,花开得更早,应用副词early的比较级形式earlier。故填earlier。
4.Practise mre, and yu will slve math prblems (easy).
【答案】mre easily
【详解】句意:多练习,你就能更轻松地解数学题了。句子隐含练习前后解题难度的对比,需用比较级;easy的副词是easily,其比较级为mre easily,在句中作状语,修饰“slve math prblems”,体现“练习后更轻松解题”的语境。故填mre easily。
5.The yu finish the hmewrk, the better grades yu will get. (careful)
【答案】mre carefully
【详解】句意:你完成作业越认真,你的成绩就会越好。careful“认真的”,此处修饰动词finish需用副词形式carefully。“the+比较级,the+比较级”表示“越……,越……”,因此填副词的比较级。故填mre carefully。
6.Wh cmes t schl (early), Tara r Tina?
【答案】earlier
【详解】句意:谁到校更早,Tara还是Tina?根据“Tara r Tina”可知,这是选择疑问句,比较对象是Tara和Tina两人,需用形容词/副词的比较级形式,空格修饰动词“cmes”,需用副词early;early的比较级为earlier。故填earlier。
7.Of all the after-schl activities, Tm likes painting the (little) because he thinks it’s bring.
【答案】least
【详解】句意:在所有的课外活动中,汤姆最不喜欢画画,因为他觉得画画很无聊。根据“Of all the after-schl activities”可知,此处是在所有的课外活动中进行比较,三者及以上比较用最高级,little的最高级是least。故填least。
8.Which animal jumps (high), the lin, the mnkey, r the tree frg?
【答案】highest/the highest
【详解】句意:狮子、猴子和树蛙,哪一种动物跳得最高?根据“the lin, the mnkey, r the tree frg”可知,此处用最高级,此处high为副词,修饰动词“jumps”,其最高级为highest,定冠词the可以省略。故填(the) highest。
9.Amng all the students, he studies . (hard)
【答案】hardest
【详解】句意:在所有学生之中,他最努力学习。hard“努力地”,副词,根据“Amng all the students”可知,此处应用最高级,hard的最高级为hardest。故填hardest。
10.It’s raining a little (heavy) in my twn than in yurs.
【答案】mre heavily
【详解】句意:我所在城镇的雨下得比你所在城镇的雨稍微大一点。根据“than”可知,此处使用副词比较级作状语,heavy“重的,大的”,形容词,其副词为heavily,比较级为mre heavily。故填mre heavily。
一、完形填空
请先阅读下面短文,掌握其大意,然后从各小题所给的A、B、C、D四个选项中选出可以填入相应空白处的最佳选项,并在答题卡上将该项涂黑。
Last summer, I went n a trip t the muntains with my parents. It was a trip that left me with a(n) 1 life lessn.
When we 2 at the ft f the muntains, the sight f the tall hills excited me. We started climbing alng a narrw rad. At first, everything was easy, I was full f 3 and quickly walked ahead f my parents. Hwever, after abut an hur, I was s 4 that I was ut f breath. 5 I wanted t give up and g back dwn.
Just then, a little girl walked past me. She was prbably n lder than me. Althugh she was climbing 6 , she shwed n tiredness. Her 7 encuraged me. I thught t myself, “If she can d it, I can t,” S, I tk a shrt 8 , drank sme water, and started climbing again.
During the rest f the climb, I 9 the tp and tk ne step after anther. Finally, I 10 it! Standing n the muntaintp, I felt great happiness. The landscape was amazing—the vast sky, the endless muntains, and the fresh 11 .
This trip 12 me that even if things are hard, if we keep trying and never give up, we can 13 prblems and reach ur gals. I’ll never frget this lessn—it always 14 me t stay strng. This 15 made me mre cnfident (自信的) t face future difficulties.
1.A.imprtantB.difficultC.cmfrtableD.healthy
2.A.builtB.relaxedC.arrivedD.lked
3.A.mindB.luckC.energyD.prgress
4.A.readyB.tiredC.happyD.wrried
5.A.IfB.SC.WhileD.And
6.A.luckilyB.slwlyC.easilyD.quietly
7.A.spiritB.nticeC.happinessD.praise
8.A.blwB.rderC.breakD.gal
9.A.lked frB.fcused nC.laughed atD.std up
10.A.madeB.explredC.watchedD.frgt
11.A.waterB.airC.cludD.rain
12.A.taughtB.lentC.changedD.brught
13.A.cnnectB.slveC.planD.tuch
14.A.hpesB.agreesC.asksD.reminds
15.A.directinB.prmiseC.vacatinD.experience
【答案】
1.A 2.C 3.C 4.B 5.B 6.B 7.A 8.C 9.B 10.A 11.B 12.A 13.B 14.D 15.D
【解析】本文是一篇记叙文,作者通过叙述一次与父母登山,从起初的兴奋、中途的疲惫想放弃,到受陌生女孩鼓舞最终坚持登顶的经历,领悟到坚持不懈的重要性。
1.句意:这是一次给我留下重要人生教训的旅行。
imprtant重要的;difficult困难的;cmfrtable舒适的;healthy健康的。根据“It was a trip that left me with a(n) ... life lessn.”可知,这次登山经历让作者懂得了坚持,这是一个“重要的”人生教训。故选A。
2.句意:当我们到达山脚下时,高山的景象让我兴奋不已。
built建造;relaxed放松;arrived到达;lked看。根据“When we ... at the ft f the muntains, the sight f the tall hills excited me.”可知,他们“到达”了山脚。“arrive at”是固定搭配,意为“到达……”。故选C。
3.句意:起初,一切都很容易,我精力充沛,很快就走到了父母前面。
mind头脑;luck运气;energy精力;prgress进步。根据“quickly walked ahead”可知,起初作者很有“精力”。故选C。
4.句意:然而,大约一小时后,我太累了,上气不接下气。
ready准备好的;tired疲惫的;happy高兴的;wrried担心的。根据“ut f breath”可知,此时作者非常“疲惫”。故选B。
5.句意:所以我想放弃并下山。
If如果;S所以;While然而;And和。根据“... I wanted t give up and g back dwn.”可知,前一句说很累,后一句想放弃,是因果关系。故选B。
6.句意:虽然她爬得很慢,但没有表现出疲倦。
luckily幸运地;slwly缓慢地;easily容易地;quietly安静地。根据“shwed n tiredness”和逻辑推断,爬得“慢”但不停歇,更能体现毅力。故选B。
7.句意:她的精神鼓舞了我。
spirit精神;ntice注意;happiness快乐;praise表扬。根据“Her ... encuraged me.”可知,小女孩缓慢但坚持攀登的行为所体现出的是一种“精神”。故选A。
8.句意:所以,我短暂休息了一下,喝了些水,然后重新开始攀登。
blw吹;rder命令;break休息;gal目标。“take a break”是固定搭配,意为“休息一下”。故选C。
9.句意:在剩下的攀登过程中,我专注于山顶,一步一个脚印地前进。
lked fr寻找;fcused n专注于;laughed at嘲笑;std up站起来。根据“tk ne step after anther”可知,作者心无旁骛,“专注于”目标。故选B。
10.句意:最后,我成功了!
made制造,引申为“成功做到”;explred探索;watched观看;frgt忘记。“make it”是固定短语,意为“成功做到”。故选A。
11.句意:景色美极了——广阔的天空、连绵的山脉和新鲜的空气。
water水;air空气;clud云;rain雨。根据“The landscape was amazing—the vast sky, the endless muntains, and the fresh ...”可知,在山顶感受到的通常是新鲜的“空气”。故选B。
12.句意:这次旅行教会了我,即使事情很困难,只要我们不断努力、永不放弃,我们就能解决问题并实现目标。
taught教会;lent借出;changed改变;brught带来。根据“This trip ... me that”可知,旅行“教会”了作者一个道理。故选A。
13.句意:这次旅行教会了我,即使事情很困难,只要我们不断努力、永不放弃,我们就能解决问题并实现目标。
cnnect连接;slve解决;plan计划;tuch触摸。“slve prblems”是固定搭配,意为“解决问题”。故选B。
14.句意:我永远不会忘记这个教训——它总是提醒我要保持坚强。
hpes希望;agrees同意;asks问;reminds提醒。根据“I’ll never frget this lessn—it always ... me t stay strng.”可知,这个教训像警钟一样,总是“提醒”着作者。故选D。
15.句意:这段经历让我更有信心面对未来的困难。
directin方向;prmise承诺;vacatin假期;experience经历。根据“This ... made me mre cnfident (自信的) t face future difficulties.”可知,此处总结这次登山“经历”带来的收获。故选D。
二、阅读理解
A
Yu may have experienced the feeling. Yur muth feels like it is n fire. Yur eyes start t water. Yu just ate ne f nature’s httest fds—the chili pepper (辣椒)!
Chili peppers, als called chilies, are fund in dishes arund the wrld. They are in dishes like Indian curries (咖喱), Thai tm yum sup (冬阴功), and Mexican enchiladas (卷饼). Chilies are fiery because they cntain smething called capsaicin (辣椒素).
Capsaicin is very gd fr yur health. It helps yu breathe better, and it may even help keep yu fit. Capsaicin makes yu feel less hungry. It als makes yur bdy burn mre fat.
Eating chilies can be uncmfrtable, but sme peple lve t eat them. Anandita Dutta Tamuly, a wman frm India, became famus fr eating chilies. She ate 51 ht peppers in just tw minutes! The peppers were Naga Jlkia (ghst peppers). They grw in India and are ne f the httest chilies in the wrld.
“I fund eating chilies was a great way t stay healthy,” said Tamuly. She began eating chilies when she was a child. She eats chilies when she desn’t feel well t. “Every time I have a cld r flu, I just eat sme chilies and I feel better. T be hnest, I hardly ntice them nw.”
16.What des the underlined wrd “fiery” mean?
A.Sweet.B.Salty.C.Fresh.D.Ht.
17.What is the purpse f Paragraph 3?
A.T advise us nt t eat t many chilies.
B.T shw chilies are the httest fd.
C.T explain hw chilies are gd fr us.
D.T explain why eating chilies is uncmfrtable.
18.Which f the fllwing is NOT true abut Anandita Dutta Tamuly?
A.She thught eating chilies was gd fr health.
B.She started eating chilies when she was a child.
C.She became famus fr eating Chinese chilies.
D.She eats chilies when she desn’t feel well.
19.What’s the structure f this text? (① = Paragraph 1…)
A.①/②③④/⑤B.①②③④/⑤
C.①/②/③④/⑤D.①/②③/④⑤
20.What is the passage mainly abut?
A.The kinds f ht chili peppers.
B.The ways f planting ht chili peppers.
C.The reasns why peple dn’t like chili peppers.
D.The taste and health benefits (好处) f chili peppers.
【答案】16.D 17.C 18.C 19.D 20.D
【解析】本文是一篇说明文,介绍辣椒的辛辣特点、食用后的生理感受、健康益处,以及印度女子爱吃辣椒的事例,展现辣椒的独特价值。
16.词句猜测题。根据“Yu just ate ne f nature’s httest fds—the chili pepper!”及第二段“Chilies are fiery because they cntain smething called capsaicin”可知,“fiery”意为“辣的”,故选D。
17.主旨大意题。根据“Capsaicin is very gd fr yur health. It helps yu breathe better…burn mre fat”可知,该段解释辣椒对健康的益处,故选C。
18.细节理解题。根据“Anandita Dutta Tamuly... became famus fr eating chilies”及“The peppers were Naga Jlka (ghst peppers). They grw in India”可知,她因吃印度辣椒出名,而非中国辣椒,故选C。
19.篇章结构题。通读全文可知,文章结构为:①用吃辣椒的感受引出说明对象;②③段介绍辣椒的分布、辛辣原因和健康益处;④⑤以Anandita为例说明吃辣椒的习惯及益处→即①/②③/④⑤,故选D。
20.主旨大意题。根据全文内容,本文先描述辣椒的辛辣口感,再介绍其健康益处,还列举了相关事例,故选D。
B
Everyne may have prblems, and they may make yu sad. But d yu knw hw t slve them? 21
★Talk, talk, talk.
When yu have prblems, it’s imprtant t talk abut them. 22 Yu’ll feel better.
★D smething t relax.
23 Such as ging shpping r watching yur favrite mvies.
★ 24
Having a prblem? It’s easy fr yu t think f bad things and feel sad. Try t think abut great things in yur life. They can help yu a lt.
★Write it dwn.
Write dwn yur thughts (想法). It can help yu t think abut what yu shuld d. 25
★Shw yur feelings.
If yu are sad, just cry ut. Dn’t hide (隐藏) yur feelings. It’s nt gd fr yur health.
A.Think abut great things.
B.Stp being angry with yurself.
C.Here are sme ways t help yu.
D.When yu lk back, yu’ll find yu’re the best.
E.If yu have prblems, try t d smething t relax.
F.Find smene yu trust and talk abut yur prblems with him.
【答案】21.C 22.F 23.E 24.A 25.D
【解析】本文介绍了几种应对问题、缓解情绪的方法。
21.根据“But d yu knw hw t slve them?”可知,此处引出解决方法,C选项“这里有一些方法来帮助你。”承上启下,符合语境。故选C。
22.根据“When yu have prblems, it’s imprtant t talk abut them. ... Yu’ll feel better.”可知,本段讲找人倾诉,F选项“找一个你信任的人,和他谈谈你的问题。”是具体做法,与该部分内容一致。符合语境,故选F。
23.根据“D smething t relax. ... Such as ging shpping r watching yur favrite mvies.”可知,本段讲通过做事来放松,E选项“如果你有问题,试着做一些事情来放松。”作为段落开头,概括了本段主旨,符合语境,故选E。
24.根据“Having a prblem? It’s easy fr yu t think f bad things and feel sad. Try t think abut great things in yur life.”可知,本段讲多想好事,A选项“想想美好的事情。”作为小标题,点明主题,符合语境,故选A。
25.根据“Write dwn yur thughts. It can help yu t think abut what yu shuld d. ... When yu lk back, yu’ll find yu’re the best.”可知,写下来有助于反思和肯定自己,D选项“当你回顾时,你会发现你是最棒的。”说明了写下来的好处,符合语境。故选D。
三、短文填空
阅读下面材料,按照句子结构的语法情况和上下文连贯的要求,在空白处填入适当的词或用括号中所给词的正确形式填空,每空不超过两个单词。
D yu like chicken sup? D yu knw 26 t make delicius chicken sup? I 27 (make) it last Sunday. Let me tell yu! Chicken sup is a kind f traditinal 28 (China) fd. It is very delicius and it’s gd fr 29 (we) health. And I think it’s easy t ck it. If yu fllw my 30 (step), yu can enjy the delicius chicken sup. First, yu need a pt. Clean the pt and pur eight big bwls f water 31 the pt. Heat (加热) it as yu d ther things fr 32 (ck). Yu will need sme chicken, carrts, salt and pepper. Cut up 33 chicken and carrts. When the water bils (煮沸), put the chicken int the pt. Wait fr 20 minutes and add the carrts. Ck fr ne hur, and then add salt and pepper. 34 (final), pur ut the chicken sup int bwls. Dn’t eat it at nce (立即), 35 it’s t ht! Yu can enjy it five minutes later.
【答案】
26.hw 27.made 28.Chinese 29.ur 30.steps 31.int 32.cking 33.the 34.Finally 35.because
【解析】本文介绍了如何制作美味且有益健康的中国传统食物——鸡汤,并详细说明了烹饪步骤和注意事项。
26.句意:你知道如何制作美味的鸡汤吗?根据下文“First, yu need a pt. Clean the pt…”可知,文章在介绍如何制作鸡汤,应用hw表示“如何”。故填hw。
27.句意:我上个周日做了鸡汤。根据“last Sunday”可知,句子应用一般过去时,谓语用动词make的过去式。故填made。
28.句意:鸡汤是一种传统的中国食物。根据“fd”可知,此处应用China的形容词Chinese修饰名词fd。故填Chinese。
29.句意:它非常美味,对我们的健康很有好处。health是名词,此处应用we的形容词性物主代词ur修饰名词。故填ur。
30.句意:如果你跟随我的步骤,你可以享用美味的鸡汤。根据下文“First, yu need a pt. Clean the pt…”可知,制作鸡汤有多个步骤,此处应用step的复数形式。故填steps。
31.句意:把锅洗干净,往锅里倒入八大碗水。根据“pur”可知,此处应用表示“把……倒进……”。故填int。
32.句意:在你为烹饪做其他事情的时候把它加热一下。介词fr后接ck的动名词作宾语。故填cking。
33.句意:把鸡肉和胡萝卜切碎。根据上文“Yu will need sme chicken, carrts”可知,此处应用定冠词the特指上文提到的鸡肉和胡萝卜。故填the。
34.句意:最后,把鸡汤倒出来盛进碗里。根据“pur ut the chicken sup int bwls”可知,这是制作鸡汤的最后一个步骤,用副词finally表示“最后”,位于句首,首字母要大写。故填Finally。
35.句意:不要立刻喝,因为它太烫了!空格前后两句存在因果关系,前果后因,用because引导原因状语从句。故填because。
根据所给材料,提取信息,完成思维导图
I think it is imprtant fr children t learn hw t d chres and help their parents with husewrk. It’s nt enugh t just get gd grades at schl. Children these days depend n their parents t much. They’re always asking, “Culd yu get this fr me?” r “Culd yu help me with that?” Ding chres helps t develp children’s independence and teaches them hw t lk after themselves. It als helps them t understand the idea f fairness. Since they live in ne huse with their parents, they shuld knw that everyne shuld d their part in keeping it clean and tidy. Our neighbr’s sn gt int a gd cllege but during his first year, he had n idea hw t take care f himself. As a result, he ften fell ill and his grades drpped. The earlier kids learn t be independent, the better it is fr their future.
1.
2.
3.
4.
5.
【答案】1.nt enugh 2.children’s independence 3.ding chres/husewrk 4.The earlier 5.the better
【解析】本文是关于孩子应该学习做家务并帮助父母的看法。
1.根据“It’s nt enugh t just get gd grades at schl.”可知,只在学校取得好成绩是不够的。故填nt;enugh。
2.根据“Ding chres helps t develp children’s independence and teaches them hw t lk after themselves.”可知,做家务有助于培养孩子的独立性,并教会他们如何照顾自己。故填children’s;independence。
3.根据“Since they live in ne huse with their parents, they shuld knw that everyne shuld d their part in keeping it clean and tidy.”可知,他们应该明白每个人都应该参与做家务,为保持家里的干净整洁尽自己的一份力,“做家务”可译为d chres/husewrk,take part in ding sth“参与做某事”,为固定搭配。故填ding;chres/husewrk。
4.根据“The earlier kids learn t be independent, the better it is fr their future.”可知,孩子们越早学会独立,对他们的未来就越有益。故填The;earlier。
5.根据“The earlier kids learn t be independent, the better it is fr their future.”可知,孩子们越早学会独立,对他们的未来就越有益。故填the;better。
单音节词和部分双音节词
一般在词尾加-er或-est
High–higher–highest fast–faster– fastest
以字母e结尾的词,直接加-r或-st
nice–nicer–nicest late–later–latest
以“辅音字母+y”结尾的词,先把y变为i,再加-er或-est
busy–busier–busiest early–earlier–earliest
以重读闭音节结尾,词尾只有一个辅音字母,先双写这个辅音字母,
再加-er或-es.
ht–htter–httest thin–thinner–thinnest
多音节和部分双音节词
在词前加mre或mst
difficult–mre difficult–mst difficult
quickly–mre quickly–mst quickly
原级
比较级
最高级
gd(好的)/
well(好地,健康的)
better
best
bad(坏的)/ill(有病的)/
badly(坏地;恶劣地)
wrse
wrst
many(许多)/
much(许多)
mre
mst
little(少的)
less
least
far(远的/地)
farther(指距离)较远
further(指距离和抽象概念)较远
farthest(指距离)最远
furthest(指距离和抽象概念)最远
ld(老的)
lder
elder(指年长的)
ldest
eldest
相关试卷
这是一份寒假练习 3 形容词和副词的比较级与最高级 人教版英语八年级上册,共12页。试卷主要包含了单项选择,用所给词的适当形式填空,完形填空,句型转换,阅读理解,书面表达等内容,欢迎下载使用。
这是一份2024版人教版八年级上册英语期末形容词和副词的比较等级复习讲义及专项练习含答案,共34页。
这是一份寒假作业03 形容词和副词的比较等级-【寒假分层作业】2025年八年级英语寒假培优练(人教版),文件包含寒假作业03形容词和副词的比较等级-寒假分层作业2025年八年级英语寒假培优练人教版原卷版docx、寒假作业03形容词和副词的比较等级-寒假分层作业2025年八年级英语寒假培优练人教版解析版docx等2份试卷配套教学资源,其中试卷共19页, 欢迎下载使用。
相关试卷 更多
- 1.电子资料成功下载后不支持退换,如发现资料有内容错误问题请联系客服,如若属实,我们会补偿您的损失
- 2.压缩包下载后请先用软件解压,再使用对应软件打开;软件版本较低时请及时更新
- 3.资料下载成功后可在60天以内免费重复下载
免费领取教师福利

