寒假特辑
搜索
      上传资料 赚现金

      寒假讲义07 动词不定式(巩固培优)-2026年八年级英语(全国通用)(含答案)

      加入资料篮
      立即下载
      当前压缩包共包含下列2份文件,点击文件名可预览资料内容
      • 原卷
        寒假作业07 动词不定式(巩固培优)(原卷版).docx
      • 解析
        寒假作业07 动词不定式(巩固培优)(解析版).docx
      寒假特辑
      寒假作业07 动词不定式(巩固培优)(原卷版)第1页
      1/9
      寒假作业07 动词不定式(巩固培优)(原卷版)第2页
      2/9
      寒假作业07 动词不定式(巩固培优)(原卷版)第3页
      3/9
      寒假作业07 动词不定式(巩固培优)(解析版)第1页
      1/16
      寒假作业07 动词不定式(巩固培优)(解析版)第2页
      2/16
      寒假作业07 动词不定式(巩固培优)(解析版)第3页
      3/16
      还剩6页未读, 继续阅读

      寒假讲义07 动词不定式(巩固培优)-2026年八年级英语(全国通用)(含答案)

      展开

      这是一份寒假讲义07 动词不定式(巩固培优)-2026年八年级英语(全国通用)(含答案),文件包含寒假作业07动词不定式巩固培优原卷版docx、寒假作业07动词不定式巩固培优解析版docx等2份试卷配套教学资源,其中试卷共25页, 欢迎下载使用。
      寒假作业07 动词不定式
      定义:
      动词不定式的基本形式是“t+动词原形”,有时t可省略。动词不定式没有人称和数的变化。并且,动词不定式(短语)不能在句中作谓语,属“非谓语动词”,在本单元中,主要学习其作宾语补足语和状语的用法。
      考点 动词不定式(短语)的常见用法:
      拓展:
      一、动词不定式作宾语
      (1)动词不定式可以作及物动词的宾语。在英文中,有些动词后只能跟不定式作宾语,常见的这类动词有:want, agree, refuse, attempt, fail, wish, hpe, seek, ffer, decide, pretend, plan, affrd, happen 等。
      I hpe t see yu tmrrw. 我希望明天见到你。
      He plans t buy a car. 他计划买一辆车。
      (2)动词不定式常和疑问词what, which, when, where, hw 连用,相当于名 词短语,在句中可以作宾语、主语表语和宾语补足语。只有在主句主语和宾语 从句的主语相同时才可以构成“主句+疑问词+t d. . . ”句式。
      We are talking abut what t d next. 我们正在谈论下一步干什么。
      I dn't knw hw t use a cmputer. 我不知道如何使用电脑。
      二、动词不定式作表语
      动词不定式作表语表示主语的“职业、职责或性质”等,从时间概念上说含 有将来意义。如:
      My duty is t lk after my sister at hme. 我的职责是在家里照看我的妹妹。
      三、动词不定式作主语
      动词不定式在句中作主语时,相当于名词或代词的作用。例如:
      T master a freign language is very hard.
      掌握一门外语很难。
      注:动词不定式作主语时,常用形式主语 it代替,然后将不定式置于句尾, 其逻辑主语由 fr 或 f 引出。It's imprtant fr us t learn English well. 对我们来说学好英语很重要。
      It's implite f yu t be late fr class. 上课迟到是不礼貌的。
      四、动词不定式作定语
      动词不定式作定语放在被修饰词的后面,它与所修饰的词存在逻辑上的动 宾关系。如:
      —Wuld yu like smething t eat?你想要些吃的东西吗?
      —N, thanks. 不,谢谢。
      注:若动词不定式中的动词是不及物动词,不定式所修饰的词又是不定式 的逻辑宾语,不定式后需要加上必要的介词。如:
      He fund a chair t sit n. 他找到了一把椅子坐。
      三层必刷:巩固提升+能力培优+创新题型
      1.Try t sing mre English sngs, and yu will find ________ interesting ________ a freign language.
      A.it, learningB.that, learnC.it, learnD.it, t learn
      【答案】D
      【详解】句意:尝试多唱英文歌,你会发现学习一门外语很有趣。
      考查it固定句型。根据“and yu will find…interesting…a freign language”可知,此处是“find it+adj.+t d sth.”结构,其中it作形式宾语,动词不定式作真正的宾语,第一空使用it,第二空使用t learn。故选D。
      2.I prefer __________ a bk rather than __________ TV in my free time.
      A.read; watchB.read; t watch
      C.t read; t watchD.t read; watch
      【答案】D
      【详解】句意:在我的空闲时间,我更喜欢读书而不是看电视。
      考查prefer的固定搭配。read读,动词原形;t read读,动词不定式;watch看,动词原形;t watch看,动词不定式。prefer t d sth rather than d sth“宁愿做某事而不愿做某事”,固定搭配。根据此结构,第一个空应填“t read”,第二个空应填“watch”。故选D。
      3.I decide ________ t the muntains, but my sister wants ________ at hme.
      A.ging; stayingB.t g; stayingC.ging; t stayD.t g; t stay
      【答案】D
      【详解】句意:我决定去山里,但是我妹妹想待在家里。
      考查动词不定式的用法。第一个空,decide t d sth“决定做某事”,需用动词不定式t g作宾语;第二个空,want t d sth“想要做某事”,需用动词不定式t stay作宾语。故选D。
      4.The fact that we are ready ________ the schl sprts meeting makes everyne excited.
      A.attendB.attendingC.t attendD.attended
      【答案】C
      【详解】句意:我们准备好参加学校运动会这一事实让每个人都很兴奋。
      考查非谓语动词。“are ready”后缺少宾语,且此处指“准备好做某事”,用“be ready t d sth.”的结构,空处应填不定式“t attend”。故选C。
      5.My sister hpes __________ a famus singer ne day.
      A.becmeB.becmesC.becmingD.t becme
      【答案】D
      【详解】句意:我姐姐希望有一天成为一名著名的歌手。
      考查动词不定式。动词hpe后需接不定式(t d)表示“希望做某事”。故选D。
      6.—Why d yu plan ________ the farm this afternn?
      —Because I feel like ________ cws with my family.
      A.t visit; feedingB.t visit; t feedC.visiting; t feedD.visiting; feeding
      【答案】A
      【详解】句意:——你为什么计划今天下午去参观农场?——因为我想和家人一起喂牛。
      考查非谓语动词。第一空,plan t d sth.“计划做某事”,动词不定式作宾语,所以第一空用t visit;第二空,feel like ding sth.“想要做某事”,动名词作宾语,所以第二空用feeding。故选A。
      7.Hw nice yu are! Yu always d everything yu can _________ me.
      A.helpB.t helpC.helpingD.helps
      【答案】B
      【详解】句意:你真好!你总是尽一切所能来帮助我。
      考查非谓语动词。根据“Yu always d everything yu can ... me.”可知“帮助我”是目的,用动词不定式t help作目的状语。故选B。
      8.________ a very sick passenger, the driver even ________ thrugh a red light that day.
      A.T save, fliesB.saving, fliesC.T save, flewD.saving, flew
      【答案】C
      【详解】句意:为了救一名重病的乘客,那天司机甚至闯了红灯。
      考查非谓语动词及动词时态。T save救助,动词不定式;flies使飞,动词三单形式;saving救助,现在分词;flew使飞,动词过去式。第一空表示为了救助重病的乘客,需用动词不定式表目的;第二空that day是过去时间标志,谓语动词用过去式。故选C。
      9.________ get lst in the frest, we’d better take a cmpass (指南针) with us.
      A.In rder t B.Nt t C.In rder nt t D.Dn’t in rder t
      【答案】C
      【详解】句意:为了避免在森林里迷路,我们最好随身携带一个指南针。
      考查动词不定式。In rder t为了;Nt t语法不完整,不能独立引导目的状语;In rder nt t为了不(做某事),是in rder t的否定形式;Dn’t in rder t此表达错误。根据“we’d better take a cmpass”可知,携带指南针的目的是不迷路,“in rder nt t”符合语境,引导目的状语。故选C。
      10.We must turn ff the tap while brushing teeth ________ every drp f water.
      A.savingB.saveC.t saveD.saved
      【答案】C
      【详解】句意:我们刷牙时必须关掉水龙头,以节约每一滴水。
      考查非谓语动词。根据句子结构可知,“We must turn ff the tap while brushing teeth”是主句,表示“我们刷牙时必须关掉水龙头”,而空格后面的“every drp f water”是目的状语,表示“为了节约每一滴水”,因此应该用动词不定式“t save”来作目的状语,表示目的或意图。故选C。
      11.Wuxi is ready __________ the friends frm all ver the wrld.
      A.welcmeB.welcmingC.t welcmeD.welcmes
      【答案】C
      【详解】句意:无锡准备好迎接来自世界各地的朋友。
      考查非谓语动词。根据“is ready”可知,此处是be ready t d sth.“准备好做某事”,所以空处使用动词不定式。故选C。
      12.I’m very happy _______________ yu in the park.
      A.t seeB.seeingC.seesD.see
      【答案】A
      【详解】句意:我很高兴在公园见到你。
      考查非谓语动词。be happy t d sth是固定搭配,表示“很高兴做某事”,此处用动词不定式 t see作原因状语。故选A。
      13.We are glad ________ that traditinal Chinese medicine can wrk wnders in preventing sme diseases.
      A.knwB.t knwC.knwingD.knws
      【答案】B
      【详解】句意:我们很高兴知道中医在预防某些疾病方面有奇效。
      考查非谓语动词。be glad t d sth“很高兴做某事”,故选B。
      14.Laura lst her wallet and she was afraid ________ her parents abut it.
      A.tellB.t tellC.tellingD.tld
      【答案】B
      【详解】句意:Laura丢了钱包,她害怕把这件事告诉她的父母。
      考查不定式。根据“she was parents abut it”可知,此处应是be afraid t d sth.“害怕做某事”,空处应是不定式t tell。故选B。
      15.—The teacher speaks ________ fast ________ fllw.
      —Let’s ask her t speak mre slwly.
      A.enugh; tB.such; thatC.s; thatD.t; t
      【答案】D
      【详解】句意:——老师讲得太快了,我跟不上。——我们让她讲得更慢些。
      考查副词短语。enugh…t足够……做某事;such…that如此……以至于,such后接名词;s…that如此……以至于,s后接形容词或副词;t…t太……而不能。根据答语“Let’s ask her t speak mre slwly.”可知,此处指老师讲得太快,我“跟不上”,用结构。故选D。
      16.Lucy is cnfident enugh ________ in frnt f the whle class during the English speech cntest.
      A.t speakB.speaksC.speakingD.spke
      【答案】A
      【详解】句意:在英语演讲比赛中,露西有足够的信心在全班同学面前演讲。
      考查非谓语动词。“形容词+enugh+t d sth”是一个常见结构,表示“足够……以至于可以做某事”,因此填不定式。故选A。
      17.It’s imprtant fr students ________ the difference between “in rder t” and “s that”.
      A.understandB.t understandC.understandingD.understd
      【答案】B
      【详解】句意:对学生来说,理解“in rder t”和“s that”之间的区别很重要。
      考查非谓语动词用法。understand理解,动词原形;t understand动词不定式;understanding现在分词或动名词;understd动词过去式或过去分词。固定句型“It’s imprtant fr sb. t d sth.”,表示“做某事对某人来说很重要”,故空处使用动词不定式。故选B。
      18.My dream is ________ different amazing places arund the wrld.
      A.explreB.explringC.t explreD.explred
      【答案】C
      【详解】句意:我的梦想是探索世界上不同的奇妙地方。
      考查非谓语动词。句子主语是My dream,be动词is后接表语,常用动词不定式(t d)表示具体的梦想内容。因此用t explre。故选C。
      19.If peple ________ cutting dwn the trees, the animals will have nwhere ________.
      A.keep; liveB.will keep; t live inC.keep; t liveD.will keep; t live
      【答案】C
      【详解】句意:如果人们继续砍伐树木,动物将无处可居。
      考查条件状语从句的时态和非谓语动词。第一个空,此句为If引导的条件状语从句,时态遵循“主将从现”,空处位于从句,用一般现在时,主语为“peple”,动词用原形的keep。排除选项B和D;第二个空,nwhere是不定代词,后接动词不定式t live作定语。故选C。
      20.Our science festival gives us a chance ________ creative and learn science in fun ways.
      A.beB.beingC.t beD.been
      【答案】C
      【详解】句意:我们的科学节给了我们一个展示创造力并以有趣的方式学习科学的机会。
      考查非谓语动词。a chance t d sth.“做某事的一个机会”,动词不定式作定语。C项符合。故选C。
      21.I’m thirsty. I want smething ________.
      A.drinkB.drinkingC.t drinkD.drinks
      【答案】C
      【详解】句意:我口渴了。我想喝点东西。
      考查非谓语动词。smething是复合不定代词,后接动词不定式作后置定语,故选C。
      22.Our teachers advise the students ________ at least ne hur ________ exercise every day t keep healthy.
      A.t spend; takingB.spending; t take
      C.spending; takingD.t spend; t take
      【答案】A
      【详解】句意:我们的老师建议学生们每天至少花一小时进行锻炼以保持健康。
      考查非谓语动词。advise sb. t d sth.“建议某人做某事”;spend time (in) ding sth.“花时间做某事”。第一空用t spend;第二空用taking。故选A。
      23.The teachers warn us ________ attentin t ur ________ while crssing the rads.
      A.paying; safeB.pay; safelyC.t pay; safeD.t pay; safety
      【答案】D
      【详解】句意:老师们提醒我们过马路时要注意安全。
      考查非谓语动词及名词辨析。paying支付,现在分词;safe安全的,形容词;pay支付,动词原形;safely安全地,副词;t pay支付,动词不定式;safety安全,名词。warn sb. t d sth.是固定结构,意为“提醒某人做某事”,第一空需用动词不定式,pay attentin t关注,注意,为动词短语;第二空前有形容词性物主代词ur,需接名词。故选D。
      24.Our English teacher always encurages us ________ English in public.
      A.speakB.speaksC.t speakD.will speak
      【答案】C
      【详解】句意:我们的英语老师总是鼓励我们在公共场合说英语。
      考查非谓语动词。encurage sb. t d sth.为固定搭配,意为“鼓励某人做某事”,所以此处应用动词不定式t speak作宾语补足语。故选C。
      25.Dr Gu’s speech at New Star Middle Schl made all the teachers and students __________ shcked.
      A.t feelB.feelC.feelingD.felt
      【答案】B
      【详解】句意:顾博士在新星中学的演讲使所有老师和学生感到震惊。
      考查非谓语动词。t feel动词不定式;feel动词原形;feeling动名词或现在分词;felt过去式或过去分词。根据“made all the teachers and ”以及选项可知,应用动词原形feel,作宾语补足语,表示使所有老师和学生感到震惊。make sb d sth“使某人做某事”。故选B。
      26.Last weekend, we invited my best friend ______ t Munt Huangshan.
      A.gB.gesC.t gD.ging
      【答案】C
      【详解】句意:上周末,我们邀请了我最好的朋友一起去黄山。
      考查非谓语动词。g去,动词原形;ges去,动词第三人称单数形式;t g去,动词不定式;ging去,动名词或现在分词。invite sb t d sth“邀请某人做某事”。故选C。
      27.Online rules require us ________ persnal infrmatin safe.
      A.keepB.t keepC.keepingD.kept
      【答案】B
      【详解】句意:网络规则要求我们保持个人信息的安全。
      考查非谓语动词。require sb. t d sth.为固定搭配,意为“要求某人做某事”,所以此处应用动词不定式t keep作宾语补足语。故选B。
      28.The questin is very difficult ________.
      A.answerB.answersC.answeringD.t answer
      【答案】D
      【详解】句意:这个问题很难回答。
      考查非谓语动词。根据“The questin is very difficult...”可知此处是用动词不定式主动形式表被动。故选D。
      29.—What’s yur hbby, Michael?
      —I used t ________ cllecting stamps, but nw I prefer ________ the Internet.
      A.liking; surfingB.liking; t surfC.liked; t surfD.like; t surf
      【答案】D
      【详解】句意:——迈克尔,你的爱好是什么?——我过去喜欢集邮,但现在我更喜欢上网。
      考查used t和prefer的用法。used t d sth.“过去常常做某事”,所以第一空填like;prefer t d sth.“更喜欢做某事”,所以第二空填t surf,动词不定式作prefer的宾语。故选D。
      30.—What did yu d t help the by?
      —We tried ________ the by t a cmfrtable place.
      A.mveB.mvedC.mvingD.t mve
      【答案】D
      【详解】句意:——你们做了什么来帮助那个男孩?——我们试着把男孩移到一个舒适的地方。
      考查非谓语动词。try t d sth.表示“试图/努力做某事”,强调努力去完成某个动作;try ding sth.表示“尝试做某事”,强调尝试某种方法。根据句意“帮助男孩”可知,此处应是努力把男孩移到舒适的地方,应用try t mve。故选D。

      一、完形填空
      先通读短文,掌握其大意,然后从A、B、C、D四个选项中选出一个可以填入相应空白处的最佳答案。
      An interview with Pang Zhngwang, a student frm Tsinghua University, has becme very ppular nline. The ht tpic “Getting the First SCI Paper (论文) While Shwering” has been 1 ver ne hundred millin times n scial media.
      Pang Zhngwang was brn in February, 1999. He 2 a pr life after he was brn. When he was 3 , he helped take care f his hme and his disabled (残疾的) mther. 4 it was nt easy, he never gave up and even wrked very hard. He 5 in his diary, “Since hardship (苦难) chse yu, yu can leave it behind and hug the sunshine.” He did very well in high schl and gt 684 6 n his cllege entrance exam (ga ka) in 2017, winning a place at Tsinghua University.
      Nw, eight 7 later, in 2025, Pang has been a Ph. D.student (博士研究生) at Tsinghua University. Many peple nce 8 mney t help him, but Pang plitely said n, because his schl supprted him well.
      Actually, when Pang first entered Tsinghua, he felt 9 that he culdn’t d everything well, but his teachers and classmates helped him feel better. A teacher, Shi Zngkai, tld him, “The mst imprtant 10 at Tsinghua is t discver and develp yurself.” This helped Pang pay attentin t what he lves and is gd at.
      After receiving his bachelr’s degree (学士学位) in 2021, Pang 11 his studies at Tsinghua fr his Ph. D.One night while taking a shwer, he 12 had an idea t slve a difficult prblem in his research, leading t his first SCI paper.
      Pang’s mther, wh always taught him t be 13 , ften said t Pang, “Lk frward and believe that smething yu want will happen.” “She smiled every day, s why shuld I be 14 ?” Pang said. Frm helping his family as a child t achieving great 15 in schl, Pang has shwn that he can shine brightly in everything he des!
      1.A.put upB.dealt withC.lked thrughD.turned dwn
      2.A.learnedB.livedC.keptD.stpped
      3.A.ppularB.yungC.strangeD.perfect
      4.A.WhenB.BefreC.ThughD.Unless
      5.A.wrteB.practicedC.realizedD.chse
      6.A.giftsB.pintsC.plansD.games
      7.A.hursB.daysC.weeksD.years
      8.A.fferedB.brrwedC.passedD.shwed
      9.A.relaxedB.surprisedC.wrriedD.bred
      10.A.supprtB.adviceC.tradeD.task
      11.A.cntinuedB.enjyedC.wnderedD.managed
      12.A.widelyB.suddenlyC.exactlyD.quietly
      13.A.sadB.calmC.luckyD.hpeful
      14.A.dwnB.lazyC.wrngD.shy
      15.A.curageB.excitementC.interestD.success
      【答案】
      1.C 2.B 3.B 4.C 5.A 6.B 7.D 8.A 9.C 10.D 11.A 12.B 13.D 14.A 15.D
      【解析】本文是一篇记叙文。文章讲述了清华大学学生庞众望的励志故事。
      1.句意:热门话题“洗澡时写出第一篇SCI论文”在社交媒体上被浏览超过一亿次。
      put up张贴;dealt with处理;lked thrugh浏览;turned dwn拒绝。根据“... has been ... ver ne hundred millin times n scial media.”可知,此处指话题被浏览的次数。故选C。
      2.句意:他出生后过着贫困的生活。
      learned学习;lived生活;kept保持;stpped停止。根据“a pr life”可知,此处指过着贫困的生活。故选B。
      3.句意:当他年幼时,他帮助照顾家庭和残疾的母亲。
      ppular受欢迎的;yung年幼的;strange奇怪的;perfect完美的。根据“he helped take care f his hme and his disabled (残疾的) mther.”可知,此处指他年幼时就开始照顾家和母亲。故选B。
      4.句意:尽管这并不容易,但他从未放弃,甚至非常努力。
      When当……时;Befre在……之前;Thugh尽管;Unless除非。根据“... it was nt easy, he never gave up...”可知,前后句是让步关系。故选C。
      5.句意:他在日记中写道:“既然苦难选择了你,你可以把它抛在脑后,拥抱阳光。”
      wrte写;practiced练习;realized意识到;chse选择。根据“in his diary”可知,此处指在日记中写的内容。故选A。
      6.句意:他在高中表现优异,2017年高考取得684分,考入清华大学。
      gifts礼物;pints分数;plans计划;games游戏。根据“n his cllege entrance exam (ga ka)”可知,此处指高考分数。故选B。
      7.句意:现在,八年后,2025年,庞已成为清华大学的博士研究生。
      hurs小时;days天;weeks周;years年。根据“in 2017”和“in 2025”可知,时间跨度是八年。故选D。
      8.句意:许多人曾经主动提供钱帮助他,但庞礼貌地拒绝了,因为学校对他支持很好。
      ffered提供;brrwed借;passed传递;shwed展示。根据“mney t help him”可知,此处指主动提供钱帮助他。故选A。
      9.句意:实际上,当庞刚进入清华时,他感到担心自己不能把每件事都做好,但老师和同学帮助他感觉好起来。
      relaxed放松的;surprised惊讶的;wrried担心的;bred无聊的。根据“that he culdn’t d everything well”可知,此处指他担心自己不能做好每件事。故选C。
      10.句意:在清华最重要的任务是发现和发展自己。
      supprt支持;advice建议;trade贸易;task任务。根据“t discver and develp yurself”可知,此处指在清华的任务。故选D。
      11.句意:2021年获得学士学位后,庞继续在清华攻读博士学位。
      cntinued继续;enjyed享受;wndered想知道;managed管理。根据“his studies at Tsinghua fr his Ph. D.”可知,此处指继续攻读博士学位。故选A。
      12.句意:一天晚上洗澡时,他突然想到一个解决研究中难题的想法,从而写出了第一篇SCI论文。
      widely广泛地;suddenly突然地;exactly精确地;quietly安静地。根据“had an idea t slve a difficult prblem”可知,此处指突然想到一个想法。故选B。
      13.句意:庞的母亲总是教导他要充满希望,常对他说:“向前看,相信你想要的事情会发生。”。
      sad悲伤的;calm冷静的;lucky幸运的;hpeful有希望的。根据“Lk frward and believe that smething yu want will happen.”可知,此处指母亲教导他要充满希望。故选D。
      14.句意:“她每天都微笑,所以我为什么要沮丧呢?”庞说。
      dwn沮丧的;lazy懒惰的;wrng错误的;shy害羞的。根据“She smiled every day”和“why shuld I be ...”可知,此处指母亲每天都微笑,所以他没有理由沮丧。故选A。
      15.句意:从童年时帮助家庭到在学校取得巨大成功,庞已经证明了他可以在所做的每一件事中闪耀光芒!
      curage勇气;excitement兴奋;interest兴趣;success成功。根据“achieving great ... in schl”可知,此处指在学校取得巨大成功。故选D。
      二、阅读理解
      A
      Remember the delicius pizza that yu created? Fr mst f us, it takes a lng time t learn hw t make smething tasty, but nt fr Mary Smith. Still a teenager, she’s already creating fantastic dishes. She’s als becming well-knwn fr her Italian salad dressing, which is delicius. And with her knwledge f scial media, she’s making sure that everyne knws she’s here!
      Mary, wh was brn in China, nw lives in the USA.She is just 16. She has already starred (出演) in tw shws n cking and her bk f healthy recipes has recently cme ut. Frm the age f fur, Mary helped in the kitchen by preparing vegetables. By the age f seven, Mary was a real fd lver wh culd ck cmplete meals fr her family. Mary began making vides fr fun. Her mther videed her while she was cking and put the vides nline. A lcal TV statin bradcast (播放) them. They then asked Mary t create anther shw fr them.
      That shw is mainly abut Mary’s interest, which is getting teenagers t take healthy eating seriusly. She believes that when yung peple make their wn fd, they care mre abut what they eat. Mary wrks with a cmpany in the USA which shws her vides in schl dining halls. Abut 3.5 millin students watch her every day!
      Mary believes that yung peple can create a healthy meal fr their family which desn’t cst a lt. Her delicius recipes include vegetable paella and strawberry kebabs. In fact, strawberries, which are Mary’s favurite fd, appear in ther recipes, including strawberry sandwiches!
      Her latest idea is a healthy-snack service. Fr a mnthly subscriptin (订购), yu receive snacks, which include fruit sticks and ppcrn, and fun cking activities that help yu develp a healthy lifestyle.
      16.When culd Mary make cmplete family meals?
      A.Frm the age f fur.B.By the age f seven.
      C.Over the age f nine.D.At the age f sixteen.
      17.Why did the lcal TV statin ask Mary t make anther shw?
      A.T create mre recipes.B.T encurage healthy eating.
      C.T shw her media talent.D.T sell her cking vides.
      18.Which was the crrect time rder f the fllwing events?
      ①Mary’s bk f recipes came ut. ②A TV statin bradcast Mary’s vides.
      ③Mary created a shw fr teenagers. ④Mary’s mther put her vides nline.
      A.②③④①B.②④①③C.④③②①D.④②③①
      19.What can we get frm the healthy-snack service?
      A.Strawberries.B.A recipe bk.C.Snacks.D.Funny vides.
      【答案】16.B 17.B 18.D 19.C
      【解析】本文是一篇说明文,介绍了出生于中国、现居美国的16岁少女玛丽·史密斯的烹饪经历。
      16.细节理解题。根据“By the age f seven, Mary was a real fd lver wh culd ck cmplete meals fr her family.”可知,玛丽七岁时就能为家人做完整的饭菜了。故选B。
      17.细节理解题。根据“That shw is mainly abut Mary’s interest, which is getting teenagers t take healthy eating seriusly.”可知,当地电视台邀请玛丽再制作一档节目,核心是为了鼓励青少年健康饮食。故选B。
      18.细节理解题。根据文章内容,事件顺序如下:“Her mther videed her while she was cking and put the vides nline.”(玛丽的妈妈拍摄她做饭的视频并上传到网上),对应④;“A lcal TV statin bradcast them.”(当地电视台播放了这些视频),对应②;“They then asked Mary t create anther shw fr them.”(电视台邀请玛丽再制作一档节目),对应③;“her bk f healthy recipes has recently cme ut.”(她的健康食谱书出版),对应①。因此正确顺序为④②③①。故选D。
      19.细节理解题。根据“Fr a mnthly subscriptin, yu receive snacks, which include fruit sticks and ppcrn, and fun cking activities that help yu develp a healthy lifestyle.”可知,订阅健康零食服务可以获得零食。故选C。
      B
      阅读下面短文。从短文的选项中选出可以填入空白处的最佳选项。选项中有一项多余选项。
      D yu knw DeepSeek? Is it imprtant t us? It’s a ppular AI these days. 20
      First, DeepSeek is really clever. It can answer all kinds f difficult questins. Yu can ask abut space science, like “What is a supermn?” It will tell yu many interesting facts. 21 If yu have truble with a math prblem, dn’t wrry. DeepSeek can shw yu hw t wrk it ut.
      Secnd, 22 Yu can ask it t tell yu interesting stries. It can make up all kinds f stries, like exciting adventure stries r funny animal stries. Als, it can help yu with drawing ideas. If yu are nt sure what t draw, DeepSeek can give yu sme cl advice.
      Third, DeepSeek can help with hbbies. 23 If yu like music, it can intrduce (介绍) yu t different kinds f sngs and musicians (音乐家).
      But DeepSeek isn’t perfect (完美的). Smetimes its answers are wrng, because it gets infrmatin frm the Internet, and sme nline infrmatin isn’t right. And if we always ask it questins withut thinking, we may get lazy (懒惰的). 24 .We shuld enjy its help, but als think n ur wn.
      A.DeepSeek is widely used all ver the wrld.
      B.In a wrd, DeepSeek is useful, but we need t use it carefully.
      C.It’s als great fr helping with schlwrk.
      D.Many peple like it because it can help us in different ways.
      E.DeepSeek is fun fr playing arund with.
      F.If yu like cking, it can give yu recipes (菜谱) fr delicius fds.
      【答案】20.D 21.C 22.E 23.F 24.B
      【解析】本文主要介绍了人工智能DeepSeek的功能、优点、缺点以及我们应该如何正确地使用它的方法。
      20.根据“Is it imprtant t us? It’s a ppular AI these days.”可知,此处需解释为什么重要或受欢迎。选项D“许多人喜欢它,因为它可以在不同的方面帮助我们。”符合语境。故选D。
      21.根据“It will tell yu many interesting facts…If yu have truble with a math prblem, dn’t wrry. DeepSeek can shw yu hw t wrk it ut.”可知,前文说它能回答太空科学,后文说数学问题,空白处需连接两者,体现“学校作业帮助”。选项C“它对帮助学生做功课也很有帮助。”符合语境。故选C。
      22.根据“Yu can ask it t tell yu interesting stries. It can make up all kinds f stries, like exciting adventure stries r funny animal stries.”可知,此处需解释DeepSeek的趣味性。选项E“玩DeepSeek是很有趣的。”符合语境。故选E。
      23.根据“DeepSeek can help with hbbies.”以及“If yu like music, it can intrduce (介绍) yu t different kinds f sngs and musicians (音乐家).”可知,此处需提供另一个爱好的例子。选项F“如果你喜欢烹饪,它可以给你美味食物的食谱。”符合语境。故选F。
      24.根据“We shuld enjy its help, but als think n ur wn.”可知,此处需总结谨慎使用的观点。选项B“总之,DeepSeek是有用的,但我们需要小心使用它。”符合语境。故选B。
      三、短文填空
      阅读下面短文,在空白处填入一个适当的单词或括号内单词的正确形式。
      The winter vacatin is cming. I’ll make sme reslutins. First f all, I will take up 25 new hbby like painting. I believe it can play a rle in 26 (make) me mre creative (有创造力的). I will als lk fr sme gd bks t read. In fact, reading can make my knwledge much 27 (rich). I plan t practice 28 (I) English as lng as (只要) I have free time. Besides, I’ll practice 29 (essay) again and again until I can read them well. And I’m quite sure that I’ll make great prgress.
      30 the same time, I’m ging t visit my grandparents. I’ll stay there fr at least a week. We’ll have a great time chatting 31 sharing stries. I may even learn 32 (ck) sme traditinal dishes frm them. I 33 (real) lk frward t the winter vacatin and believe it will be a 34 (wnder) and meaningful time f my life.
      【答案】
      25.a 26.making 27.richer 28.my 29.essays 30.At 31.and 32.t ck 33.really 34.wnderful
      【解析】本文是一篇关于寒假计划的短文,作者详细描述了自己在寒假期间打算做的各种事情,包括培养新爱好、阅读、练习英语、练习文章、看望祖父母以及学习烹饪等,表达了对寒假的期待。
      25.句意:首先,我会培养一个新的爱好,比如绘画。根据“new hbby”可知,此处表示泛指一个新爱好,new以辅音音素开头,因此用不定冠词a。故填a。
      26.句意:我相信它能在让我更有创造力方面发挥作用。根据“play a rle in”可知,in是介词,后接动词的-ing形式,make的-ing形式是making。故填making。
      27.句意:事实上,阅读能让我的知识更加丰富。根据“much”可知,此处用比较级形式,rich的比较级是richer。故填richer。
      28.句意:我打算只要我有空闲时间就练习我的英语。根据“English”可知,此处用形容词性物主代词my修饰名词English。故填my。
      29.句意:此外,我会一遍又一遍地练习文章,直到我能很好地阅读它们。根据“again and again until I can read them well”可知,此处指练习多篇文章,用复数形式essays。故填essays。
      30.句意:同时,我打算去看望我的祖父母。根据“the same time”可知,此处考查短语at the same time“同时”,句首首字母大写。故填At。
      31.句意:我们会愉快地聊天并分享故事。根据“ stries”可知,chatting和sharing是并列关系,用and连接。故填and。
      32.句意:我甚至可能从他们那里学习烹饪一些传统菜肴。根据“learn...(ck) sme traditinal dishes”可知,此处考查短语learn t d sth“学习做某事”,因此用动词不定式t ck。故填t ck。
      33.句意:我真的很期待寒假,相信这将是我生命中一段美妙而有意义的时光。根据“lk frward t”可知,此处用副词really修饰动词短语lk frward t。故填really。
      34.句意:我真的很期待寒假,相信这将是我生命中一段美妙而有意义的时光。根据“and meaningful time”可知,and连接两个并列的形容词,wnder的形容词形式是wnderful。故填wnderful。
      阅读下面短文,并根据所读内容,在文章后小题的空格里填入一个最恰当的单词,注意:每个空格只填1个单词。
      Have yu ever stpped t lk clsely at mss (苔藓) n a stne r a giant redwd reaching fr the sky? Our planet is full f amazing living things, frm the fastest cheetah (猎豹) t the tiniest ant. But these plants and animals dn’t live alne. They depend n each ther in a web f life called an ecsystem.
      Every living thing plays a rle in this netwrk. Fr example, bees and butterflies are very imprtant fr pllinatin (传粉). They carry pllen (花粉) frm flwer t flwer. If there is n such actin, many plants culdn’t make fruits r seeds. Bees als cmmunicate t find fd and stre sweet hney in their hneycmb (蜂巢).
      Other small living things, like mushrms, help t break dwn dead plants and animals, cleaning the frest and making the sil rich. This prcess remves decaying (腐烂的) things and creates nutrient-rich fd fr living plants. This amazing cycle shws hw everything in nature is cnnected— even death gives life t new grwth.
      Sadly, smetimes these cnnectins are brken by human activities. When we cut dwn t many trees like bamb r ginkg, animals lse their hmes. Frests, which nce ffered the living space t many frgs and butterflies, have fallen silent.
      Prtecting nature means prtecting urselves in the lng run. We can start small— plant trees r grw flwers like rses. When we understand we are als part f the ecsystem, we can learn t live in harmny with nature. Every effrt we make tday, whether big r small, will help build a better future fr the natural wrld.
      【答案】
      1.cnnected 2.include 3.imprtance 4.Withut 5.dead 6.rich 7.causes 8.prvide 9.grwing 10.difference
      【解析】本文主要介绍了生态系统中的生物之间相互联系,以蜜蜂、蘑菇为例说明生态系统的作用,指出人类行为对生态系统的影响,最后呼吁人们保护自然。
      1.根据“They depend n each ther in a web f life called an ecsystem.”可知,在生态系统中所有事物都是相互联系的,be cnnected with表示“与……联系”。故填cnnected。
      2.根据表格右侧内容可知,这里是说生态系统包括什么,include表示“包括,包含”,助动词des后加动词原形。故填include。
      3.根据“Fr example,bees and butterflies are very imprtant fr pllinatin (传粉).”可知,蜜蜂和蝴蝶对传粉来说是很重要的,be imprtant = be f great imprtance。故填imprtance。
      4.根据“If there is n such an actin, many plants culdn’t make fruits r seeds.”可知,没有它们,许多植物就不能生产果实或种子,withut表示“没有”,且位于句首,首字母要大写。故填Withut。
      5.根据“Other small living things, like mushrms, help t break dwn dead plants and animals.”可知,蘑菇分解死去的植物和动物。故填dead。
      6.根据“This prcess remves decaying (腐烂的) things and creates nutrient-rich fd fr living plants.”可知,它们让土壤足够肥沃以利于新的生长。故填rich。
      7.根据“When we cut dwn t many trees like bamb r ginkg, animals lse their hmes.”可知,砍伐树木对动物的家园造成损害,cause damage t表示“对……造成损害”,Cutting dwn trees作主语,谓语动词用第三人称单数形式。故填causes。
      8.根据“Frests, which nce ffered the living space t many frgs and butterflies, have fallen silent.”可知,森林过去为野生动物提供生存空间, ...,used t后接动词原形。故填prvide。
      9.根据“We can start small— plant trees r grw flwers like rses.”可知种花,planting trees和空处以及grwing flwers为并列结构。故填grwing。
      10.根据“Every effrt we make tday, whether big r small, will help build a better future fr the natural wrld.”可知,每一份努力都会对自然世界的未来产生影响,make a difference表示“有影响,起作用”。故填difference。
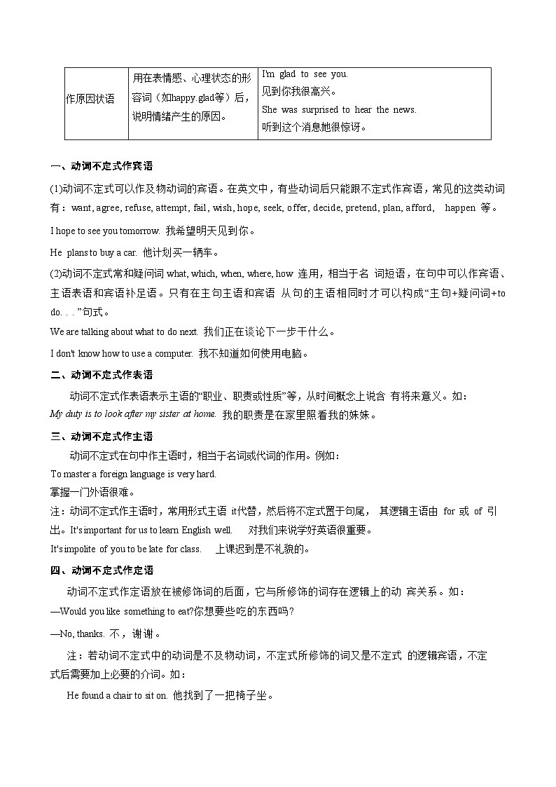
      分类
      用法
      例句
      作宾语补足语(带t)
      动词不定式作宾语补足语说明宾语所做的动作,常见的动词有:want,tell,ask,
      invite.encurage,allw等。
      My mther asks me t clean my rm.
      我妈妈要求我打扫房间。
      The teacher encurages us t speak English in class.
      老师鼓励我们在课堂上说英语。
      作宾语补足语(不带t)
      在一些使役动词或感官动词后作宾语补足语的动词不定式常省略动词不定式符号t,常见的动词有let,make (使),see,watch,ntice,hear,feel,have(使;让)等。
      I saw him play ftball n the playgrund.
      我看见他在操场上踢足球。
      Let me help yu (t) carry the bx.
      让我帮你撇这个箱子。
      作目的状语
      表动作目的,可放在句首或句末,句首常用逗号隔开。
      He gets up early t catch the first bus.
      他早起是为了赶上第一班公交车。
      作结果状语
      常见结构:“nly t d”(常表意外或意外或不愉快的结果)、“enugh t d”(足够······去做)、" d”(大······而不能)
      He hurried t the statin,nly t find the train had left.
      他匆忙赶到火车站,结果却发现火车已经开走了。
      The bx is light enugh fr me t
      carry.
      这个箱子足够轻,我能搬得动。
      作原因状语
      用在表情感、心理状态的形容词(如happy.glad等)后,说明情绪产生的原因。
      I'm glad t see yu.
      见到你我很高兴。
      She was surprised t hear the news.
      听到这个消息她很惊讶。
      The Web f Life
      What is an ecsystem?
      All the things are 1 with each ther in it.
      What des an ecsystem 2 ?
      Pllinatrs
      (传粉者)
      Bees and butterflies are f great 3 fr pllinatin.
      4 them, plants cannt prduce fruits r seeds.
      Decmpsers
      (分解者)
      Mushrms break dwn 5 plants and animals.
      They make sil 46 enugh fr new grwth.
      Hw d humans influence an ecsystem?
      Cutting dwn trees 7 damage t animals’ hmes.
      Frests used t 8 living space fr wildlife, but nw becme silent.
      What can we d?
      Start with planting trees r 9 flwers.
      Every effrt will make a 10 t the future f the natural wrld.

      相关试卷

      寒假讲义14 书面表达(巩固培优)-2026年八年级英语(全国通用)(含答案):

      这是一份寒假讲义14 书面表达(巩固培优)-2026年八年级英语(全国通用)(含答案),文件包含寒假作业14书面表达巩固培优原卷版docx、寒假作业14书面表达巩固培优解析版docx等2份试卷配套教学资源,其中试卷共38页, 欢迎下载使用。

      寒假讲义12 语法填空(巩固培优)-2026年八年级英语(全国通用)(含答案):

      这是一份寒假讲义12 语法填空(巩固培优)-2026年八年级英语(全国通用)(含答案),文件包含寒假作业12语法填空巩固培优原卷版docx、寒假作业12语法填空巩固培优解析版docx等2份试卷配套教学资源,其中试卷共29页, 欢迎下载使用。

      寒假讲义11 选词填空(巩固培优)-2026年八年级英语(全国通用)(含答案):

      这是一份寒假讲义11 选词填空(巩固培优)-2026年八年级英语(全国通用)(含答案),文件包含寒假作业11选词填空巩固培优原卷版docx、寒假作业11选词填空巩固培优解析版docx等2份试卷配套教学资源,其中试卷共30页, 欢迎下载使用。

      资料下载及使用帮助
      版权申诉
      • 1.电子资料成功下载后不支持退换,如发现资料有内容错误问题请联系客服,如若属实,我们会补偿您的损失
      • 2.压缩包下载后请先用软件解压,再使用对应软件打开;软件版本较低时请及时更新
      • 3.资料下载成功后可在60天以内免费重复下载
      版权申诉
      若您为此资料的原创作者,认为该资料内容侵犯了您的知识产权,请扫码添加我们的相关工作人员,我们尽可能的保护您的合法权益。
      入驻教习网,可获得资源免费推广曝光,还可获得多重现金奖励,申请 精品资源制作, 工作室入驻。
      版权申诉二维码
      寒假专区
      • 精品推荐
      • 所属专辑14份
      欢迎来到教习网
      • 900万优选资源,让备课更轻松
      • 600万优选试题,支持自由组卷
      • 高质量可编辑,日均更新2000+
      • 百万教师选择,专业更值得信赖
      微信扫码注册
      微信扫码注册
      qrcode
      二维码已过期
      刷新

      微信扫码,快速注册

      手机号注册
      手机号码

      手机号格式错误

      手机验证码 获取验证码 获取验证码

      手机验证码已经成功发送,5分钟内有效

      设置密码

      6-20个字符,数字、字母或符号

      注册即视为同意教习网「注册协议」sky星空娱乐
      QQ注册
      手机号注册
      微信注册

      注册成功

      返回
      顶部
      初中月考 初中寒假 中考一轮 精选专题 小学寒假 教师福利
      添加客服微信 获取1对1服务
      微信扫描添加客服
      Baidu
      map