





所属成套资源:【暑假自学课】2024年新八年级英语暑假提升精品讲义(人教版)
- 【暑假自学课】2024年新八年级英语暑假提升精品讲义(人教版)-专题06 选择疑问句和特殊疑问句(原卷版+解析版) 试卷 0 次下载
- 【暑假自学课】2024年新八年级英语暑假提升精品讲义(人教版)-专题07 一般现在时和现在进行时(原卷版+解析版) 试卷 0 次下载
- 【暑假自学课】2024年新八年级英语暑假提升精品讲义(人教版)-专题08 感叹句和一般过去时(原卷版+解析版) 试卷 0 次下载
- 【暑假自学课】2024年新八年级英语暑假提升精品讲义(人教版)-专题10 形容词和副词的比较等级(原卷版+解析版) 试卷 0 次下载
- 【暑假自学课】2024年新八年级英语暑假提升精品讲义(人教版)-专题11 一般将来时(原卷版+解析版) 试卷 0 次下载
【暑假自学课】2024年新八年级英语暑假提升精品讲义(人教版)-专题09 动词不定式(原卷版+解析版)
展开
这是一份【暑假自学课】2024年新八年级英语暑假提升精品讲义(人教版)-专题09 动词不定式(原卷版+解析版),文件包含专题09动词不定式原卷版docx、专题09动词不定式解析版docx等2份试卷配套教学资源,其中试卷共21页, 欢迎下载使用。
核心考点聚焦
1.掌握动词不定式的结构和句法功能,重点复习不定式作状语、宾语和补语
2.动词不定式的时态和语态
3. 不定式的特殊用法
4.不定式符号t的省略
5.跟动词不定式的情况总结归纳
动词不定式的结构
动词不定时的构成:不定式的基本形式为:t+动词原形,有时可以不用t,这里的t 是不定式符号,本身无词义,动词不定式的否定形式是nt+(t+)动词原形。
(1)肯定式:t + 动词原形
It’s nice t meet yu.
(2)否定式:nt t + 动词原形
He tld me nt t leave this rm
(t是不定式符号,无意义,有时可以不带)
动词不定式的句法功能
不定式作主语
动词不定式作主语时,常用it作形式主语,而将真正的主语放在句末其结构为:
①It is +adj.+fr/f sb.+(nt)t d sth.意为"做某事对某人来说是……"。
②It takes sb.+sme time+t d sth.意为"做某事花费某人多长时间"
如:T learn English well is useful.→ It is useful t learn English well.
It’s imprtant fr us t prtect the envirnment.
注意:在kind,gd,nice,clever等表示人的品质的形容词后,不用fr而用f。如:
It's very kind f yu t help me. 你帮助我真是太好啦。
不定式作宾语
有些谓语动词后只能用不定式作宾语,常见的这类词是表示命令、打算或希望的,如:
wuld like, like, want, wish, hpe, decide, plan, expect等。
如: Wuld yu like t see a film this evening? 你今晚想去看电影吗?
②在find, think后跟不定式作宾语时,常用it代替,而将真正的宾语放在后面。如:
I find it easy t read English every day.
3.不定式作宾语补足语
tell, ask, want, allw, warn, advise, invite, get, encurage后常跟动词不定式作宾语补足语。
如:Lucy asked him t turn dwn the radi.
My mther encurages me t learn Japanese. 我妈妈鼓励我学日语。
4.不定式作定语
不定式作定语时,应放在名词之后。它与名词有逻辑上的动宾关系。
注意:如果是不及物动词,且与所修饰的词之间有动宾关系,要在不定式后加上适当的介词。
There is nthing t wrry abut. 没有什么可担心的。
The rm is big enugh fr 10 peple t live in .
表示一般的概念时,不定式、动词ing形式可以互换,而表示具体的、个 别的动作或有将来含义时,一般用不定式。
What she likes is watching/t watch children play.
她喜欢的事情就是看孩子们玩耍。
My wish is t becme a gd teacher.
我的愿望就是要当个好老师。
注意:下列情况下不定式作表语通常省略t:
(1)主语是all其后有that引导的定语从句或what引导的从句,且从句中含有d的某种形式时。
(2)主语是the nly,the first,the last,形容词最高级或被这些词修饰,主语后有定语从句,且定语从句中含有d的某种形式时。
All yu need t d nw is cmplete the frm.
你现在要做的是把这张表填好。
What I want t d mst in senir high schl is imprve my English.
我在高中最想做的事就是提高我的英语水平。
The nly thing t d nw is g n.
前进是现在唯一的出路。
不定式作状语
不定式常可用作状语,修饰动词,表示行为的目的、结果和原因。
T get there n time, we set ut at five in the mrning.
He ges there t enjy the fresh air.
He wrked day and night t get the mney.
不定式的特殊用法
①使役动词和感官动词后跟动词不定式作宾语补足语,须省略t。此类动词有:一感(feel)、二听(hear, listen t)、三让(let, make, have)、四看(lk at, see, watch, ntice)、五帮(help)。变为被动语态时,省略的t则要加上。
②动词不定式的否定形式是nt t d,其被动形式为t be dne。
►Our teacher asked us nt t swim in the river alne. 我们老师要求我们不要独自一人在河里游泳。
③常接"疑问词+带t的不定式"的动词有teach, shw, tell, learn, find ut, decide, knw, frget等。
►My mther taught me hw t ck yesterday. 昨天我妈妈教我如何做饭。
跟动词不定式的情况总结归纳:(加强记忆)
= 1 \* GB3 \* MERGEFORMAT ①动词:agree t d同意去做;
affrd t d买得起;decide t d决定去做某事;hpe t d希望去做;wish t d希望去做;
fail t d做某事失败去;plan t d打算去做;pretend t d假装去做;
refuse t d拒绝去做;wuld like t d=want t d想要去做某事;learn t d 学做;
prefer t d sth. 喜欢(爱)做某事;sb. seem t d sth好像做某事;
used t d sth. 过去常做某事
= 2 \* GB3 \* MERGEFORMAT ②句型.
allw sb. t d sth. 允许某人去做某事
ask/tell sb. (nt) t d sth. 叫某人做事某事(叫某人不要去做某事)
fllw sb. t d sth. 跟随某人去做某事 get sb. t d sth. 让某人做某事
warn sb. (nt) t d sth. 警告某人做某事(或不要做某事)
encurage sb. t d sth. 鼓励某人做某事 be afraid t d sth. 害怕做某事
be excited/glad/happy/srry/ frightened/amazed/surprised t d sth.
be/get ready t d sth.准备做某事 can’t wait t d sth. 迫不急待地去做某事
get/have a chance t d sth. 得到一个做某事的机会
It’s + adj.+(fr sb.) t d sth. / It’s +adj. +(f sb.) t d sth.
It takes sb. sme time t d sth. 花费某人多长时间做某事(常考)
It’s time fr sb. t d sth. 是某人做某事的时候了
t…(fr sb.) t …太……以致不能…… ==nt… enugh t d (常考)
prefer t d sth. rather than d sth. 宁愿……而不愿……(常考)
smething t eat/drink 一些吃/喝的东西 Sth. is hard/difficult/easy t d 做好某事很难/容易
take turns t d sth. 轮流做……
There is n time (fr sb. ) t d sth. 对(某人来说)没时间做某事了
There is n need (fr sb.) t d sth. 对某人来说没必要做某事
try/d ne’s best t d sth. 尽力去做某事 have n chice but t d sth 别无选择只能做某事
have smething/nthing t d with sb 与有关/无关
真题感知
一、单项选择
1.(22-23七年级下·重庆·期末)A panda called Huahua is s cute. Many peple want ________ it in Chengdu.
A.seeB.t seeC.seeingD.saw
2.(22-23七年级下·重庆·期末)—Dn’t frget the launch (发射) f Shenzhu-16 manned spaceship n TV tmrrw.
—OK. We can’t miss it.
A.watchB.t watchC.watchingD.watches
3.(23-24七年级下·上海普陀·期中)Nwadays mre and mre peple practise running regularly ________ part in marathn races.
A.takingB.t takeC.takeD.t taking
4.(23-24七年级下·黑龙江鸡西·期中)Mike studies really ________, s I expect him ________ gd results.
A.hard; t getB.hardly; t getC.hard; getting
5.(23-24七年级下·江苏淮安·期中)There is ________ with my cmputer. I will ask my uncle _________ it this afternn.
A.wrng smething, t fix
B.smething wrng, fixing
C.smething wrng, t fix
D.wrng smething, fixing
6.(23-24七年级下·山东青岛·期中)He needs abut 10 minutes ________ t schl.
A.getsB.gettingC.getD.t get
7.(23-24七年级下·黑龙江鸡西·期中)I dn’t mind ________ her place ________ this article t newspapers.
A.t take; sendB.taking; t sendC.taking; send
8.(23-24七年级下·贵州贵阳·期中)—My parents dn’t let me ________ sccer n schl days. I’m kind f sad.
—Oh, cme n. Yu can play it n weekends.
A.playB.t playC.playing
9.(23-24七年级下·广西南宁·期中)—Can yu tell me hw ________ t Wanda Square?
—Sure. G ________the street and turn left, yu can see it.
A.t get;crssB.getting;acrssC.t get;acrss
10.(23-24七年级下·上海普陀·期中)Tm decides ________ this bk at nce because he has kept it fr tw weeks.
A.t give backB.gives back
C.give backD.giving back
11.(23-24七年级下·甘肃庆阳·期中)—Bill, remember ________ sme strawberries fr yur grandma.
—Okay, Mm. I’ll d it right nw.
A.buyB.buysC.buyingD.t buy
12.(2024七年级下·海南·专题练习)My parents decided ________ me t Haiku during Natinal Day.
A.takeB.t takeC.taking
13.(23-24七年级下·甘肃庆阳·期中)Wu Wenxiu, a math teacher, lves paper cutting (剪纸). It usually takes her abut ten days ________ a set f hanfu paper-cuttings.
A.finishB.finishingC.finishesD.t finish
14.(2024七年级下·海南·专题练习)It tk me half an hur________ these new English wrds yesterday.
A.rememberB.rememberingC.t remember
15.(2024七年级下·海南·专题练习)He decided ________ an actr when he was yung.
A.isB.beingC.t be
16.(23-24七年级下·全国·课堂例题)This afternn we’re ging t have an English class, remember ________ yur bk.
A.t finishB.t bringC.bringing
17.(23-24七年级下·全国·课后作业)Remember ________ the dr when yu g ut, Julie.
A.clseB.t clseC.clsingD.clses
18.(23-24七年级下·全国·课后作业)Remember ________ me when yu arrive in Beijing.
A.callingB.t callC.callD.called
19.(23-24七年级下·全国·课堂例题)It’s easy fr us ________ English well.
A.speakB.speaksC.speakingD.t speak
20.(2024七年级下·海南·专题练习)—Why dn’t yu g ut t play, Le?
—Because I have t much hmewrk ________.
A.dB.dingC.t d
21.(2024七年级下·海南·专题练习)My mther decided ________ the wrk befre ten ’clck.
A.finishB.finishedC.t finish
22.(23-24七年级下·上海徐汇·期中)I tld the ld man ________ again and again, but he didn’t take my advice.
A.dn’t smkeB.t smke nt
C.didn’t smkeD.nt t smke
23.(23-24七年级下·江苏南京·期中)My friend’s birthday is cming. But I dn’t knw ________ t buy. Can yu tell me ________ t prepare a present fr her?
A.hw; whatB.which; hwC.what; hwD.hw; which
24.(22-23七年级下·辽宁锦州·期中)It’s the peple’s dream ________ a bridge.
A.haveB.hasC.havingD.t have
25.—Did yu have a gd time in the park?
—N, we didn’t. When we gt there, it began ________.
A.rainB.rainsC.rainedD.t rain
26.I wanted t learn abut art, s I decided ________ the art club.
A.jinB.jinedC.t jinD.jining
27.The girl is t yung _________ t schl alne.
A.gB.gingC.t gD.ges
28.(22-23七年级下·江苏盐城·期中)“Take this medicine and it will make yu ________ better,” the nurse says t the ________ by.
A.feel; sickB.t feel; sickC.t feel; illD.feel; ill
29.(22-23七年级下·黑龙江大庆·期中)When the bus stpped, he culdn’t wait ________.
A.getting ffB.t get ffC.gets ffD.gt ff
30.Nw it’s time ________ us ________ a game.
A.fr; t playB.fr; playingC.t; t playD.t; playing
31.(2023·内蒙古·中考真题)—D yu always get up s early?
—Yes. ________ the first bus. My hme is far away frm schl.
A.T catchB.CatchingC.CaughtD.Catches
32.(2023·西藏·中考真题)Our art teacher encurages us ________ clrful things in life.
A.lk frB.lks frC.lking frD.t lk fr
33.(2023·四川甘孜·中考真题)Mike made faces t make his little brther __________.
A.laughsB.laughC.t laughD.laughing
34.(2023·内蒙古呼和浩特·中考真题)________the quality f PE classes, sme schls put smart technlgy int use.
A.ImprvingB.T imprveC.ImprveD.Imprved
35.(2023·江苏南通·中考真题)________ healthy, we’ve gt used t washing hands befre meals and using public chpsticks.
A.KeepingB.KeepC.T keepD.T keeping
36.(2023·湖南益阳·中考真题)—Why did yu cme t schl s early tday?
—Oh, I arrived here at 7: 00 ________ fr the test.
A.prepareB.preparingC.t prepare
37.(2023·江苏镇江·中考真题)Travellers can’t wait ________ their new turs in the cming hliday.
A.t startB.startingC.startedD.start
38.(2023·江苏徐州·中考真题)I have decided t g t Beijing and ________ ne f my ld friends there.
A.visitingB.visitedC.visitsD.visit
39.(2023·江苏宿迁·中考真题)—Our schl will invite Mr. Wang ________ us a talk n envirnmental prtectin next week.
—That’s wnderful!
A.giveB.t giveC.givingD.gave
40.(2023·吉林长春·中考真题)We expect the wrld _______ China better after the 19th Asian Games in Hangzhu.
A.understandingB.t understandC.understdD.understand
41.(2023·黑龙江牡丹江·中考真题)________ dwn air pllutin, we shuld walk r take the bus instead f driving.
A.CutB.T cutC.Cutting
42.(2023·吉林·中考真题)We hpe ________ a beautiful hme by living a lw-carbn life (低碳生活).
A.buildB.buildingC.t build
43.(2023·黑龙江绥化·中考真题)Bys and girls, gd luck and wish yu ________ gd grades in a new year.
A.getB.gettingC.t get
44.(2023·湖北孝感·中考真题)—Safety is very imprtant t all f us.
—I agree. We students shuld learn ________ urselves in the daily life.
A.where t hldB.what t visitC.hw t prtectD.why t help
45.(2023·湖南株洲·中考真题)Tday, we must cntinue wrking ________ ur skies blue, waters clean and lands clear.
A.keepB.t keepC.keeping
46.(2023·福建·中考真题)It’s reprted that China plans ________ astrnauts t the mn befre 2030.
A.sendB.sendingC.t send
47.(2023·湖南郴州·中考真题)—Are yu ging t read the bk Jurney t the West?
—Yes. Our teacher expects us ________ such traditinal Chinese bks.
A.readB.readingC.t read
48.(2023·江苏扬州·中考真题)Science is my favurite subject, s I have prepared ________ the STEAM Club.
A.jinB.jiningC.t jinD.t jining
49.(2023·天津·中考真题)David learnt ________ when he was five.
A.swimB.swimsC.swamD.t swim
50.(2023·云南·中考真题)Tday is Father’s Day, and I plan ________ a dinner fr my father.
A.t prepareB.preparingC.preparedD.prepare
参考答案:
1.B
【详解】句意:名字叫花花的熊猫非常聪明。很多人想到成都看它。
考查非谓语动词。根据选项和短语want t d sth.“想要做某事”可知,空格处应选动词不定式t see作宾语。故选B。
2.B
【详解】句意:——别忘了明天在电视上看神舟十六号载人飞船的发射。——好的,我们不能错过它。
考查非谓语动词。frget t d sth忘记干某事,此事未干;frget ding sth忘记做过了某事,此事已经做了。根据“Dn’t frget…”和“n TV tmrrw.”可知,此处是指别忘了看神舟十六号载人飞船的发射,表示还未观看但不要忘了。故选B。
3.B
【详解】句意:现在越来越多的人有规律地练习跑步,参加马拉松比赛。
考查非谓语动词。根据“Nwadays mre and mre peple practise running regularly”可知,题干使用了动词不定式作状语,表示目的。故选B。
4.A
【详解】句意:迈克学习真的很努力,所以我期待他会获得好成绩。
考查副词辨析和非谓语动词作宾补。hard努力地,为副词;hardly几乎不,为副词;t get取得,动词不定式;getting取得,为动名词。根据“Mike studies really...” 可知,此处表达的应该是:迈克学习真的很努力,所以第一空用hard符合语境;根据第二空空前的“expect him”可知,此处考查expect sb t d sth.“期待某人做某事”,所以第二空用动词不定式。故选A。
5.C
【详解】句意:我的电脑有些问题。今天下午我会让我的叔叔修一修电脑。
考查不定代词用法和非谓语动词。形容词修饰不定代词时要位于不定代词的后面,排除A、D两项;ask sb. t d sth.是固定句型,表示“要求某人做某事”,排除B项。故选C。
6.D
【详解】句意:他需要大约10分钟到达学校。
考查非谓语动词。根据“needs abut 10 minutes ... t schl”可知,此处表示需要约10分钟来到达学校,空处用不定式作目的状语。故选D。
7.B
【详解】句意:我不介意代替她把这篇文章寄给报纸。
考查非谓语动词。mind ding sth“介意做某事”;take ne’s place t d sth“代替某人做某事”。故选B。
8.A
【详解】句意:——我父母不让我上学时踢足球。我有点难过。 ——哦,得了吧。你可以在周末玩。
考查非谓语动词。play打,动词原形;t play打,play的动词不定式形式;playing打,动词play的ing形式。本题考查let sb. d sth“让某人做某事”,故空格上填动词原形。故选A。
9.C
【详解】句意:——你能告诉我如何到万达广场吗? ——当然。穿过街道, 向左转, 你可以看到。
考查不定式及介词辨析。根据题干可知,首句含有“疑问词+动词不定式”结构, 因此可先排除B;acrss介词,跨过;crss动词,跨过;动词g后需要搭配介词构成短语。故选C。
10.A
【详解】句意:汤姆决定立刻归还这本书,因为他已经借了两周了。
考查非谓语动词。根据观察可知,题干使用了decide t d sth句型,意思是“决定做某事”。故选A。
11.D
【详解】句意:——比尔,记得给你奶奶买一些草莓。——好吧,妈妈。我现在就做。
考查非谓语动词。buy买,动词原形;buys买,第三人称单数形式;buying买,动名词;t buy买,不定式。根据“remember”可知,remember t d sth意为“记住干某事”,事情还没做,remember ding sth意为“记住做过了某事”,事情已经做了,根据“I’ll d it right nw”可知,妈妈说的时候此事未做。故选D。
12.B
【详解】句意:我的父母决定在国庆节期间带我去海口。
考查非谓语动词。decide t d sth“决定做某事”,故选B。
13.D
【详解】句意:数学老师武文秀热爱剪纸。她通常需要十天左右才能完成一套汉服剪纸。
考查非谓语动词。It takes sb.+时间+ding sth.意为“花某人多长时间做某事”,固定用法,因此此处用动词不定式t finish。故选D。
14.C
【详解】句意:昨天我花了半个小时去记住这些新的英语单词。
考查动词不定式。根据“It tk me half an hur …these new English wrds yesterday.”可知,这个句子的句型结构为“It takes/tk sb. sme time t d sth.”,意为“做某事花费某人时间”,这个结构中的“t d sth”是一个不定式短语为真正主语,故选C。
15.C
【详解】句意:他年轻时就决定当演员。
考查非谓语动词。decide t d“决定做某事”,故选C。
16.B
【详解】句意:今天下午我们要上英语课,记得把你的书带来。
考查动词辨析和非谓语动词。finish“完成”;bring“带来”。remember ding sth“记得做过某事”;remember t d sth“记得要做某事”。根据“This afternn we’re ging t have an English class”可知,应是下午上课要用书,所以此处指记得要带书,故选B。
17.B
【详解】句意:朱莉,你出去的时候记得关门。
考查非谓语动词。remember t d sth.“记得要做某事”,事情未发生,动词不定式作宾语,故选B。
18.B
【详解】句意:你到北京时记得给我打电话。
考查非谓语动词。remember t d sth.“记得要做某事”,事情还没发生,动词不定式作宾语,故选B。
19.D
【详解】句意:对我们来说,说好英语很容易。
考查非谓语动词。分析题干可知,本句使用了句型“It’s+形容词+fr sb.+t d sth.”,意为“对某人来说,做某事是……的”。其中It是形式主语,动词不定式是真正的主语。故选D。
20.C
【详解】句意:——利奥,你为什么不出去玩?——因为我有太多家庭作业要做。
考查非谓语动词。根据“I have t much hmewrk”可知,此处是动词不定式作后置定语,用t d。故选C。
21.C
【详解】句意:我妈妈决定在十点前完成这项工作。
考查非谓语动词。decide t d sth.“决定做某事”,动词不定式作宾语。故选C。
22.D
【详解】句意:我一再告诉这个老人不要吸烟,但他不听我的劝告。
考查非谓语动词。结合选项和题干可知,此处表示告诉这个老人不要吸烟,tell sb. nt t d sth.意为“告诉某人不要做某事”。故选D。
23.C
【详解】句意:我朋友的生日快到了。但我不知道该买什么。你能告诉我怎样给她准备礼物吗?
考查副词及代词辨析。hw怎样;what什么;which哪一个。第一空根据“t buy”可知,此处是指买什么东西;第二空根据“Can yu tell me ... t prepare a present fr her”可知,此处是指怎样准备。故选C。
24.D
【详解】句意:有一座桥是人们的梦想。
考查非谓语动词。此处是结构it is+n.+t d sth.“做某事是……”,此处it作形式主语,真正的主语是动词不定式。故选D。
25.D
【详解】句意:——你们在公园玩得开心吗?——我们玩得并不开心。当我们到达那里时,开始下雨了。
考查不定式作宾语。begin t d是固定搭配,意为“开始做某事”。故选D。
26.C
【详解】句意:我想学习艺术,所以我决定加入艺术俱乐部。
考查非谓语动词。decide t d sth.“决定做某事”,动词不定式作宾语。故选C。
27.C
【详解】句意:这个女孩太小了以至于不能独自去上学。
考查非谓语动词。此处是结构表示“太……而不能去做……”,需填不定式。故选C。
28.A
【详解】句意:护士对生病的男孩说:“吃了这药,你会感觉好些的。”
考查非谓语动词和形容词辨析。make sb d sth使某人做某事,所以第一空填feel,排除B和C。sick和ill作表语都表“生病的”,但sick作定语表示“生病的”,ill作定语表示“坏的”。故选A。
29.B
【详解】句意:当公共汽车停下来时,他迫不及待地要下车。
考查非谓语动词。can’t/culdn’t wait t d sth“迫不及待做某事”,固定短语,所以空处用动词不定式,故选B。
30.A
【详解】句意:现在到我们玩游戏的时间了。
考查固定句型。It’s time fr sb. t d sth.“该到某人去做某事的时间了”,是固定句型。故选A。
31.A
【详解】句意:——你总是起得这么早吗?——是的。为了赶第一班公共汽车。我家离学校很远。
考查非谓语动词。“get up s early”的目的是“catch the first bus”,作目的状语用动词不定式。故选A。
32.D
【详解】句意:我们的美术老师鼓励我们去寻找生活中丰富多彩的事情。
考查不定式作补语。encurage sb. t d sth.表示“鼓励某人做某事”。空处是不定式作宾语补足语。故选D。
33.B
【详解】句意:麦克做鬼脸让他的弟弟笑。
考查非谓语。make sb. d sth“让某人做某事”,空处用动词原形。故选B。
34.B
【详解】句意:为了提高体育课的质量,一些学校使用了智能技术。
考查非谓语。根据“the quality f PE classe”可知,为了提高体育课的质量,学校使用了智能技术,动词不定式作目的状语,故选B。
35.C
【详解】句意:为了保持健康,我们已经习惯饭前洗手和使用公共筷子。
考查非谓语动词。根据题干可知,饭前洗手和使用公筷是为了保持健康,应用动词不定式作目的状语,故选C。
36.C
【详解】句意:——你今天为什么这么早就来上学?——哦,我七点到这里准备考试。
考查非谓语动词。分析句子可知,“I arrived here at 7: 00”的目的是“prepare fr the test”,作目的状语用动词不定式。故选C。
37.A
【详解】句意:旅行者们迫不及待地想在即将到来的假期开始他们的新旅行。
考查非谓语动词。can’t wait t d sth.“迫不及待做某事”,应用不定式。故选A。
38.D
【详解】句意:我决定去北京看望我在那里的一位老朋友。
考查非谓语动词。decide t d sth.“决定做某事”,空格处应为动词原形,省略了动词不定式符号t,故选D。
39.B
【详解】句意:——下周我们学校将邀请王先生给我们做一个关于环境保护的演讲。——那是精彩的!
考查非谓语动词。invite sb. t d sth.“邀请某人做某事”。故选B。
40.B
【详解】句意:我们期待第19届杭州亚运会后,世界更好地了解中国。
考查非谓语动词。expect sb t d sth“期待某人做某事”,此空应填不定式,故选B。
41.B
【详解】句意:为了减少空气污染,我们应该步行或乘公共汽车而不是开车。
考查动词形式。根据“we shuld walk r take the bus instead f driving.”可知,减少空气污染是目的,用动词不定式表目的。故选B。
42.C
【详解】句意:我们希望通过低碳生活来建设一个美丽的家园。
考查非谓语动词。hpe t d sth“希望做某事”,动词不定式作宾语,故选C。
43.C
【详解】句意:同学们,祝你们好运,并祝你们在新的一年里取得好成绩。
考查非谓语动词。wish sb. t d sth.“希望某人做某事”,动词不定式作宾语补足语。故选C。
44.C
【详解】句意:——安全对我们所有人来说都非常重要。——我同意。我们学生应该学会如何在日常生活中保护自己。
考查疑问词+动词不定式。where t hld在哪里举行;what t visit参观什么;hw t prtect如何保护;why t help为什么帮忙。根据“urselves in the daily life”可知此处应是指在日常生活中保护自己,应用动词prtect表示“保护”。故选C。
45.B
【详解】句意:今天,我们必须继续打好蓝天、碧水、净土保卫战。
考查非谓语动词。根据“ur skies blue, waters clean and lands clear”可知蓝天、碧水、净土是继续工作的目的,空格处应用动词不定式表目的。故选B。
46.C
【详解】句意:据报道,中国计划在2030年前将宇航员送上月球。
考查非谓语动词。plan t d sth“计划做某事”,为固定短语,故选C。
47.C
【详解】句意:——你打算读《西游记》吗?——是的。我们老师希望我们读这样的中国传统书籍。
考查非谓语动词。expect sb t d sth“期待某人做某事”,所以此处使用动词不定式,故选C。
48.C
【详解】句意:科学是我最喜欢的科目,所以我已经准备加入 STEAM俱乐部了。
考查非谓语动词。prepare t d sth“准备做某事”,固定短语,所以空处用动词不定式,故选C。
49.D
【详解】句意:大卫五岁时学习游泳。
考查非谓语动词。learn t d sth“学习做某事”,为固定短语,故选D。
50.A
【详解】句意:今天是父亲节,我打算为父亲准备一顿晚餐。
考查非谓语动词。plan t d sth“计划做某事”,为固定短语,故选A。
目录
考点聚焦:核心考点+中考点,有的放矢
重点速记:知识点和关键点梳理,查漏补缺
难点强化:难点内容标注与讲解,能力提升
学以致用:真题感知+提升专练,全面突破
功能
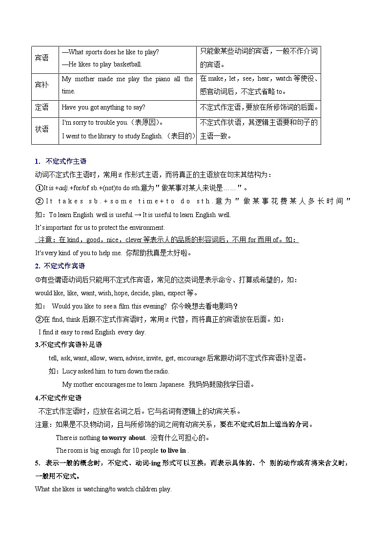
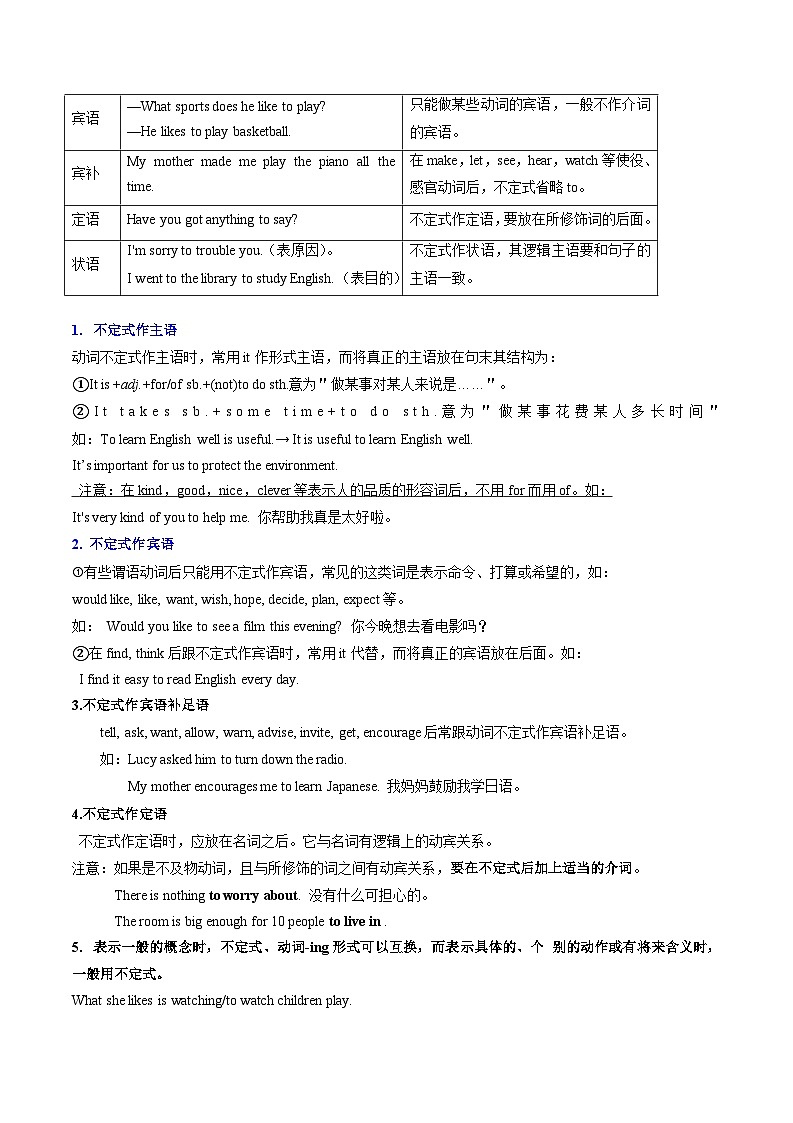
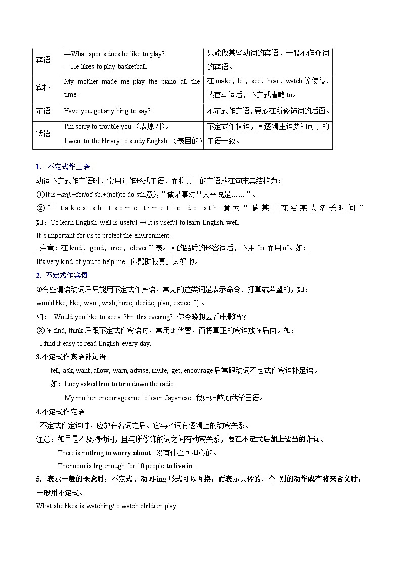
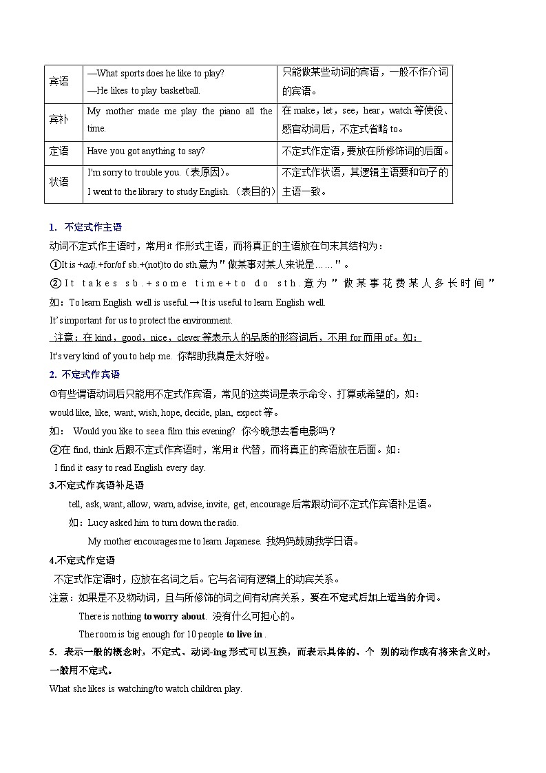
例句
说明
主语
T speak English is nt easy fr us
=It is nt easy fr us t speak English.
作主语用的不定式,常常用it作形式主语,而把不定式放在后面。
表语
My wrk is t clean the rm everyday.
=T clean the rm every day is my wrk.
多数情况下,不定式作表语,可转换作为主语。
宾语
—What sprts des he like t play?
—He likes t play basketball.
只能做某些动词的宾语,一般不作介词的宾语。
宾补
My mther made me play the pian all the time.
在make,let,see,hear,watch等使役、感官动词后,不定式省略t。
定语
Have yu gt anything t say?
不定式作定语,要放在所修饰词的后面。
状语
I'm srry t truble yu.(表原因)。
I went t the library t study English.(表目的)
不定式作状语,其逻辑主语要和句子的主语一致。
相关试卷
这是一份【暑假自学课】2024年新八年级英语暑假提升精品讲义(人教版)-专题11 一般将来时(原卷版+解析版),文件包含专题11一般将来时原卷版docx、专题11一般将来时解析版docx等2份试卷配套教学资源,其中试卷共19页, 欢迎下载使用。
这是一份【暑假自学课】2024年新八年级英语暑假提升精品讲义(人教版)-专题05 频度副词、祈使句(原卷版+解析版),文件包含专题05频度副词祈使句原卷版docx、专题05频度副词祈使句解析版docx等2份试卷配套教学资源,其中试卷共17页, 欢迎下载使用。
这是一份【暑假自学课】2024年新八年级英语暑假提升精品讲义(人教版)-专题04 情态动词(原卷版+解析版),文件包含专题04情态动词原卷版docx、专题04情态动词解析版docx等2份试卷配套教学资源,其中试卷共24页, 欢迎下载使用。
