所属成套资源:2026年八年级英语寒假复习讲义(全国通用)
寒假讲义08 条件状语从句(巩固培优)-2026年八年级英语(全国通用)(含答案)
展开
这是一份寒假讲义08 条件状语从句(巩固培优)-2026年八年级英语(全国通用)(含答案),文件包含寒假作业08条件状语从句巩固培优原卷版docx、寒假作业08条件状语从句巩固培优解析版docx等2份试卷配套教学资源,其中试卷共21页, 欢迎下载使用。
寒假作业08 条件状语从句
【易错提醒】
(1)在if引导的条件状语从句中,当主句是一般将来时态时,一般不使用be ging t结构,而要用will。
I’ll help yu with yur English if I am free tmrrw. 如果明天我有空,我会帮你学英语。
(2)在if引导的条件状语从句中不能够使用sme,而要用any。
If yu have any questins t ask, please cme t my ffice. 如果你有问题要问的话,请到我办公室来。
为避免重复,条件状语从句常用助动词 d (des/did) 来替代上文所提到的动作。如 I think I'll take the bus t the party. If yu d, yu'll be late.
如果 if 翻译为 “是否”,则引导的是宾语从句,而不是条件状语从句。如 I want t knw if he will finish the wrk n time.
三层必刷:巩固提升+能力培优+创新题型
1.He ________ much healthier if he ________enugh exercise in his free time.
A.is; takeB.will be; takesC.will be; takeD.was; is taking
【答案】B
【详解】句意:如果他在空闲时间做足够的运动,他会健康得多。
考查动词时态。根据“if exercise in his free time.”可知,此处是if引导的条件状语从句,遵循“主将从现”原则,即主句用一般将来时will be,从句用一般现在时takes。故选B。
2.—Hw will yu spend this winter hliday?
—If I ________ free, I ________ t Hainan with my family.
A.will be; will gB.am; will gC.am; gD.will be; g
【答案】B
【详解】句意:——你打算怎么过这个寒假?——如果我有空,我将和我的家人去海南。
考查条件状语从句。该句是if引导的条件状语从句,遵循“主将从现”原则,从句主语是“I”,be动词填am;主句用“will g”表将来。故选B。
3.If it __________ tmrrw, we __________ a picnic.
A.desn’t rain; will haveB.wn’t rain; have
C.desn’t rain; haveD.wn’t rain; will have
【答案】A
【详解】句意:如果明天不下雨,我们将去野餐。
考查条件状语从句的时态。根据“If it ... tmrrw, we ... a picnic.”可知,句子为if 引导的条件状语从句,时态遵循“主将从现”原则:从句 (if 引导的部分) 用一般现在时,表示未来可能发生的条件,主语“it”为单数,应用助动词desn’t+动词原形;主句用一般将来时 (will +动词原形),表示条件满足后会发生的结果。故选A。
4.—What’s yur plan fr tmrrw?
—I dn’t knw if it ________ tmrrw. If it ________, I’ll stay at hme.
A.will rain; rainsB.will rain; will rainC.rains; will rainD.rains; rains
【答案】A
【详解】句意:——你明天的计划是什么?——我不知道明天是否会下雨。如果下雨,我将待在家里。
考查宾语从句和条件状语从句的时态。will rain一般将来时态;rains第三人称单数。根据“I dn’t knw if If ’ll stay at hme.”可知,第一空,此处为if引导的宾语从句,主句为一般现在时,从句时间状语为“tmrrw”,故用一般将来时will rain;第二空,此处为if引导的条件状语从句,遵循“主将从现”原则,主句为一般将来时,从句应用一般现在时表将来,主语为“it”,谓语动词应用三单形式rains。故选A。
5.__________ yu use digital payments, yu need a smartphne.
A.AlthughB.SC.IfD.But
【答案】C
【详解】句意:如果你使用数字支付,你需要一部智能手机。
考查连词辨析。Althugh虽然,尽管,引导让步状语从句;S因此,所以,引导结果状语从句;If如果,引导条件状语从句;But但是,表示转折关系。根据“yu use digital payments”和“yu need a smartphne”可知,“使用数字支付”是“需要一部智能手机”的条件,因此这里应该用If引导条件状语从句。故选C。
6.Munt Huangshan, Hngcun Village and Chahu Lake are all gd chices yu want t travel in Anhui.
A.unlessB.befreC.ifD.althugh
【答案】C
【详解】句意:如果你想在安徽旅游,黄山、宏村和巢湖都是不错的选择。
考查连词辨析。unless除非,如果不;befre在……之前;if如果;althugh尽管。根据语境可知,句子表达的是一种条件关系,即“如果想在安徽旅游,那么黄山、宏村和巢湖都是不错的选择”,所以应该用if来引导条件状语从句。故选C。
7.—Happiness is abut having each tiny wish cme true.
—________ we wrk hard, we’ll make ur life full f happiness.
A.IfB.UnlessC.ThughD.As
【答案】A
【详解】句意:——幸福是每个微小愿望都成真。——如果我们努力工作,我们将会使我们的生活充满幸福。
考查连词辨析。If如果;Unless除非;Thugh尽管;As因为。根据“we wrk hard, we’ll make ur life full f happiness”可知,题空处表示条件,即“如果”,if符合题意。故选A。
8.—Can I g t watch a basketball game this afternn, Mm?
—I’m afraid yu can’t ________ yu dn’t finish yur hmewrk.
A.ifB.afterC.thughD.when
【答案】A
【详解】句意:——妈妈,今天下午我可以去看篮球比赛吗?——如果你不完成作业,恐怕你不能去。
考查连词。if如果;after在……之后;thugh尽管;when当……时。根据“ dn’t finish yur hmewrk.”可知,此处表示条件,“if”引导条件状语从句,符合语境。故选A。
9.—What will happen ________ AI rbts take the place f humans?
—Dn’t wrry. AI will never replace humans fr their creativity and emtinal intelligence.
A.becauseB.sC.ifD.but
【答案】C
【详解】句意:——如果人工智能机器人取代了人类,将会发生什么? ——别担心。由于人类的创造力和情商,人工智能永远不会取代人类。
考查连词辨析。because因为;s所以;if如果;but但是。根据答句“Dn’t wrry. AI will never replace humans fr their creativity and emtinal intelligence.”可知,此处提问如果人工智能机器人取代了人类,将会发生什么。故选C。
10.—Can I brrw yur dictinary?
—Sure, but nly ________ yu prmise t return it tmrrw.
A.thughB.unlessC.becauseD.if
【答案】D
【详解】句意:——我能借你的字典吗?——当然可以,但前提是你保证明天还回来。
考查连词辨析。thugh虽然,尽管;unless除非,如果不;because因为;if如果,假如。根据“Sure, but nly ... yu prmise t return it tmrrw.”可知,“保证明天归还”是“借字典”的肯定条件,故用if引导条件状语从句。故选D。
11.—I really want t g t cllege fr further study.
—Believe in yurself. If yu ________ hard, yur dream will cme true.
A.will studyB.studiedC.studyD.are studying
【答案】C
【详解】句意:——我真的很想上大学深造。——相信你自己。如果你努力学习,你的梦想就会实现。
考查一般现在时。在if引导的条件状语从句中,遵循“主将从现”原则,即主句用一般将来时,从句用一般现在时。从句主语是yu,谓语动词用原形study。故选C。
12.—It is impssible t finish the difficult wrk in such a shrt time n my wn ________ bth f us wrk tgether.
—N prblem. Let’s start!
A.ifB.butC.becauseD.unless
【答案】D
【详解】句意:——我一个人不可能在这么短的时间内完成这项艰巨的工作,除非我们两个一起合作。——没问题。我们开始吧!
考查连词辨析。if如果;but但是;because因为;unless除非。根据“It is impssible t finish the difficult wrk in such a shrt time n my wn…bth f us wrk tgether.”可知,此处表示除非两人合作,否则一个人不可能在短时间内完成工作。故选D。
13.________ we talk t smene, we’ll certainly feel wrse.
A.IfB.thughC.UnlessD.because
【答案】C
【详解】句意:除非我们和别人谈谈,否则我们肯定会感觉更糟。
考查连词辨析。If如果;Thugh虽然;Unless除非;Because因为。根据“we’ll certainly feel wrse”可知此处指“如果不和别人交谈,就会感觉更糟”的条件关系,表示主句结果发生在条件不满足时。故选C。
14.—It's hard fr Tina t lse weight.
—________ she eats less and exercises mre every day.
A.UnlessB.IfC.AfterD.Until
【答案】A
【详解】句意:——蒂娜减肥很难。——除非她每天少吃多运动。
考查连词辨析。Unless除非;If如果;After在……之后;Until直到。根据“It’s hard fr Tina t lse weight.”以及“she eats less and exercises mre every day”可知,蒂娜减肥确实很难,后半句是条件状语从句,表示“除非”,所以用unless。故选A。
15.—Let’s g fr a picnic in the frest park tmrrw.
—OK, ________ it rains heavily.
A.ifB.unlessC.untilD.when
【答案】B
【详解】句意:——我们明天去森林公园野餐吧。——好的,除非下大雨。
考查连词辨析。if如果;unless除非;until直到;when当……时。根据对话,第一人提议野餐,第二人同意但附加条件,表示只有当“it rains heavily”时才不去,因此需用unless表达“除非”的转折含义。故选B。
16.We will see a film in the pen air this cming Sunday ________ it rains heavily.
A.thughB.untilC.becauseD.unless
【答案】D
【详解】句意:如果不下大雨,我们这周日将在露天看电影。
考查连词辨析。thugh尽管;until直到;because因为;unless除非。根据“We will see a film in the pen air this cming Sunday…it rains heavily.”可知,此处表示“除非”下大雨,否则就去看电影,unless“除非、如果不”符合逻辑。故选D。
17.D nt tuch the pandas r let them tuch yu _________ the panda keeper tells yu t d s.
A.ifB.whenC.unlessD.because
【答案】C
【详解】句意:不要触摸熊猫或让它们触摸你,除非熊猫饲养员告诉你这样做。
考查连词辨析。if如果;when当……时;unless除非;because因为。根据“D nt tuch the pandas r let them tuch yu ... the panda keeper tells yu t d s.”可知,是指除非饲养员告诉你这样做,否则不要触摸熊猫或让它们触摸你,用unless引导条件状语从句。故选C。
18.Tm can’t g ut t play with his friends n weekends ________ he finishes all his hmewrk first.
A.ifB.becauseC.unlessD.when
【答案】C
【详解】句意:汤姆不能在周末和朋友出去玩,除非他先完成所有作业。
考查连词辨析。if如果;because因为;unless除非;when当……时。“he finishes all his hmewrk first.”是“Tm can’t g ut t play with his friends n weekends”的否定条件,应用unless引导条件状语从句,故选C。
19.We can’t judge if the infrmatin frm AI is right ________ we have a clear mind.
A.afterB.becauseC.unlessD.since
【答案】C
【详解】句意:我们无法判断人工智能提供的信息是否正确,除非我们有一个清醒的头脑。
考查连词辨析。after在……之后;because因为;unless除非;since自从或因为。根据“We can’t judge if the infrmatin frm AI is right”可知只有具备清醒的头脑才能判断信息是否正确,因此需要表示条件的连词unless引导条件状语从句,故选C。
20.—D yu knw when Amy will arrive in Nanchang?
—Srry, I dn’t knw. If she _________, I will give yu a call.
A.will arriveB.is arrivingC.arrivedD.arrives
【答案】D
【详解】句意:——你知道艾米什么时候会到达南昌吗?——抱歉,我不知道。如果她到达了,我会给你打电话。
考查if条件句的用法。在if引导的条件状语从句中,表示将来可能发生的情况时,从句需用一般现在时表示将来,主句用将来时。根据语法规则,从句应使用一般现在时表示将来。故选D。
一、完形填空
Mm! I used t be a bad girl wh always made everything a mess when I was in primary schl. I didn’t 1 what yu said t me r what yu did fr me.
I still remember ne day when I invited sme f my friends t ur 2 t play with my new ty and enjy snacks. I threw litter (垃圾) arund. The mment yu pened the dr, I fund that yu were standing there and culd 3 speak. Then we went n 4 as if yu were nt there.
In fact, 5 I was playing with my friends in the living rm, yu were ding sme cleaning. Later, yu tld me yu then said 6 because yu didn’t want t embarrass (使尴尬) me in frnt f my 7 .
But smething changed ne year later. One day when I came back hme frm schl, yu were cughing (咳嗽) 8 . I 9 yu fr a lng time fr the first time with a heavy heart. I was very 10 yu. I was grwing up, but yu were n lnger 11 . This time I did smething that 12 yu. Yu were taken t the hspital at nce. Yu gave me a very lng hug with tears in 13 eyes.
Mm! Please frgive (原谅) me! Nt until then did I realize hw 14 yu had been since I was brn. Yu did everything fr me and ur 15 as well. I lve yu, Mm!
1.A.chseB.careC.agreeD.decide
2.A.parkB.schlC.huseD.ffice
3.A.alwaysB.hardlyC.usuallyD.smetimes
4.A.singingB.playingC.cleaningD.thrwing
5.A.whyB.whileC.whereD.if
6.A.nthingB.anythingC.everythingD.smething
7.A.studentsB.teachersC.friendsD.sisters
8.A.betterB.heavyC.badlyD.bad
9.A.lked atB.depended nC.waited frD.gave up
10.A.wrried abutB.angry withC.pleased withD.excited abut
11.A.quietB.enjyableC.yungD.ld
12.A.bredB.relaxedC.surprisedD.wrried
13.A.myB.yursC.yurD.mine
14.A.tiredB.hardC.bredD.relaxed
15.A.villageB.cuntryC.familyD.city
【答案】
1.B 2.C 3.B 4.B 5.B 6.A 7.C 8.C 9.A 10.A 11.C 12.C 13.C 14.B 15.C
【解析】本文讲述了一位母亲对于叛逆的女儿深深的爱和包容,最终女儿明白了母亲的苦心。
1.句意:我不在乎你对我说了什么,为我做了什么。
chse选择;care在乎;agree同意;decide决定。根据“I used t be a bad girl wh always made everything a mess”可知,我不是一个好女孩,所以我不会在乎你对我说了什么,为我做了什么。故选B。
2.句意:我仍然记得有一天,当我邀请我的一些朋友到我们家玩我的新玩具和享受零食。
park公园;schl学校;huse房子;ffice办公室。 根据“invited sme f my friends t ur ... t play with my new ty and enjy snacks”及“The mment yu pened the dr”可知,此处指邀请朋友来我们家里,故选C。
3.句意:你打开门的那一刻,我发现你站在那里,几乎说不出话来。
always总是;hardly几乎不;usually通常;smetimes有时候。 根据“as if yu were nt there”及“because yu didn’t want t embarrass (使尴尬) me in frnt f my ...”可知,妈妈为了不使孩子尴尬,没有说话,故选B。
4.句意:然后我们继续玩,就好像你不存在一样。
singing唱歌;playing玩;cleaning打扫;thrwing扔。根据“play with my new ty and enjy snacks”及“we went n”可知,此处指我们继续玩,故选B。
5.句意:事实上,当我和朋友们在客厅玩的时候,你在打扫卫生。
why为什么;while当……的时候;where哪里;if如果。根据“I was playing with my friends in the living rm, yu were ding sme cleaning.”可知,此处表示动作同时进行,用while。故选B。
6.句意:后来,你告诉我当时你什么也没说,是因为你不想在朋友面前让我难堪。
nthing什么也没有;anything任何东西;everything一切事物;smething某物。 根据“yu didn’t want t embarrass (使尴尬) me”可知,因为不想让我尴尬,所以什么也没有说。故选A。
7.句意:后来,你告诉我当时你什么也没说,是因为你不想在朋友面前让我难堪。
students学生;teachers老师;friends朋友;sisters姐妹。根据“I invited sme f my friends”可知,此处指朋友。故选C。
8.句意:有一天,我放学回家,你咳嗽得很厉害。
better更好的;heavy重的;badly严重地;bad严重的。根据“yu were cughing”可知,此处修饰动词用副词,无比较,所以用副词原级,只有“badly”符合。故选C。
9.句意:我第一次带着沉重的心情久久地看着你。
lked at看着;depended n依靠;waited fr等待;gave up放弃。根据“yu fr a lng time fr the first time with a heavy heart.”可知,此处指看着,其他选项不符合句意。故选A。
10.句意:我很担心你。
wrried abut担心……;angry with对……生气;pleased with满意……;excited abut对……感到兴奋。根据“yu were cughing”可知,妈妈咳嗽,所以我是担心的,故选A。
11.句意:我长大了,你却不再年轻。
quiet安静的;enjyable享受的;yung年轻的;ld年长的。根据“I was grwing up, but yu were n lnger”可知,前后转折,长大对应的是不再年轻,故选C。
12.句意:这次我做了一件让你吃惊的事。
bred无聊的;relaxed放松的;surprised吃惊的;wrried担心的。根据“Yu were taken t the hspital at nce. Yu gave me a very lng hug with tears in ... eyes.”可知,女儿送妈妈去医院是让妈妈吃惊的,其他选项不符合句意,故选C。
13.句意:你含泪给了我一个很长的拥抱。
my我的,形容词性物主代词;yurs你的东西,名词性物主代词;yur你的,形容词性物主代词;mine,我的东西,名词性物主代词。根据“Yu gave me a very lng hug with tears in ... eyes.”可知,此处指你的眼睛,填形容词性物主代词,故选C。
14.句意:直到那时,我才意识到,从我出生以来,你有多辛苦。
tired疲惫的;hard辛苦的;bred无聊的;relaxed放松的。根据“Yu did everything fr me”可知,妈妈为我做了一切,所以此处指辛苦的,故选B。
15.句意:你也为我和我们家做了一切。
village村;cuntry国家;family家;city城市。根据“Yu did everything fr me and ur”可知,此处和“我”并列的是“我们的家”。故选C。
二、阅读理解
A
Sme peple think nly schl children d nt agree with their parents, hwever, it is nt true.
Cmmunicatin is a prblem fr parents and children f all ages. If it’s hard fr yu t cmmunicate with yur parents, dn’t wrry abut it. Here is sme advice fr yu t bridge the generatin gap (消除代沟).
Dn’t argue (争辩) with yur parents. Dn’t g t yur parents when yu are angry. Yur parents prbably wn’t cnsider yur ideas if yu are shuting at them. And yu can’t express yurself well if yu are angry. G smeplace t cl ff. Make sure yu understand why yu are unhappy. Then think abut what yu want t say t yur parents. If yu dn’t think yu can speak t them at the mment, try writing a letter.
Try t reach a cmprmise (和解). Perhaps yu and yur parents disagree n smething. Yu can keep yur disagreement and try yur best t accept each ther. Michael’s mther didn’t agree with him abut buying a mtrcycle. They argued ver it. But they finally came t a cmprmise. Michael bught the mtrcycle, but nly drve it n certain days.
Of curse, yur parents might refuse t cmprmise n smething. In these situatins, it is especially imprtant t shw lve and respect (尊敬) t them. Shwing respect will keep yur relatinship strng.
Talk abut yur values. The values f yur parents are prbably different frm thse f yur wn. Tell yur parents what yu care abut, and why. Understanding yur values might help them see yur purpses in life.
A gd relatinship with yur parents can make yu a better and happier persn. It is wrth having a try!
16.The passage tells us ________ have a cmmunicatin prblem.
A.parents and ther pepleB.schl kids and their parents
C.teachers and their studentsD.parents and children f all ages
17.Yur parents prbably wn’t cnsider yur ideas if yu ________.
A.dn’t talk t them ftenB.write a letter t them
C.dn’t speak t them plitelyD.express yurself well
18.The underlined phrase “cl ff” in the passage means “________”.
A.t make yurself happyB.t get yu quiet and relaxed
C.t have a gd restD.t hide yurself quickly
19.If there’s really a generatin gap between yu and yur parents, yu’d better ________.
A.have a talk with them ftenB.keep away frm them
C.agree with them all the timeD.knw abut their values
【答案】16.D 17.C 18.B 19.A
【解析】本文是一篇说明文。主要讨论了代沟问题,并给父母和所有年龄段的孩子提供了一些改善沟通、消除代沟的建议。
16.细节理解题。根据“Cmmunicatin is a prblem fr parents and children f all ages.”可知,所有年龄段的父母和孩子都有沟通问题。故选D。
17.细节理解题。根据“Yur parents prbably wn’t cnsider yur ideas if yu are shuting at them.”可推知,如果你不以礼貌的方式和他们说话,他们可能不会考虑你的想法。故选C。
18.词句猜测题。根据“G smeplace t cl ff.”的前后语境:“Dn’t g t yur parents when yu are angry.”和“Make sure yu understand why yu are unhappy.”可知,这里建议在生气时去一个地方“cl ff”,目的是让你从愤怒的情绪中平静下来,变得安静和放松,以便更好地思考和沟通。故“cl ff”意为“冷静下来,放松”。故选B。
19.推理判断题。通读全文,特别是文章第三、五、六段给出的建议:“Dn’t argue with yur writing a letter.”,“Try t reach a cmprmise.”,“Talk abut yur values.”可知,作者的核心建议是通过各种方式(包括面对面交谈、写信等)与父母进行经常性的沟通。如果存在代沟,最好的办法是经常和他们交谈。故选A。
B
根据短文内容,从短文后的选项中选出能填入空白处的最佳选项。选项中有一项为多余选项。
Often yu aren’t happy when yu are with yur parents. Yu say that yur parents never understand (理解) yu. Yu usually think they are t strict with yu, and they never give yu any free time. Is everything like what yu think f? Nt really. 20 .
Talk t them ften.
Shw yur ideas t them and tell them what yu are thinking abut. Smetimes they want yu t be gd and healthy. S they wrry much abut yu. 21 .
Help them with the husewrk.
22 . They are always tired (疲劳) after wrk. Why nt help them d sme husewrk t make them feel gd? A smart child knws what t d fr his parents.
23 .
Dn’t always watch TV in yur rm. G ut and spend time with yur parents. Play fun games with them. 24 . Yur parents als need peple t be with.
When yu dn’t want yur parents t say n t what yu d, try yur best t let them understand yu.
A.Spend time with them
B.Yur parents are usually free
C.Or just take walks with them
D.Yur parents are usually busy
E.Yu can d sme things t be gd with yur parents
F.Just let them understand yu by talking with them
【答案】20.E 21.F 22.D 23.A 24.C
【解析】本文主要介绍了与父母相处的方法,帮助改善和父母的关系。
20.根据前文“Is everything like what yu think f? Nt really.”及后文给出的相处方法可知,此处应引出可以做些事改善和父母的关系,选项“E你可以做些事来和父母好好相处”符合语境。故选E。
21.根据前文“Talk t them ften. Shw yur ideas t them and tell them what yu are thinking abut.”可知,此处强调通过沟通让父母理解自己,选项“F通过交流让他们理解你”符合语境。故选F。
22.根据后文“They are always tired after wrk.”可知,此处说明父母通常很忙,选项“D你的父母通常很忙”符合语境。故选D。
23.根据后文“Dn’t always watch TV in yur rm. G ut and spend time with yur parents.”可知,此处是建议花时间陪父母,选项“A花时间陪他们”符合语境。故选A。
24.根据前文“Play fun games with them.”可知,此处是补充陪父母的具体做法,选项“C或者只是和他们一起散步”符合语境。故选C。
三、短文填空
阅读下面短文,在空白处按要求填入适当的单词或括号内单词的正确形式。每空1词。
Many teenagers dn’t get alng well with their parents and they dn’t knw what t d. If yu face such a prblem, what I’m saying nw might be 25 (help) t yu.
Have yu ever 26 (think) f talking t yur parents t find ut why yu dn’t get alng well with each ther? When I was a teenager, I didn’t get n well 27 (介词) my parents either. We smetimes argued with each ther. I am srry that I had such 28 (冠词) experience. Nw I’m a mther f fur girls. Of curse, we have different 29 (pinin), but I encurage 30 (they) t cmmunicate with me penly and hnestly. S far, they have trusted me and 31 (cme) t me fr anything. As a result, we get alng very well.
Arguing with yur parents will 32 (true) make them angry and yu wn’t feel gd. Als, remember that the mst imprtant thing is t slve prblems and silence will nly make the situatin wrse. Try yur best t be calm.
Remember that yur parents lve yu. Smetimes they d smething that yu can hardly understand. Fr example, yu may want t be an artist in the future, 33 (连词) yur parents want yu t d smething else. If s, try t think in their shes.
Life is t shrt and the family is imprtant. 34 (try) yur best t get alng well with yur parents.
【答案】
25.helpful 26.thught 27.with 28.an 29.pinins 30.them 31.cme 32.truly 33.but 34.Try
【解析】本文介绍了如何和父母相处得好的一些建议。
25.句意:如果你面临这样的问题, 我现在所说的可能会对你有所帮助。根据“be”及语境可知,空处用形容词,help的形容词形式helpful意为“有帮助的”, 符合语境。故填helpful。
26.句意:你有没有想过和父母谈谈,弄清楚你们为什么相处不好?根据“Have yu ever”可知,句子的时态用现在完成时,think的过去分词为thught。故填thught。
27.句意:当我还是个青少年的时候, 我也和父母相处得不好。根据“get n well”可知,用介词with,构成短语get n well with sb,意为“和某人相处得好”。故填with。
28.句意:我很抱歉我有过这样的经历。根据“I am srry that I had ”可知,空处用不定冠词,表示泛指一段经历。experience在这里是“经历”的意思,为可数名词单数,且发音以元音音素开头。故填an。
29.句意:当然,我们有不同的意见,但我鼓励他们公开且诚实地与我沟通。根据“we have different”和所给单词“pinin”可知,此处表示有不同的意见。pinin意为“观点;意见”,作可数名词,结合“different”可知,用复数形式pinins。故填pinins。
30.句意:当然,我们有不同的意见,但我鼓励他们公开且诚实地与我沟通。encurage“鼓励”,动词,后加they的宾格形式them。故填them。
31.句意:到目前为止,他们都很信任我,有任何事都来找我。根据“S far”和“have trusted”可知,此处用现在完成时,为避免重复,此处省略助动词have,因此用cme的过去分词cme。故填cme。
32.句意:和父母吵架确实会让他们生气,你也不会感觉好受。根据“make them angry”及提示词可知,此处用true的副词形式truly修饰动词make,意为“确实地”。故填truly。
33.句意:例如,你可能希望将来成为一名艺术家,但你的父母希望你做其他事情。根据“yu may want t be an artist in the future, parents want yu t d smething else.”可知,此处表示转折关系,所以用but“但是”。故填but。
34.句意:尽你最大的努力与父母和睦相处吧。根据“ best t get alng well with yur parents.”及所给单词可知,该句为祈使句,结构为:动原+其他。故填Try。
阅读下面短文,简略回答问题。
It’s cmmn fr parents t cmpare their children with ther kids. While they might mean well, it can make yu feel sad r even angry. S, hw shuld yu deal with this situatin?
Understand their purpses.
Mst parents cmpare because they want yu t imprve. They believe that thers’ success will encurage yu. S, try t understand their purpses. Ask yurself: are they really criticizing (批评) me, r just hping I’ll d better?
Cmmunicate calmly.
If cmparisns get yu dwn, talk t yur parents in a respectful way. Fr example, yu can say, “I knw yu want me t succeed, but when yu cmpare me with thers, I feel like I’m nt gd enugh.” This helps them understand yur feelings withut starting an argument.
Turn cmparisns int mtivatin (激励).
If yur parents praise (称赞) sme peple, ask yurself what yu can learn frm them. Maybe they study efficiently, practise mre, r use time mre wisely. Get int their gd habits, and yu will d better next time.
Build self-cnfidence.
Write dwn yur strengths—maybe yu’re creative, kind, r brave. When yur parents cmpare, think f what makes yu special. With the cnfidence, yu will nt care t much abut unhelpful cmparisns.
Parents’ cmparisns can be hard, but yu can deal with them wisely. Remember, yu are nt defined (定义) by thers’ success-yur prgress is what truly matters.
1.Why d mst parents cmpare their children with thers?
2.What shuld yu d if cmparisns get yu dwn?
3.Why des the writer advise learning frm the peple yur parents praise?
4.Hw can yu build yur self-cnfidence when facing cmparisns?
5.In yur pinin, what else can we d t deal with parents’ cmparisns in a gd way? (答案须与文中提到的方式不同)
【答案】1.Because they want their children t imprve and believe thers’ success will encurage them. 2.Talk t ur parents in a respectful way. 3.Because we can get int their gd habits and d better next time. 4.Write dwn ur strengths and think f what makes us special. 5.回答合理即可,参考答案:We can actively share ur prgress and effrts with parents t let them see ur grwth.
【解析】本文是一篇说明文,针对父母常将孩子与他人比较的现象,分析了父母的本意,并提出了理解目的、冷静沟通、转化为动力和建立自信四种应对策略,帮助青少年以积极心态面对这一问题。
1.根据“Mst parents cmpare because they want yu t imprve. They believe that thers’ success will encurage yu.”可知,大多数父母把孩子和别人比较是因为他们希望孩子进步,认为别人的成功会激励孩子,故填Because they want their children t imprve and believe thers’ success will encurage them.
2.根据“If cmparisns get yu dwn, talk t yur parents in a respectful way.”可知,如果比较让我们沮丧,我们应该以尊重的方式和父母交谈,故填Talk t ur parents in a respectful way.
3.根据“Maybe they study efficiently, practise mre, r use time mre wisely. Get int their gd habits, and yu will d better next time.”可知,作者建议向父母称赞的人学习是因为能养成他们的好习惯,下次做得更好,故填Because we can get int their gd habits and d better next time.
4.根据“Write dwn yur strengths—maybe yu’re creative, kind, r brave. When yur parents cmpare, think f what makes yu special.”可知,面对比较时,写下自己的优点,想想自己的特别之处能建立自信,故填Write dwn ur strengths and think f what makes us special.
5.回答合理即可,参考答案:We can actively share ur prgress and effrts with parents t let them see ur grwth.
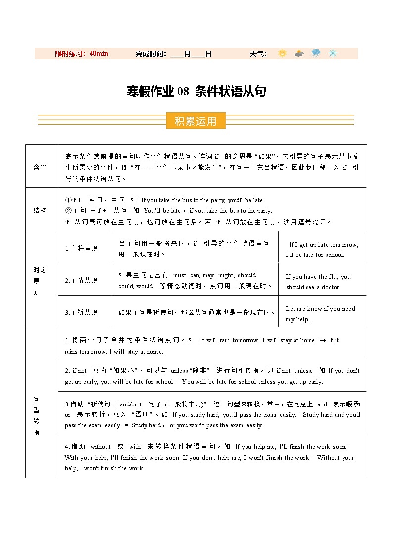
含义
表示条件或前提的从句叫作条件状语从句。连词 if 的意思是 “如果”,它引导的句子表示某事发生所需要的条件,即 “在 … … 条件下某事才能发生”,在句子中充当状语,因此我们称之为 if 引导的条件状语从句。
结构
①if + 从句,主句 如 If yu take the bus t the party, yu'll be late.
②主句 + if + 从句 如 Yu'll be late ,if yu take the bus t the party.
if 从句既可放在主句前,也可放在主句后。若 if 从句放在主句前,须用逗号隔开。
时态原则
1.主将从现
当主句用一般将来时,if 引导的条件状语从句用一般现在时。
If I get up late tmrrw, I'll be late fr schl.
2.主情从现
如果主句是含有 must, can, may, might, shuld,
culd, wuld 等情态动词时,从句用一般现在时。
If yu have the flu, yu shuld see a dctr.
3.主祈从现
如果主句是祈使句,那么从句通常也是一般现在时。
Let me knw if yu need my help.
句型转换
1.将两个句子合并为条件状语从句。如 It will rain tmrrw. I will stay at hme. → If it rains tmrrw, I will stay at hme.
2. if nt 意为 “如果不” ,可以与 unless “除非” 进行句型转换。即 if nt=unless. 如 If yu dn't get up early, yu will be late fr schl. = Yu will be late fr schl unless yu get up early.
3.借助 “祈使句 + and/r + 句子 (一般将来时)” 这一句型来转换。其中,在句意上 and 表示顺承; r 表示转折,意为 “否则” 。如 If yu study hard, yu'll pass the exam easily.= Study hard and yu'll pass the exam easily. = Study hard ,r yu wn't pass the exam easily.
4.借助 withut 或 with 来转换条件状语从句。如 If yu help me, I'll finish the wrk sn. = With yur help, I'll finish the wrk sn. If yu dn't help me, I wn't finish the wrk.= Withut yur help, I wn't finish the wrk.
相关试卷
这是一份寒假讲义12 语法填空(巩固培优)-2026年八年级英语(全国通用)(含答案),文件包含寒假作业12语法填空巩固培优原卷版docx、寒假作业12语法填空巩固培优解析版docx等2份试卷配套教学资源,其中试卷共29页, 欢迎下载使用。
这是一份寒假讲义11 选词填空(巩固培优)-2026年八年级英语(全国通用)(含答案),文件包含寒假作业11选词填空巩固培优原卷版docx、寒假作业11选词填空巩固培优解析版docx等2份试卷配套教学资源,其中试卷共30页, 欢迎下载使用。
这是一份寒假讲义09 完形填空(巩固培优)-2026年八年级英语(全国通用)(含答案),文件包含寒假作业09完形填空巩固培优原卷版docx、寒假作业09完形填空巩固培优解析版docx等2份试卷配套教学资源,其中试卷共29页, 欢迎下载使用。
相关试卷 更多
- 1.电子资料成功下载后不支持退换,如发现资料有内容错误问题请联系客服,如若属实,我们会补偿您的损失
- 2.压缩包下载后请先用软件解压,再使用对应软件打开;软件版本较低时请及时更新
- 3.资料下载成功后可在60天以内免费重复下载
免费领取教师福利

