搜索
      上传资料 赚现金
      点击图片退出全屏预览

      4.2.3 整式的加减 同步练习人教版数学七年级上册(含答案)

      • 64.25 KB
      • 2025-11-02 20:33:10
      • 35
      • 2
      • 教习网用户0407
      加入资料篮
      立即下载
      4.2.3  整式的加减 同步练习人教版数学七年级上册(含答案)第1页
      点击全屏预览
      1/6
      4.2.3  整式的加减 同步练习人教版数学七年级上册(含答案)第2页
      点击全屏预览
      2/6
      4.2.3  整式的加减 同步练习人教版数学七年级上册(含答案)第3页
      点击全屏预览
      3/6
      还剩3页未读, 继续阅读

      人教版(2024)七年级上册(2024)整式的加减精练

      展开

      这是一份人教版(2024)七年级上册(2024)整式的加减精练,共6页。试卷主要包含了选择题,填空题,解答题等内容,欢迎下载使用。
      一、选择题
      1.化简 eq \f(1,3) (9x-3)-2(x+1)的结果是( )
      A.2x-2 B.x+1 C.5x+3 D.x-3
      2.化简a-(5a-3b)+(2b-a)的结果是( )
      A.7a-b B.-5a+5b C.7a+5b D.-5a-b
      3.若A=x2-xy,B=xy+y2,则A+B为( )
      A.x2+y2 B.2xy C.-2xy D.x2-y2
      4.计算3a2+2a-1与a2-5a+1的差,结果正确的是( )
      A.4a2-3a-2 B.2a2-3a-2 C.2a2+7a D.2a2+7a-2
      5.一个篮球的单价为a元,一个足球的单价为b元(b>a).小明买6个篮球和2个足球,小刚买5个篮球和3个足球,则小明比小刚少花( )
      A.(a-b)元 B.(b-a)元 C.(a-5b)元 D.(5b-a)元
      6.某地居民生活用水收费标准:每月用水量不超过17立方米,每立方米a元;超过部分每立方米(a+1.2)元,该地区某用户上月用水量为20立方米,则应缴水费为( )
      A.20a元 B.(20a+1.2)元 C.(17a+3.6)元 D.(20a+3.6)元
      7.若多项式2x3-8x2+x-1与多项式x3+(3m+1)x2-5x+7的差不含二次项,则m的值为( )
      A.4 B.-4 C.3 D.-3
      8.已知M=4x2-3x-2,N=6x2-3x+6,则M与N 的大小关系是( )
      A.MN C.M=N D.以上都有可能
      二、填空题
      9.化简:
      (1)2a2-(a2+2)=__________;
      (2)(-x2+4x)-2(3x-1+2x2)=__________________.
      10.若一个多项式加上3xy+2y2-8,结果得2xy+3y2-5,则这个多项式为__________________.
      11.长方形一边等于5x+8y,另一边比它小2x-4y,则此长方形另一边的长等于________________.
      12.某校组织若干师生外出进行社会实践活动,若学校租用45座的客车x辆,则余下20人无座位;若租用60座的客车,则可少租用2辆,且最后一辆没坐满,则乘坐最后一辆60座客车的人数是______________.
      13.已知代数式x-2y的值是3,则代数式1-x+2y的值是__________.
      14.若m,n为常数,化简4(x2-5mx)-(nx2+18x)+1的结果是2x+1,则m+n的值为 .
      15.定义一种新运算,规定:AB=3A-B.若a(-6b)=-94,则(2a+b)(2a-5b)= .
      16.如果x2y+1=0 ,那么代数式2-3(x2y+xy)+(3xy-12x2y) 的值为___.
      三、解答题
      17.计算:
      (1)2(-4y+3)-(-5y-2);
      (2)2(x+3x2+1)-3(2x2-x+2);
      (3)(4a2-3b2)-[2(a2-1)+2b2-3];
      (4)(6a2-2b2)-(-a2+2ab+b2)-(a2-4ab+3b2).
      18.先化简,再求值:
      (1)-a2+(-4a+3a2)-(5a2+2a-1),其中a=- eq \f(2,3) ;
      (2)( eq \f(3,2) x2-5xy+y2)-[-3xy+2( eq \f(1,4) x2-xy)+ eq \f(2,3) y2],其中|x-1|+(y+2)2=0.
      19.已知A=3a2b-ab2,B=ab2+5a2b.
      (1)求5A-3B;
      (2)当a= eq \f(1,3) ,b=- eq \f(1,2) 时,求5A-3B的值.
      20.某同学在一次测验中计算A+B时,不小心看成A-B,结果为2xy+6yz-4xz.已知A=5xy-3yz+2xz,试求出原题目的正确答案.
      21.老师写出一个整式(ax2+bx-1)-(4x2+3x)(其中a,b为常数,且表示为系数),然后让同学给a,b赋予不同的数值进行计算.
      (1)甲同学给出了一组数据,最后计算的结果为2x2-3x-1,则甲同学给出a,b的值分别是a=______,b=______;
      (2)乙同学给出了a=5,b=-1,请按照乙同学给出的数值化简整式;
      (3)丙同学给出一组数,计算的最后结果与x的取值无关,请直接写出丙同学的计算结果.
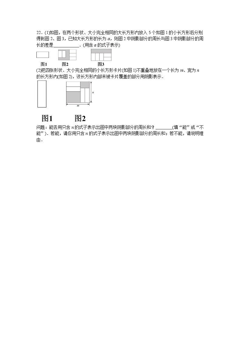
      22.(1)如图,在两个形状、大小完全相同的大长方形内放入5个如图1的小长方形后分别得到图2、图3,已知大长方形的长为a,则图2中阴影部分的周长与图3中阴影部分的周长的差是 .(用含a的式子表示)
      (2)把四张形状、大小完全相同的小长方形卡片(如图1)不重叠地放在一个长为m、宽为n的长方形内(如图2),该长方形内部未被卡片覆盖的部分用阴影表示.
      问题:能否用只含n的式子表示出图中两块阴影部分的周长和? (填“能”或“不能”).若能,请你用只含n的式子表示出图中两块阴影部分的周长和;若不能,请说明理由.
      参考答案
      一、选择题
      1.化简 eq \f(1,3) (9x-3)-2(x+1)的结果是( )
      A.2x-2 B.x+1 C.5x+3 D.x-3
      【答案】D
      2.化简a-(5a-3b)+(2b-a)的结果是( )
      A.7a-b B.-5a+5b C.7a+5b D.-5a-b
      【答案】B
      3.若A=x2-xy,B=xy+y2,则A+B为( )
      A.x2+y2 B.2xy C.-2xy D.x2-y2
      【答案】A
      4.计算3a2+2a-1与a2-5a+1的差,结果正确的是( )
      A.4a2-3a-2 B.2a2-3a-2 C.2a2+7a D.2a2+7a-2
      【答案】D
      5.一个篮球的单价为a元,一个足球的单价为b元(b>a).小明买6个篮球和2个足球,小刚买5个篮球和3个足球,则小明比小刚少花( )
      A.(a-b)元 B.(b-a)元 C.(a-5b)元 D.(5b-a)元
      【答案】B
      6.某地居民生活用水收费标准:每月用水量不超过17立方米,每立方米a元;超过部分每立方米(a+1.2)元,该地区某用户上月用水量为20立方米,则应缴水费为( )
      A.20a元 B.(20a+1.2)元 C.(17a+3.6)元 D.(20a+3.6)元
      【答案】D
      7.若多项式2x3-8x2+x-1与多项式x3+(3m+1)x2-5x+7的差不含二次项,则m的值为( )
      A.4 B.-4 C.3 D.-3
      【答案】D
      8.已知M=4x2-3x-2,N=6x2-3x+6,则M与N 的大小关系是( )
      A.MN C.M=N D.以上都有可能
      【答案】A
      二、填空题
      9.化简:
      (1)2a2-(a2+2)=__________;
      (2)(-x2+4x)-2(3x-1+2x2)=__________________.
      【答案】a2-2 -5x2-2x+2
      10.若一个多项式加上3xy+2y2-8,结果得2xy+3y2-5,则这个多项式为__________________.
      【答案】y2-xy+3
      11.长方形一边等于5x+8y,另一边比它小2x-4y,则此长方形另一边的长等于________________.
      【答案】3x+12y
      12.某校组织若干师生外出进行社会实践活动,若学校租用45座的客车x辆,则余下20人无座位;若租用60座的客车,则可少租用2辆,且最后一辆没坐满,则乘坐最后一辆60座客车的人数是______________.
      【答案】200-15x
      13.已知代数式x-2y的值是3,则代数式1-x+2y的值是__________.
      【答案】-2
      14.若m,n为常数,化简4(x2-5mx)-(nx2+18x)+1的结果是2x+1,则m+n的值为 .
      【答案】3
      15.定义一种新运算,规定:AB=3A-B.若a(-6b)=-94,则(2a+b)(2a-5b)= .
      【答案】-3
      16.如果x2y+1=0 ,那么代数式2-3(x2y+xy)+(3xy-12x2y) 的值为___.
      【答案】112
      三、解答题
      17.计算:
      (1)2(-4y+3)-(-5y-2);
      解:原式=-3y+8
      (2)2(x+3x2+1)-3(2x2-x+2);
      解:原式=5x-4
      (3)(4a2-3b2)-[2(a2-1)+2b2-3];
      解:原式=2a2-5b2+5
      (4)(6a2-2b2)-(-a2+2ab+b2)-(a2-4ab+3b2).
      解:原式=6a2+2ab-6b2
      18.先化简,再求值:
      (1)-a2+(-4a+3a2)-(5a2+2a-1),其中a=- eq \f(2,3) ;
      解:原式=-3a2-6a+1,当a=- eq \f(2,3) 时,原式= eq \f(11,3)
      (2)( eq \f(3,2) x2-5xy+y2)-[-3xy+2( eq \f(1,4) x2-xy)+ eq \f(2,3) y2],其中|x-1|+(y+2)2=0.
      解:原式=x2+ eq \f(1,3) y2,由|x-1|+(y+2)2=0得x=1,y=-2,所以原式= eq \f(7,3)
      19.已知A=3a2b-ab2,B=ab2+5a2b.
      (1)求5A-3B;
      (2)当a= eq \f(1,3) ,b=- eq \f(1,2) 时,求5A-3B的值.
      解:(1)原式=5(3a2b-ab2)-3(ab2+5a2b)=-8ab2
      (2)当a= eq \f(1,3) ,b=- eq \f(1,2) 时,原式=-8× eq \f(1,3) ×(- eq \f(1,2) )2=- eq \f(2,3)
      20.某同学在一次测验中计算A+B时,不小心看成A-B,结果为2xy+6yz-4xz.已知A=5xy-3yz+2xz,试求出原题目的正确答案.
      解:因为A-B的结果为2xy+6yz-4xz,A=5xy-3yz+2xz,所以B=(5xy-3yz+2xz)-(2xy+6yz-4xz)=5xy-3yz+2xz-2xy-6yz+4xz=3xy-9yz+6xz.所以A+B=(5xy-3yz+2xz)+(3xy-9yz+6xz)=5xy-3yz+2xz+3xy-9yz+6xz=8xy-12yz+8xz
      21.老师写出一个整式(ax2+bx-1)-(4x2+3x)(其中a,b为常数,且表示为系数),然后让同学给a,b赋予不同的数值进行计算.
      (1)甲同学给出了一组数据,最后计算的结果为2x2-3x-1,则甲同学给出a,b的值分别是a=______,b=______;
      (2)乙同学给出了a=5,b=-1,请按照乙同学给出的数值化简整式;
      (3)丙同学给出一组数,计算的最后结果与x的取值无关,请直接写出丙同学的计算结果.
      解:(1)(ax2+bx-1)-(4x2+3x)=(a-4)x2+(b-3)x-1,∴a-4=2,b-3=-3,∴a=6,b=0,故答案为:6,0
      (2)由(1)可知(ax2+bx-1)-(4x2+3x)化简的结果是(a-4)x2+(b-3)x-1,∴当a=5,b=-1时,原式=(5-4)x2+(-1-3)x-1=x2-4x-1,即按照乙同学给出的数值化简整式结果是x2-4x-1
      (3)由(1)可知(ax2+bx-1)-(4x2+3x)化简的结果是(a-4)x2+(b-3)x-1,∵丙同学给出一组数,计算的最后结果与x的取值无关,∴原式=-1,即丙同学的计算结果是-1
      22.(1)如图,在两个形状、大小完全相同的大长方形内放入5个如图1的小长方形后分别得到图2、图3,已知大长方形的长为a,则图2中阴影部分的周长与图3中阴影部分的周长的差是 .(用含a的式子表示)
      (2)把四张形状、大小完全相同的小长方形卡片(如图1)不重叠地放在一个长为m、宽为n的长方形内(如图2),该长方形内部未被卡片覆盖的部分用阴影表示.
      问题:能否用只含n的式子表示出图中两块阴影部分的周长和? (填“能”或“不能”).若能,请你用只含n的式子表示出图中两块阴影部分的周长和;若不能,请说明理由.
      解:(1)0.8a
      (2)能
      设小长方形的长为a,宽为b.
      右上角的长方形周长为2(m-a+n-a),左下角的长方形周长为2(a+n-2b),
      总周长为2(m-a+n-a)+2(a+n-2b)=2m+4n-2(a+2b),
      由图可得a+2b=m,所以阴影部分的周长和为2m+4n-2(a+2b)=2m+4n-2m=4n.

      相关试卷

      人教版(2024)七年级上册(2024)整式的加减精练:

      这是一份人教版(2024)七年级上册(2024)整式的加减精练,共6页。试卷主要包含了选择题,填空题,解答题等内容,欢迎下载使用。

      人教版(2024)七年级上册(2024)整式的加减精品当堂检测题:

      这是一份人教版(2024)七年级上册(2024)整式的加减精品当堂检测题,共6页。试卷主要包含了计算,先化简,再求值等内容,欢迎下载使用。

      初中数学人教版七年级上册2.2 整式的加减课时练习:

      这是一份初中数学人教版七年级上册2.2 整式的加减课时练习,共2页。试卷主要包含了单选题,填空题,解答题等内容,欢迎下载使用。

      资料下载及使用帮助
      版权申诉
      • 1.电子资料成功下载后不支持退换,如发现资料有内容错误问题请联系客服,如若属实,我们会补偿您的损失
      • 2.压缩包下载后请先用软件解压,再使用对应软件打开;软件版本较低时请及时更新
      • 3.资料下载成功后可在60天以内免费重复下载
      版权申诉
      若您为此资料的原创作者,认为该资料内容侵犯了您的知识产权,请扫码添加我们的相关工作人员,我们尽可能的保护您的合法权益。
      入驻教习网,可获得资源免费推广曝光,还可获得多重现金奖励,申请 精品资源制作, 工作室入驻。
      版权申诉二维码
      初中数学人教版(2024)七年级上册(2024)电子课本 新教材

      4.2 整式的加减

      版本: 人教版(2024)

      年级: 七年级上册(2024)

      切换课文
      • 同课精品
      • 所属专辑83份
      • 课件
      • 教案
      • 试卷
      • 学案
      • 更多
      欢迎来到教习网
      • 900万优选资源,让备课更轻松
      • 600万优选试题,支持自由组卷
      • 高质量可编辑,日均更新2000+
      • 百万教师选择,专业更值得信赖
      微信扫码注册
      手机号注册
      手机号码

      手机号格式错误

      手机验证码 获取验证码 获取验证码

      手机验证码已经成功发送,5分钟内有效

      设置密码

      6-20个字符,数字、字母或符号

      注册即视为同意教习网「注册协议」sky星空娱乐
      QQ注册
      手机号注册
      微信注册

      注册成功

      返回
      顶部
      添加客服微信 获取1对1服务
      微信扫描添加客服
      Baidu
      map