若您为此资料的原创作者,认为该资料内容侵犯了您的知识产权,请扫码添加我们的相关工作人员,我们尽可能的保护您的合法权益。
还剩12页未读,
继续阅读
所属成套资源:2026年七年级上册数学同步试题(人教版)(含答案)
成套系列资料,整套一键下载
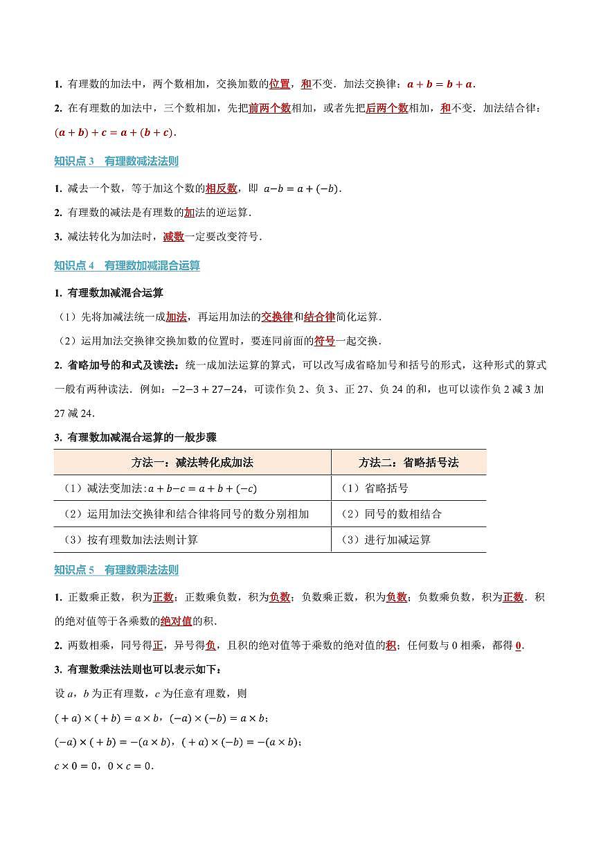
数学七年级上册(2024)有理数课堂检测
展开
这是一份数学七年级上册(2024)有理数课堂检测,文件包含第二章有理数的运算讲义原卷版pdf、第二章有理数的运算讲义解析版pdf等2份试卷配套教学资源,其中试卷共53页, 欢迎下载使用。
相关试卷
人教版(2024)七年级上册(2024)进位制的认识与探究精品同步测试题:
这是一份人教版(2024)七年级上册(2024)进位制的认识与探究精品同步测试题,文件包含专题05有理数的运算单元过关培优版原卷版docx、专题05有理数的运算单元过关培优版解析版docx等2份试卷配套教学资源,其中试卷共25页, 欢迎下载使用。
初中数学人教版(2024)七年级上册(2024)进位制的认识与探究优秀课后作业题:
这是一份初中数学人教版(2024)七年级上册(2024)进位制的认识与探究优秀课后作业题,文件包含专题04有理数的运算单元过关基础版原卷版docx、专题04有理数的运算单元过关基础版解析版docx等2份试卷配套教学资源,其中试卷共26页, 欢迎下载使用。
初中数学人教版(2024)七年级上册(2024)有理数精品单元测试测试题:
这是一份初中数学人教版(2024)七年级上册(2024)有理数精品单元测试测试题,共6页。试卷主要包含了高度抽象性,严密逻辑性,广泛应用性,423×109B,下列各式正确的是等内容,欢迎下载使用。
相关试卷 更多
资料下载及使用帮助
版权申诉
- 1.电子资料成功下载后不支持退换,如发现资料有内容错误问题请联系客服,如若属实,我们会补偿您的损失
- 2.压缩包下载后请先用软件解压,再使用对应软件打开;软件版本较低时请及时更新
- 3.资料下载成功后可在60天以内免费重复下载
版权申诉
免费领取教师福利

