搜索
      上传资料 赚现金
      点击图片退出全屏预览

      人教版数学七年级上册4小结表格式教案

      加入资料篮
      立即下载
      人教版数学七年级上册4小结表格式教案第1页
      点击全屏预览
      1/5
      人教版数学七年级上册4小结表格式教案第2页
      点击全屏预览
      2/5
      还剩3页未读, 继续阅读

      人教版数学七年级上册4小结表格式教案

      展开

      这是一份人教版数学七年级上册4小结表格式教案,共5页。
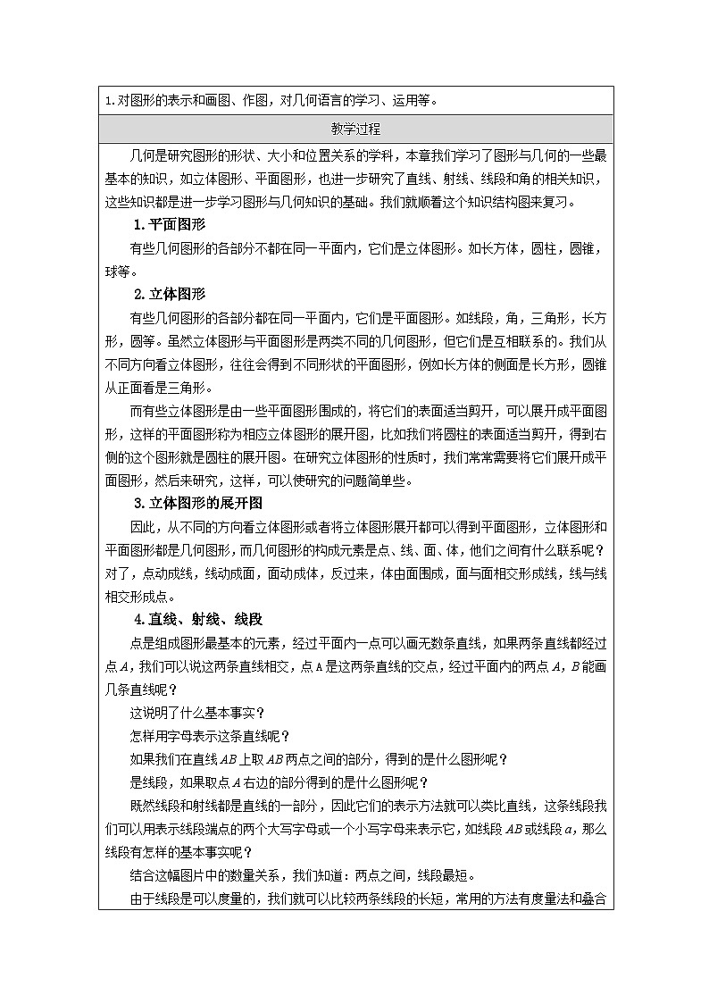
      教学设计 课程基本信息学科初中数学年级七年级学期秋季课题几何图形初步复习小结教科书书 名:人教版教材 出版社:人民教育出版社 出版日期:2022年6月教学目标1.通过从实物和具体模型的抽象,了解几何图形、立体图形与平面图形以及几何体、平面和曲面、直线和曲线、点等概念. 2.能画出从不同方向看一些基本几何体 (直棱柱、圆柱、圆锥、球)以及它们的简单组合体得到的平面图形;了解直棱柱、圆柱、圆锥的展开图,能根据展开图想象相应的几何体,制作立体模型,在平面图形和立体图形相互转换的过程中,培养空间观念和空间想象力. 3.进一步认识直线、射线、线段的概念,掌握它们的符号表示;掌握基本事实:“两点确定-条直线”“两点之间,线段最短”,了解它们在生活和生产中的应用;理解两点间距离的意义,能度量两点间的距离;了解平面上两条直线具有相交与不相交两种位置关系;会比较线段的大小,理解线段的和、差及线段的中点等概念,会画一条线段等于已知线段. 4.理解角的概念,掌握角的符号表示,会比较角的大小,认识度、分、秒并能进行简单的换算,会计算角的和与差.了解角的平分线、余角、补角的概念,知道补角和余角的性质. 5.初步认识几何图形是描述现实世界的重要工具,初步应用几何图形的知识解决一些简单的实际问题,培养学习图形与几何知识的兴趣,通过交流活动,初步形成积极参与数学活动,主动与他人合作交流的意识.教学内容教学重点: 1.几何与图形的基本概念和线段、角的基本知识,这些概念和知识来源于现实的抽象和概括,在教学中,应该注意图形与几何的知识与客观实际的联系。 2.概念的抽象性是教学的主要难点,应该予以重视,当然,也应该根据学生的实际把握适当的教学要求,另外,对图形的表示和画图、作图,对几何语言的学习、运用等,都需要一个学习并逐渐熟悉的过程,这些,对于今后的学习都很重要,同时也是本章的难点。 教学难点: 1.对图形的表示和画图、作图,对几何语言的学习、运用等。教学过程几何是研究图形的形状、大小和位置关系的学科,本章我们学习了图形与几何的一些最基本的知识,如立体图形、平面图形,也进一步研究了直线、射线、线段和角的相关知识,这些知识都是进一步学习图形与几何知识的基础。我们就顺着这个知识结构图来复习。 1.平面图形 有些几何图形的各部分不都在同一平面内,它们是立体图形。如长方体,圆柱,圆锥,球等。 2.立体图形 有些几何图形的各部分都在同一平面内,它们是平面图形。如线段,角,三角形,长方形,圆等。虽然立体图形与平面图形是两类不同的几何图形,但它们是互相联系的。我们从不同方向看立体图形,往往会得到不同形状的平面图形,例如长方体的侧面是长方形,圆锥从正面看是三角形。 而有些立体图形是由一些平面图形围成的,将它们的表面适当剪开,可以展开成平面图形,这样的平面图形称为相应立体图形的展开图,比如我们将圆柱的表面适当剪开,得到右侧的这个图形就是圆柱的展开图。在研究立体图形的性质时,我们常常需要将它们展开成平面图形,然后来研究,这样,可以使研究的问题简单些。 3.立体图形的展开图 因此,从不同的方向看立体图形或者将立体图形展开都可以得到平面图形,立体图形和平面图形都是几何图形,而几何图形的构成元素是点、线、面、体,他们之间有什么联系呢?对了,点动成线,线动成面,面动成体,反过来,体由面围成,面与面相交形成线,线与线相交形成点。 4.直线、射线、线段 点是组成图形最基本的元素,经过平面内一点可以画无数条直线,如果两条直线都经过点A,我们可以说这两条直线相交,点A是这两条直线的交点,经过平面内的两点A,B能画几条直线呢? 这说明了什么基本事实? 怎样用字母表示这条直线呢? 如果我们在直线AB上取AB两点之间的部分,得到的是什么图形呢? 是线段,如果取点A右边的部分得到的是什么图形呢? 既然线段和射线都是直线的一部分,因此它们的表示方法就可以类比直线,这条线段我们可以用表示线段端点的两个大写字母或一个小写字母来表示它,如线段AB或线段a,那么线段有怎样的基本事实呢? 结合这幅图片中的数量关系,我们知道:两点之间,线段最短。 由于线段是可以度量的,我们就可以比较两条线段的长短,常用的方法有度量法和叠合法,所谓度量法就是用刻度尺分别量出两条线段的长度,进行比较。而叠合法则是要将一个线段移到另一条线段上,如图,将线段CD移到线段AB上,使得点C与点A重合,此时点D落在线段AB上,说明线段CD的长度小于线段AB的长度,记作CD<AB,若点D与点B重合,说明CD=AB,若点D在AB的延长线上,说明CD>AB,在平移线段的时候,我们经常是用圆规来截取一条线段的长度再平移到另外一条线段上,来比较大小。 如果在线段AB上有一点C,那么图中共有几条线段呢? 这三条线段满足什么和差关系? 线段AB上有特殊的点吗? 如果点C是线段AB的中点,那么图中的三条线段又有怎样特殊的数量关系呢? 接下来我们来看射线,这条射线可以表示为射线OA或射线l,要注意的是在用两个大写字母表示时,表示端点的字母要写在前面。 我们复习完了直线,射线,线段的知识后,发现它们的学习过程是按照从图形到定义到表示方法到大小比较再到有关计算,那么对于由两条射线构成的图形角,我们就可以进行类比学习,接下来来看角。 角的定义 角也是一种基本的几何图形,结合图形我们知道角的静态定义:有公共端点的两条射线组成的图形叫做角,这个公共端点是角的顶点,这两条射线是角的两条边。角还有一个动态定义,角是由一条射线绕着它的端点旋转而形成的图形,如图,射线OA绕点O旋转一定角度得到∠AOB,继续旋转,当终止位置OB与起始位置OA成一条直线时,形成的是什么角呢?对,是平角,是180°,继续旋转,当OB与OA重合时,此时形成的是周角,是360°。 角的表示与度量 接下来我们来看角的表示,像这个角可以用三个字母来表示,其中表示顶点 的字母O一定要写在中间,表示为∠AOB,如果顶点处只有一个角,这个角也可以记为∠O,此外,我们可以用小写的希腊字母来表示这个角,记为∠α,或者我们也可以用阿拉伯数字来表示这个角,记做∠1。我们经常用量角器来测量角,度、分、秒是常用的角的度量单位,它们是60进制的,即1度=60分,1分=60秒。 角的表示 我们类比线段的比较可以得到角的比较,也有度量法和叠合法,度量法我们可以采用量角器,叠合法我们将角的一边叠合在一起,如图,将射线OA与O′A′叠合在一起,观察另一边的相对位置来判断两个角的大小,此时射线O′B′落在∠AOB的外部,说明∠AOB较小,记为∠AOB<∠A′O′B′,若射线O′B′与射线OB重合,说明∠AOB=∠A′O′B′,若射线O′B′落在∠AOB的内部,说明∠AOB>∠A′O′B′,叠合法可以很直观的展示两个角的大小.在这幅图中可以直观看出∠AOC>∠AOB,∠AOC>∠BOC这两个不等关系,那么这幅图中存着在等量关系吗?可以看出∠AOC=∠AOB+∠BOC,也可以写成差的关系,∠AOC-∠AOB=∠BOC,或者写成∠AOC-∠BOC=∠AOB。 角的平分线 我们知道一个点若将一条线段分成两条相等的线段,那么这个点就叫做这条线段的中点,类似地,如果射线OB将∠AOC分成两个相等的角,这条射线OB就称为∠AOC 的平分线,由定义可以得到几何语言:∵OB是∠AOC的平分线,∴∠AOB=∠BOC=1/2∠AOC,这是角的平分线的性质,反过来也成立,因为∠AOB=∠BOC=1/2∠AOC,∴OB是∠AOC的平分线,这是角的平分线的判定,在初二,我们还将继续研究角的平分线的性质。 余角 那之后我们又学习了具有特殊数量关系的两个角,如果两个角的和等于90°,就说这两个角互为余角,即其中每一个角是另一个角的余角,将定义写成符号语言,即∵∠1+∠2=90°,∴∠1与∠2互余,反过来同样成立,写成∵∠1与∠2互余,∴∠1+∠2=90°, 进一步得到余角的性质:同角或等角的余角相等,同角的余角相等写成几何语言即∵∠1与∠2互余,∠1与∠4互余,∴∠2=∠4,等角的余角相等写成几何语言,即∵∠1与∠2互余,∠3与∠4互余,∠1=∠3,∴∠2=∠4。 10.补角 类似地,如果两个角的和等于180°,就说这两个角互为补角,即其中一个角是另一个角的补角,也可以得到补角的性质:同角或等角的补角相等,做题的时候要注意:余角和补角都只与两个角的大小有关,与角的位置无关。整章的知识点我们已经复习完了,接下来来看一道例题,同学们自己先尝试一下: 例题 在一条直线上取A,B,C三点,使AB=8,BC=6,则AC的长度是多少? 追问:则 AB,BC 两中点间的距离是多少? 做了线段双中点的问题,我们把线段换成角,得到双角平分线的问题 变式训练 已知∠AOB=80°,∠BOC=60°,OM、ON 分别是∠AOB、∠BOC 的平分线,求∠MON 的 度数. 总结提升 同学们,本节课你有哪些收获呢?本章我们主要从图形、定义、表示方法、大小比较、有关计算等方面研究了两类图形,线段和角,他们是最简单的几何图形,也是构成复杂图形的基本元素,今后我们还将学习由三条线、四条线一直到n条线构成的图形,进一步体会类比思想、分类讨论思想、从特殊到一般等思想。感受多姿多彩的图形世界。 今天的作业见作业单,同学们再见!

      资料下载及使用帮助
      版权申诉
      • 1.电子资料成功下载后不支持退换,如发现资料有内容错误问题请联系客服,如若属实,我们会补偿您的损失
      • 2.压缩包下载后请先用软件解压,再使用对应软件打开;软件版本较低时请及时更新
      • 3.资料下载成功后可在60天以内免费重复下载
      版权申诉
      若您为此资料的原创作者,认为该资料内容侵犯了您的知识产权,请扫码添加我们的相关工作人员,我们尽可能的保护您的合法权益。
      入驻教习网,可获得资源免费推广曝光,还可获得多重现金奖励,申请 精品资源制作, 工作室入驻。
      版权申诉二维码
      初中数学人教版(2024)七年级上册(2024)电子课本 新教材

      小结

      版本: 人教版(2024)

      年级: 七年级上册(2024)

      切换课文
      • 同课精品
      • 所属专辑48份
      • 课件
      • 教案
      • 试卷
      • 学案
      • 更多
      欢迎来到教习网
      • 900万优选资源,让备课更轻松
      • 600万优选试题,支持自由组卷
      • 高质量可编辑,日均更新2000+
      • 百万教师选择,专业更值得信赖
      微信扫码注册
      手机号注册
      手机号码

      手机号格式错误

      手机验证码 获取验证码 获取验证码

      手机验证码已经成功发送,5分钟内有效

      设置密码

      6-20个字符,数字、字母或符号

      注册即视为同意教习网「注册协议」sky星空娱乐
      QQ注册
      手机号注册
      微信注册

      注册成功

      返回
      顶部
      添加客服微信 获取1对1服务
      微信扫描添加客服
      Baidu
      map