搜索
      上传资料 赚现金

      人教版2026年七年级上册数学举一反三专题2.2有理数的乘法与除法(原卷版+解析)

      • 264.56 KB
      • 2025-10-06 12:20:55
      • 53
      • 0
      • 专著教育领域引导者
      加入资料篮
      立即下载
      人教版2026年七年级上册数学举一反三专题2.2有理数的乘法与除法(原卷版+解析)第1页
      高清全屏预览
      1/37
      人教版2026年七年级上册数学举一反三专题2.2有理数的乘法与除法(原卷版+解析)第2页
      高清全屏预览
      2/37
      人教版2026年七年级上册数学举一反三专题2.2有理数的乘法与除法(原卷版+解析)第3页
      高清全屏预览
      3/37
      还剩34页未读, 继续阅读

      初中数学人教版(2024)七年级上册(2024)有理数的乘法与除法练习题

      展开

      这是一份初中数学人教版(2024)七年级上册(2024)有理数的乘法与除法练习题,共37页。
      TOC \ "1-3" \h \u
      \l "_Tc14050" 【题型1 两个有理数的乘法运算】 PAGEREF _Tc14050 \h 3
      \l "_Tc23722" 【题型2 多个有理数的乘法运算】 PAGEREF _Tc23722 \h 3
      \l "_Tc4877" 【题型3 有理数的乘法的实际应用】 PAGEREF _Tc4877 \h 4
      \l "_Tc27430" 【题型4 倒数】 PAGEREF _Tc27430 \h 4
      \l "_Tc22980" 【题型5 有理数乘法运算律】 PAGEREF _Tc22980 \h 5
      \l "_Tc12063" 【题型6 有理数的除法运算】 PAGEREF _Tc12063 \h 5
      \l "_Tc31133" 【题型7 有理数除法的应用】 PAGEREF _Tc31133 \h 5
      \l "_Tc28646" 【题型8 有理数乘除混合运算】 PAGEREF _Tc28646 \h 6
      \l "_Tc11119" 【题型9 有理数乘除中的简便运算】 PAGEREF _Tc11119 \h 7
      \l "_Tc32410" 【题型10 有理数混合运算的应用】 PAGEREF _Tc32410 \h 8
      知识点1 有理数乘法法则
      1. 正数乘正数,积为正数;正数乘负数,积为负数;负数乘正数,积为负数;负数乘负数,积为正数.积的绝对值等于各乘数的绝对值的积.
      2. 两数相乘,同号得正,异号得负,且积的绝对值等于乘数的绝对值的积;任何数与0相乘,都得0.
      3. 有理数乘法法则也可以表示如下:
      设a,b为正有理数,c为任意有理数,则
      (+a)×(+b)=a×b,(−a)×(−b)=a×b;
      (−a)×(+b)=−(a×b),(+a)×(−b)=−(a×b);
      c×0=0,0×c=0.
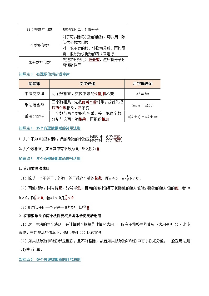
      知识点2 倒数的概念与求法
      1. 倒数的概念:乘积是1的两个数互为倒数.即若a与b互为倒数,则a×b=1.
      2. 倒数的求法
      知识点3 有理数的乘法运算律
      知识点4 多个有理数相乘的符号法则
      1. 几个不为0的数相乘,负的乘数的个数是偶数时,积为正数,奇数时,积为负数.
      2. 几个数相乘,如果其中有乘数为0,那么积为0.
      知识点5 多个有理数相乘的符号法则
      1. 有理数除法法则
      (1)除以一个不等于0的数,等于乘这个数的倒数.即a÷b=a⋅1b(b≠0).
      (2)两数相除,同号得正,异号得负,且商的绝对值等于被除数的绝对值除以除数的绝对值的商.若 ab>0,则ab>0;若ab0B.a>0,b

      相关试卷 更多

      资料下载及使用帮助
      版权申诉
      • 1.电子资料成功下载后不支持退换,如发现资料有内容错误问题请联系客服,如若属实,我们会补偿您的损失
      • 2.压缩包下载后请先用软件解压,再使用对应软件打开;软件版本较低时请及时更新
      • 3.资料下载成功后可在60天以内免费重复下载
      版权申诉
      若您为此资料的原创作者,认为该资料内容侵犯了您的知识产权,请扫码添加我们的相关工作人员,我们尽可能的保护您的合法权益。
      入驻教习网,可获得资源免费推广曝光,还可获得多重现金奖励,申请 精品资源制作, 工作室入驻。
      版权申诉二维码
      初中数学人教版(2024)七年级上册(2024)电子课本 新教材

      2.2 有理数的乘法与除法

      版本: 人教版(2024)

      年级: 七年级上册(2024)

      切换课文
      • 同课精品
      • 所属专辑24份
      • 课件
      • 教案
      • 试卷
      • 学案
      • 更多
      欢迎来到教习网
      • 900万优选资源,让备课更轻松
      • 600万优选试题,支持自由组卷
      • 高质量可编辑,日均更新2000+
      • 百万教师选择,专业更值得信赖
      微信扫码注册
      手机号注册
      手机号码

      手机号格式错误

      手机验证码 获取验证码 获取验证码

      手机验证码已经成功发送,5分钟内有效

      设置密码

      6-20个字符,数字、字母或符号

      注册即视为同意教习网「注册协议」sky星空娱乐
      QQ注册
      手机号注册
      微信注册

      注册成功

      返回
      顶部
      中考一轮 精选专题 初中月考 教师福利
      添加客服微信 获取1对1服务
      微信扫描添加客服
      Baidu
      map