

所属成套资源:2026年统编版三年级语文下册(课件)
统编版(2024)三年级下册(2024)16 胡萝卜先生的长胡子教案
展开 这是一份统编版(2024)三年级下册(2024)16 胡萝卜先生的长胡子教案,共5页。
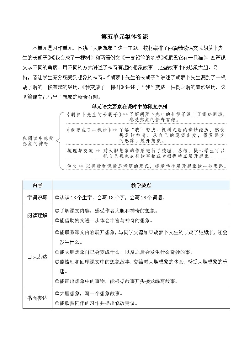
单元语文要素在课时中的梯度序列
16 胡萝卜先生的长胡子
内容
教学要点
字词识写
◎认识18个生字,会写18个字,会写28个词语。
阅读理解
◎了解课文内容,感受作者大胆和神奇的想象。
◎能借助例文进一步体会丰富与神奇的想象。
口头表达
◎能联系课文内容展开想象,与同学交流如果胡萝卜先生的长胡子继续长,还会发生什么。
◎能大胆想象自己会变成什么,以及之后会发生什么奇妙的事。
◎能梳理和回顾课文中的想象故事,交流对大胆想象的体会,感受大胆想象的乐趣。
◎能画出想象中的事物,能根据故事开头接龙编写故事。
书面表达
◎大胆想象,写一个想象故事。
◎能欣赏同伴的习作并提出修改建议。
1.认识“萝、卜”等7个生字,会写“萝、卜”等9个字,会写“胡萝卜、胡子”等10个词语。
2.正确、流利地朗读课文。能说出胡萝卜先生的长胡子派上了哪些用场,感受想象的新奇有趣。
3.能联系课文内容展开想象,与同学交流如果胡萝卜先生的长胡子继续长,还会发生什么。
1.能说出胡萝卜先生的长胡子派上了哪些用场,感受想象的新奇有趣。
2.能联系课文内容展开想象,与同学交流如果胡萝卜先生的长胡子继续长,还会发生什么。
2课时
第1课时
课型:新授
执行时间: 月 日
执教:
1.认识“萝、卜”等7个生字,会写“萝、卜”等9个字,会写“胡萝卜、胡子”等10个词语。
2.正确、流利地朗读课文。能说出胡萝卜先生的长胡子派上了哪些用场,初步感受想象的新奇有趣。
板块一 明确目标,揭示课题
1.引导学生观察本单元的篇章页,提问:谁来说说本单元的人文主题是什么?(大胆想象)(课件出示篇章页中爱因斯坦的名言)全班齐读,提问:本单元的学习任务又是什么呢?请同学们读一读。
2.(课件出示胡萝卜的图片)学生看图识字,教师导入新课,揭示课题。(板书课题)
板块二 初读课文,整体感知
1.初读课文,读通课文。(课件出示自读提示)
2.自由读课文,指名读,相机随文识字。(课件出示会认字组的词语)
3.学生自由读课文,把握课文的主要内容。
(1)谁能说说这篇课文讲了一个什么故事?同桌交流,指名汇报。教师小结,梳理故事脉络。
(2)引导:默读第5~11自然段,圈画出提示地点、人物等的关键词语,说说胡萝卜先生的长胡子派上了哪些用场。分组交流,派代表回答。
(3)教师小结:胡萝卜先生的长胡子被小男孩用来当风筝线,被鸟太太用来当晾尿布的绳子,被白菜小姐用来当系眼镜腿的绳子。这胡子真是太棒了!(课件出示课文最后一个自然段,学生齐读。)
板块三 聚焦胡子,体会“神奇”
1.默读第1~4自然段,把自己觉得神奇的地方画下来,与同学交流。
(1)胡萝卜先生有什么烦恼?(胡子太浓密了,要每天刮。)胡萝卜长胡子,这可真神奇!
(2)观察课文中的第一幅插图,胡萝卜先生的胡子有什么神奇之处?学生交流。
2.作者将胡萝卜当作人来写,展开了大胆又合理的想象,学生再读第1~4自然段,感受想象的神奇。
板块四 书写字词,评价指导
1.指导写字。教师范写,提示要点。学生观察并练写,师生共同评价、修改。
2.(课件出示要求会写的词语)学生认读词语,抄写词语。
第2课时
课型:新授
执行时间: 月 日
执教:
1.结合课文内容,进一步感受想象的新奇有趣。
2.能联系课文内容展开想象,与同学交流如果胡萝卜先生的长胡子继续长,还会发生什么。
板块一 复习旧知,导入新课
1.引导:在课文第1自然段中,我们知道了胡萝卜先生常常为胡子发愁,但是到最后一个自然段,胡萝卜先生却觉得自己的胡子很棒。这其中发生了什么?学生开火车读课文,教师指名说。
2.过渡:原来,胡萝卜先生的长胡子派上了这么多用场,真是太奇妙了!让我们再次走进课文,感受想象的新奇有趣。
板块二 发现特点,学习写法
1.接龙读课文第5~11自然段,分组交流,说说自己觉得新奇有趣的地方。交流后分组汇报。
2.教师小结:作者抓住事物的特点展开想象。风筝线、晾衣绳、系眼镜腿的绳子都跟长胡子有相似之处,这样的想象自然、合理。
3.关注结构:第5~10自然段结构很相似,你发现了吗?分组交流,指名汇报。
4.关注胡子的变化:胡萝卜先生的胡子是一直在变长吗?(不是的)(课件出示文中描写胡子长度的句子)没错,胡萝卜先生的胡子随着被剪,逐渐变短,到最后不再疯长了,这样的想象非常合理。
板块三 展开想象,迁移创作
1.如果胡萝卜先生的长胡子继续长,还会发生什么?教师相机点拨:长胡子可能会飘到哪里?遇到谁?能帮上什么忙?学生交流。(课件出示表示人物、地点、事件的提示词)
2.分组合作,开展“神奇胡子大冒险”活动。
(1)每组选择或补充提示词,合作编写一个故事片段。
(2)教师巡视指导,鼓励学生大胆想象,适时提示:可以抓住事物的特点展开想象,运用反复的结构,想象要合理。
(3)全班展示:每组派代表讲故事,师生共同点评,交流故事中想象最有趣的地方。
本单元精读课文的教学,重在激发想象。在教学设计中,我抓住课文的重点段落,引导学生了解作者的想象内容,自主交流自己觉得新奇有趣的地方,感受想象的神奇。根据本单元习作要素的要求,我引导学生研读文本,了解作者是怎样将想象的内容写清楚的,学习展开想象的方法。之后我再组织学生开展趣味活动,引导学生打开思维,大胆想象,创编故事。这样做有效地落实了语文要素。
相关教案
这是一份统编版(2024)三年级下册(2024)16 胡萝卜先生的长胡子教案,共5页。
这是一份小学统编版(2024)16 胡萝卜先生的长胡子教学设计,共7页。教案主要包含了教学目标,教学重难点,教学准备,教学课时,课时目标,教学过程,成功之处,不足之处等内容,欢迎下载使用。
这是一份语文三年级下册(2024)16 胡萝卜先生的长胡子教案,共7页。教案主要包含了基本信息,核心素养目标,教学重点与难点,教学准备,教学过程,板书设计,教学反思等内容,欢迎下载使用。
相关教案 更多
- 1.电子资料成功下载后不支持退换,如发现资料有内容错误问题请联系客服,如若属实,我们会补偿您的损失
- 2.压缩包下载后请先用软件解压,再使用对应软件打开;软件版本较低时请及时更新
- 3.资料下载成功后可在60天以内免费重复下载
免费领取教师福利 






.png)
.png)
(1)(1).png)


