搜索
      上传资料 赚现金
      点击图片退出全屏预览

      2026年苏教版数学三年级下册 5.1 认识平行与垂直(教案)

      • 63.21 KB
      • 2026-01-29 14:46:16
      • 45
      • 0
      • 中小学教育
      加入资料篮
      立即下载
      2026年苏教版数学三年级下册 5.1   认识平行与垂直(教案)第1页
      点击全屏预览
      1/6
      2026年苏教版数学三年级下册 5.1   认识平行与垂直(教案)第2页
      点击全屏预览
      2/6
      2026年苏教版数学三年级下册 5.1   认识平行与垂直(教案)第3页
      点击全屏预览
      3/6
      还剩3页未读, 继续阅读

      苏教版(2024)相交与平行教案

      展开

      这是一份苏教版(2024)相交与平行教案,共6页。教案主要包含了情景创设,导入课题,师生合作,探究新知,巩固练习,学有所得,课末小结,融会贯通,教海拾遗,反思提升,我的反思,板书设计等内容,欢迎下载使用。
      苏教版小学数学三年级下册第76~77页例1、想想做做和第82页练习六第1~2题。
      内容简析
      本课时通过呈现“七里沟街道主要道路示意图”的实际情境,引导学生通过观察,了解在同一平面内直线的平行和相交的位置关系,认识两条直线互相平行、互相垂直,能举出互相平行、垂直的例子,判断两条直线的平行关系、垂直关系。引导学生经历从现实空间抽象出直线平行、垂直的过程,积累图形学习的基本经验,通过观察、比较、测量等活动,发展空间观念,为后续学习奠定基础。
      教学目标
      1.结合具体情境和相关直线的位置,了解在同一平面内直线的平行、相交的关系,认识两条直线互相平行、互相垂直,能举出互相平行、互相垂直的例子,判断两条直线的平行关系。垂直关系。
      2.使学生经历从现实空间抽象出直线平行和相交的过程,认识平行和垂直的相关知识,能应用垂线进行简单的判断,体会抽象和简单的演绎,积累图形学习的经验;通过观察、比较、测量等活动,发展空间观念。
      3.使学生主动参与学习活动,感受数学与生活的密切联系,增强对图形学习的兴趣。
      教学重难点
      1.认识直线互相平行和垂直的位置关系及其相关知识。
      2.能判断两条直线的互相平行、互相垂直关系。
      教法与学法
      1.教师采用情境教学法与引导观察、比较、操作相结合的方法,联系实际生活情境从现实空间抽象出数学知识,激发学生的学习兴趣;引导学生在观察、比较、操作等数学活动中,在师生互动、生生互动中突破重难点;利用多媒体辅助教学,使抽象的知识形象化。
      2.学生在教师的引导下,通过自主观察、小组讨论、动手操作等方式,主动探究直线的位置关系。在探究过程中,经历“现实—抽象”的过程,积累活动经验。

      承前启后链
      学习:认识平行与垂直。
      延学:画垂线和认识点到直线的距离。
      复习:认识射线、直线、角和角的度量、分类。
      教学过程
      一、情景创设,导入课题
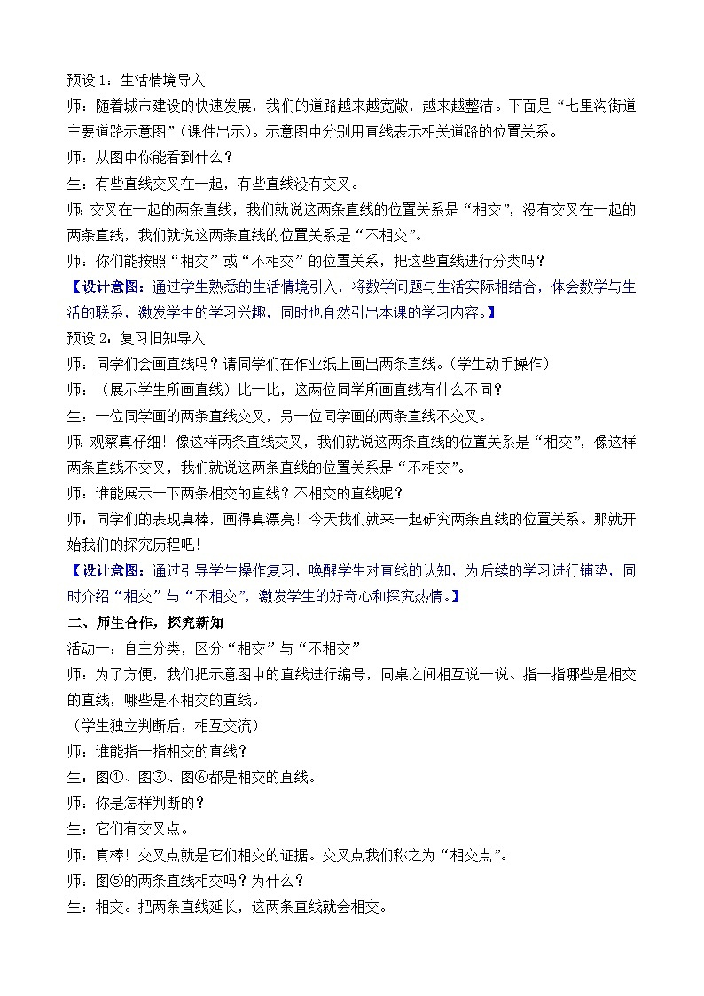
      预设1:生活情境导入
      师:随着城市建设的快速发展,我们的道路越来越宽敞,越来越整洁。下面是“七里沟街道主要道路示意图”(课件出示)。示意图中分别用直线表示相关道路的位置关系。
      师:从图中你能看到什么?
      生:有些直线交叉在一起,有些直线没有交叉。
      师:交叉在一起的两条直线,我们就说这两条直线的位置关系是“相交”,没有交叉在一起的两条直线,我们就说这两条直线的位置关系是“不相交”。
      师:你们能按照“相交”或“不相交”的位置关系,把这些直线进行分类吗?
      【设计意图:通过学生熟悉的生活情境引入,将数学问题与生活实际相结合,体会数学与生活的联系,激发学生的学习兴趣,同时也自然引出本课的学习内容。】
      预设2:复习旧知导入
      师:同学们会画直线吗?请同学们在作业纸上画出两条直线。(学生动手操作)
      师:(展示学生所画直线)比一比,这两位同学所画直线有什么不同?
      生:一位同学画的两条直线交叉,另一位同学画的两条直线不交叉。
      师:观察真仔细!像这样两条直线交叉,我们就说这两条直线的位置关系是“相交”,像这样两条直线不交叉,我们就说这两条直线的位置关系是“不相交”。
      师:谁能展示一下两条相交的直线?不相交的直线呢?
      师:同学们的表现真棒,画得真漂亮!今天我们就来一起研究两条直线的位置关系。那就开始我们的探究历程吧!
      【设计意图:通过引导学生操作复习,唤醒学生对直线的认知,为后续的学习进行铺垫,同时介绍“相交”与“不相交”,激发学生的好奇心和探究热情。】
      二、师生合作,探究新知
      活动一:自主分类,区分“相交”与“不相交”
      师:为了方便,我们把示意图中的直线进行编号,同桌之间相互说一说、指一指哪些是相交的直线,哪些是不相交的直线。
      (学生独立判断后,相互交流)
      师:谁能指一指相交的直线?
      生:图①、图③、图⑥都是相交的直线。
      师:你是怎样判断的?
      生:它们有交叉点。
      师:真棒!交叉点就是它们相交的证据。交叉点我们称之为“相交点”。
      师:图⑤的两条直线相交吗?为什么?
      生:相交。把两条直线延长,这两条直线就会相交。
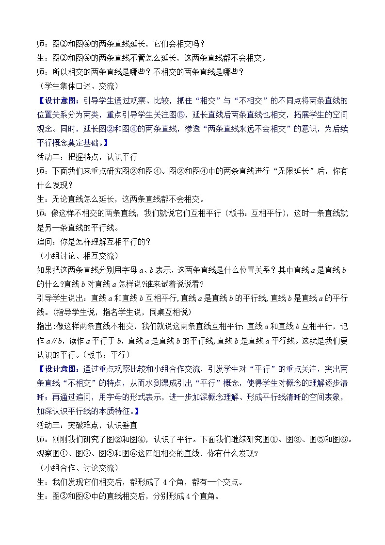
      师:图②和图④的两条直线延长,它们会相交吗?
      生:图②和图④的两条直线不管怎么延长,这两条直线都不会相交。
      师:所以相交的两条直线是哪些?不相交的两条直线是哪些?
      (学生集体口述、交流)
      【设计意图:引导学生通过观察、比较,抓住“相交”与“不相交”的不同点将两条直线的位置关系分为两类,重点引导学生关注图⑤,延长直线后两条直线也相交,拓展学生的空间观念。同时,延长图②和图④的两条直线,渗透“两条直线永远不会相交”的意识,为后续平行概念奠定基础。】
      活动二:把握特点,认识平行
      师:下面我们来重点研究图②和图④。图②和图④中的两条直线进行“无限延长”后,你有什么发现?
      生:无论直线怎么延长,这两条直线都不会相交。
      师:像这样不相交的两条直线,我们就说它们互相平行(板书:互相平行),这时一条直线就是另一条直线的平行线。
      追问:你是怎样理解互相平行的?
      (小组讨论、相互交流)
      如果把这两条直线分别用字母a、b表示,这两条直线是什么位置关系?其中直线a是直线b的什么?直线b对直线a怎样说?谁来试着说说看?
      引导学生说出:直线a和直线b互相平行,直线a是直线b的平行线,直线b是直线a的平行线。(指导学生说,指名学生说,同桌互相说)
      指出:像这样两条直线不相交,我们就说这两条直线互相平行;直线a和直线b互相平行,记作a∥b,读作a平行于b,直线a是直线b的平行线,直线b是直线a平行线。这就是我们要认识的平行。(板书:平行)
      【设计意图:通过重点观察比较和小组合作交流,引发学生对“平行”的重点关注,突出两条直线“不相交”的特点,从而水到渠成引出“平行”概念,使得学生对概念的理解逐步清晰;再通过追问,用字母的形式表示,进一步加深概念理解、形成平行线清晰的空间表象,加深认识平行线的本质特征。】
      活动三:突破难点,认识垂直
      师:刚刚我们研究了图②和图④,认识了平行。下面我们继续研究图①、图③、图⑤和图⑥。观察图①、图③、图⑤和图⑥这四组相交的直线,你有什么发现?
      (小组合作、讨论交流)
      生:我们发现它们相交后,都形成了4个角,都有一个交点。
      生:图③和图⑥中的直线相交后,分别形成4个直角。
      师:你们怎么确认图③和图⑥中的直线相交后,分别形成4个直角?
      生:我们小组是用量角器依次量出来的。
      师:是这样吗?请同学们用三角尺上的直角或量角器比一比、量一量,验证他们的说法。
      (学生动手操作、验证思考)
      师:他们小组的说法正确吗?(正确)
      指出:图①、图③、图⑤和图⑥这四组相交的直线都形成了4个角,其中图③和图⑥中的直线相交后形成了4个直角。
      师:图③和图⑥中的两条直线相交后形成4个直角,两条直线相交成直角时,我们就说这两条直线互相垂直,(板书:互相垂直),这时一条直线是另一条直线的垂线,这两条直线的交点叫作垂足。(板书:垂线交点——垂足)
      追问:你知道什么叫“互相垂直”吗?同桌之间互相说说你的认识。
      (出示垂直图形)这里哪条直线是哪条直线的垂线?图中的“垂足”指的是哪里?(让学生指一指)
      (教师在垂直图形上标上字母a、字母b和直角符号)
      指出:如图中,直线a与直线b互相垂直,记作a⊥b,读作a垂直于b。
      师:这就是我们今天研究的互相垂直。(板书:垂直)
      【设计意图:引导学生对相交直线的探究,发现直线相交后的共同点和不同点,指向垂直概念的核心——形成的4个角为直角,为垂直的概念做铺垫;接着通过三角尺或量角器的验证,进一步加深对垂直的认识,同时通过追问进一步将概念深刻内化,形成垂直清晰的空间表象认识,凸显了垂直的本质特征。】
      三、巩固练习,学有所得
      1.完成教材第77页想想做做第1题
      学生独立完成,同桌之间相互交流后再集体交流。
      2.完成教材第77页想想做做第2题
      独立完成,集体交流。
      说一说,你是怎样判断的?
      3.完成教材第77页想想做做第3题
      先想一想用一张纸折出互相平行或互相垂直的折痕需要满足什么条件,再折一折。
      指名学生演示,集体交流。
      追问:你有几种方法使折出的折痕互相平行或互相垂直?如果使折出的折痕相交,你有几种方法?
      4.完成教材第77页想想做做第4题
      独立完成,集体交流。
      说一说,你是怎样画的?
      5.完成教材第82页练习六第1题
      独立完成,集体交流。
      6.完成教材第82页练习六第2题
      独立完成,集体交流。
      【设计意图:通过多种形式的练习,加深对平行和垂直概念的理解,深化认识,进一步发展学生的空间观念。】
      四、课末小结,融会贯通
      师:我们这节课研究了什么?(完善板书:认识 与 )通过这节课的研究,你有什么收获?
      (学生自由发言)
      学生1:我认识了两条直线在平面内,可以相交也可以不相交。
      学生2:我知道了两条直线相交时能形成4个角,如果形成的4个角是直角,那么这两条直线互相垂直。
      学生3:两条直线不管怎么延长都不会相交,那么这两条直线就互相平行。
      学生4:互相平行的直线可以说成一条直线是另一条直线的平行线,互相垂直的直线可以说成一条直线是另一条直线的垂线。
      师:同学们的收获真不少!平行和垂直是同一平面内两条直线不同的位置关系,今天在认识平行和垂直时,我们通过比较分类、重点关注、观察特点逐步认识和理解了平行与垂直,这也是我们进一步认识图形知识的方法。只要我们用心观察,用心思考,就能发现许多隐藏的数学奥秘!
      【设计意图:通过小结,帮助学生梳理本节课的知识要点,同时回顾研究过程,强化学生对知识的理解,发展空间观念,形成一定的思考方法,发展数学素养。】
      五、教海拾遗,反思提升
      1.回味课堂,发现亮点之处:本节课通过情境创设、合作探究、观察比较等激发了学生的学习兴趣,充分调动了学生的学习积极性,引导学生在自主探究中发现,在自主参与中讨论、交流,学生的思维在潜移默化中逐步上升,从而加深对概念的认识和理解,抓住概念的本质。
      2.反思过程,有待改进之处:部分学生在经历观察比较、操作探究、讨论交流的过程中流于活动表面,不能准确把握问题本质、有效指向问题的关键点,其思维能力、思维水平有待进一步提高,同时对于平行和垂直概念理解忽视“相互”,错误地认为其中一条是平行线或垂线,概念理解偏差。
      六、我的反思:
      七、板书设计:
      认识平行与垂直

      记作:a∥b。
      读作:a平行于b。
      a是b的平行线,b是a的平行线。
      记作:a⊥b。
      读作:a垂直于b。
      a是b的垂线,b是a的垂线。
      垂线交点——垂足。
      互相平行
      互相垂直

      相关教案

      苏教版(2024)相交与平行教案:

      这是一份苏教版(2024)相交与平行教案,共6页。教案主要包含了情景创设,导入课题,师生合作,探究新知,巩固练习,学有所得,课末小结,融会贯通,教海拾遗,反思提升,我的反思,板书设计等内容,欢迎下载使用。

      小学数学苏教版(2024)三年级下册(2024)相交与平行教案及反思:

      这是一份小学数学苏教版(2024)三年级下册(2024)相交与平行教案及反思,共6页。教案主要包含了情景创设,导入课题,师生合作,探究新知,巩固练习,学有所得,课末小结,融会贯通,教海拾遗,反思提升,我的反思,板书设计等内容,欢迎下载使用。

      小学苏教版(2024)相交与平行教案及反思:

      这是一份小学苏教版(2024)相交与平行教案及反思,共5页。教案主要包含了教学内容,教学目标,重点难点,教学过程,课件出示,板书设计,教学反思等内容,欢迎下载使用。

      资料下载及使用帮助
      版权申诉
      • 1.电子资料成功下载后不支持退换,如发现资料有内容错误问题请联系客服,如若属实,我们会补偿您的损失
      • 2.压缩包下载后请先用软件解压,再使用对应软件打开;软件版本较低时请及时更新
      • 3.资料下载成功后可在60天以内免费重复下载
      版权申诉
      若您为此资料的原创作者,认为该资料内容侵犯了您的知识产权,请扫码添加我们的相关工作人员,我们尽可能的保护您的合法权益。
      入驻教习网,可获得资源免费推广曝光,还可获得多重现金奖励,申请 精品资源制作, 工作室入驻。
      版权申诉二维码
      小学数学苏教版(2024)三年级下册(2024)电子课本 新教材

      相交与平行

      版本: 苏教版(2024)

      年级: 三年级下册(2024)

      切换课文
      • 同课精品
      • 所属专辑43份
      欢迎来到教习网
      • 900万优选资源,让备课更轻松
      • 600万优选试题,支持自由组卷
      • 高质量可编辑,日均更新2000+
      • 百万教师选择,专业更值得信赖
      微信扫码注册
      手机号注册
      手机号码

      手机号格式错误

      手机验证码 获取验证码 获取验证码

      手机验证码已经成功发送,5分钟内有效

      设置密码

      6-20个字符,数字、字母或符号

      注册即视为同意教习网「注册协议」sky星空娱乐
      QQ注册
      手机号注册
      微信注册

      注册成功

      返回
      顶部
      添加客服微信 获取1对1服务
      微信扫描添加客服
      Baidu
      map