搜索
      上传资料 赚现金
      点击图片退出全屏预览

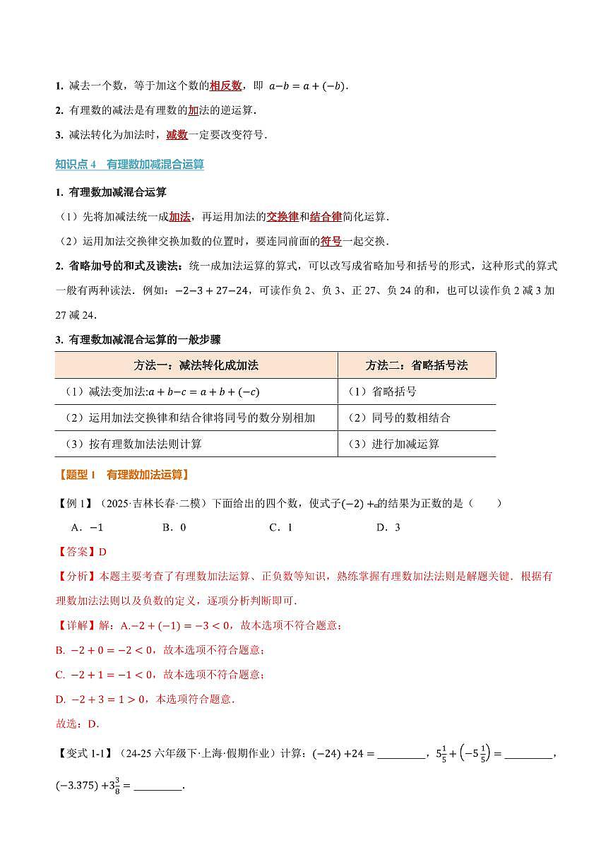
      专题2.4 有理数的加减运算(讲义)-2026年七年级上册数学同步试题(北师大版)(含答案)

      • 1.33 MB
      • 2025-09-10 06:35:05
      • 81
      • 0
      • 教习网会员03
      加入资料篮
      立即下载
      查看完整配套(共2份)
      包含资料(2份) 收起列表
      练习
      专题2.4 有理数的加减运算(讲义)(原卷版).pdf
      预览
      讲义
      专题2.4 有理数的加减运算(讲义)(解析版).pdf
      预览
      正在预览:专题2.4 有理数的加减运算(讲义)(原卷版).pdf
      专题2.4 有理数的加减运算(讲义)(原卷版)第1页
      点击全屏预览
      1/10
      专题2.4 有理数的加减运算(讲义)(原卷版)第2页
      点击全屏预览
      2/10
      专题2.4 有理数的加减运算(讲义)(原卷版)第3页
      点击全屏预览
      3/10
      专题2.4 有理数的加减运算(讲义)(解析版)第1页
      点击全屏预览
      1/22
      专题2.4 有理数的加减运算(讲义)(解析版)第2页
      点击全屏预览
      2/22
      专题2.4 有理数的加减运算(讲义)(解析版)第3页
      点击全屏预览
      3/22
      还剩7页未读, 继续阅读

      初中数学北师大版(2024)七年级上册(2024)有理数的加减运算随堂练习题

      展开

      这是一份初中数学北师大版(2024)七年级上册(2024)有理数的加减运算随堂练习题,文件包含专题24有理数的加减运算讲义原卷版pdf、专题24有理数的加减运算讲义解析版pdf等2份试卷配套教学资源,其中试卷共32页, 欢迎下载使用。

      相关试卷

      初中数学北师大版(2024)七年级上册(2024)有理数的加减运算随堂练习题:

      这是一份初中数学北师大版(2024)七年级上册(2024)有理数的加减运算随堂练习题,文件包含专题24有理数的加减运算讲义原卷版pdf、专题24有理数的加减运算讲义解析版pdf等2份试卷配套教学资源,其中试卷共32页, 欢迎下载使用。

      华东师大版(2024)七年级上册(2024)有理数精练:

      这是一份华东师大版(2024)七年级上册(2024)有理数精练,文件包含专题14有理数的加法与减法讲义原卷版pdf、专题14有理数的加法与减法讲义解析版pdf等2份试卷配套教学资源,其中试卷共32页, 欢迎下载使用。

      初中数学有理数的加减综合训练题:

      这是一份初中数学有理数的加减综合训练题,文件包含专题14有理数的加减讲义原卷版pdf、专题14有理数的加减讲义解析版pdf等2份试卷配套教学资源,其中试卷共32页, 欢迎下载使用。

      资料下载及使用帮助
      版权申诉
      • 1.电子资料成功下载后不支持退换,如发现资料有内容错误问题请联系客服,如若属实,我们会补偿您的损失
      • 2.压缩包下载后请先用软件解压,再使用对应软件打开;软件版本较低时请及时更新
      • 3.资料下载成功后可在60天以内免费重复下载
      版权申诉
      若您为此资料的原创作者,认为该资料内容侵犯了您的知识产权,请扫码添加我们的相关工作人员,我们尽可能的保护您的合法权益。
      入驻教习网,可获得资源免费推广曝光,还可获得多重现金奖励,申请 精品资源制作, 工作室入驻。
      版权申诉二维码
      初中数学北师大版(2024)七年级上册(2024)电子课本 新教材

      2 有理数的加减运算

      版本: 北师大版(2024)

      年级: 七年级上册(2024)

      切换课文
      • 同课精品
      • 所属专辑26份
      • 课件
      • 教案
      • 试卷
      • 学案
      • 更多
      欢迎来到教习网
      • 900万优选资源,让备课更轻松
      • 600万优选试题,支持自由组卷
      • 高质量可编辑,日均更新2000+
      • 百万教师选择,专业更值得信赖
      微信扫码注册
      手机号注册
      手机号码

      手机号格式错误

      手机验证码 获取验证码 获取验证码

      手机验证码已经成功发送,5分钟内有效

      设置密码

      6-20个字符,数字、字母或符号

      注册即视为同意教习网「注册协议」sky星空娱乐
      QQ注册
      手机号注册
      微信注册

      注册成功

      返回
      顶部
      添加客服微信 获取1对1服务
      微信扫描添加客服
      Baidu
      map