












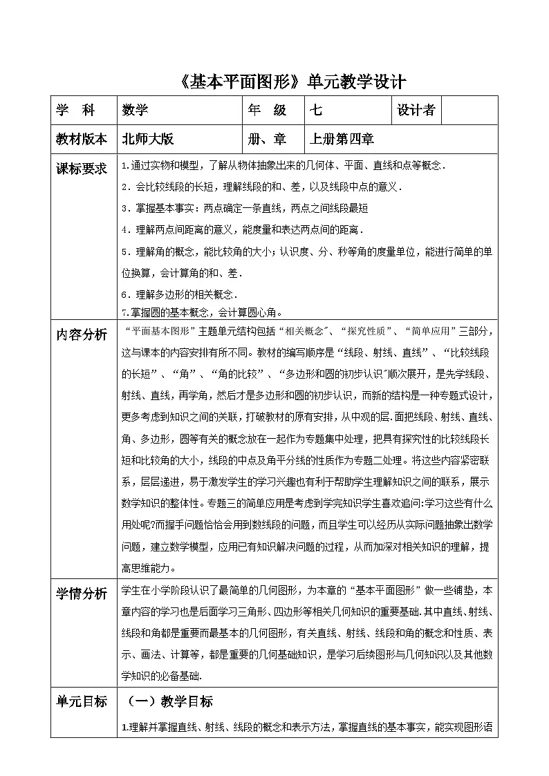
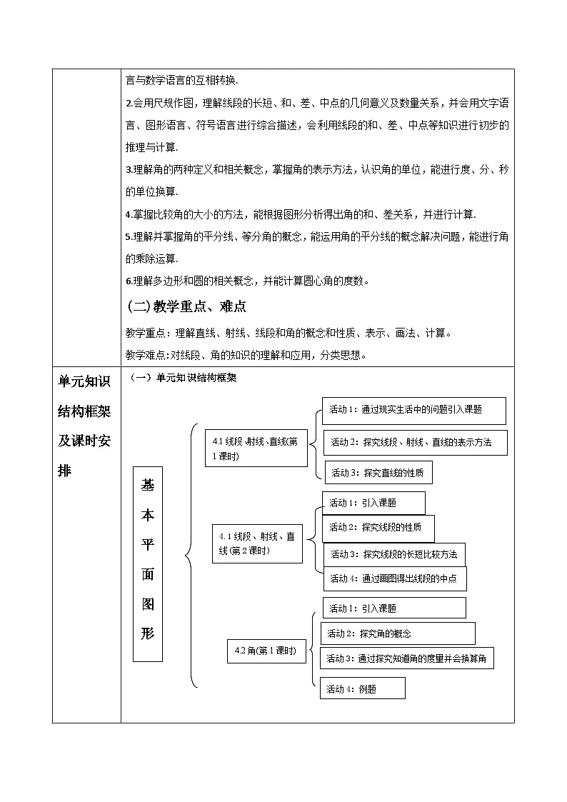
所属成套资源:【新教材大单元】北师大版数学七年级上册课件+同步教案+大单元教学设计
初中北师大版(2024)角优秀教学课件ppt
展开 这是一份初中北师大版(2024)角优秀教学课件ppt,文件包含大单元教学54世界主要气候类型第1课时精品课件pptx、大单元教学54世界主要气候类型第1课时教学设计doc等2份课件配套教学资源,其中PPT共41页, 欢迎下载使用。
1.通过丰富的实例,进一步理解角的有关概念和角的表示方法,培养抽象和归纳能力;2.能在具体情境中进行角的表示,进一步认识平角、周角,加深数学和现实生活的联系,能够解决实际现实问题;3.认识角的常用度量单位:度、分、秒,并会进行简单的计算,提高运算能力。
同学们,我们在日常生活中常能看到角的形象,小学我们也初步认识了角,你能在图中找到角吗?
角由两条具有公共端点的射线组成。
角也可以看成是由一条射线绕着它的端点旋转而成的
如果射线OB继续旋转,还会形成什么角呢?
一条射线绕它的端点旋转,当终边和始边成一条直线时,所成的角叫做平角.
当终边又和始边重合时,所成的角叫做周角.
注意:用数字或希腊字母表示角时,一定要在图形中用角弧标出.
注意:必须把顶点字母放在中间
如图,通常可以用以下方式表示角:
(1)用适当的方式表示图中的每个角。(2)在图中,∠BAC,∠CAD和∠BAD能用∠A来表示吗?
∠BAC ,∠BAD ,∠CAD.
当两个或两个以上的角共用一个顶点时,不能用一个大写字母表示.
和线段一样,在学习了角的表示方法后,我们也要学习如何度量角的大小。在小学我们已经知道: 1周角= 360°,1平角=180°, 1直角= 90°
为了更精密地度量角,我们规定:
(1)1.45°等于多少分?等于多少秒?(2)1800″ 等于多少分?等于多少度?
解:(1)60′×1.45=87′,
即1.45°=87′=5220″;
60″×87=5220″,
即1800″=30′=0.5°.
如图呈现了几个城市在中国地图上的大致位置。(1)分别表示以北京为中心的每两个城市之间的夹角。(2)哈尔滨在北京的北偏东大约多少度?
通常以正南或正北为基准,配以偏东或偏西来描述方向.
(1)西安和福州:∠AOB,西安和上海:∠AOC,西安和哈尔滨:∠AOD,福州和上海:∠BOC,福州和哈尔滨:∠BOD,上海和哈尔滨:∠COD.
(2)哈尔滨在北京的北偏东大约45°.
【知识技能类作业】必做题:
1.如图,下列说法错误的是( )A.∠B也可以表示为∠ABC B.∠BAC也可以表示为∠AC.∠1也可以表示为∠CD.以C为顶点且小于180度的角有3个
2.下列关于角的说法中正确的有( )①角是由两条射线组成的图形;②角的边越长,角越大;③在角一边的延长线上取一点;④角可以看作由一条射线绕着它的端点旋转而形成的图形.A.1个 B.2个 C.3个 D.4个
【知识技能类作业】选做题:
3.单位换算:(1)4.5°=________′;(2)4680″=________°.
5.时钟指向6时30分时,时针与分针所夹的锐角等于_______.
6.计算:(1)用度、分、秒表示48.26°; (2)用度表示37°24′36″.
解:(1)48.26°=48°+0.26×60′=48°15′+0.6×60″=48°15′36″;
有公共端点的两条射线组成的图形
一条射线绕着它的端点旋转而成的图形
用三个大写英文字母或一个顶点英文大写字母表示
1.下列说法正确的是 ( )A. 平角是一条直线 B. 一条射线是一个周角C. 两条射线组成的图形叫做角 D. 两边成一直线的角是平角2.14时的钟表的时针与分针所形成的角的度数是 ( )A.30° B.45°C.60° D.90°
∠ABE,∠ABC,∠EBC
解:图中共有7个小于平角的角,分别是∠A,∠C,∠ABE,∠ABC,∠EBC,∠AEB,∠BEC.
相关课件
这是一份初中北师大版(2024)角优秀教学课件ppt,文件包含大单元教学54世界主要气候类型第1课时精品课件pptx、大单元教学54世界主要气候类型第1课时教学设计doc等2份课件配套教学资源,其中PPT共41页, 欢迎下载使用。
这是一份北师大版(2024)七年级上册(2024)角优质课教学课件ppt,文件包含大单元教学54世界主要气候类型第1课时精品课件pptx、大单元教学54世界主要气候类型第1课时教学设计doc等2份课件配套教学资源,其中PPT共41页, 欢迎下载使用。
这是一份初中角精品教学课件ppt,文件包含大单元教学54世界主要气候类型第1课时精品课件pptx、大单元教学54世界主要气候类型第1课时教学设计doc等2份课件配套教学资源,其中PPT共41页, 欢迎下载使用。
相关课件 更多
- 1.电子资料成功下载后不支持退换,如发现资料有内容错误问题请联系客服,如若属实,我们会补偿您的损失
- 2.压缩包下载后请先用软件解压,再使用对应软件打开;软件版本较低时请及时更新
- 3.资料下载成功后可在60天以内免费重复下载
免费领取教师福利 






.png)




