


统编版(2024)三年级下册(2024)第四单元13 纸的发明第2课时教学设计及反思
展开 这是一份统编版(2024)三年级下册(2024)第四单元13 纸的发明第2课时教学设计及反思,共7页。教案主要包含了教学目标,教学重点,教学难点,教学过程,板书设计等内容,欢迎下载使用。
【教学目标】
1.能运用学过的方法学写“伟、价、促、社、改”等生字。
2.能根据要求和提示,提取关键信息,说清楚纸的发明过程。
3.能借助关键信息学习课文第三至五自然段,了解蔡伦改进的造纸术能够传承下来的原因,感受中国造纸术对人类社会进步的促进作用。
【教学重点】
能根据要求和提示,提取关键信息,说清楚纸的发明过程。
【教学难点】
感受中国造纸术对人类社会进步的促进作用。
【教学过程】
一、活动一:复习导入,忆纸的发明
1.复习字词:通过上节课的学习,我们认识了很多新的生字词朋友,一起来认读一下词语吧。(PPT出示词语)
创造 贡献 尤其 笨重 保存 阅读 携带 蔡伦 积累 切断 便宜 朝鲜 价格 社会
2.复习文意:课文第一、二自然段主要写了什么?
预设:介绍了中国造纸术是对世界文明的杰出贡献以及在造纸术发明之前,人们在龟甲、竹片、帛等上面写字,很不方便。
3.导入新知:这节课,我们继续走进课文,看一看我们现在使用的纸经历了怎样的演变过程,作者又为什么说“造纸术的发明,是中国对世界文明的伟大贡献之一”。(板书:纸的发明)
二、活动二:探纸之变,追溯历程
过渡:让我们进入“造纸进化史”展厅,一起进行小组探究吧!
1.任务卡
领取任务卡,学习第三、四自然段,了解纸的发明和改进过程。
2.探究活动
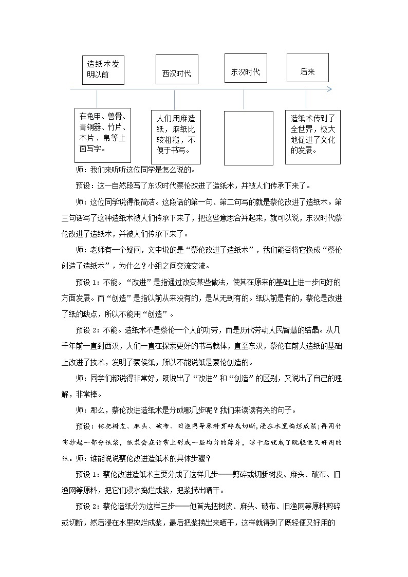
(1)师:我们来读读第三自然段,完成任务卡上的任务:看看方框里应该填什么呢?请同学们自己读读课文,注意读准字音,读通句子。想一想这个自然段写了什么。
造纸术发明以前
西汉时代
东汉时代
后来
在龟甲、兽骨、青铜器、竹片、木片、帛等上面写字。
造纸术传到了全世界,极大地促进了文化的发展。
师:同学们,这段话里带有拼音的字,大家读的时候要特别注意哦,跟我读——蚕茧、制作、篾席、薄片、比较。这一段里还有一个字没有标出读音,但很容易读错,就是“盛放”的“盛”在这里读chéng。同学们,读的时候要根据意思定读音。接下来,老师想请几个同学来读一读这一段文字,其他同学认真思考,这一段写了什么?
点名学生朗读第三自然段,教师纠正读音。
师:这段写了什么呢?听听这位同学是怎么说的吧。
预设:西汉时代,人们用麻造纸,麻纸比较粗糙,不便于书写。
师:这位同学说得很简洁,这一段就是在写西汉时代,人们用麻来造纸,麻纸比较粗糙,不便书写,第二个方框里就可以填上这句话。(板书:不便书写)
师:麻纸不便书写,谁解决了这个问题呢?我们来认识一下这个人。(出示蔡伦图片及简介)蔡伦,字敬仲,东汉桂阳郡人。是东汉时期的宦官,他总结了以往人们的造纸经验,革新造纸工艺,终于制成了“蔡侯纸”,被后世尊称为“纸神”“造纸鼻祖”,他改进的纸被称为“蔡侯纸”。蔡伦的造纸术被列为中国古代“四大发明”之一,对人类文化的传播和世界文明的进步作出了杰出的贡献,千百年来备受人们的尊崇。
师:让我们读读课文,看看蔡伦做了什么事,是如何改进造纸术的。读之前老师想提醒同学们,这里有两个多音字——“积累”的“累”读第三声,课文中说蔡伦吸收了人们长期积累的经验;这里还有一个多音字——“切断”的“切”,用刀把物品分成若干部分就读“切”,文中说“蔡伦把树皮、麻头、破布等原料剪碎或切断”。
师:请同学们自己读读课文,注意读准字音,读通句子。读了第四自然段,看看第三个方框应该填写什么内容。
造纸术发明以前
西汉时代
东汉时代
后来
在龟甲、兽骨、青铜器、竹片、木片、帛等上面写字。
人们用麻造纸,麻纸比较粗糙,不便于书写。
造纸术传到了全世界,极大地促进了文化的发展。
师:我们来听听这位同学是怎么说的。
预设:这一自然段写了东汉时代蔡伦改进了造纸术,并被人们传承下来了。
师:这位同学说得很简洁。这段话的第一句、第二句写的就是蔡伦改进了造纸术。第三句话写了这种造纸术被人们传承下来了,把这些意思合并起来,就可以说,东汉时代蔡伦改进了造纸术,并被人们传承下来了。
师:老师有一个疑问,文中说的是“蔡伦改进了造纸术”,我们能否将它换成“蔡伦创造了造纸术”,为什么?小组之间交流交流。
预设1:不能。“改进”是指通过改变某些做法,使其在原来的基础上进一步向好的方面发展。而“创造”是指以前从来没有的,是从无到有的。纸以前是有的,蔡伦是改进了纸的缺点,所以不能用“创造”。
预设2:不能。造纸术不是蔡伦一个人的功劳,而是历代劳动人民智慧的结晶。从几千年前一直到西汉,人们一直在探索更好的书写载体,直至东汉,蔡伦在前人造纸的基础上改进了技术,发明了蔡侯纸,所以不能说纸是蔡伦创造的。
师:同学们都说得非常好,既说出了“改进”和“创造”的区别,又说出了自己的理解,非常棒。
师:那么,蔡伦改进造纸术是分成哪几步呢?我们来读读有关的句子。
预设:他把树皮、麻头、破布、旧渔网等原料剪碎或切断,浸在水里捣烂成浆;再用竹帘抄起一部分纸浆,纸浆会在竹帘上形成一层均匀的薄片,晾干后就成了既轻便又好用的纸。师:谁能说说蔡伦改进造纸术的具体步骤?
预设1:蔡伦改进造纸术主要分成了这样几步——剪碎或切断树皮、麻头、破布、旧渔网等原料,把它们浸水捣烂成浆,把浆捞出晒干。
预设2:蔡伦造纸分为这样三步——他首先把树皮、麻头、破布、旧渔网等原料剪碎或切断,然后浸在水里捣烂成浆,最后把浆捞出来晒干,这样就得到了既轻便又好用的纸。
师:两位同学都说清楚了材料改进造纸术的过程,同学们更喜欢哪一种?
预设:第二种。
师:是的,第二位同学在介绍的时候用上了“首先……然后……最后……”这些词,能帮助我们介绍得更加清楚,为他点赞!
师:蔡伦改进了造纸术,他造出来的纸有什么优点呢?你能从这段话中找到相关信息吗?
用这种方法造纸,原料容易得到,价格又便宜,可以大量制造,能满足多数人的需要,所以这种造纸方法就传承下来了。
师:相信大家都能找到这种纸的优点是“原料易得、大量制造、价格便宜”。(板书:原料易得、大量制造、价格便宜),我们一起来读读这几个词。
师:现在同学们能说说为什么蔡伦改进的造纸方法传承下来了吗?要回答这个问题,我们可以根据板书,借助课文中的相关语句来回答。现在让我们来想一想,说一说吧。
预设:在造纸术发明之前,人们记录事情,把文字刻在甲骨上,铸在青铜器上,后来又写在竹片、木片和帛上,这些材料不是笨重就是昂贵。到了西汉时代,人们懂得了用麻造纸,但麻纸粗糙,不便书写。东汉时代,蔡伦吸收了人们长期积累的经验,改进了造纸术原料,容易得到价格又便宜,满足了多数人的需要。因此,蔡伦的造纸术就传承下来了。
师:真好。这位同学的理由说得很充分,还借助板书和课文中的相关语句说的非常清楚。现在我们可以填写第三个方框的内容——蔡伦改进了造纸术,并被人们传承下来了。
三、活动三:悟纸之用,链接古今
过渡:现在让我们走进“纸的奇妙世界”体验馆,让我们化身“现代生活观察员”,探索纸的多元价值吧!
1.古今对话:结合课文第四自然段,了解纸的发明对中国及世界的影响,开展“纸的自述”角色扮演,用第一人称讲述纸的“旅行故事”。
2.同桌练习,汇报交流。
预设:
我是一张纸,诞生于蔡伦改进的造纸术。工匠们收集树皮、麻头、破布和渔网,经剪碎、浸水、捣烂成浆、竹帘抄起纸浆、晾干,我便带着草木清香来到世间。
我的原料易得、价格便宜,经过大量制造,很快走进千家万户。书生用我写下诗词文章,让知识不再被笨重简牍束缚;商队把我叠成信笺,让思念穿越山水。我从洛阳走向四方,成了文明传承的轻盈纽带。
3.拓展生活:谁能说说纸在我们现代生活中的应用?以“纸在我们生活中的作用真大……”为开头讲一讲。(指名交流)
4.情感升华:讨论如何节约用纸?(四人小组交流,集体汇报)
四、活动四:传纸之魂,总结收获
过渡:小研究员们,这么珍贵的纸不仅影响了中国的文明发展,还促进了世界的文明的发展。
1.师:同学们还记得课文第一自然段说“造纸术的发明,是中国对世界文明的伟大贡献之一”吗?为什么这么说呢?请大家读读最后一个自然段,这里有个多音字,“朝鲜”的“鲜”读第三声,读的时候要注意哦。
学生自读第五自然段。
师:读读这段话,想一想你读懂了什么?现在我们来听听学生的发言吧。
预设1:蔡伦改进后造纸术的影响真是越来越大,不仅影响了邻近的朝鲜半岛和日本,还影响到更远的阿拉伯世界和欧洲地区。
预设2:作者运用了“首先、后来”这些词语写出了随着时间的推移,我国的造纸术被传到好多好多地方,由近的地方慢慢到远的地方,它的影响范围越来越大,越来越广,极大地促进了人类社会和文化的发展,影响了全世界。
师:是啊,这真让我们自豪。难怪作者说“造纸术的发明,是中国对世界文明的伟大贡献之一”。因为它极大地促进了人类社会和文化的发展,影响了全世界。(板书:促进发展 影响世界)
师:怎么读出这一份自豪呢?我们可以把“首先、后来、极大”等词语读得突出一点,请同学们自己读读课文。
2.全班朗读课文最后一段,感受这份自豪感。
3.课堂小结
师:同学们,这节课我们重点学了课文的三、四、五自然段。我们知道了西汉时期麻纸的特点,也知道了蔡伦改进造纸术的过程以及这种纸的特点。纸的发明是古代劳动人民的智慧和结晶。作为中国人,一定要为我们的国家有这些成就而感到自豪,现在请同学们带着这种自豪的情绪结合图表再次说说“纸的发展历程”。
五、活动五:书写指导,写纸上字
过渡:同学们,上节课我们学习了“贡、创”等生字的书写,接下来我们来学习其余生字的书写,它们是什么结构的汉字?哪些字容易写错?怎么书写才美观呢?让我们动笔写一写吧。
1.组织学生自主学习写字,全班交流易错字的书写。
“伟、价、促、社、改”
点拨:
(1)“伟、价、促、社、改”都是左右结构的字。
(2)“伟、价、促”都是左右结构“亻”,书写时左窄右宽。“亻”撇画长短、斜度适中,竖画正直。“伟”右边的“韦”,三个横向笔画均匀、平行。中竖正直,稍长。
(3)“改、社”:左右结构,左右同宽。“改”左边的第三笔是竖提,右边是反文旁。
“社”左边是“示字旁”,要区分于“衣字旁”,右边的“土”第一横短,写在横中线上,第二横长,从竖中线左边起笔。
2.学生练习书写,教师巡视指导,挑选优秀和书写不足的作品各两份,班级内展示,师生共同评价。
点拨:书写指导的过程中,也可让学生口头组词、造句,检测掌握情况。
六、活动六;拓展延伸,布置作业
1.拓展延伸:造纸术是我国的四大发明之一,还有其他的三大发明你们知道吗?小组之间互相交流。
预设1:火药由中国古代炼丹家于隋唐时期发明,距今已有一千多年了。火药的研究开始于古代道家炼丹术,古人为求长生不老而炼制丹药,炼丹术的目的和动机都是超前的,它的实验方法也有可取之处,最后促进了火药的发明。
预设2:活字印刷术,据载是北宋时期的毕昇总结了历代雕版印刷的丰富的实践经验,经过反复试验,制成了胶泥活字,实行排版印刷,完成了印刷史上一项重大的革命,被认为是世界上最早的活字印刷技术。
预设3:指南针是用以判别方位的一种简单仪器。前身是司南。主要组成部分是一根装在轴上可以自由转动的磁针。磁针的北极指向地理的北极,利用这一性能可以辨别方向。
2.活动提示:
①了解活动开展情况:
前面给大家布置小组合作了解传统节日的活动,你们小组都开展了哪些活动?了解了哪些传统节日?(小组代表汇报)
②推动活动进程:
接下来整理收集到的资料,再商量商量,打算怎样展示活动成果,还可以补充哪些资料?
3.布置作业
①当堂练习:练写生字:
伟、录、保、存、约、验、捞、阿、欧、洲、社
②课后作业:
能用自己的话说一说不同时期人类记录方式的演变以及纸的发明过程。
继续完成了解传统节日的活动。
【板书设计】
纸的发明
几千年前 西汉时代 东汉时代 后来
龟甲、兽骨、青铜器、竹木片、帛 麻 纸 造纸术的传播
记录不便 不便书写 原料易得 促进发展
大量制造 影响世界
价格便宜
相关教案
这是一份统编版(2024)三年级下册(2024)第四单元13 纸的发明第2课时教学设计及反思,共7页。教案主要包含了教学目标,教学重点,教学难点,教学过程,板书设计等内容,欢迎下载使用。
这是一份语文统编版(2024)第四单元13 纸的发明第1课时教学设计,共7页。教案主要包含了教学目标,教学重点,教学难点,教学准备,教学过程,板书设计等内容,欢迎下载使用。
这是一份小学语文13 纸的发明教学设计,共4页。教案主要包含了教学目标,教学重点,教学难点,教学准备,课时安排,课时目标,教学过程,板书设计等内容,欢迎下载使用。
相关教案 更多
- 1.电子资料成功下载后不支持退换,如发现资料有内容错误问题请联系客服,如若属实,我们会补偿您的损失
- 2.压缩包下载后请先用软件解压,再使用对应软件打开;软件版本较低时请及时更新
- 3.资料下载成功后可在60天以内免费重复下载
免费领取教师福利 





.png)
.png)
(1)(1).png)


