


所属成套资源:2026年部编版二年级语文下册 (课件)
小学语文统编版(2024)二年级下册(2024)22 羿射九日教学设计及反思
展开 这是一份小学语文统编版(2024)二年级下册(2024)22 羿射九日教学设计及反思,共6页。
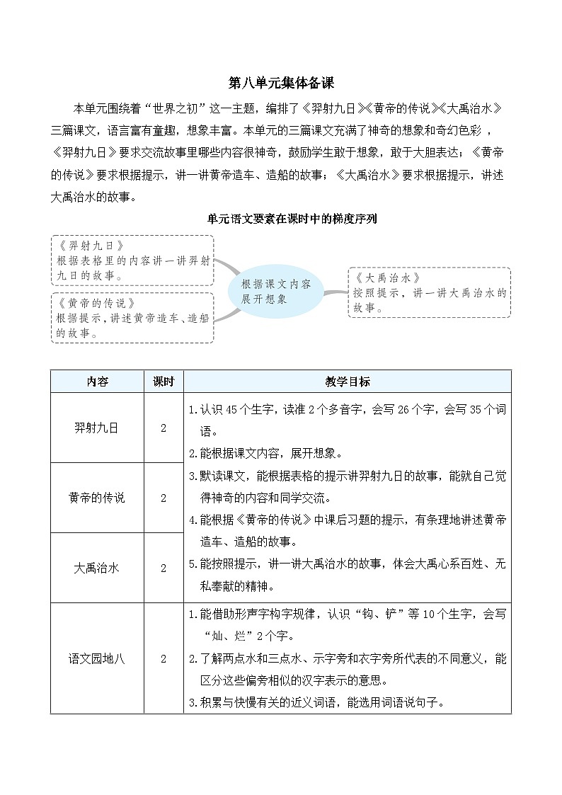
单元语文要素在课时中的梯度序列
22 羿射九日
内容
课时
教学目标
羿射九日
2
1.认识45个生字,读准2个多音字,会写26个字,会写35个词语。
2.能根据课文内容,展开想象。
3.默读课文,能根据表格的提示讲羿射九日的故事,能就自己觉得神奇的内容和同学交流。
4.能根据《黄帝的传说》中课后习题的提示,有条理地讲述黄帝造车、造船的故事。
5.能按照提示,讲一讲大禹治水的故事,体会大禹心系百姓、无私奉献的精神。
黄帝的传说
2
大禹治水
2
语文园地八
2
1.能借助形声字构字规律,认识“钩、铲”等10个生字,会写“灿、烂”2个字。
2.了解两点水和三点水、示字旁和衣字旁所代表的不同意义,能区分这些偏旁相似的汉字表示的意思。
3.积累与快慢有关的近义词语,能选用词语说句子。
4.能根据提示想象画面,照样子写一写。
5.能发现“又、土”等字作偏旁时的笔画变化,发现“车、牛”等字作偏旁时的笔画及笔顺变化,写好“劝、转”等字。
6.背诵古诗《江上渔者》。
7.能把自己感兴趣的内容说清楚。
8.能注意说话的速度,让别人听清楚讲的内容。
9.能认真听,了解别人讲的主要内容。
10.自主阅读《李时珍》,了解李时珍和他编写《本草纲目》的艰辛历程。
1.认识“射、桑”等15个生字,会写“射、最”等8个字,会写“开始、光明”等8个词语。
2.能根据表格提示的内容讲故事。
3.默读课文,做到不出声,不指读。能就自己觉得神奇的内容和同学交流。
感受神话故事的神奇,借助关键词和表格提示的内容,按照一定的顺序讲故事。
2课时
第1课时
课型:新授
执行时间: 月 日
执教:
1.认识“射、桑”等15个生字,会写“射、最”等8个字,会写“开始、光明”等8个词语。
2.学习默读课文,不出声,不指读。
3.选用关键词,初步了解故事的起因、经过、结果,感知课文内容。
板块一 初读正音,随文识字
1.图片引入,揭示课题。(课件出示“弓”和“箭”的金文)
(1)请学生猜字。指导书写“弓”字,并引导学生建立“弓”和“箭”的联系。
(2)通过“箭”的形旁竹字头和“剑”进行区分。
(3)认读“射”。①(课件出示本课的插图)说一说:谁用弓箭干什么?②做一做射箭的动作。
(4)揭示课题(板书课题),师生共读课题。点拨:“射”是身字旁,“身”末笔撇右边不出头。
2.自读课文,认读生字。
(1)学生自读课文,要求:读准字音,读通句子,将不理解的字、词圈起来。
(2)交流识字方法。(课件出示本课会认字和识字方法)
(3)巩固生字,认读词语,理解词语。(课件出示本课要求会写的词语)①采用多种方法读词语,如指名读,开火车读,男女生读。②交流理解词语。如联系生活实际学“值日”,举例子认识“生机”。
板块二 再读课文,整体感知
1.结合本课的插图,默读课文,做到不出声,不指读。思考:(1)羿为什么射日?(2)羿是怎样射日的?(3)羿射日的结果怎样?
2.说话练习。根据这三个问题,用自己的话分别说说故事的起因、经过和结果。
3.梳理故事的主要内容。(课件出示课后第二题的表格)
(1)对照表格,讲讲故事的主要内容。(2)交流评价,尝试将主要内容说得清楚简洁。
板块三 指导书写,布置作业
1.(课件出示本课要求会写的字)先指名读这8个字,再开火车读。
2.观察汉字,指导书写。引导学生发现共同点,学生交流。
3.教师范写,提示书写要点:“值”的第五笔在竖中线上,右部里面的三横与折段不相连;“炎”的第四笔是点;“此”的第六笔起笔比第一笔稍高。
4.学生描红练习,教师巡视指导。
5.个别点评,展示优秀书写示例,出示问题书写示例并纠正。
6.布置作业:默写本课要求会写的词语。
第2课时
课型:新授
执行时间: 月 日
执教:
1.能借助表格里的内容,按照一定的顺序讲这个神话故事。
2.知道羿是怎样射日的,感受神话故事的神奇,并就自己觉得神奇的内容和同学交流。
板块一 聚焦“起因”,感受神奇
1.复习巩固,引入新课。
(1)指名读词语,开火车读词语。(2)听写“开始、光明”等8个词语。
2.聚焦“起因”。
(1)(课件出示第1~3自然段)默读第1~3自然段,想一想:羿为什么射日?
(2)“一齐”是什么意思?十个太阳“一齐”出来会怎样?
(3)朗读指导:抓住“太”“一齐”“十个大火球”“炙烤”这几个字词,读出故事的神奇。
3.体会“艰难”:联系第3自然段,想象十个太阳一齐出现带来的后果。
(1)理解“艰难”。边读边想象这段话描述的画面。
(2)想象除了文中描述的这些苦难的景象之外,还有哪些苦难的景象?
(3)朗读指导:注意读好“晒枯、烤焦、蒸干、熔化”,感受十个太阳带来的破坏力,感受故事的神奇。
板块二 聚焦“经过”,用心体验
1.聚焦变化,感受神奇。
(1)默读课文第4~6自然段,画出描写羿射日的句子。(2)大地为什么会发生这么神奇的变化?
2.发现“神奇”。(课件出示第4~6自然段)
(1)神奇的数字。边默读边思考:这里真的有“九十九座高山”“九十九条大河”吗?你感受到了什么?点拨:体现了羿付出的艰辛努力和不怕艰难险阻的精神。
(2)神奇的动作。①指名读。请其他同学圈画出表示动作的词语,抓住动词体会羿的特点。②做“登、搭、拉、射”的动作来体验一下。③朗读指导。抓住动词,将自己当作羿,读一读。
(3)神奇的结果。①羿射下了九个太阳,最后一个太阳的结局是怎样的?②指导朗读,读出最后一个太阳的“害怕”和“慌慌张张”。
板块三 聚焦“结果”,对比画面
1.关注画面,感受生机。(课件出示瓜果飘香、花草繁茂、江河奔涌的生机勃勃的画面)
(1)说说你看到了什么。课文中也有一段描述类似画面的话,你能找出来吗?(课件出示第7自然段)
(2)指导朗读。理解“滋润”“繁茂”“奔腾”“勃勃生机”等词。
2.对比朗读,体验感受。(课件出示第3、第7自然段)
(1)男女生对比朗读。指导朗读。(2)说一说:大地有什么不一样?(3)面对着遭遇劫难后又重现生机的美丽世界,你的心情如何?
3.交流感受。
(1)羿射掉九个太阳,留下一个太阳,让大地重现了勃勃生机。想一想:人们从山洞中走出来,会对羿说什么呢?(2)交流感受。
板块四 依托支架,讲好故事
1.出示表格,梳理结构。(课件出示课后习题第二题的表格)上节课我们已经根据表格理清了故事的起因、经过、结果,可以帮我们讲好这个故事。
2.总结方法,示范讲故事。
(1)这就是羿射九日的故事。我们可以按照故事的起因、经过、结果来理清故事的思路,讲述故事。在讲故事时,如果能用上文中的词语和句子就更好了。
(2)同桌两人合作讲故事。要能按照“起因、经过、结果”的顺序有条理地讲述;能选用关键词句;能适当展开想象,讲出故事的神奇。(相机板书)
(3)个性展示,学生评价。
3.认识形象。羿给你留下了怎样的印象?点拨:刚毅有力、英勇无畏的英雄形象。
4.归纳总结,拓展延伸。
(1)总结学完本课后的收获。(2)拓展阅读。同学们课后可以去阅读《中国神话故事》《山海经》,了解更多神奇的故事。
1.图片引入,激趣识字。上课开始,用“弓”“箭”的金文图片引入,学生可以直观形象地认识这两个字,并区分“箭”与“剑”。此环节能够激发学生的学习兴趣,并让学生通过多种方法识记生字。
2.发挥想象,读悟结合。在教学中引导学生边读边想象,指导读好关键词、重点句,体会故事内容的神奇,通过关键词句和想象将故事具体化。在想象中,结合图片,学生更容易对文章产生共鸣,加深对课文的理解。
3.借助表格,帮助讲故事。这个故事脉络清晰,充满幻想色彩,非常神奇。因此,把“讲故事”作为核心教学目标之一。在学生识记生字的基础上,出示表格,并让学生根据表格梳理起因、经过、结果,理清课文顺序,为后面讲故事提供语言支架。最后,示范讲故事,既给学生提供了讲故事的方法,又构建了讲故事的支架,从而提高学生的口头表达能力。
相关教案
这是一份小学语文统编版(2024)二年级下册(2024)22 羿射九日教学设计及反思,共6页。
这是一份小学语文人教部编版二年级下册羿射九日教学设计,共4页。
这是一份小学语文统编版(2024)二年级下册(2024)22 羿射九日教案,共8页。教案主要包含了教学目标,教学重点,教学准备,教学课时,课时目标,教学过程,板书设计,教学反思等内容,欢迎下载使用。
相关教案 更多
- 1.电子资料成功下载后不支持退换,如发现资料有内容错误问题请联系客服,如若属实,我们会补偿您的损失
- 2.压缩包下载后请先用软件解压,再使用对应软件打开;软件版本较低时请及时更新
- 3.资料下载成功后可在60天以内免费重复下载
免费领取教师福利 






.png)
.png)
(1)(1).png)


