搜索
      上传资料 赚现金
      点击图片退出全屏预览

      6.5 笔算减法(不退位) 教学设计 2025-2026学年度苏教版数学二年级下册

      • 18.91 KB
      • 2026-02-10 19:15:34
      • 34
      • 0
      • 向往天空的鱼
      加入资料篮
      立即下载
      6.5 笔算减法(不退位) 教学设计 2025-2026学年度苏教版数学二年级下册第1页
      点击全屏预览
      1/4
      6.5 笔算减法(不退位) 教学设计 2025-2026学年度苏教版数学二年级下册第2页
      点击全屏预览
      2/4
      还剩2页未读, 继续阅读

      苏教版(2024)二年级下册(2024)笔算减法教学设计

      展开

      这是一份苏教版(2024)二年级下册(2024)笔算减法教学设计,共4页。教案主要包含了素养目标,教学重点,教学难点,教学准备,教学方法等内容,欢迎下载使用。
      【素养目标】
      1.掌握两、三位数不退位减法的笔算方法,能正确进行计算。
      2.理解减法验算的方法,会用加法验算减法。
      3.培养学生的计算能力和验算习惯,提高学生的数学素养。
      【教学重点】
      掌握两、三位数不退位减法的笔算方法和减法的验算方法。
      【教学难点】
      理解减法验算的算理,养成自觉验算的习惯。
      【教学准备】
      计数器、多媒体。
      【教学方法】
      教法:情境教学法、演示法、讲解法。
      学法:自主探究法、合作交流法、练习法。
      教学过程
      一、导入新课
      师:用你们喜欢的方法计算下列各题。
      35-22= 56-34=
      (学生选择自己喜欢的方法计算)
      师:怎样计算这两道题呢?
      生1:我用口算的方法计算35-22。把22分成20和2,先算35-20=15,再算15-2=13,所以35-22=13。
      生2:我用口算的方法计算56-34。把56分成50和6,把34分成30和4,50-30=20,6-4=2,20+2=22。
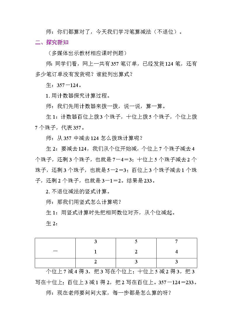
      师:你们都算对了,今天我们学习笔算减法(不退位)。
      二、探究新知
      (多媒体出示教材相应课时例题)
      师:同学们看,网上一共有357笔订单,已经发货124笔,还有多少笔订单没有发货呢?谁能列出算式?
      生:357-124。
      1.用计数器探究计算过程。
      师:我们先用计数器来拨一拨,说一说,算一算。
      生1:计数器百位上拨3个珠子,十位上拨5个珠子,个位上拨7个珠子,代表357。
      师:从357中减去124怎么拨珠计算呢?
      生2:要减去124,我们从个位开始减,个位上7个珠子减去4个珠子,还剩3个珠子,也就是7-4=3;十位上5个珠子减去2个珠子,还剩3个珠子,也就是5-2=3;百位上3个珠子减去1个珠子,还剩2个珠子,也就是3-1=2。结果是233。
      2.不退位减法的竖式计算。
      师:那我们用竖式怎么计算呢?
      生1:用竖式计算时先把相同数位对齐,从个位减起。
      生2:

      个位上7减4得3,把3写在个位上;十位上5减2得3,把3写在十位上;百位上3减1得2,把2写在百位上。357-124=233。
      师:现在老师要问问大家,每一步都是怎么算的呀?
      生3:个位7-4=3,即3个一;十位5-2=3,即3个十,百位3-1=2,即2个百;200+30+3=233。
      3.不退位减法的验算。
      师:同学们,我们算出结果是233,怎么知道这个结果对不对呢?这就需要验算。我们可以用加法来验算减法,也就是已经发货的订单数加上没有发货的订单数,等于订单总数。
      师:那怎么用竖式来验算呢?就是把124和233加起来,看是否等于357。个位上4+3=7,十位上2+3=5,百位上1+2=3,结果就是357,和原来的总数一样,说明我们算对了。
      还可以用被减数减去差,看结果是不是等于减数,也就是用订单总数减去没有发货的订单数,等于已经发货的订单数。
      三、巩固练习
      1.完成教材相应课时“想想做做”第1题。
      先让学生自行计算,老师再指名回答并说明计算过程,集体点评。
      2.完成教材相应课时“想想做做”第3题。
      观察上下两个算式,发现上下两题为加减法的互逆运算。做题时直接上下两题连着做,正好计算并验算。
      四、课堂小结
      本节课我们学习了两、三位数的不退位减法的笔算方法,笔算时要注意,相同数位要对齐,从个位减起。进行验算时可以用加法:差加上减数等于被减数。
      五、作业布置
      1.完成教材相应课时“想想做做”第2,4,5,6题。
      2.完成相应课时的练习。
      板书设计
      笔算减法(不退位)
      计算:
      验算:
      教学反思
      本节课利用计数器和竖式计算相结合的方式,帮助学生理解了两、三位数不退位减法的算理,学生参与度较高。在验算环节,强调了验算的重要性,培养了学生的验算习惯。在练习过程中,发现部分学生对于数位对齐的概念还需要进一步巩固,在今后的教学中,要加强这方面的练习,让学生更熟练地掌握笔算减法及验算的方法。
      3
      5
      7

      1
      2
      4
      2
      3
      3
      3
      5
      7

      1
      2
      4
      2
      3
      3
      个位:7-4=3
      十位:5-2=3
      百位:3-1=2
      1
      2
      4

      2
      3
      3
      3
      5
      7
      个位:4+3=7
      十位:2+3=5
      百位:1+2=3

      相关教案

      苏教版(2024)二年级下册(2024)笔算减法教学设计:

      这是一份苏教版(2024)二年级下册(2024)笔算减法教学设计,共4页。教案主要包含了素养目标,教学重点,教学难点,教学准备,教学方法等内容,欢迎下载使用。

      小学数学苏教版(2024)二年级下册(2024)笔算减法教学设计:

      这是一份小学数学苏教版(2024)二年级下册(2024)笔算减法教学设计,共6页。教案主要包含了素养目标,教学重点,教学难点,教学准备,教学方法等内容,欢迎下载使用。

      苏教版(2024)二年级下册(2024)笔算减法教案:

      这是一份苏教版(2024)二年级下册(2024)笔算减法教案,共4页。教案主要包含了教学内容,教学目标,重点难点,教学过程,课件出示,板书设计,教学反思等内容,欢迎下载使用。

      资料下载及使用帮助
      版权申诉
      • 1.电子资料成功下载后不支持退换,如发现资料有内容错误问题请联系客服,如若属实,我们会补偿您的损失
      • 2.压缩包下载后请先用软件解压,再使用对应软件打开;软件版本较低时请及时更新
      • 3.资料下载成功后可在60天以内免费重复下载
      版权申诉
      若您为此资料的原创作者,认为该资料内容侵犯了您的知识产权,请扫码添加我们的相关工作人员,我们尽可能的保护您的合法权益。
      入驻教习网,可获得资源免费推广曝光,还可获得多重现金奖励,申请 精品资源制作, 工作室入驻。
      版权申诉二维码
      小学数学苏教版(2024)二年级下册(2024)电子课本 新教材

      笔算减法

      版本: 苏教版(2024)

      年级: 二年级下册(2024)

      切换课文
      • 同课精品
      • 所属专辑31份
      欢迎来到教习网
      • 900万优选资源,让备课更轻松
      • 600万优选试题,支持自由组卷
      • 高质量可编辑,日均更新2000+
      • 百万教师选择,专业更值得信赖
      微信扫码注册
      手机号注册
      手机号码

      手机号格式错误

      手机验证码 获取验证码 获取验证码

      手机验证码已经成功发送,5分钟内有效

      设置密码

      6-20个字符,数字、字母或符号

      注册即视为同意教习网「注册协议」sky星空娱乐
      QQ注册
      手机号注册
      微信注册

      注册成功

      返回
      顶部
      添加客服微信 获取1对1服务
      微信扫描添加客服
      Baidu
      map