搜索
      上传资料 赚现金
      点击图片退出全屏预览

      寒假讲义11 整式的加减(巩固培优)-2026年七年级数学(全国通用)(含答案)

      • 319.96 KB
      • 2026-02-03 06:46:21
      • 41
      • 1
      • 教习网会员03
      加入资料篮
      立即下载
      查看完整配套(共2份)
      包含资料(2份) 收起列表
      原卷
      寒假作业11 整式的加减(巩固培优)(原卷版).docx
      预览
      解析
      寒假作业11 整式的加减(巩固培优)(解析版).docx
      预览
      正在预览:寒假作业11 整式的加减(巩固培优)(原卷版).docx
      寒假作业11 整式的加减(巩固培优)(原卷版)第1页
      点击全屏预览
      1/9
      寒假作业11 整式的加减(巩固培优)(原卷版)第2页
      点击全屏预览
      2/9
      寒假作业11 整式的加减(巩固培优)(原卷版)第3页
      点击全屏预览
      3/9
      寒假作业11 整式的加减(巩固培优)(解析版)第1页
      点击全屏预览
      1/17
      寒假作业11 整式的加减(巩固培优)(解析版)第2页
      点击全屏预览
      2/17
      寒假作业11 整式的加减(巩固培优)(解析版)第3页
      点击全屏预览
      3/17
      还剩6页未读, 继续阅读

      寒假讲义11 整式的加减(巩固培优)-2026年七年级数学(全国通用)(含答案)

      展开

      这是一份寒假讲义11 整式的加减(巩固培优)-2026年七年级数学(全国通用)(含答案),文件包含寒假作业11整式的加减巩固培优原卷版docx、寒假作业11整式的加减巩固培优解析版docx等2份试卷配套教学资源,其中试卷共26页, 欢迎下载使用。
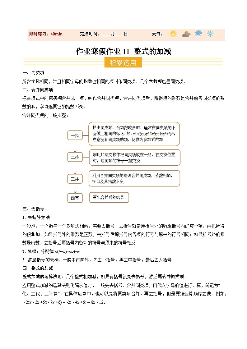
      作业寒假作业11 整式的加减
      一、同类项
      所含字母相同,并且相同字母的指数也相同的项叫作同类项.几个常数项也是同类项.
      二、合并同类项
      把多项式中的同类项合并成一项,叫作合并同类项.合并同类项后,所得项的系数是合并前各同类项的系数的和,字母连同它的指数不变.
      合并同类项的一般步骤:
      三、去括号
      1. 去括号方法
      一般地,一个数与一个多项式相乘,需要去括号,去括号就是用括号外的数乘括号内的每一项,再把所得的积相加.如果括号外的乘数是正数,去括号后原括号内各项的符号与原来的符号相同;如果括号外的乘数是负数,去括号后原括号内各项的符号与原来的符号相反.
      2. 依据:分配律a(b+c)=ab+ac.
      3. 多层括号的去法:一般由内向外,先去小括号,再去中括号,最后去大括号.
      四、整式的加减
      整式加减的运算法则:几个整式相加减,如果有括号就先去括号,然后再合并同类项.
      应用整式加减的运算法则化简求值时,一般先去括号、合并同类项,再代入字母的值进行计算,简记为“一化、二代、三计算”.在具体运算中,也可以先将同类项合并,再去括号,但是要按运算顺序去做.例如,-2(x-3x+5x-7x+6)=-2(-4x+6)=8x-12.
      三层必刷:巩固提升+能力培优+创新题型
      题型一 判断同类项
      1.给下列各组中的两项,属于同类项的是( )
      A.-2x2y与2xy2B.5x2y与-0.5x2z
      C.-0.5xy与xyzD.3mn与-4nm
      题型二 根据同类项的概念求字母的值
      2.已知23x2mym+1与3xny3是同类项,则m-n的值为 .
      题型三 合并同类项
      3.先合并同类项,再求代数式的值:
      已知a-122+b+1=0,求6a2b-3ab2-5a2b+4ab2的值.
      题型四 去括号、添括号
      4.p-[q-2p-(p+q)]去括号后应为( )
      A.-2pB.4pC.2pD.2p-2q
      题型五 整式的加减运算
      5.已知两个一次式分别是5m-6+3n和-7m+3n-12.
      (1)求5m-6+3n与-7m+3n-12的和;
      (2)当m和n为正整数时,5m-6+3n减去-7m+3n-12的差能否被6整除?请说明理由.
      题型六 整式的化简求值
      6.已知3x2-4xy+7y2-2m=-17,x2+5xy+6y2-m=12,则式子x2-14xy-5y2的值为( )
      A.-41B.-412C.-72D.72
      题型七 整式加减中的无关性问题
      7.已知a,b,c,d为常数,P=ax2+by+x,Q=6x2+3y+cx,若3P+Q的取值与无关,P-2Q是不含y的多项式,且bx-a+dx-c=5恒成立,则ad+bc的值为( )
      A.-6B.0C.6D.5
      题型八 整式加减中的不含某项问题
      8.已知关于x、y的多项式5x2-2xy2-3xy+4y2+9xy-2y2-2mxy2+7x2
      (1)若该多项式不含三次项,求m的值;
      (2)在(1)的条件下,当x2+y2=13,xy=-6时,求该多项式的值.
      题型九 整式加减中的误看问题
      9.小明做一道数学题“已知两个多项式A、B.A=⋯,B=x2+3x-2,计算3A+B”,小明误把“3A+B”看成“A+3B”,求得的结果为5x2-2x+3.
      (1)请求出3A+B的正确结果;
      (2)若多项式C=mx2-nx+1且A-C的结果不含x2项和x项,求m、n的值.
      题型十 整式加减中的遮挡问题
      10.某老师在黑板上给小明写出了一道计算题,如图所示,系数“圆”没有写清楚.
      (1)小明认为“■”是“-1”,请求出这道题的结果;
      (2)根据下面小刚对小明的提示,完成下列问题:
      ①小刚说:“当x的值是-1时,这道题的值为-2”,求此时系数“■”的值;
      ②小刚说:“这道题最后的结果是个常数”,求此时系数“■”的值.
      题型十一 整式加减中的规律探索
      11.若干个“△”和“★”按照一定规律排列成下列图形.图1中“△”的个数为1=3×1-2,“★”的个数为3=6×1-3;图2中“△”的个数为4=3×2-2,“★”的个数为9=6×2-3;图3中“△”的个数为7=3×3-2,“★”的个数为15=6×3-3,…,
      (1)按上图所示规律,图6中有_________个“△”,图6中有_________个“★”;
      (2)按上图所示规律,图n中有_________个“△”,图n中有_________个“★”;
      (3)设图n中有x个“△”,y个“★”.
      ①当x=28时,y的值是多少?
      ②试求y与x之间的数量关系.
      题型十二 整式加减中的新定义问题
      12.文化情境·数学文化现代的数学符号体系,不仅使得数学语言变得简洁明了,还能更好地帮助人们总结出便于运算的各种运算法则,简明地揭示数量之间的相互关系.我国在1905年清朝学堂的课本中还用“五丁二⊤三丙二⊥二七甲二乙二”来表示相当于d25-c23+a2b227的代数式,观察其中的规律,化简“六六乙二⊥三乙二⊤甲丙二”,后得( )
      A.4b23-c2aB.2b23+c2aC.4b2-ac2D.-2b2+ac2
      题型十三 整式加减中的多结论问题
      13.对两个整式A=2x+y,B=2x-y,进行如下操作:记Q1=A+B,称为第一次操作;记Q2=Q1+2B,称为第二次操作;记Q3=Q2+3A,称为第三次操作;记Q4=Q3+4B,称为第四次操作……下列说法中错误的个数是( )
      ①Q3=13x+y;
      ②若x=2y,则Q2024=Q2025;
      ③若x=-y=2,则不存在正整数m,使得Qm是10的倍数.
      A.0B.1C.2D.3
      题型十四 整式加减的应用
      14.如图所示,某公司有三个住宅区,A、B、C各区分别住有职工30人,15人,10人,且这三点在一条大道上(A、B、C三点共线),已知AB=100米,BC=200米.为方便职工上下班,该公司接送车打算只设一个停靠点,为使所有的人步行到停靠点的路程之和最小,那么该停靠点的位置应设在( )
      A.点AB.点BC.A、B之间D.B、C之间
      1.已知2b﹣a<3,2a﹣b<5,化简﹣|2b﹣a﹣7|﹣|b﹣2a+8|+|a+b﹣9|= .
      2.如果一个四位自然数M=abcd的各数位上的数字互不相等,且满足ab+cd=130,则称这个四位数为“大吉数”.若36m4是“大吉数”,则m= .若一个“大吉数”M的前三个数字组成的三位数abc与后三个数字组成的三位数bcd的和能被11整除,则满足条件的M的最大值是 .
      3.先化简,再求值:4x2y﹣[6xy﹣2(4xy﹣2)﹣x2y]+1,其中x=-12,y=1.
      4.由于看错了符号,某学生把一个代数式减去﹣3x2+3y2+4z2误认为加上﹣3x2+3y2+4z2,得出答案2x2﹣3y2﹣z2,你能求出正确的答案吗?(请写出过程)
      5.已知:|a﹣4|+|2a+c|+|b+c﹣1|=0,且a、b、c分别是点A、B、C在数轴上对应的数.
      (1)写出a= ;b= ;c= .
      (2)若甲、乙、丙三个动点分别从A、B、C三点同时出发沿数轴负方向运动,它们的速度分别是1、2、4,(单位/秒),运行t秒后,甲、乙、丙三个动点对应的位置分别为:x甲,x乙,x丙,当t>5时,求式子|x甲-x乙|+|x丙-x甲|-|x丙-x乙|t-5的值.
      (3)若甲、乙、丙三个动点分别从A、B、C三点同时出发沿数轴正方向运动,它们的速度分别是1、2、4,(单位/秒),运动多长时间后,乙与甲、丙等距离?
      6.已知三角形的第一边长为3a+2b,第二边比第一边短2a,第三条边比第二边的2倍还多a﹣b.
      (1)求第二条边和第三条边;
      (2)求这个三角形的周长.
      7.小天同学看到如下的阅读材料:
      对于一个正数x,以下给出了判断正数x是否为7的倍数的一种方法:每次划掉该数的最后一位数字,将剩下的数与划掉这个数字的两倍相减得到它们的差,称为一次操作,以此类推,直到数变为100以内的数为止.若该数是7的倍数,则最初的数x就是7的倍数,否则,数x就不是7的倍数.以x=266为例,经过第一次操作得到14,因为14是7的倍数,所以266是7的倍数.当数x的位数更多时,这种方法仍然适用.
      小天尝试说明该方法的道理,他发现解决问题的关键是每次判断过程的第一次操作,后续的操作道理都与第一次相同,于是他列出了如下表格进行分析.
      (1)请你补全小天列出的表格:
      (2)abc表示100a+10b+c,其中1≤a≤9,0≤b≤9,0≤c≤9,a,b,c均为整数.利用以上信息说明:当M(abc)是7的倍数时,abc也是7的倍数.
      8.阅读材料:对于任何有理数,我们规定符号abcd的意义是abcd=ad﹣bc.
      例如:1234=1×4﹣2×3=﹣2.
      (1)按照这个规定,请你计算56-28的值.
      (2)按照这个规定,请你计算当|x+12|+(y﹣2)2=0时,2x2-yx2+y3-1值.
      9.【方法】
      有一种整式处理器,能将二次多项式处理成一次多项式,处理方法是:将二次多项式的二次项系数与一次项系数的和(和为非零数)作为一次多项式的一次项系数,将二次多项式的常数项作为一次多项式的常数项.例如:A=x2+2x﹣3,A经过处理器得到B=(1+2)x﹣3=3x﹣3.
      【应用】
      若关于x的二次多项式A经过处理器得到B,根据以上方法,解决下列问题:
      (1)填空:若A=3x2﹣2x+5,则B= ;
      (2)若A=4x2﹣5(2x﹣3),求关于x的方程B=9的解;
      【延伸】
      (3)已知M=x﹣2(m﹣4)x2+7,M是关于x的二次多项式,若N是M经过处理器得到的整式,满足N=3x+7,求m的值.
      10.有这样一道题:“计算(2x3﹣3x2y﹣2xy2)﹣(x3﹣2xy2+y3)+(﹣x3+3x2y﹣y3)的值,其中x=12,y=-1”.甲同学把“x=12”错抄成“x=-12”,但他计算的结果也是正确的,试说明理由,并求出这个结果.
      11.某个体商贩在一次买卖中同时买进两件上衣,每件都以a元出售,若按成本计算,一件盈利25%,另一件亏本25%,那么该商贩在这次买卖过程中是赚了还是赔本了?赚或赔多少?
      12.某校初二年级有A、B、C三个课外活动小组,各组人数相等,但A中的女生比B中的女生多4名,B中的女生比C中的女生多1名.如果从A调10人去B中,再从B调10人去C中,最后从C调10人回A中,结果各组的女生人数都相等.已知从C调入A的学生中只有2名女生.问分别从A,B调出的人数中各有几名女生?
      声明:试题解析著作权属所有,未经书面同意,不得复制发布日期:2026/1/7 23:05:02;用户:刘祥军;邮箱:13408468771;学号:23734772
      1.扑克牌游戏:
      小明背对小亮,让小亮按下列四个步骤操作:
      第一步分发左、中、右三堆牌,每堆牌的张数相同,且不少于两张;
      第二步从左边一堆拿出两张,放入中间一堆;
      第三步从右边一堆拿出一张,放入中间一堆;
      第四步左边一堆有几张牌,就从中间一堆拿几张牌放入左边一堆.这时,小明准确说出了中间一堆牌现在的张数.你认为中间一堆牌现在的张数是多少?说明你的理由.
      2.数学活动课“自然数被3整除的规律”的探究学习结束后,同学们梳理了如下的学习方法:
      甲:我学会用“举例一一观察一猜想一一验证”的方法对“自然数被3整除的规律”进行探究:先列举一些简单的可以被3整除的数,如12,54,126,345,1200,⋯,观察这些数的规律,提出一个猜想,然后用一般性的式子去验证这个规律.
      乙:我学会从推理的角度进行探究性的学习:
      第一步:先思考如何简洁地表示一个自然数?
      比如:两位数ab=10a+b,三位数abc=100a+10b+c,⋯
      第二步:再思考这些自然数需要满足什么条件才可以被3整除?
      先看两位数ab=10a+b的情形:
      要使一个两位数能被3整除,先凑出一部分可以被3整除的数,即从ab=10a+b先凑出能被3整除的数9a,根据ab=10a+b=9a+a+b,可知a+b一定要被3整除;
      类似地,三位数、四位数…也用同样的方法进行思考,最后获得自然数被3整除的规律.
      (1)根据甲或乙的学习方法,请你探究“自然数能被11整除的规律”,写出探究过程和探究结果;
      (2)若自然数20250x13能被11整除,求x的值.计算:■x2+6x+8-32x+x2-1
      解:
      x
      x的表达式
      第一次操作得到的差,记为M(x)
      266
      266=10×26+6
      M(266)=26﹣2×6
      875
      875=
      M(875)=



      相关试卷

      寒假讲义11 整式的加减(巩固培优)-2026年七年级数学(全国通用)(含答案):

      这是一份寒假讲义11 整式的加减(巩固培优)-2026年七年级数学(全国通用)(含答案),文件包含寒假作业11整式的加减巩固培优原卷版docx、寒假作业11整式的加减巩固培优解析版docx等2份试卷配套教学资源,其中试卷共26页, 欢迎下载使用。

      寒假讲义10 整式(巩固培优)-2026年七年级数学(全国通用)(含答案):

      这是一份寒假讲义10 整式(巩固培优)-2026年七年级数学(全国通用)(含答案),文件包含寒假作业10整式巩固培优原卷版docx、寒假作业10整式巩固培优解析版docx等2份试卷配套教学资源,其中试卷共16页, 欢迎下载使用。

      寒假讲义05 有理数的加减运算(巩固培优)-2026年七年级数学(全国通用)(含答案):

      这是一份寒假讲义05 有理数的加减运算(巩固培优)-2026年七年级数学(全国通用)(含答案),文件包含寒假作业05有理数的加减运算巩固培优原卷版docx、寒假作业05有理数的加减运算巩固培优解析版docx等2份试卷配套教学资源,其中试卷共20页, 欢迎下载使用。

      资料下载及使用帮助
      版权申诉
      • 1.电子资料成功下载后不支持退换,如发现资料有内容错误问题请联系客服,如若属实,我们会补偿您的损失
      • 2.压缩包下载后请先用软件解压,再使用对应软件打开;软件版本较低时请及时更新
      • 3.资料下载成功后可在60天以内免费重复下载
      版权申诉
      若您为此资料的原创作者,认为该资料内容侵犯了您的知识产权,请扫码添加我们的相关工作人员,我们尽可能的保护您的合法权益。
      入驻教习网,可获得资源免费推广曝光,还可获得多重现金奖励,申请 精品资源制作, 工作室入驻。
      版权申诉二维码
      寒假专区
      • 精品推荐
      • 所属专辑21份
      欢迎来到教习网
      • 900万优选资源,让备课更轻松
      • 600万优选试题,支持自由组卷
      • 高质量可编辑,日均更新2000+
      • 百万教师选择,专业更值得信赖
      微信扫码注册
      手机号注册
      手机号码

      手机号格式错误

      手机验证码 获取验证码 获取验证码

      手机验证码已经成功发送,5分钟内有效

      设置密码

      6-20个字符,数字、字母或符号

      注册即视为同意教习网「注册协议」sky星空娱乐
      QQ注册
      手机号注册
      微信注册

      注册成功

      返回
      顶部
      添加客服微信 获取1对1服务
      微信扫描添加客服
      Baidu
      map