所属成套资源:【暑假自学课】2025年新八年级英语上册暑假提升精品讲义(译林版2024)
- 第05讲 Unit 3 To be a good learner(Welcome to the unit-Reading)-【暑假自学课】2025年新八年级英语暑假提升精品讲义(译林版2024) 学案 2 次下载
- 第06讲 Unit 3 To be a good learner(Grammar-Integration)-【暑假自学课】2025年新八年级英语暑假提升精品讲义(译林版2024) 学案 2 次下载
- 第08讲 Unit 4 Hands-on fun(Grammar-Integration)(知识全梳理&考点精准练)-【暑假自学课】2025年新八年级英语暑假提升精品讲义(译林版2024) 试卷 2 次下载
- 专题01 冠词、代词+易错点(10个)-【暑假自学课】2025年新八年级英语暑假提升精品讲义(译林版2024) 学案 4 次下载
- 专题02 名词、数词和介词+易错点(10个)-【暑假自学课】2025年新八年级英语暑假提升精品讲义(译林版2024) 学案 5 次下载
第07讲 Unit 4 Hands-on fun(Welcome to the unit-Reading)(知识梳理&考点精练)-【暑假自学课】2025年新八年级英语暑假提升精品讲义(译林版2024)
展开
这是一份第07讲 Unit 4 Hands-on fun(Welcome to the unit-Reading)(知识梳理&考点精练)-【暑假自学课】2025年新八年级英语暑假提升精品讲义(译林版2024),文件包含第07讲Unit4Hands-onfunWelcometotheunit-Reading知识全梳理考点精准练原卷版docx、第07讲Unit4Hands-onfunWelcometotheunit-Reading知识全梳理考点精准练解析版docx等2份试卷配套教学资源,其中试卷共37页, 欢迎下载使用。
第一步:学
析教材 学知识:教材精讲精析、全方位预习
练习题 讲典例:教材习题学解题、快速掌握解题方法
练考点 强知识:核心考点精准练
第二步:记
串知识 识框架:学习目标复核内容掌握
第三步:测
过关测 稳提升:小试牛刀检测预习效果、查漏补缺快速提升
一.单词学习
二.课文解析
Welcme t the unit
三.知识梳理
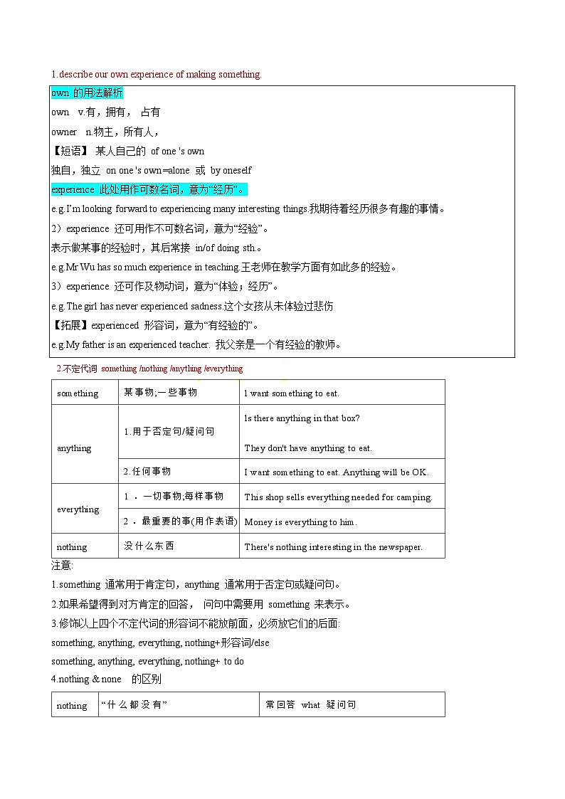
1.describe ur wn experience f making smething.
wn 的用法解析
wn v.有,拥有, 占有
wner n.物主,所有人,
【短语】 某人自己的 f ne 's wn
独自,独立 n ne 's wn =alne 或 by neself
experience 此处用作可数名词,意为“经历”。
e.g.I’m lking frward t experiencing many interesting things.我期待着经历很多有趣的事情。
2)experience 还可用作不可数名词,意为“经验”。
表示做某事的经验时,其后常接 in/f ding sth.。
Wu has s much experience in teaching.王老师在教学方面有如此多的经验。
3)experience 还可作及物动词,意为“体验;经历”。
girl has never experienced sadness.这个女孩从未体验过悲伤
【拓展】experienced 形容词,意为“有经验的”。
father is an experienced teacher. 我父亲是一个有经验的教师。
2.不定代词 smething /nthing /anything /everything
注意:
1.smething 通常用于肯定句,anything 通常用于否定句或疑问句。
2.如果希望得到对方肯定的回答, 问句中需要用 smething 来表示。
3.修饰以上四个不定代词的形容词不能放前面,必须放它们的后面:
smething, anything, everything, nthing+形容词/else
smething, anything, everything, nthing+ t d
4.nthing & nne 的区别
表示前文提到的事物,数量为 0 ,则用 nne。
e.g. --- Mm, I want t eat sme cakes.
--- Oh, there is nne left in the fridge. They were eaten by yur sister just nw
3.what are yu ging t d ,Suzy?
be ging t
(1)表示“意图 ”,即打算在(不久的)将来做某事。
(2)表示“预见 ”,即现在已有迹象表明将要发生或即将发生某种情况。
be ging t & will 的区别
4.and I’ll cut the flwer shapes.
cut相关短语:
cut in (n sb. / sth.) 打断某人讲话;插嘴
cut dwn 削减;砍倒
cut ut 裁剪,删除
cut ff 切断
cut acrss 抄近路
5.when ur jb is cmplete.
【精讲】cmplete vt.完成
(cmplete-cmpleting / cmpleted)
Eg. cmplete the plan
cmplete +n. (cmplete 只能接名词做宾语)
finish +n. / finish + ding
cmplete adj.完全的,彻底的
Eg. He was a cmplete surprise t me.他让我大出意外。
cmpletely adv. 完全地
一.根据首字母或汉语提示完成单词
1.Lk! There is sme (胶带) n the table.
2.Did yur byfriend buy (玫瑰)fr yu n Valentine’s Day?
3.Hw many kinds f (工具)d yu need t finish the jb?(E8104001)
4.If yu want t climb the rcks, yu shuld take a lng, strng (绳子) with yu.
5.(2022广西桂林中考)PRC s fr Peple’s Republic f China.
6.Yu’d b d yur hmewrk alne.
7.D yu knw that DIY stands fr “D It Y ”?
8.I want t cut the paper. Pass me a pair f s , Jill.
9.There’s smething wrng with my bike. Can yu help me r it, Uncle Wang?
10.【人与自然·环保意识】(2020江苏南通中考)We can’t thrw used batteries away. I , they shuld be cllected fr special treatment.
1.tape 2.rses 3.tls 4.rpe 5.stands 6.better 7.Yurself 8.scissrs 9.repair 10.Instead
二.用括号内所给词的适当形式填空
1.Let me repeat (exact) what he just said.
2.Hw many (brush) are there n the flr?
3.Perhaps we need sme tls (fix) the new machine.
4.The students are busy (get) ready fr the cming mid⁃term exam.
5.Yu shuld read these (instruct)carefully first befre yu pen the bx.
1.exactly 2.brushes 3.t fix 4.getting 5.instructins
四.课文解析2
五.知识梳理2
1.My cusin Andrew is crazy abut DIY.
be crazy abut (ding) sth. 痴迷于(做)某事 = like/enjy (ding) sth. very much
例如:My sn is crazy abut playing ftball.
2.Hwever,he is nt a brn handyman!
hwever ,副词,意为“然而” ,转折的意味较弱。可位于句首、句中或句末。常 用逗号与句子隔开。
but ,连词,意为“但是” ,转折的意味较强。位于分句的句首。后面一般不用逗号。
be brn ,短语,意思是“出生,出世”。
I was brn n Christmas Day. 我出生在圣诞节。
[拓展]短语,at birth ,意思是“出生时”。
The baby weighed three kils at birth. 婴儿出生时体重为三公斤。
3.Once ,He tried t put in a brighter light in his bedrm, but he made a mistake.
① nce adv. 曾经,一度 (常用过去时)
Eg. There was nce a she factry here.
adv. 一次 Eg. We have a reading week nce a term.
nce 一次 twice 两次 three times /fur times/ ten times
② put in 安装
带有 put 的常用短语:
put ut 扑灭
put n 穿上
put up 搭建, 张贴,举起
Put all yur eggs in ne basketball. 孤注一掷
③ mistake n.错误,失误
Eg. make the same mistake 犯相同的错误
make fewer mistakes 少犯错误
make a little mistake 犯个小错误
mistake A fr B 把 A 误以为 B
4.Anther time, he wanted t put up a picture n his bedrm wall, but he hit a pipe and filled the rm with water.
ther / the ther / thers / anther 的区别:
(1)ther 为形容词“别的,其他的” 。作代词用时前面可加the / any/sme 等或用作复数。
例如:He is taller than any ther brthers in his family. 他比他家的其他几个兄弟都高。
(2)the ther 意为“另一个人,另一个东西” ,指两者中另外的一个。例如:
I have tw bks. One is an English bk, the ther is a Chinese bk. 我有两本书,一本是英语书,另一本是中文书。
(3)thers 意为“其他的人或物” ,作代词用。例如:
Yu shuld think f thers. 你应该想想别人。
(4)anther 作形容词,意为“另外的,别的” ,只可修饰单数名词;作代词,意为“另一个, 再一个” ,指三者或三者以上中的任何一个。
例如:Here cmes anther bus. 又来了一辆公共汽车。
① hit vt. 撞,击中 (hit-hit-hitting)
② fill vt. 使充满
fill... with... 用...填充...
Eg. fill the hle with earth 用泥土把洞填起来
be filled with... = be full f... 充满,装满
Eg. The wrld is full f/ is filled with lve. 世界充满爱。
5.but his mum tld him, stp trying t fix things all by yurself,dear.
停止做某事(同一件事)stp ding sth.
停下来去做某事(另一件事)stp t d sth.
忘记去做某事(未做) frget t d sth.
忘记做过某事(已做) frget ding sth.
记得去做某事(未做) remember t d sth.
记得做过某事(已做) remember ding sth.
try t d sth.尽力,努力,设法做某事
try t ding 尝试做某事
try ne’s best t d sth.尽某人最大的努力做某事
6.He didn’t listen,Instead ,he bught many bks abut DIY and take an nline DIY curse as well.
instead f= in place f,意为:“替换掉… ,而不是… ”
注意:f 为介词,后面一般跟名词、代词(宾格)、动词 ing 形式;
例如:I decided t call instead f writing an e-mail.我最后决定打电话,而不是写邮件。
Instead f buying a new car, I bught a used ne. 没有买新车,我买了一辆二手车。
They chse her instead f me.他们没有选择我,而是选择了她。
He had juice instead f milk. 他喝的果汁,没有喝牛奶。
【用法总结】通过例句,发现:instead f 后面跟的是被替换掉的、被否定的对象;
区分:instead adv.“转而 … ,改成 … ”
例如:I was ging t write yu an e-mail, but I decided t call instead. 我本来打算给你写邮件的,最后决定还是改成给你打电话吧。
I culdn't affrd a new car. Instead, I bught a used ne. 我买不起新车。我最后转而去买了一辆二手车。
They didn't chse me; they chse her instead.他们没有选择我,而是选择了她。
I dn't have any milk. D yu mind juice instead? 家里没有牛奶了,你介意改喝果汁吗?
【用法总结】通过例句,发现:instead 跟的是被最终选择的对象。
因此,instead 与 instead f 两个词的用法是完全相反的!!
instead f 后面跟的是被替换掉的、被否定的对象(表示的是否定)
instead 跟的是被最终选择的对象(表示的是肯定)。
buy sth. fr sb. = buy sb. sth. 为某人买某物跟双宾语的动词中,可换为 fr
结构的动词有 buy ,make ,ck ,get ,build 等。跟双宾语的动词中,可以换为 t 结构的动词 有 bring ,give ,hand ,lend ,pass ,ffer ,pst, sell , send ,shw ,tell ,write ,teach 等
take a curse in sth. = attend a curse in sth. 参加一个... 的课程
7.One day ,he fund my rm in a mess,with bks all ver my bed.
sme day 与 ne day 两者都可意为“有一天” ,但用法有别。
sme day 表示将来的某天,常用于一般将来时
ne day 表示过去的某一天,也可表示将来的某一天。可用于一般过去时或一般将来时,当表示将来的某一天时可 sme day 换用
例:I will g t climb Munt Tai sme day/ne day inthe future. 将来某一天我要去爬泰山。
One day, he went t a small village. 一天,他去了一个小村庄。
8.Yu’d better have a shelf fr them”he said.
had better (= 'd better) 最好
had better (nt) d sth.
had sb. better d sth. ?
Eg. Yu' d better hurry, r yu'll miss the train.
He has better g hme right nw. (F)
had better 无人称和数的变化
It's better t d sth.
9.I was surprised t knw that he made it himself.
surprise 惊奇
Eg. t ne' s surprise 令某人惊讶的是 令人惊讶的事
Eg. What a big surprise!
② surprise vt. 使惊奇, 使措手不及
Sth. surprise sb.
Eg. What surprised me mst was that she failed the exam.
③ surprised adj. 吃惊的,惊讶的
Sb. be surprised at sth.
be surprised t d sth.
④ surprising adj. 令人吃惊的
Eg. a surprising ending 一个意想不到的结局 (侧重说明事物)
make 的用法
make v. 做,制造;使成为;使产生
make sb./sth. +adj. “使某人/某物怎么样?”
例如:I’ll make it easier.
make sb./sth. + n. “使某人/某物成为...”
We made him ur mnitr.
make sth. fr sb. “为某人做某事”
She made a birthday cake fr me.
make sb. d sth. “让/使某人做某事”
She made me laugh.
9.My cusin enjys DIY and nw n DIY seems impssible t him .
I decided t paint my bedrm blue because it is my favurite clur.
seem 可用作连系动词或不及物动词,意为“似乎;好像 ”,常见用法如下:
(1)“主语+seem+(t be)+表语 ”,表语多为名词或形容词,有时是短语,以说明主语的 特征或状态。
He seems (t be)a very hard-wrking by. 他看上去是一个非常勤奋的男孩。
(2)“主语+seem+不定式 ”,此句型中的 seem 与不定式一起构成复合谓语。
Mrs Green desn't seem/seems nt t like the idea. 格林夫人似乎不太喜欢这个主意。
(3)“ It seems+that 从句 ”,其中 it 是形式主语,that 引导真正的主语。
It seems that n ne knws what happened in the park. 似乎没有人知道在公园里发生了什 么事。
It seems t me that Mr Brwn will nt cme again.在我看来布朗先生不会再来了。
(4)“There+seem t be+名词 ”,其中 t be 可省略。seem 的单复数形式要根据后面作主 语的名词的单复数形式而定。
There seems t be a bird in the tree.树上好像有一只乌。
There seem t be many peple talking abut it. 似乎有很多人在谈论这件事。
pssible adj.可能的
pssible-impssible
我们可以通过在一些形容词前面加上 un-, im-, in-这样的前缀来表示它们的反义词。
unable, unfair, unfriendly, unhappy, unhealthy,
unkind, unlucky, unpleasant, untidy, unusual,
uncertain, uncmfrtable, unimprtant, uninteresting
inactive, incrrect, incmplete, indirect
impatient, impssible, implite, imprper
decide 决定
decide t d sth 决定做某事
decide nt t d sth 决定不做某事
decisin 决定,可数名词;
make a decisin (t d sth)下定决心(做某事)
10.fill my huse with water.
的用法 fill (vt.) → full (adj.)
①fill 用把装满 【主动语态】
② ... be filled with... 【被动语态】 = be full f
例如:The bttle is/was filled with water. = The bttle is/was full f water.
They filled the bx with bks.
11.When I was nearly finished.
nearly 的意思是“几乎”。
almst 也表示“几乎”,但 almst 可用于 any ,n ,nne ,nbdy 等否定词之前,
nearly 一 般不这样用
1. He nearly hit the car.他几乎撞到了汽车。
2. Almst any man can d it.几乎任何人都会做。
3. Almst n ne came t the party.几乎没有人来参加聚会。
一.根据句意及所给提示完成单词
1. He des his hmewrk carefully and never makes any m____________.
2. This term we have sme new c____________ such as Physics and Chemistry.
3. There are lts f high ____________(shelf) in the small rm.
4. I will play table tennis instead f _____________ (run).
5.The cinema had t stp the film because f the sudden p c .
1.mistakes 2.curse 3.shelves cut
二.单项选择
1.The gvernment is elevatrs(电梯) in the ld buildings f sme cmmunities s that peple, especially the elderly can g up and dwn easily.
A.putting away B.putting ut
C.putting in D.putting thrugh
2.—Miss Li, can yu tell me hw t imprve my writing skills?
—Certainly. I advise yu a diary in English every day.
A.t keep B.keeping C.kept D.keep
3.Hw dangerus! Yu’re driving the car with ne hand and sending a message n Wechat with .
A.the ther B.anther C.ther D.thers
4.Nt nly my children but als my husband crazy abut the mvie The Wandering Earth II.
A.is B.are C.am D.be
1.C 句意:政府正在一些社区的旧建筑中安装电梯,以便人们,尤其是老年人可以方便地上下楼。put away 把……收起来;put ut 扑灭;put in 安装;put thrugh 接通电话。故选C。
2.A 句意:——李老师,你能告诉我怎样提高写作技巧吗?——当然可以。我建议你每天用英语写日记。本题考查固定结构advise sb. t d sth.,意为“建议某人做某事”。故选A。
3.A 句意:多么危险啊!你用一只手开车,用另一只在微信上发信息。the ther指两者中剩下的另一个;anther指不确定数目中的再一个;ther别的,其他的;thers其他的人或物。司机有两只手,一只开车,另外一只发消息。故选A。
4.A 句意:不仅孩子们而且我的丈夫都狂热于电影《流浪地球2》。nt als...连接句子的主语时,谓语动词遵循“就近原则”,题目中靠近谓语动词的是my husband,谓语动词应该用is。故选A。
三.根据首字母提示完成单词,使短文完整、正确
D yu knw DIY? It is very ppular a 1 yung peple.Suzy and her classmates ften talk abut DIY and enjy their 2 wrks. Suzy has s many tls at h 3 ,fr example,different kinds f brushes. Every Christmas,Suzy makes a lt f paper c 4 fr her friends. I like the card with tall Christmas treesb 5 . When I gt the card,I felt s e 6 . Hw wnderful it is! Nw I am a new m 7 f the DIY Club. We have activities n Thursday afternn. We always sell ur wrks t ther c 8 . Then we can raise sme m 9 fr the students in pr areas.It’s an e 10 and meaningful thing.
1.amng 考查介词。句意:它在年轻人当中非常流行。amng在……当中。
2.wn 考查形容词及短语ne’s wn。 根据首字母提示及语境可知,此处填wn表示“他们自己的”。
3.hme 考查短语at hme。根据句中的at和首字母提示可知,应填hme。at hme在家。
4.cards 考查名词。根据下文可知,她制作了很多纸质卡片,故填cards。
5.best 考查结构。 句意:我最喜欢上面画了高大圣诞树的卡片。最喜欢……。
6.excited 考查形容词。句意:当我拿到这张卡片时,我感到非常激动。excited激动的。
7.member 考查名词。由语境可知,“我”加入了DIY俱乐部,是其中的一员。member成员。
8.children 考查名词。根据语境可知是向其他孩子出售我们的作品。child是可数名词,复数形式为children。
9.mney 考查名词。根据句中的raise和首字母提示可知,应填mney。
10.exciting 考查形容词。根据上文可知此处表示“这是一件令人激动的和有意义的事情”。exciting令人激动的。
完形填空
Mle’s wrld(摩尔庄园) is a ppular phne game. Ya Lifeng’s sn and daughter liked t play the game very much and spent a lt f time n it. That’s 1 he decided t d smething t turn their attentin(注意) away frm it. The Chinese father 2 a real Mle’s Wrld fr his children nt lng ag.
Ya’s Mle’s Wrld is in Suzhu, Jiangsu Prvince. His children can grw carrts, 3 and ther vegetables in the garden, just like in the game.
“I have a large garden fr 4 vegetables in my hmetwn. Every time my children g back there, 5 like t g t pick vegetables. S I thught, why nt 6 a place in Suzhu t build a small Mle’s Wrld fr my children?” With this 7 in mind, Ya brrwed a vegetable garden frm his friend and made it like the nline game Mle’s Wrld. Nw he brings his children t this small garden n weekends and has 8 with them in the garden.
“Tday’s children have a lt f things t d. They have t 9 their hmewrk frm schl, and they have ther classes, t. I hpe that they can get 10 t nature and relax. Nw, many ther children like t play in Mle’s Wrld, and my sn and daughter really lve it t,” said Ya.
B.whyC.hw D.what
B.sentC.built D.learned
B.tmatesC.bread D.rice
B.tastingC.grwing D.keeping
B.sheC.it D.they
B.liveC.win D.pull
B.hpeC.idea D.prblem
B.wrkC.time D.fun
B.feelC.discuss D.enjy
B.trueC.far D.clse
1.B 句意:这就是为什么他决定做点什么来转移他们的注意力的原因。where哪儿;why为什么;hw如何;what什么。故选B。
2.C 句意:不久前,这位中国父亲为他的孩子们建造了一个真正的摩尔庄园。watch观看;send发送;build建造;learn学习。故选C。
3.B 由所填词之前的carrts(胡萝卜)和之后的“and ther vegetables(和其他的蔬菜)”可知选项中只有tmates(西红柿)属于同类。故选B。
4.C 句意:在我的家乡,我有一个种植蔬菜的园子。sell销售;taste品尝;grw种植;keep保持。故选C。
5.D 前句句意为“每次我的孩子们回到那里”,此处用they替代my children。故选D。
6.A 句意:所以我想,为什么不在苏州找个地方为我的孩子们建造一个小的摩尔庄园呢?find找到;live居住;win赢;pull拉。故选A。
7.C hliday假期;hpe希望;idea想法;prblem问题。此处表达的是“怀着这个想法”。故选C。
8.D 句意:现在他周末带着孩子们来到这个小园子,和他们在园里玩得很开心。短语have fun意为“玩得高兴”。故选D。
9.A finish完成;feel感觉;discuss讨论;enjy享受。此处表达的是“他们不得不完成学校里的作业”,故选A。
10.D 句意:我希望他们能亲近自然,放松身心。new新的;true真的;far远的;clse靠近的。故选D。
二.阅读理解
There is a traditinal ty called taiping nijiajia. It is a clay ty and als a whistle (哨子) in Zhenjiang, Jiangsu. It has a histry f ver 1,000 years.
Taiping nijiajia is made f the mud frm the lcal muntain. It takes mre than ten steps t make the clay ty, and the key step is t knead (捏) it with yur hands. Yu can knead the clay ty int anything, like animals and plants. The blwhle is the mst difficult part t make, fr the size f the blwhle makes a difference t the sund. While clring, yu can use traditinal cultural elements (元素) that carry gd meanings. It’s hard t make taiping nijiajia. But when yu finally make it, yu will feel prud f yurself.
Zhu Bakang, a lver f flk art, learned hw t make the clay ty frm lcal artists abut 20 years ag. He wants mre peple t knw abut it, s he has pened a museum t intrduce the clay ty. He teaches kids hw t make the clay ty, t.
There are many traditinal art frms in China, but sme f them have been lst. Luckily, the traditinal clay ty taiping nijiajia is kept t this day.
1.What is taiping nijiajia?
A.A ty. B.An animal.C.A plant. D.A museum.
2.What des the underlined wrd “mud” mean in Paragraph 2?
A.Sft silk.B.Clean water.C.Wet earth.D.Dead wd.
3.What is the key step when yu make taiping nijiajia?
A.Chsing the elements.B.Kneading the clay ty.
C.Making the blwhle.D.Clring the clay ty.
4.Wh des Zhu Bakang teach t make taiping nijiajia?
A.Artists. B.Kids. C.Masters. D.Teachers.
5.What’s the best title fr the passage?
A.Shapes f the Clay TyB.A Lver f Flk Art
C.Ways f Making a Clay TyD.A Traditinal Clay Ty
1.A 细节理解题。根据第一段中的“There is a traditinal ty called taiping nijiajia.”可知太平泥叫叫是一个玩具。故选A。
2.C 词义猜测题。根据第二段中“太平泥叫叫是用当地山上的……做成的”和“关键步骤是捏它”可知,mud的意思是“泥土”。故选C。
3.B 细节理解题。根据第二段中的“ the key step is t knead it with yur hands.”可知关键步骤是揉捏这个玩具。故选B。
4.B 细节理解题。根据第三段最后一句“He teaches kids hw t make the clay ty, t.”可知,他教孩子们做太平泥叫叫。故选B。
5.D 主旨大意题。根据全文第一段“There is a traditinal a histry f ver 1,000 years.”可知,这篇文章主要介绍了太平泥叫叫这种民间工艺品。故选D。
1
mncake
/`mu: nkeɪk/
n.月饼
2
shelf
/ʃelf/
n.架子
3
rse
/rəʊz/
n.玫瑰
4
tape
/teɪp/
n.胶带v.用胶带粘贴
5
glue
/glu:/
n. 胶水
v. 粘合,粘贴
6
fld
/fəʊld/
v.折叠
7
cmplete
/kəm`pli:t/
adj.完成,结束,全部的
8
DIY
n.自己动手
9
crazy
/`kreizɪ/
adj.狂热的,迷恋的
10
be crazy abut
热衷于
11
brn
/bɔ:n/
adj.天生的
12
handyman
/`hændɪmæn/
n.手巧的人
13
mistake
/mɪ`steɪk/
n. 错误
14
pwer cut
n.停电,断电
15
pipe
/paɪp/
n.管道,管子
16
fill
使…充满
17
unlucky
/ ʌn`lʌkɪ/
adj.不幸的,不顺利的
18
instead
/` ɪnsted/
adv.反而
19
curse
/ kɔ: s/
n.课程
20
mess
/mes/
n.杂乱,不整洁
21
in a mess
乱七八糟
22
lamp
/læmp/
n.灯
23
catch ne’s eye
引起某人注意
24
surprise
/sə`praɪz/
v. 使惊奇,使感到意外
25
impssible
/ɪm`pɒsəbl/
adj.不可能的
25
nearly
/`nɪəlɪ/
adv.几乎,差不多,将近
26
can
/`kæn/
n.金属容器,塑料容器
27
everywhere
/`evrɪweər/
adv.&prn.到处
28
chalk
/tʃɔ: k/
n.粉笔
29
mark
/mɑːk/
n.标记,分数
30
brush
/brʌʃ/
n.刷子,画笔
31
intrductins
/ɪn`strʌkʃnz/
n.(pl.)用法说明
32
dangerus
/`deɪdʒərəs/
adj.危险的
米莉:苏西,你打算做什么?
苏西:我要做一些纸玫瑰。
米莉:听起来很有趣。你需要什么来做它们?
苏西:我需要一些彩色的纸、胶带或胶水以及一把剪刀。
米莉:我可以和你一起做纸玫瑰吗?
苏西:当然可以。你可以这样折叠纸张,我会剪出花朵的形状。然后我们可以用胶带或胶水把碎片粘在一起。
米莉:太好了!我们的工作完成后,我们会看到一些美丽的玫瑰花。
smething
某事物;一些事物
l want smething t eat.
anything
1.用于否定句/疑问句
ls there anything in that bx?
They dn't have anything t eat.
2.任何事物
I want smething t eat. Anything will be OK.
everything
1 .一切事物;每样事物
This shp sells everything needed fr camping.
2 .最重要的事(用作表语)
Mney is everything t him.
nthing
没什么东西
There's nthing interesting in the newspaper.
nthing
“什么都没有”
常回答 what 疑问句
nne
“一个都没有,数量为 0”
常回答 Hw many/ much 疑问句
will
be ging t
表示将来发生的事情时
客观的情况, 即客观上将要发生的 事情.
主观判断,及说话人主观 上计划或安排将要去做 的事情
说话人按照他的意图将 要发生或进行的动作时
没有经过事先计划或考虑,而是在 说话的当时临时想到的意图或临 时作出的决定
经过事先考虑好的意图
时间/条件从句中
√
在正式的通知(如新闻媒 体公布的官方消息,气象 预报等)中用
√
表示有迹象表明要发生 某事
√
我的表弟和他的DIY
我的表弟安德鲁对DIY非常着迷,他喜欢自己制作或修理家里的东西。然而,他并不是天生的手艺人!
有一次,他试图在卧室里安装一盏更亮的灯,但他犯了一个错误,结果整个房子都停电了。还有一次,他想挂一幅画在墙上,但他打到了水管,房间里充满了水。
安德鲁以为这只是运气不好。但他的妈妈告诉他:
亲爱的,别再试着独自修理东西了。他没有听。相反,他买了很多关于DIY的书籍,还参加了在线DIY课程。现在他对各种DIY都很熟悉。他的房间乱七八糟的,到处都是。
有一天,他在床上发现了我的书,他说:“你最好给它们找个书架。”然后他找来一些木板,很快就为我做了一个书架。现在我的房间看起来很棒,而且我很容易找到我的书!
上个星期六,我去他家做客。那里的落地灯引起了我的注意。它看起来很酷!我很惊讶地得知是他自己做的!
我的表弟喜欢DIY,现在对他来说似乎没有什么DIY工作是做不到的。他认为DIY是一种既有趣又能省钱的好方法。
1.wn 的用法
2.experience的用法
3.不定代词 smething /nthing /anything /everything的用法
4.be ging t 的用法
5.cut相关短语
6.cmplete的用法
7.be crazy abut的用法
8.hwever的用法
9. nce的用法
10. put in的用法
11.ther / the ther / thers / anther的用法
12. fill 的用法
13.stp的用法
14.try的用法
15.instead f的用法
16.sme day 与 ne day的用法
17.had better的用法
18.surprise的用法
19.pssible 的用法
20.decide的用法
一.单项选择(每小题1分,共10分)
1.Yesterday, my flat had pwer cut, s my family just had different salads fr supper.
A.the;the B.a;/C.the;/ D.a;a
2.This fruit smells t me, s I never try it.But my mum lves it.
A.wnderful B.terribleC.dangerus D.delicius
3.When I want t g ut t play with my friends, my mther always says, “ at hme. Dn’t waste yur time.”
A.Stay B.StaysC.T stay D.Staying
4.My grandfather is ver 80,but he is still in gd health and keeps .
A.safe B.warmC.terrible D.active
5.—Mum, can I g t play fr a while?
—Why nt?Yur hmewrk is almst .
A.finishing B.finishesC.finished D.finish
6.In rder t speak English well,we be afraid f lsing face,because the mst imprtant thing is t practice.
A.shuld B.shuldn’tC.have t D.may
7.—Yu lk wrried. Yu’d better yur truble with thers.
—Oh, yes. A truble is a truble halved.
A.share;sharedB.sharing;t shareC.t share;t shareD.share;sharing
8.—Please t return my bk by Friday. I’ll use it n Saturday.
—N prblem. I’ll finish reading it n Thursday.
A.dn’t frgetB.nt t frgetC.nt frgetD.frget nt t
9.D yu knw rses lve?
A.stand fr B.belng tC.hear D.keep n
10.—Tm, turn ff the tap. Dn’t leave it running.
— .
A.Better ntB.Srry, I willC.Nt at allD.Yu’re welcme
1.B 句意:昨天,我的公寓停电了,所以我的家人晚餐只吃了不同的沙拉。不定冠词a/an用于可数名词单数前表示泛指,pwer以辅音音素开头,前面用不定冠词a;salads为可数名词复数,此处并非表示特指,不能用the,故选B。
2.B 考查形容词辨析。句意:这种水果对我来说闻起来很糟糕,因此我从来不吃,但我的妈妈喜欢它。根据“我从来不吃”可知这种水果不好闻。故选B。
3.A 句意:当我想要和朋友出去玩的时候,我的母亲总说“待在家里,不要浪费时间”。根据句意可知本句是祈使句的肯定形式。故选A。
4.D 考查形容词辨析。句意:我的祖父80多岁了,但他仍然身体健康、积极向上。safe安全的;warm暖和的;terrible可怕的;active积极的。故选D。
5.C finished为形容词,意为“完成”。故选C。
6.B 考查情态动词辨析。句意:为了说好英语,我们不应当害怕丢面子,因为最重要的事情是练习。根据句意可知选B。
7.A 句意:——你看起来愁眉苦脸的。你最好把你的烦恼告诉其他人。——哦,是的。两人分担,困难减半。had better d sth.最好做某事;第二空是过去分词作后置定语。故选A。
8.A 考查祈使句。由语境可知,这是祈使句的否定形式,以“Please dn?t+动词原形”开头。故选A。
9.A 句意:你知道玫瑰花象征着爱情吗?stand fr意为“象征,代表”,故答案为A。
10.B Better nt最好不;Srry, I will抱歉,我会的;Nt at all一点也不;Yu?re welcme 不用谢。根据上句句意“——汤姆,关掉水龙头,不要让它流水。”可知此句句意应该是“——抱歉,我会的”。故选B。
二.阅读理解(每小题2分,共20分)
A
Fan Shenghua, is ne f the inheritrs (继承人) f West Lake Lngjing tea rasting technique (炒茶技艺). He has been making Lngjing tea fr mre than frty years.
Lngjing tea leaves are famus fr their clr, taste and shape.
“Yu have t tuch the leaves with yur hands t feel hw much water is being remved (去除),” Fan said. “If t much is remved, the leaves will break int pieces; if nt enugh is remved, the tea will taste bitter (苦的)”.
This traditinal technique dates back t the Ming and Qing dynasties. It nt nly makes the tea taste gd, but has als becme an imprtant part f Chinese tea culture.
These days, hwever, mre peple are using machines t d the jb. “It’s easier, but the quality is nt as gd,” Fan said. “Machine-made tea flats lnger in water and tastes bitter.”
In March this year, when President Xi Jinping visited Hangzhu, he watched Fan rast tea. Fan changed the strength and mvement f his hands as he rasted leaves. Xi later said, “The things made by tw palms (手掌) cannt be replaced by mdern technlgy.”
Fan is nw teaching sme yung men. His sn, a 27-year-ld cllege graduate, is ne f them. “It’s a traditin. We need t pass it dwn,” he said.
1.Accrding t Paragraph 3, what will happen t tea leaves if they have t much water?
A.They will g bad quickly. B.They’ll break int pieces.
C.They will lse their fresh taste.D.They will have a bitter taste.
2.What des the underlined part “this traditinal technique” refer t?
A.Picking tea leaves.B.Rasting tea leaves by hand.
C.Drinking tea in a traditinal way.D.Grwing tea plants n the muntains.
3.What des Fan think f making tea by machine?
A.It is easier than by hand.
B.It has a lng histry in China.
C.It makes tea taste better and better.
D.It becmes an imprtant part f tea culture.
4.What can we learn frm the last paragraph?
A.Fan’s sn studies tea culture in cllege.
B.Fan will pen his wn tea huses in China.
C.Fan’s sn is learning the tea rasting technique.
D.Fan is making this technique ppular wrldwide.
5.What des the passage mainly want t tell us?
A.Hw t tell gd tea apart frm bad tea.
B.Lngjing tea leaves are the best in the wrld.
C.Hw tea is packed and sent t many different cuntries.
D.Smetimes nly by hand can we make the best f the things.
1.D 细节理解题。由短文第三段中“if nt enugh is remved, the tea will taste bitter”一句可知,如果炒掉的水分不够多的话,茶尝起来会有苦味。故选D。
2.B 推理判断题。由前三段中的描述可知其是指手工炒制西湖龙井茶的技艺。
3.A 细节理解题。由第五段中樊生华所说的话“It’s easier, but the quality is nt as gd”可知他认为机器制茶更容易,但是质量不如手工做得好,故选A。
4.C 推理判断题。根据最后一段内容可知樊生华正教一些年轻人学习炒茶技艺,他的儿子也是其中一位,可知其儿子正在学习这门技艺。故选C。
5.D 主旨大意题。通读短文以及由习主席所说的话“The things made by tw palms cannt be replaced by mdern technlgy.”可知本文想告诉我们有时候只有用手工才能制作出最好的东西,故选D。
B
1.What des the underlined wrd “Preheat” mean in Chinese?
A.预热 B.降温 C.准备 D.击打
2.Which f the fllwing is NOT ne f the ingredients used t make a suffle?
A.Butter. B.Flur.C.Lemn zest. D.Berries.
3.The crrect rder f the fllwing steps is .
①bil ne cup f milk in a pt
②stir the thick egg white int the vanilla mixture
③preheat the ven t 175℃
④stir in the vanilla extract
A.①③②④ B.④①②③C.③①④② D.③①②④
4.What shuld we add t the famy egg white and beat it until it becmes thick?
A.Tw tablespns f sugar.B.One cup f milk.
C.1/3 cup f sugar.D.1/3 cup f flur.
5.Which f the fllwing is TRUE accrding t the passage?
A.First, yu shuld put sme jam n the suffle dish.
B.Mix the ht milk int the batter befre stirring in the butter.
C.Bake the suffle mixture fr ten minutes and then yu can enjy it.
D.Yu shuld stir all the thick egg white int the vanilla mixture at a time.
1.A 根据构词法前缀“pre-”,联系上下文可知本句表达的是:把烤箱预热到175℃。所以Preheat意为“预热”。
2.D 短文Ingredients中提及butter,flur和lemn zest,没有提及berries。故选D。
3.C 根据短文中Directins的步骤可知,首先是把烤箱预热到175℃,然后在锅里煮一杯牛奶,再拌入香草精,最后把浓蛋白搅入香草混合物中,和选项C的步骤一致。故选C。
4.A 根据短文中Directins的第四个步骤可知,要加两汤匙糖。故选A。
5.B 短文中Directins的第三个步骤中的“Bil ne cup f milk in a pt. Slwly mix the ht milk int the batter.”“Stir butter int the mixture.”和选项B所述一致。故选B。
三.根据首字母提示完成单词,使短文完整、正确(每小题1分,共10分)
In Britain, peple have a strange hbby. When there’s a bank hliday (法定假期) weekend, a certain kind f shp always gets very
b 1 , and it’s nt what yu might think—a clthes shp r a music shp. Many peple g t DIY stres and garden centers instead f r 2 at hme.
Ding DIY prjects is very ppular in Britain and there are lts f TV prgrammes which shw peple h 3 t make DIY prjects. Sme peple just d sme simple decrating—putting up wallpaper and painting walls. But there are all kinds f DIY prjects that sme peple d 4 t d, fr example, putting in a new shwer.
Unluckily, sme peple start ding a jb b 5 end in a DIY disaster. Fr example, electrical things shuld be dne by a special wrker, but many peple dn’t care abut this warning (警告) and put themselves in d 6 .
Gardening is als ppular, and it is a gd way t e 7 the weather n a sunny bank hliday. But it’s nt s 8 easy as planting plants and ding sme watering. Mre difficult wrk such as building a new garden r making sme decratins can cause backache.
S why d peple d it? Maybe they are s used t wrking that they aren’t very gd at having fun. One thing is f 9 sure, thugh a lt f DIY r gardening prjects will be started with the best plans, many f them may nt get f 10 . It’s still a lng way fr them t g.
1.busy 根据后面的提示 “Many peple g t DIY stres”可知此处表示“变得非常忙碌”,故用 busy。
2.relaxing/resting instead f表示“而不是”,根据语境可知此处表示“而不是在家放松/休息”。
3.hw 根据语境可知是给人们展示如何做DIY物品。
4.decide 分析句子结构可知that sme d 是定语从句,修饰 prjects,定语从句中缺少谓语,由语境可知设空处表示“决定”,时态是一般现在时,且从句主语是复数,故填decide。
5.but 根据语境可知设空处前后是转折关系,故填but。
6.danger 根据“electrical things shuld be dne by a special wrker, but many peple dn’t care abut this warning(电器类的事情应该由特殊的工人完成,但是很多人不在意这个警告)”可知,这会让他们陷入危险中。
7.enjy 此处表示“这是一个在晴朗的法定假期享受天气的好方法”。故填enjy。
8.s nt 表示“不如……”。
9.fr fr sure确定。
10.finished 系动词后面加形容词, 根据语境可知这些事情很多可能完成不了,因此填finished。
Suffle recipe(舒芙蕾食谱)
Ingredients:
butter, sugar, milk, flur(面粉), eggs, lemn zest(柠檬皮), vanilla extract(香草精)
Directins:
1.Preheat the ven t 175℃. Spread butter n a suffle dish. Rll 1/4 cup f sugar thrughut the dish. Let the sugar cver all the inside part f the dish. Then set aside the prepared dish.
2.Mix tgether 1/3 cup f sugar, 1/3 cup f flur, lemn zest and 1/3 cup f milk. Stir(搅动) the mixture until it frms a batter(面糊).
3.Bil ne cup f milk in a pt. Slwly mix the ht milk int the batter. Stir and ck the mixture until it becmes thicker. Stir butter int the mixture. Let it cl at rm temperature fr ten minutes. Stir in the vanilla extract.
4.Beat(快速搅拌)the egg white until it becmes famy(起泡沫的). Then add tw tablespns f sugar. Keep beating the egg white until it becmes thick.
5.Gently stir 1/3 f the thick egg white int the vanilla mixture. Then add the rest f the egg white t the mixture and stir carefully.
6.Pur the mixture int the prepared dish. Bake it fr 25 t 30 minutes.
7.Nw the suffle is dne. If yu like, yu can serve it with pwdered sugar(糖粉)and a few berries.
相关试卷
这是一份第08讲 Unit 4 Hands-on fun(Grammar-Integration)(知识全梳理&考点精准练)-【暑假自学课】2025年新八年级英语暑假提升精品讲义(译林版2024)(含答案与解析),文件包含第08讲Unit4Hands-onfunGrammar-Integration知识全梳理考点精准练原卷版docx、第08讲Unit4Hands-onfunGrammar-Integration知识全梳理考点精准练解析版docx等2份试卷配套教学资源,其中试卷共36页, 欢迎下载使用。
这是一份第07讲 Unit 4 Hands-on fun(Welcome to the unit-Reading)(知识梳理&考点精练)-【暑假自学课】2025年新八年级英语暑假提升精品讲义(译林版2024)(含答案与解析),文件包含第07讲Unit4Hands-onfunWelcometotheunit-Reading知识全梳理考点精准练原卷版docx、第07讲Unit4Hands-onfunWelcometotheunit-Reading知识全梳理考点精准练解析版docx等2份试卷配套教学资源,其中试卷共37页, 欢迎下载使用。
这是一份第08讲 Unit 4 Hands-on fun(Grammar-Integration)(知识全梳理&考点精准练)-【暑假自学课】2025年新八年级英语暑假提升精品讲义(译林版2024),文件包含第08讲Unit4Hands-onfunGrammar-Integration知识全梳理考点精准练原卷版docx、第08讲Unit4Hands-onfunGrammar-Integration知识全梳理考点精准练解析版docx等2份试卷配套教学资源,其中试卷共36页, 欢迎下载使用。
相关试卷 更多
第01讲 Unit 1 Friendship(Welcome to the unit-Reading)(知识全梳理&考点精准练)-【暑假自学课】2025年新八年级英语暑假提升精品讲义(译林版2024)
第07讲 Unit4 School days (Welcome to the unit-Reading) (知识全梳理&考点精准练)-【暑假自学课】2025年新七年级英语暑假提升精品讲义(译林版202
第03讲 Unit2 Hobbies (Welcome to the unit-Reading) (知识全梳理&考点精准练)-【暑假自学课】2025年新七年级英语暑假提升精品讲义(译林版2024)
第01讲 Unit1 This is me! (Welcome to the unit-Reading) (知识全梳理&考点精准练)-【暑假自学课】2025年新七年级英语暑假提升精品讲义(译林版202
- 1.电子资料成功下载后不支持退换,如发现资料有内容错误问题请联系客服,如若属实,我们会补偿您的损失
- 2.压缩包下载后请先用软件解压,再使用对应软件打开;软件版本较低时请及时更新
- 3.资料下载成功后可在60天以内免费重复下载
免费领取教师福利

