所属成套资源:高一化学新人教版(2019)第二册 学案
化学第三节 环境保护与绿色化学精品导学案及答案
展开
这是一份化学第三节 环境保护与绿色化学精品导学案及答案,共9页。学案主要包含了化学与环境保护,绿色化学等内容,欢迎下载使用。
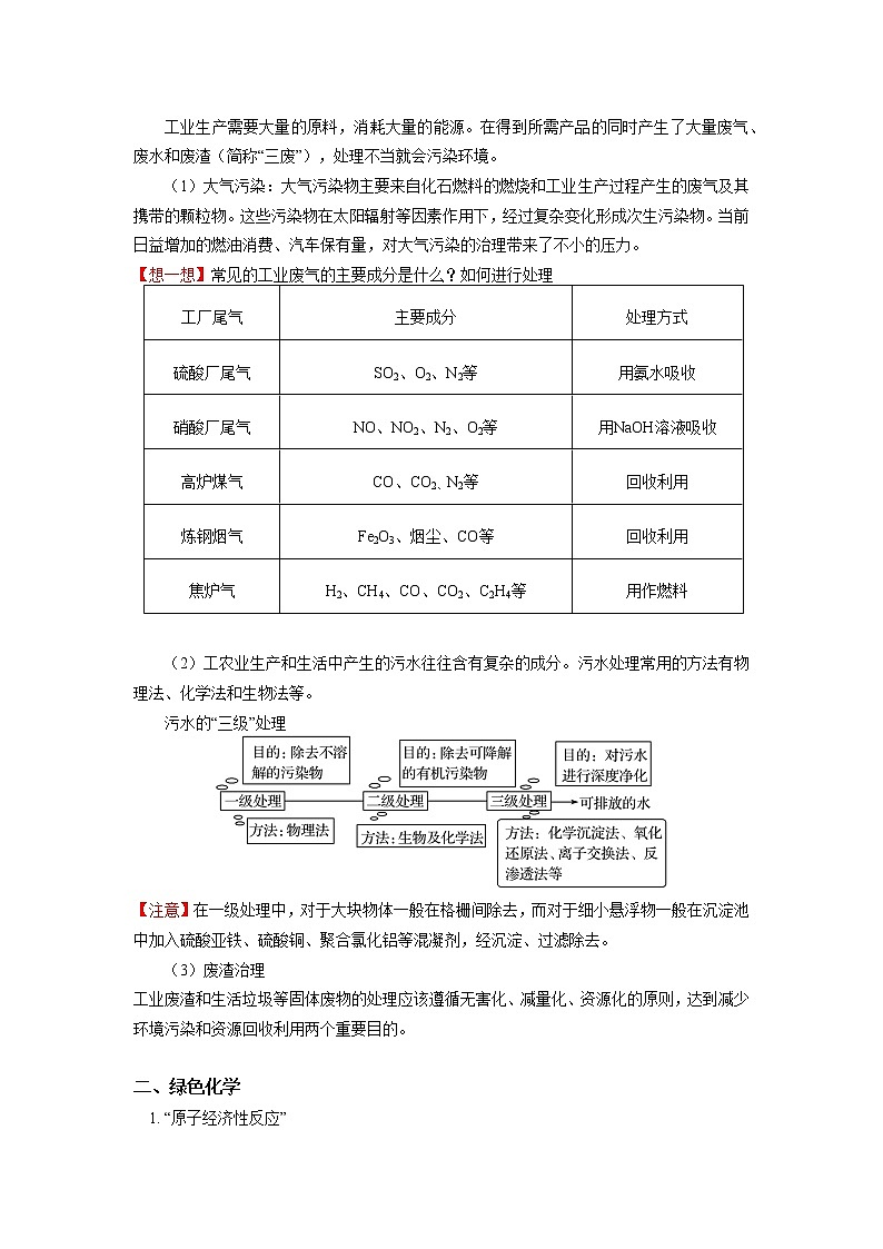
环境保护与绿色化学 重难点题型分值重点1. 环境污染的主要因素、危害及防治的方法2. 绿色化学、原子经济性反应的内涵选择和填空2-4分难点1. 环境污染的主要因素、危害及防治的方法2. 原子经济性反应 核心知识点一:一、化学与环境保护1. 常见的环境问题环境问题主要污染主要危害温室效应CO2、CH4造成全球变暖,水位上升,陆地面积减小臭氧空洞氟氯代烃、氮氧化物(NOx)到达地球表面的紫外线明显增多,给人类健康及生态环境带来多方面的危害酸雨(雨水pH<5.6)SO2、氮氧化物(NOx)土壤酸化、水源污染、建筑物被腐蚀等2. 工业“三废”的治理工业生产需要大量的原料,消耗大量的能源。在得到所需产品的同时产生了大量废气、废水和废渣(简称“三废”),处理不当就会污染环境。(1)大气污染:大气污染物主要来自化石燃料的燃烧和工业生产过程产生的废气及其携带的颗粒物。这些污染物在太阳辐射等因素作用下,经过复杂变化形成次生污染物。当前日益增加的燃油消费、汽车保有量,对大气污染的治理带来了不小的压力。【想一想】常见的工业废气的主要成分是什么?如何进行处理工厂尾气主要成分处理方式硫酸厂尾气SO2、O2、N2等用氨水吸收硝酸厂尾气NO、NO2、N2、O2等用NaOH溶液吸收高炉煤气CO、CO2、N2等回收利用炼钢烟气Fe2O3、烟尘、CO等回收利用焦炉气H2、CH4、CO、CO2、C2H4等用作燃料 (2)工农业生产和生活中产生的污水往往含有复杂的成分。污水处理常用的方法有物理法、化学法和生物法等。污水的“三级”处理【注意】在一级处理中,对于大块物体一般在格栅间除去,而对于细小悬浮物一般在沉淀池中加入硫酸亚铁、硫酸铜、聚合氯化铝等混凝剂,经沉淀、过滤除去。(3)废渣治理工业废渣和生活垃圾等固体废物的处理应该遵循无害化、减量化、资源化的原则,达到减少环境污染和资源回收利用两个重要目的。 二、绿色化学1. “原子经济性反应”绿色化学的核心内容是“原子经济性反应”,即充分利用反应物中的各个原子,因而既能充分利用资源,又能防止污染。绿色化学可用原子利用率来衡量,原子利用率=期望产物的总质量/生成物的总质量×100%,原子利用率越高,反应产生的废弃物就越少,对环境造成的污染也就越小。最理想的“原子经济性反应”要求反应物的原子全部转化为期望的最终产物,这时原子利用率达到100%,也就是说在化学反应过程中不产生任何废弃物。2. 环氧乙烷两种生产方法的比较(1)以乙烯为原料生产环氧乙烷,过去主要使用的是氯代乙醇法,包括以下两步反应:总反应式可表示为:原子利用率约为25.4%(2)现代是有化工采用银作催化剂,可以实现一步完成:,原子利用率达到100%。 1. 我国积极启动的“蓝天工程”和“绿水工程”是保护生态环境、提高全体人民生活质量的重要举措。下列措施不利于以上工程实施的是 ( )A. 推广使用燃煤脱硫技术防治SO2污染,减少重金属、农药和难分解有机物的排放B. 实施绿色化学,即利用化学原理从源头上减少和消除工业生产对环境的污染C. 加大石油、煤炭的开采速度,增加化石燃料的供应量D. 开发新能源和新制冷剂,减少CO2和氟氯烃等物质的大量排放【答案】C【解析】煤中含有硫元素,燃烧后产生二氧化硫污染空气,推广使用燃煤脱硫技术防治SO2污染,减少重金属、农药和难分解有机物的排放,有利于“蓝天工程”的建设,故A正确;绿色化学的核心就是利用化学原理从源头上减少和消除工业生产对环境的污染,故B正确;化石燃料的燃烧会产生大量空气污染物,如粉尘、有害气体等,所以加大石油、煤炭的开采速度,增加化石燃料的供应量,不利于环境保护建设,故C错误;形成温室效应的物质是二氧化碳和氟氯烃,所以开发新能源和新制冷剂,减少CO2和氟氯烃等物质的大量排放,有利于“蓝天工程”建设,故D正确。 2. 原子利用率是衡量绿色化学的重要指标,下列是理想的绿色化学工艺的是A. 工业上利用硅石与焦炭冶炼粗硅B. 利用石灰乳与纯碱溶液反应制烧碱C. 工业上利用废铜与浓硫酸反应制备胆矾D. 石油化工利用乙烯催化氧化法制备环氧乙烷【答案】D【解析】硅石的主要成分是SiO2,SiO2与焦炭反应会有CO生成,污染环境且原子利用率不高,A项不符合要求;产物中还有碳酸钙,原子利用率不高,B项不符合要求;钢与浓硫酸反应会有SO2生成,污染环境且原子利用率不高,C项不符合要求。 为落实“五水共治”,某工厂拟综合处理含NH4+废水和工业废气(主要含N2、CO2、SO2、NO、CO,不考虑其他成分),设计了如下流程:下列说法不正确的是( )A. 固体1中主要含有Ca(OH)2、CaCO3、CaSO3B. X可以是空气,且需过量C. 捕获剂所捕获的气体主要是CO D. 处理含NH4+废水时,发生反应的离子方程式为NH4++NO2-=N2↑+2H2O【答案】B【解析】SO2、CO与过量石灰乳反应生成CaSO3、CaCO3,故固体1中主要含有CaSO3、CaCO3、Ca(OH)2,A项正确:X可以是空气,但不能过量,若空气过量,通过NaOH溶液后得不到NaNO2溶液,而是得到NaNO3溶液,B项不正确;N2无污染,CO无法被NaOH溶液吸收,捕获剂主要捕获CO,C项正确;NH4+与NO2-在溶液中发生氧化还原反应生成N2和H2O,D项正确。 (答题时间:25分钟)一、选择题1. 下列有关酸雨及形成的说法正确的是( )A. pH小于7的降雨通常称为酸雨 B. 酸雨的形成和空气中CO2含量增多有直接关系C. 大量含硫化石燃料燃烧是形成酸雨的主要原因D. 植被破坏、水土流失、生态环境破坏导致了酸雨形成2. 化学与材料、生活和环境密切相关。下列有关说法中正确的是( )A. 煤炭经蒸馏、气化和液化等过程,可获得清洁能源和重要的化工原料B. 医药中常用75%的酒精溶液来消毒,是因为酒精能够使细菌的蛋白质发生变性C. “海水淡化”可以解决淡水供应危机,向海水中加入明矾可以使海水淡化D. 新型材料聚酯纤维、光导纤维都属于有机高分子材料3. “绿色化学”实验已走进课堂,下列做法符合“绿色化学”的是 ( )①实验室中收集氨气采用图甲所示装置②实验室中做氯气与钠反应实验时采用图乙所示装置③实验室中用玻璃棒分别蘸取浓盐酸和浓氨水做氨气与酸反应生成铵盐的实验④实验室中采用图丙所示装置进行铜与稀硝酸的反应A. ②③④ B. ①②③ C. ①②④ D. ①③④4. 化学与生产、生活和科研密切相关,下列说法错误的是 ( )A. 用菜籽油浸泡花椒制得花椒油的过程未发生化学变化B. 河水中有许多杂质和有害细菌,加入明矾消毒杀菌后可以直接饮用C. 把浸泡过KMnO4溶液的硅藻土放在水果箱里可延长水果的保鲜期D. 对医疗器械高温消毒时,病毒的蛋白质受热变性5. 以下反应最符合绿色化学(原料原子全部转化为产品原子)要求的是( )A. 乙烯与水反应制乙醇B. 甲烷与氯气反应制备一氯甲烷C. 乙醇与乙酸反应制乙酸乙酯D. 皂化反应制肥皂6. 化学与生产、生活、环境等社会实际密切相关。下列叙述错误的是( )A. 雾霾是一种分散系,分散剂是空气,带活性炭口罩防雾霾的原理是吸附原理B. 洁厕灵的主要成分是盐酸,不能与“84”消毒液(主要成分是NaClO)混用C. 推广使用煤液化技术,可减少二氧化碳等温室气体的排放D. Cl2、ClO2、O3和Na2O2等都具有强氧化性,但Na2O2不能用于饮用水的消毒7. 下列有关“绿色化学”及“绿色食品”的描述均正确的组合是( )①“绿色化学”是指绝对无污染的化学过程②“绿色化学”是指依靠绿色植物来完成的化学过程③“绿色化学”是没有或尽可能少污染的化学过程④“绿色化学”是人们理想中的化学过程,无法实现 ⑤治理工业“三废”属于“绿色化学”范畴⑥合理施用农药属于“绿色化学”⑦加强环境监测属于“绿色化学”过程⑧开发利用氢能源属于“绿色化学”⑨富含叶绿素的食品属于“绿色食品”⑩新鲜的蔬菜属于“绿色食品”⑪无污染的安全、优质、营养类食品属于“绿色食品”⑫贴有“绿色”防伪标志的食品属于“绿色食品”A. ③⑧⑪ B. ①②③⑤⑥⑧⑩ C. ②⑥⑦⑨ D. ④8. 在绿色化学工艺中,理想状态是反应物中原子全部转化为欲制得的产物,即原子利用率为100%。在用CH3C=CH合成CH2=C(CH3)COOCH3的过程中,欲使原子利用率达到最高,还需要的反应物有( )A. CO2和H2O B. CO和CH3OH C. CH3OH和H2 D. H2和CO29. 由单质镁制硝酸镁的下列4个方案中,你认为可行而且符合“绿色化学”要求的方案是( )A. MgMg(NO3)2B. MgMgCl2Mg(OH)2Mg(NO3)2C. MgMgOMg(NO3)2D. MgMgSO4Mg(NO3)2 二、非选择题10. “温室效应”是全球关注的环境问题之一。CO2是目前大气中含量最高的一种温室气体。因此,控制和治理CO2是解决温室效应的有效途径。(1)下列措施中,有利于降低大气中CO2浓度的有 。(填字母) A. 减少化石燃料的使用B. 植树造林,增大植被面积C. 采用节能技术D. 利用太阳能、风能(2)将CO2转化成有机物可有效实现碳循环。CO2转化成有机物的例子很多,如:A. 6CO2+6H2OC6H12O6+6O2B. CO2+3H2CH3OH+H2OC. CO2+CH4CH3COOHD. 2CO2+6H2CH2CH2+4H2O以上反应中,最节能的是 ,原子利用率最高的是 。
1. 【答案】 C【解析】 酸雨是指pH<5.6的降雨,故A错误;CO2含量增多,导致温室效应,不会导致酸雨形成,故B错误;含硫化石燃烧会产生大量SO2,经过系列变化形成酸雨,故C正确;植被破坏、水土流失、生态环境破坏不会形成酸雨,D错误。2. 【答案】B【解析】煤炭是固体物质,无法蒸馏,A项错误;75%的医用酒精可以使蛋白质变性,杀死细菌,B项正确;利用明矾净水可除去水中悬浮杂质,不能使海水淡化,C项错误;光导纤维的主要成分是SiO2,不是有机高分子材料,D项错误。3. 【答案】选C。【解析】因为氨气的密度比空气小,实验室用向下排空气法收集氨气,氨气溶于水呈弱碱性,可以使滴有酚酞的水变红,①符合“绿色化学”;氯气有毒,与钠反应后,多余的氯气被碱液吸收,②符合“绿色化学”;铜与稀硝酸反应生成的一氧化氮有毒,一氧化氮可以用气球收集,④符合“绿色化学”;浓盐酸和浓氨水都易挥发,③不符合“绿色化学”。4. 【答案】B【解析】用菜籽油浸泡花椒制得花椒油的过程为萃取,其为物理变化,A项正确;明矾能净化河水,但不能对河水进行消毒杀菌,B项错误;浸泡过KMnO4溶液的硅藻土可以吸收水果释放出的乙烯,从而延长水果的保鲜期,C项正确;对医疗器械高温消毒时,病毒的蛋白质受热发生变性,D项正确。5. 【答案】A【解析】乙烯与水反应制乙醇为加成反应,原料利用率为100%,故A项正确;甲烷与氯气反应制备一氯甲烷为取代反应,有副产品HCl等生成,原料利用率不为100%,故B项错误;乙醇与乙酸反应生成乙酸乙酯,有副产品水生成,原料利用率不为100%,故C项错误;油脂在碱性条件下水解称为皂化反应,有副产物甘油生成,原料利用率不为100%,故D项错误。6. 【答案】C【解析】活性炭具有吸附作用,能吸附空气中的悬浮物,A项不符合题意;洁厕灵与“84”消毒液者混用会产生有毒的Cl2,B项不符合题意;煤的组成元素主要是碳元素,碳完全燃烧生成二氧化碳,因此推广使用煤液化技术,不能减少二氧化碳等温室气体的排放,C项符合题意;Cl2、ClO2、O3和Na2O2等都具有强氧化性,Cl2、ClO2、O3可用于饮用水的消毒,但Na2O2溶于水生成NaOH,NaOH有腐蚀性,因此Na2O2不能用于饮用水消毒,D项不符合题意。7. 【答案】A【解析】①~⑧是对绿色化学的叙述。绿色化学的核心是从源头上减少或消除工业生产对环境的污染,强调最理想的原料经济性原则和污染物的零排放。所以①中的“绝对无污染”、②中的“依靠绿色植物”、④中的“无法实现”、⑤中的“治理三废”、⑥中的“合理施用农药”、⑦中的“加强环境监测”等内容都是错误的或不属于绿色化学范畴,③、⑧正确。⑨~是对绿色食品的描述,只有正确。8. 【答案】 B 【解析】由于在绿色化学工艺中,原子利用率最高时为100%,故生成的产品CH2=C(CH3)COOCH3与原料之间需要满足原子守恒。将1个生成物分子中各原子个数减去1个已知反应物分子中各原子个数得到所需各原子个数,目标产物和已知反应物的差值为C2H4O2,对照各选项,反应物分子中原子数之和为C2H4O2的只有B项9. 【答案】C【解析】A项中有NOx生成;D项中有SO2生成;B、C两项对比,C项中步骤简单,原料O2廉价易得,C项符合题意。10. 【答案】(1)ABCD(2)A C【解析】(1)利用太阳能、风能的同时也就减少了化石燃料的使用,降低了CO2的排放量;而采用节能技术,提高了能源利用率,也使CO2的排放量减少;植树造林,吸收空气中的CO2,有利于降低大气中CO2的浓度。(2)A项利用植物光合作用完成,最节能;而C项反应物中的原子全部进入期望的产物中去,原子利用率最高。
相关学案
这是一份人教版 (2019)必修 第二册第三节 环境保护与绿色化学学案设计,共2页。
这是一份人教版 (2019)必修 第二册第三节 环境保护与绿色化学学案设计,共9页。学案主要包含了特别提醒,七大环境问题等内容,欢迎下载使用。
这是一份2020-2021学年第三节 环境保护与绿色化学学案,共3页。学案主要包含了化学与环境保护,绿色化学等内容,欢迎下载使用。

