所属成套资源:人教版化学必修第二册PPT课件+教案+分层练习+导学案(原卷+解析卷)整册(含单元复习资料)
化学必修 第二册第三节 环境保护与绿色化学优秀同步训练题
展开
这是一份化学必修 第二册第三节 环境保护与绿色化学优秀同步训练题,文件包含人教版2019高中化学必修二83环境保护与绿色化学导学案原卷docx、人教版2019高中化学必修二83环境保护与绿色化学导学案解析卷docx等2份试卷配套教学资源,其中试卷共20页, 欢迎下载使用。
共一课时
【学习目标】1.结合实例认识常见污染的成因和防治措施,能列举常见的大气、水体和土壤的污染物及其危害,体会化学对于节能环保、清洁生产、清洁能源等产业发展的重要性。
2.能以酸雨防治和污水处理为例,设计简单的防治方案,认识化学科学在环境保护、工农业生产及日常生活中的应用价值,培养科学探究与创新意识的学科核心素养。
3.结合环氧乙烷两种制备方法的讨论,树立“绿色化学”的观念,并能运用“绿色化学’思想分析和讨论化工生产的相关问题,形成节约资源和循环利用物质的可持续发展意识。
【学习重点】环境污染的成因及危害;“三废”的处理及再利用
【学习难点】绿色化学观念的形成和绿色化学思想的运用
【课前预习】
旧知回顾:1.合成材料有哪些利与弊?白色污染的危害及消除途径分别是什么?
【答案要点】 = 1 \* GB3 \* MERGEFORMAT ①三大合成材料是塑料、合成橡胶和合成纤维, 都是以煤、石油和天然气为原料生产的。
= 2 \* GB3 \* MERGEFORMAT ②合成材料有利的方面是方便了生产生活;有弊的方面是合成材料废弃物的急剧增长带来了环境问题,尤其是“白色污染”严重。
= 3 \* GB3 \* MERGEFORMAT ③白色污染的危害是大部分塑料在自然环境中很难降解,长期堆积会破坏土壤,污染地下水,危害海洋生物的生存
= 4 \* GB3 \* MERGEFORMAT ④消除白色污染的途径有:减少使用不必要的塑料制品,如用布袋代替塑料袋;重复使用某些塑料制品,如塑料袋、塑料盒;使用一些新型的可降解的塑料,如微生物降解塑料和光解塑料。
注意:回收各种废弃塑料,回收废弃塑料可以减少废弃塑料的数量,节约资源。
2.目前我国空气质量日报报导的空气污染物主要有哪些?
【答案要点】目前我国空气质量日报报导的空气污染物主要指碳氧化物( CO )、硫氧化物 SO2 等、氮氧化物、碳氢化合物 及固体颗粒等。酸雨是指 PH小于5.6的雨雪或其他形式的降水 ,形成酸雨的物质是硫氧化物、氮氧化物,形成酸雨的主要原因有工业化发展大量燃烧煤炭及汽车尾气排放等等 。
新知预习:1.什么是绿色食品?绿色化学中最理想的“原子经济”的具体含义是什么?
【答案要点】 = 1 \* GB3 \* MERGEFORMAT ①绿色食品是指 产自优良生态环境、按照绿色食品标准生产、实行全程质量控制并获得绿色食品标志使用权的安全、优质食用农产品及相关产品 。
= 2 \* GB3 \* MERGEFORMAT ②绿色化学的核心是利用化学原理从源头上减少和消除工业生产对环境的污染。最理想的原子经济就是反应物的原子全部转化为期望的最终产物,原子的利用率为100%。
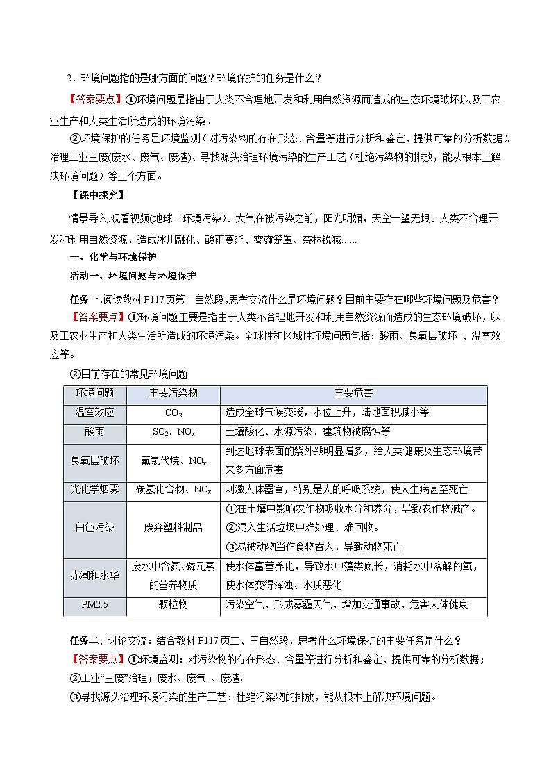
2.环境问题指的是哪方面的问题?环境保护的任务是什么?
【答案要点】①环境问题是指由于人类不合理地开发和利用自然资源而造成的生态环境破坏,以及工农业生产和人类生活所造成的环境污染。
②环境保护的任务是环境监测(对污染物的存在形态、含量等进行分析和鉴定,提供可靠的分析数据)、治理工业三废(废水、废气、废渣)、寻找源头治理环境污染的生产工艺(杜绝污染物的排放,能从根本上解决环境问题)等三个方面。
【课中探究】
情景导入:观看视频(地球—环境污染)。大气在被污染之前,阳光明媚,天空一望无垠。人类不合理开发和利用自然资源,造成冰川融化、酸雨蔓延、雾霾笼罩、森林锐减
一、化学与环境保护
活动一、环境问题与环境保护
任务一、阅读教材P117页第一自然段,思考交流什么是环境问题?目前主要存在哪些环境问题及危害?
【答案要点】 = 1 \* GB3 \* MERGEFORMAT ①环境问题主要是指由于人类不合理地开发和利用自然资源而造成的生态环境破坏,以及工农业生产和人类生活所造成的环境污染。全球性和区域性环境问题包括:酸雨、臭氧层破坏 、温室效应等。
= 2 \* GB3 \* MERGEFORMAT ②目前存在的常见环境问题
任务二、讨论交流:结合教材P117页二、三自然段,思考什么环境保护的主要任务是什么?
【答案要点】①环境监测:对污染物的存在形态、含量等进行分析和鉴定,提供可靠的分析数据;
②工业“三废”治理;废水、废气_、废渣。
③寻找源头治理环境污染的生产工艺:杜绝污染物的排放,能从根本上解决环境问题。
注意:环境保护的任务要研究污染物的存在、分布和转化规律。即需要对污染物的存在形态、含量进行分析和测定,为控制和消除污染提供可靠的数据。
【对应训练】1.人类在提高自身生活水平的同时还应关注环境问题,下列叙述不正确的是( )
A.化石燃料的高消耗、森林面积锐减是造成大气中二氧化碳浓度增高的主要原因
B.氮氧化物和硫的氧化物都是形成酸雨的主要物质
C.回收废旧电池的目的是因为废旧电池对空气产生污染以及材料的回收再利用
D.当进入水体的氮的含量增大时,会造成水体的富营养化从而破坏水质
【答案】C
【解析】A.化石燃料的使用产生二氧化碳,森林可吸收二氧化碳,所以化石燃料的高消耗、森林面积的锐减是造成大气中二氧化碳浓度增高的主要原因,故A正确;B.氮氧化物和硫的氧化物使雨水酸性增强,都是形成酸雨的主要物质,故B正确;C.废旧电池中的重金属离子会污染水源和土壤,需要回收再利用,故C错误;D.N元素可导致水中藻类植物大量繁殖,造成水体的富营养化从而破坏水质,故D正确;故选C。
2.下列各组名词或现象中,三者间没有逐级因果关系的是( )
A.汽车尾气的大量排放—光化学污染—咳嗽和气喘者增多
B.含磷洗衣粉的大量使用—水体富营养化—水栖生物大量死亡
C.生活污水任意排放—空气中CO2浓度增大—温室效应
D.氟氯烃的大量使用—臭氧空洞—皮肤癌患者增多
【答案】C
【解析】A.汽车尾气可产生大量的烃、氮及碳的氧化物等废气,可形成光化学污染,后果是使人们咳嗽、气喘,A不符合题意;B.使用含磷洗衣粉,将导致水体中氮、磷等营养元素偏高,使植物耗氧增加,最终使水质下降、缺氧而使水栖生物死亡,B不符合题意;C.温室效应主要是由于近代工业大量向空中排放温室气体CO2而形成的,C符合题意;D.氟氯烃可产生能使臭氧(可吸收紫外线)分解的卤原子(起催化作用),而形成臭氧空洞,使人们受到紫外线的伤害,致使皮肤癌患者增多,D不符合题意;故选C。
活动二、“三废”的危害及防治
任务一、讨论交流:“三废”的概念及来源分别是什么?阅读教材P117页最后自然段,结合教材P119页“思考与讨论”栏目,回答大气污染、酸雨的成因及防治措施分别是什么?
【答案要点】 = 1 \* GB3 \* MERGEFORMAT ①工业生产需要大量的原料,消耗大量的能源,在得到所需产品的同时会产生大量废气、废水和废渣,简称“三废”。化学在“三废”治理方面发挥着重要作用。
②除了自然因素外,大气污染物主要来自化石燃料燃烧和工业生产过程中产生的废气及其携带的颗粒物。
③酸雨的成因与防治:a.酸雨是指PH≤5.6的酸性降水,其主要成分是硫酸和硝酸,属于严重的大气污染现象,会区域性或随风漂移形成对土壤肥力、森林、水生动植物和建筑物等的大范围危害。
b.含硫氧化物和含氮氧化物是形成酸雨的主要物质。酸雨主要是由化石燃料的燃烧、金属矿物的冶炼、生产和使用硫酸、硝酸的工厂等排放的硫氧化物和氮氧化物所造成的。
c.利用化学方法可以控制硫和氮氧化物,进而控制酸雨等危害。针对我国以煤炭为主、酸雨类型属于硫酸型的特点,主要采取燃料预脱硫、炉内脱硫和烟囱排气除硫等措施,用CaCO3、CaO、Ca(OH)2、NH3等吸收脱硫,其主要化学反应原理和类型如下:
CaCO3eq \(=====,\s\up9(高温))CaO+CO2↑,分解反应
CaO+SO2eq \(=====,\s\up9(800 ℃))CaSO3,化合反应
2CaSO3+O2eq \(=====,\s\up9(800 ℃))2CaSO4,化合反应(或氧化还原反应)
SO2+2NH3+H2O===(NH4)2SO3,化合反应
再如,机动车辆的尾气排放也同样需要控制,其中的氮氧化物还是光化学污染的主要成因,它比硫氧化物的消除难度大,一般采用CH4、H2等在Pt、Pd等的催化作用下将氮氧化物还原为N2和H2O,其主要化学反应原理和类型如下:
CH4+4NO2eq \(=====,\s\up11(Pt),\s\d4(400~500 ℃))4NO+CO2+2H2O,氧化还原反应
CH4+4NOeq \(=====,\s\up11(Pt),\s\d4(400~500 ℃))2N2+CO2+2H2O,氧化还原反应
= 4 \* GB3 \* MERGEFORMAT ④形成次生污染物:如图大气污染物在太阳辐射等因素作用下,经过复杂变化在一定条件下会造成酸雨、雾霾、光化学烟雾等次生污染。
任务二、阅读教材P118页内容,结合图8-22,思考废水、废渣污染的成因、危害及防治措施分别是什么?
【答案要点】 = 1 \* GB3 \* MERGEFORMAT ①成因:工农业生产和生活中产生的污水是形成废水的主要原因,往往含有复杂的成分,任意排放会导致土壤、水源的污染,需要经过多步处理才能达到排放标准;工业废渣和生活垃圾等固体废弃物是产生废渣的主要原因,废渣的处理兼有减少环境污染和资源回收利用两个重要目的。
②危害:含氮、磷的大量污水任意排向湖泊、水库和近海海域,会出现水华、赤潮等水体污染问题;废渣会污染环境和造成资源的大量浪费。
a.水华:是淡水中的一种自然生态现象,是由于水的富营养化引起藻类 (如蓝藻 、绿藻、硅藻等)的迅猛生长,水一般呈蓝色或绿色。淡水中“水华”造成的最大危害是:饮用水源受到威胁,藻毒素通过食物链影响人类的健康,蓝藻“水华”的次生代谢产物MCRST能损害肝脏,具有促癌效应,直接威胁人类的健康和生存。
b.赤潮:是由于海水中浮游藻类、原生动物或细菌异常增殖或聚集而引起海水变色的现象。实际上,赤潮并不一定都是红色的,它可因引发赤潮的生物种类和数量不同而呈现出不同颜色。
注意:预防水华、赤潮现象的发生,一要少用或不用含氮、磷洗涤剂,合理使用化肥,适量向水产养殖区投放饲料等;二要对产生的含氮、磷的废水、固体废弃物做科学合理的处理。
③防治:常用的污水处理方法有物理法(格栅间、沉淀池等)、化学法(中和法、氧化还原法、沉淀法)和生物(微生物)法等。污水处理的流程:
a.一级处理:通常采用物理方法,即用格栅间、沉淀池等除去污水中不溶解的污染物。经一级处理后的水一般达不到排放标准,所以通常将一级处理作为预处理。
b .二级处理:采用生物方法(又称微生物法)及某些化学方法,除去水中的可降解有机物等污染物。经二级处理后的水一般可以达到国家规定的排放标准。
c.三级处理:主要采用化学沉淀法、氧化还原法、离子交换法和反渗透法等,对污水进行深度处理和净化。经过三级处理后的水可用于绿化和景观用水等。
= 4 \* GB3 \* MERGEFORMAT ④固体废弃物的处理原则:应遵循无害化、减量化和资源化的原则,达到减少环境污染和资源回收利用这两个重要目。如对垃圾回收和分类处理;综合利用(发电);立法管理等。
【对应训练】1.“绿水青山就是金山银山”。下列做法不利于保护环境的是( )
A.推广使用电动汽车等低碳交通工具
B.推广垃圾分类,电子设备以旧换新
C.用生物方法脱除生活污水中的氮和磷
D.加大铅酸蓄电池、含汞锌锰等电池的生产
【答案】D
【解析】A.推广使用电动汽车,可减少燃料油的使用量,从而降低大气中的碳排放,A不合题意; B.推广垃圾分类,电子设备以旧换新,有利于资源的充分利用,B不合题意;C.用生物方法脱除生活污水中的氮和磷,可实现水的再利用,C不合题意;D.加大铅酸蓄电池、含汞锌锰等电池的生产,不利于对环境的保护,D符合题意;故选D。
2.空气是人类生存所必需的重要资源。为改善空气质量而启动的“蓝天工程”得到了全民的支持,下列措施不利于“蓝天工程”建设的是( )
A.推广使用燃煤脱硫技术,防治污染
B.实施绿化工程,防治扬尘污染
C.研制开发燃料电池汽车,消除机动车尾气污染
D.加大石油、煤炭的开采速度,增加化石燃料的供应速度
【答案】D
【解析】以环保为主题,是一道融合多个考点的综合题。联系题给的信息“蓝天工程”,再结合选项中的“污染物质”,很容易得出正确结论。需要注意的是,学生往往忽略“不利于”三个字,而选错答案。
二、绿色化学
活动一、绿色化学的概念及核心思想
任务一、阅读思考:阅读教材P119页中间自然段,思考绿色化学的概念是什么?
【答案要点】“绿色化学”也称环境友好化学,其本质就是改变“先污染后治理”的观念和做法,利用化学原理和技术手段,减少或消除产品在生产和应用中涉及的有害化学物质,实现从源头上减少和消除环境污染。如图:
任务二、讨论交流:结合图8-24“绿色化学示意图”,思考绿色化学的特点和核心思想分别是什么?
①特点:开发绿色反应,将原子利用率提高到100%;使用无毒无害的原料;选用无毒无害的催化剂;使用无毒无害的溶剂;发展“绿色工艺”;开发和生产绿色产品等。
②“绿色化学”的核心就是利用化学原理从源头上减少和消除工业生产对环境的污染。从科学观点看,它是化学科学基础内容的更新;从环境观点看,它强调从源头上消除污染;从经济观点看,它提倡合理利用资源和能源,降低生产成本。
【对应训练】1.绿色化学的核心就是利用化学原理从源头上减少或消除工业生产对环境的污染。下列不符合绿色化学理念的是( )
A.尽可能使用无毒无害的原材料
B.尽可能减少生产过程中的能量消耗
C.治理产生的污染优于防治污染的产生
D.尽可能采用对人类和环境低毒或无毒的合成路线
【答案】C
【解析】生产中使用无毒无害的原材料,可有效减少生产过程中对环境的污染,故A正确;减少生产过程中能量损耗,可以减少化石燃料的利用,可有效防止环境污染,故B正确;绿色化学理念应是从源头上防止或减少污染而不是先污染后防治,故C项不符合绿色化学理念;制造产品时,采用对人类和环境低毒或无毒的合成路线,可有效减少生产过程对环境的污染,符合绿色化学理念,故D正确。
2.“绿色化学”实验已走进课堂,下列做法符合“绿色化学”的是( )
①实验室中收集氨气采用图甲所示装置
②实验室中做氯气与钠反应实验时采用图乙所示装置
③实验室中用玻璃棒分别蘸取浓盐酸和浓氨水做氨气与酸反应生成铵盐的实验
④实验室中采用图丙所示装置进行铜与稀硝酸的反应
A.②③④ B.①②③
C.①②④ D.①③④
【答案】C
【解析】因为氨气的密度比空气小,实验室用向下排空气法收集氨气,氨气溶于水呈弱碱性,可以使滴有酚酞的水变红,①符合“绿色化学”;氯气有毒,与钠反应后,多余的氯气被碱液吸收,②符合“绿色化学”;铜与稀硝酸反应生成的一氧化氮有毒,一氧化氮可以用气球收集,④符合“绿色化学”;浓盐酸和浓氨水都易挥发,③不符合“绿色化学”。
活动二、认识原子经济性反应
任务一、阅读教材P119页最自然段后,思考什么是原子经济性反应?从化学反应角度看有何特点?
【答案要点】①化学反应就是原子重新组合的过程。因此,按照绿色化学的思想,最理想的“原子经济性反应”就是反应物的原子全部转化为期望的最终产物,这时原子利用率(即期望产物的总质量与生成物的总质量之比)为100%。
原子利用率=eq \f(期望产物的总质量,生成物的总质量)×100%
②特点:最大限度地利用原料;最大限度地减少废物排放。
任务二、讨论交流:结合教材P120页“思考与讨论”,思考我们学过反应类型中,最符合绿色化学理念的有哪些反应?
【答案要点】①最理想的“原子经济性反应”是反应物的原子全部转化为期望的最终产物,即原子利用率(期望产物总质量与生成物总质量之比)为100%。
②化学反应中的化合反应、加成反应和加聚反应符合原子经济性反应。如制备环氧乙烷的两种反应中:
A.
B.
其中:B反应中,反应物全部转化为生成物,原子的转化率为100%,符合原子经济性反应。
注意:开发和利用自然资源,必须遵循减量化(reduce)、再利用(reuse)和再循环(recycle)的原则,践行绿色发展理念,保护生态环境。这关系到人类的生存和可持续发展,需要全社会共同努力,为子孙后代留下良好的生存空间和更加美好的未来。
【对应练习】1.在绿色化学工艺中,理想状态是反应物中的原子全部转化为期望的最终产物,即原子利用率为100%。下列反应类型能体现原子经济性原则的是
①置换反应 ②化合反应 ③分解反应 ④取代反应 ⑤加成反应 ⑥加聚反应
A.②⑤⑥ B.②④⑤
C.①②⑥ D.③④⑤
【答案】A
【解析】根据四种基本反应类型的定义即可判断出只有化合反应的产物唯一,故②符合;在有机反应类型中,取代反应的产物不唯一,而加成反应的产物和加聚反应的产物唯一,故⑤⑥符合;总之②⑤⑥符合反应物中的原子全部转化成期望的最终产物,即原子利用率为100%,故选A。
2.某市拟投资建设一个工业酒精厂,目的是用工业酒精与汽油混合制成“乙醇汽油”。已知制酒精的方法有三种:
①CH2==CH2+H2Oeq \(―――→,\s\up11(催化剂),\s\d4(△))CH3CH2OH
②CH3CH2Br+H2Oeq \(――→,\s\up11(NaOH),\s\d4(△))CH3CH2OH+HBr
③(C6H10O5)n(淀粉)+nH2Oeq \(―――→,\s\up7(淀粉酶))nC6H12O6(葡萄糖)
C6H12O6(葡萄糖)eq \(―――→,\s\up7(酒化酶))2C2H5OH+2CO2↑
从绿色化学(“原子利用率”最大化)的角度看,制酒精最好的方法是( )
A.① B.③
C.①③ D.①②③
【答案】A
【解析】加成反应的原子利用率为100%,符合“绿色化学”思想,所以从原子利用率角度,制酒精最好方法为①。
【课后巩固】1.环境污染已严重危害人类的生活。下列引起污染环境的主要物质对应关系不正确的是( )
A.温室效应—CO2 B.酸雨—SO2
C.臭氧层空洞—PM2.5 D.光化学烟雾—NOx
【答案】C
【解析】A.CO2是主要的温室气体,故A正确;B.SO2溶于水生成亚硫酸,SO2是引起酸雨的主要气体,故B正确;C.氟氯烃是引起臭氧层空洞的主要原因,故C错误;D.NOx可引起光化学烟雾,故D正确;选C。
2.以下非金属氧化物与其引起的环境问题及主要来源对应正确的是( )
【答案】C
【解析】化石燃料燃烧主要排放二氧化碳气体,与温室效应有关,而与破坏臭氧层无关,故A错误; 汽车尾气的排放产生大量二氧化硫气体,是形成酸雨的主要污染物,而温室效应是由二氧化碳引起的,故B错误;工业废气排放产生大量的氮氧化物,氮氧化物是形成光化学烟雾的主要污染物,故C正确;酸雨的形成与二氧化硫及氮的氧化物有关,CO是一种有毒气体,与酸雨无关,故D错误。
3.化学与环境密切相关,下列有关说法正确的是( )
A.CO、NO、NO2都是大气污染物,在空气中都能稳定存在
B.大气中SO2含量的增加会导致温室效应加剧
C.汽车尾气的主要污染成分包括NO、CO和N2
D.NO可用于某些疾病的治疗
【答案】D
【解析】A.CO、NO、NO2都是大气污染物,一氧化碳和二氧化氮在空气中能稳定存在,一氧化氮和氧气反应,不能在空气中稳定存在,故A错误;B.大气中SO2含量的增加会导致酸雨,故B错误;C.汽车尾气的主要污染成分不包括N2,故C错误;D.NO的生物学特性有促使血红蛋白和肌球蛋白迅速强力抑制其血管舒张作用,则可用于心血管疾病的治疗,故D正确。答案选D。
4.能源和环境是人类关注的两大热点。下列说法错误的是( )
A.减少火力发电,推广风力、光伏发电等措施有利于实现碳达峰
B.南水北调可以优化水资源配置和促进区域协调发展
C.煤,石油、天然气等化石燃料仍然是当前人类使用最多的常规能源
D.在燃煤中添加石灰石,可以减少SO2、CO2的排放,防止污染环境
【答案】D
【解析】A.减少火力发电,推广风力、光伏发电等措施,可以有效减少CO2的排放,有利于实现碳达峰,A正确;B.南水北调可以优化水资源配置和促进区域协调发展,B正确;C.煤、石油、天然气等化石燃料虽然排放二氧化碳,但仍然是当前人类利用最多的常规能源,C正确;D.石灰石可将SO2转化为稳定的硫酸钙,从而吸收SO2,但碳酸钙高温又会分解为CO2,不能减少CO2的排放,D错误;综上所述答案为D。
5.下列有关有机化合物的说法正确的是( )
A.利用煤燃烧放出热量使水分解产生氢气,是氢能开发的研究方向
B.“白色垃圾”“地沟油”均属于高分子材料,都对环境有害
C.聚氯乙烯制品易造成环境污染,可采用焚烧法处理
D.光化学烟雾、硝酸型酸雨的形成都与氮氧化合物有关
【答案】D
【解析】煤燃烧会产生大量的SO2等污染物,用其放出热分解氢气,效益低,故A错误;白色垃圾主要成分为塑料,属于高分子材料,“地沟油”主要成分为油脂,不为高分子材料,故B错误;焚烧聚氯乙烯制品会产生大量的含氯污染物,故C错误。
6.化学与人类生产、生活、社会可持续发展密切相关,下列说法不正确的是( )
A.“天宫一号”中使用的碳纤维,是一种新型无机非金属材料
B.为防止富脂食品氧化变质,常在包装袋中放入生石灰
C.开发新能源,减少对化石燃料的依赖,可以促进低碳经济
D.“静电除尘”“燃煤固硫”“汽车尾气催化净化”都能提高空气质量
【答案】B
【解析】碳纤维的成分为碳单质,为无机物,是一种新型无机非金属材料,A正确;生石灰只能吸收水分,不能吸收氧气,所以加入生石灰不能防止富脂食品被氧化变质,B错误;开发新能源,减少对化石燃料的依赖,可以促进低碳经济,C正确;“静电除尘”“燃煤固硫”“汽车尾气催化净化”都可减少污染气体的排放,能提高空气质量,D正确。
7.绿色化学的核心就是利用化学原理从源头上减少和消除工业生产对环境的污染。下列做法不符合绿色化学理念的是( )
A.研制水溶剂涂料替代有机溶剂涂料
B.用可降解塑料生产包装盒或快餐盒
C.用反应Cu+2H2SO4(浓)eq \(=====,\s\up7(△),\s\d5( )) CuSO4+SO2↑+2H2O制备硫酸铜
D.用反应2CH2=CH2+O2eq \(――→,\s\up7(催化剂))2制备环氧乙烷
【答案】C
【解析】绿色化学的核心就是利用化学原理从源头上减少和消除工业生产对环境的污染,据此分析判断。A.用水溶剂涂料替代有机溶剂涂料,可防止有机物污染环境,符合绿色化学理念;B.用可降解塑料生产包装盒或快餐盒,可防止"白色污染”,符合绿色化学理念;C.用反应Cu+2H2SO4(浓)eq \(=====,\s\up7(△),\s\d5( ))CuSO4+SO2↑+2H2O制备硫酸铜,会生成SO2污染空气,不符合绿色化学理念;D.用反应2CH2=CH2+O2eq \(――→,\s\up7(催化剂))2制备环氧乙烷,无副产物生成,原子利用率100%,符合绿色化学理念;故选C。
8.煤是一种常用的燃料,但由于燃烧产生的废气中含有的SO2、NO2和NO等多种有害气体和烟尘会对环境造成污染,因此需要对煤进行加工后再燃烧,或将废气净化后再排放。
(1)将煤直接进行燃烧,造成环境污染的表现之一是形成硝酸型酸雨。
①有关物质转化为硝酸的反应中,原子利用率为100%的反应的化学方程式为______________________。
②以下是对硝酸型酸雨的评价,其中正确的是________(填字母)。
a.能杀死水中的浮游生物,减少鱼类食物来源,破坏生态系统
b.对电线、铁轨、桥梁、房屋等均会造成严重损害
c.破坏臭氧层
(2)如图所示是对煤燃烧产生的废气进行常温脱硫处理的基本流程示意图,试写出在废气脱硫并形成副产物的过程中所发生的主要反应的化学方程式:________________________________________________。
(3)废气脱硫以后含量明显增加的气体是____________________________(写物质名称),它对环境的负面影响是________________________________________________________________________。
(4)检验脱硫后的气体中是否含有SO2的简单方法是___________________________________________
________________________________________________________________________。
【答案】(1)①2NO+O2===2NO2 ②ab
(2)CaCO3+SO2===CaSO3+CO2、2CaSO3+O2===2CaSO4、CaSO4+2H2O===CaSO4·2H2O
(3)二氧化碳 使“温室效应”加剧,导致全球气候变暖
(4)将气体通入品红溶液中,观察溶液是否褪色,若溶液褪色,说明废气中还含有SO2;若溶液不褪色,说明废气中不含SO2
【解析】(1)①形成硝酸型酸雨,这说明煤燃烧生成NO和NO2等氮氧化物,NO跟O2反应生成NO2,NO2跟H2O反应生成HNO3和NO,其中NO与O2的反应中原子利用率为100%。②酸雨对臭氧层没有破坏作用。
(2)由图可知,脱硫是将硫元素转化为CaSO4,最终产品是CaSO4·2H2O。
(3)通过对问题(2)的解答可知,在脱硫的同时生成了CO2。
(4)检验SO2的常用试剂是品红溶液。
环境问题
主要污染物
主要危害
温室效应
CO2
造成全球气候变暖,水位上升,陆地面积减小等
酸雨
SO2、NOx
土壤酸化、水源污染、建筑物被腐蚀等
臭氧层破坏
氟氯代烷、NOx
到达地球表面的紫外线明显增多,给人类健康及生态环境带来多方面危害
光化学烟雾
碳氢化合物、NOx
刺激人体器官,特别是人的呼吸系统,使人生病甚至死亡
白色污染
废弃塑料制品
①在土壤中影响农作物吸收水分和养分,导致农作物减产。
②混入生活垃圾中难处理、难回收。
③易被动物当作食物吞入,导致动物死亡
赤潮和水华
废水中含氮、磷元素的营养物质
使水体富营养化,导致水中藻类疯长,消耗水中溶解的氧,使水体变得浑浊、水质恶化
PM2.5
颗粒物
污染空气,形成雾霾天气,增加交通事故,危害人体健康
选项
氧化物
环境问题
主要来源
A
CO2
破坏臭氧层
化石燃料的燃烧
B
SO2
温室效应
汽车尾气的排放
C
NO2
光化学烟雾
工厂废气的排放
D
CO
酸雨
汽车尾气和化石燃料的不完全燃烧
相关试卷
这是一份高中化学人教版 (2019)必修 第二册第三节 环境保护与绿色化学精品课后复习题,文件包含人教版2019高中化学必修二83环境保护与绿色化学分层练习原卷docx、人教版2019高中化学必修二83环境保护与绿色化学分层练习解析卷docx等2份试卷配套教学资源,其中试卷共16页, 欢迎下载使用。
这是一份人教版 (2019)必修 第二册第七章 有机化合物第四节 基本营养物质精品当堂检测题,文件包含人教版2019高中化学必修二743油脂导学案原卷docx、人教版2019高中化学必修二743油脂导学案解析卷docx等2份试卷配套教学资源,其中试卷共19页, 欢迎下载使用。
这是一份化学必修 第二册第四节 基本营养物质优秀练习,文件包含人教版2019高中化学必修二741糖类导学案原卷docx、人教版2019高中化学必修二741糖类导学案解析卷docx等2份试卷配套教学资源,其中试卷共20页, 欢迎下载使用。

