所属成套资源:【高中化学精品】高中化学新版必修二讲义(基础版+满分版+提升版)
高中化学人教版 (2019)必修 第二册第八章 化学与可持续发展第三节 环境保护与绿色化学精品当堂检测题
展开
这是一份高中化学人教版 (2019)必修 第二册第八章 化学与可持续发展第三节 环境保护与绿色化学精品当堂检测题,文件包含高中化学新版必修二第13讲环境保护与绿色化学教师满分版docx、高中化学新版必修二第13讲环境保护与绿色化学学生满分版docx等2份试卷配套教学资源,其中试卷共46页, 欢迎下载使用。
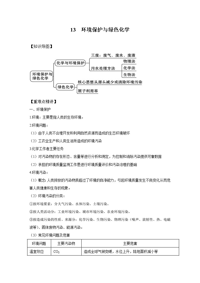
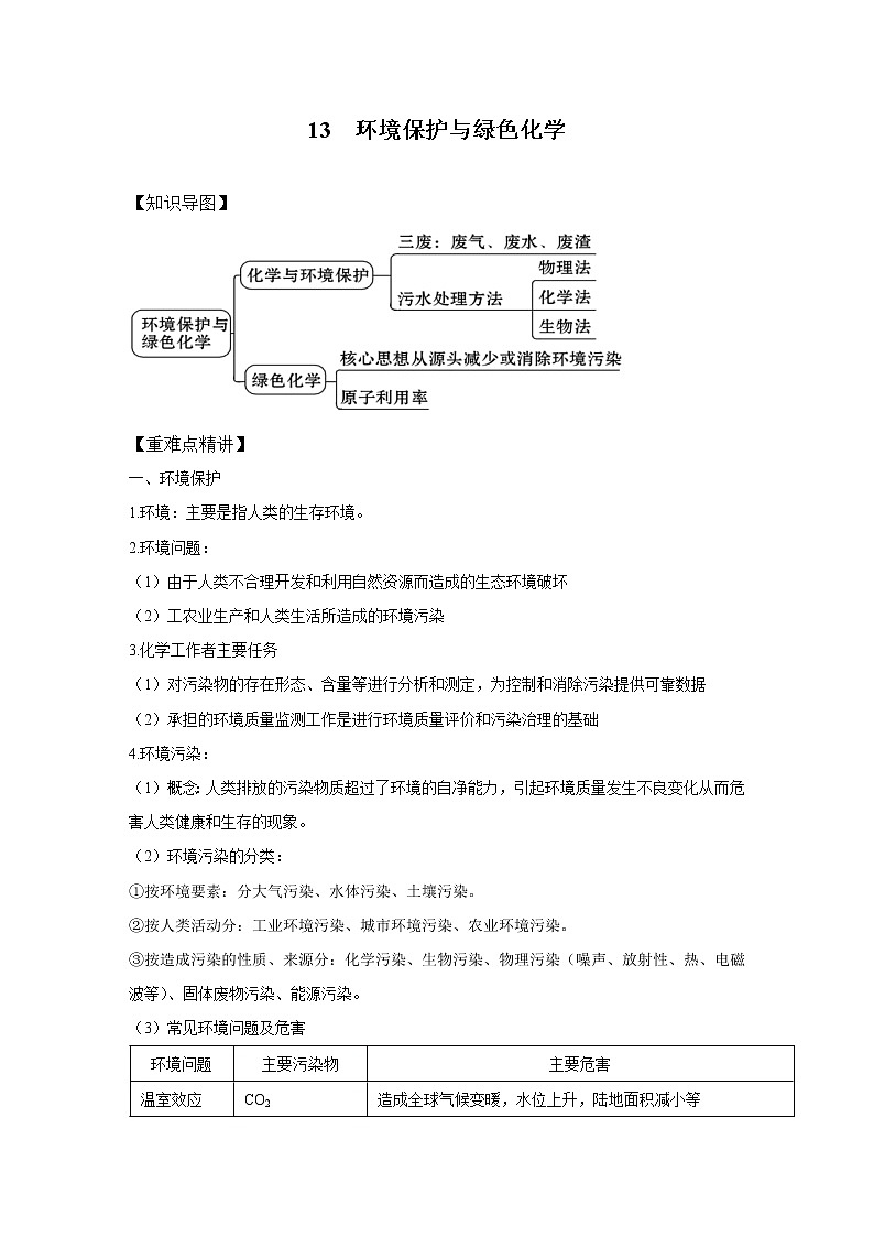
13 环境保护与绿色化学
【知识导图】
【重难点精讲】
一、环境保护
1.环境:主要是指人类的生存环境。
2.环境问题:
(1)由于人类不合理开发和利用自然资源而造成的生态环境破坏
(2)工农业生产和人类生活所造成的环境污染
3.化学工作者主要任务
(1)对污染物的存在形态、含量等进行分析和测定,为控制和消除污染提供可靠数据
(2)承担的环境质量监测工作是进行环境质量评价和污染治理的基础
4.环境污染:
(1)概念:人类排放的污染物质超过了环境的自净能力,引起环境质量发生不良变化从而危害人类健康和生存的现象。
(2)环境污染的分类:
①按环境要素:分大气污染、水体污染、土壤污染。
②按人类活动分:工业环境污染、城市环境污染、农业环境污染。
③按造成污染的性质、来源分:化学污染、生物污染、物理污染(噪声、放射性、热、电磁波等)、固体废物污染、能源污染。
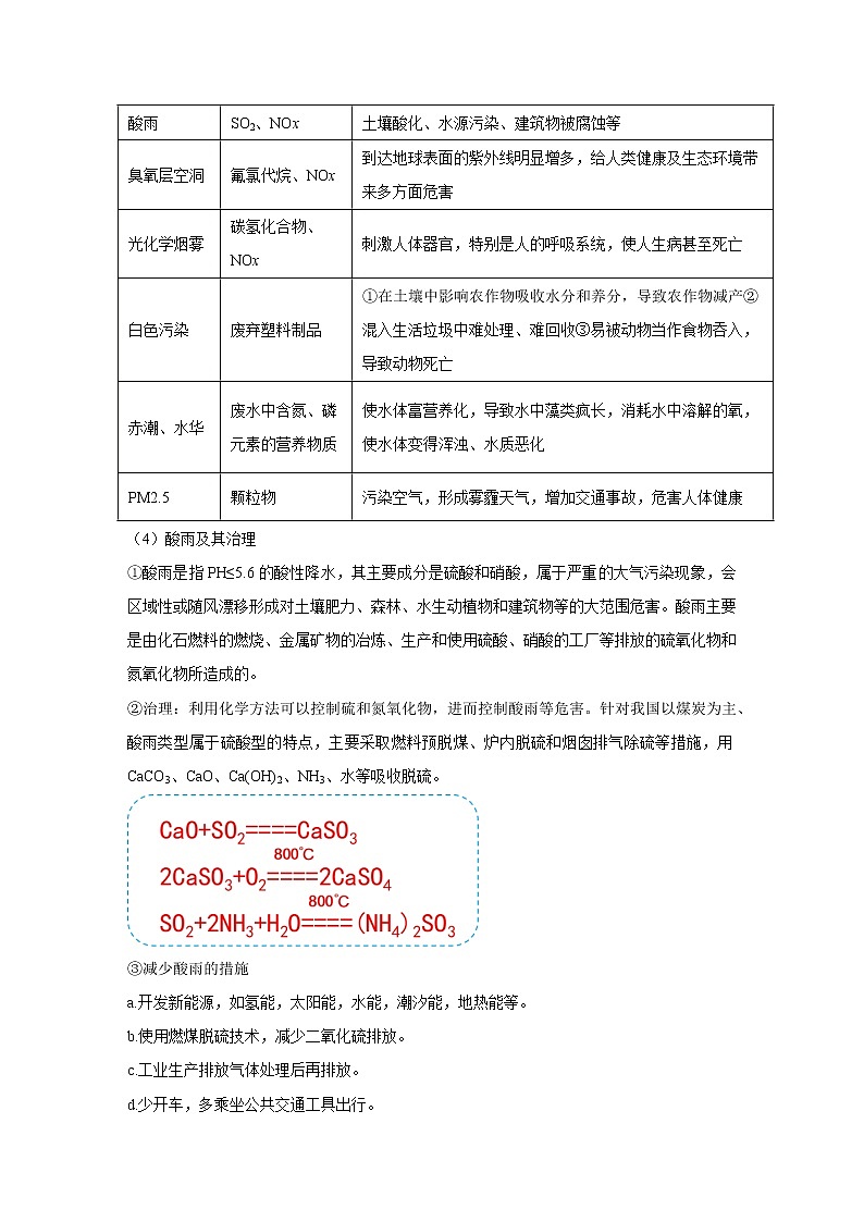
(3)常见环境问题及危害
环境问题
主要污染物
主要危害
温室效应
CO2
造成全球气候变暖,水位上升,陆地面积减小等
酸雨
SO2、NOx
土壤酸化、水源污染、建筑物被腐蚀等
臭氧层空洞
氟氯代烷、NOx
到达地球表面的紫外线明显增多,给人类健康及生态环境带来多方面危害
光化学烟雾
碳氢化合物、NOx
刺激人体器官,特别是人的呼吸系统,使人生病甚至死亡
白色污染
废弃塑料制品
①在土壤中影响农作物吸收水分和养分,导致农作物减产②混入生活垃圾中难处理、难回收③易被动物当作食物吞入,导致动物死亡
赤潮、水华
废水中含氮、磷元素的营养物质
使水体富营养化,导致水中藻类疯长,消耗水中溶解的氧,使水体变得浑浊、水质恶化
PM2.5
颗粒物
污染空气,形成雾霾天气,增加交通事故,危害人体健康
(4)酸雨及其治理
①酸雨是指PH≤5.6的酸性降水,其主要成分是硫酸和硝酸,属于严重的大气污染现象,会区域性或随风漂移形成对土壤肥力、森林、水生动植物和建筑物等的大范围危害。酸雨主要是由化石燃料的燃烧、金属矿物的冶炼、生产和使用硫酸、硝酸的工厂等排放的硫氧化物和氮氧化物所造成的。
②治理:利用化学方法可以控制硫和氮氧化物,进而控制酸雨等危害。针对我国以煤炭为主、酸雨类型属于硫酸型的特点,主要采取燃料预脱煤、炉内脱硫和烟囱排气除硫等措施,用CaCO3、CaO、Ca(OH)2、NH3、水等吸收脱硫。
③减少酸雨的措施
a.开发新能源,如氢能,太阳能,水能,潮汐能,地热能等。
b.使用燃煤脱硫技术,减少二氧化硫排放。
c.工业生产排放气体处理后再排放。
d.少开车,多乘坐公共交通工具出行。
e.使用天然气等较清洁能源,少用煤
注意:
(1)酸雨中的酸度主要是硫酸和硝酸造成的。它们占总酸度的90%以上。我国酸雨以硫酸型为主,主要是燃烧含硫物向大气中排放SO2等酸性气体导致。
(2)一般把pH小于5.6的雨水称为酸雨,它包括雨、雪、雾、雹等降水过程。天然降水pH在6左右,这是大气中溶有CO2的缘故。
5、工业“三废”(废气、废水、废渣)的处理
1)大气污染
(1)定义:大气污染物是指大气中危害人类和环境的人为污染物和天然污染物。CO2不属于大气污染物。
说明: ①目前计入空气污染指数的项目主要是SO2、NO2、CO、O3和可吸入颗粒物等。②“PM2.5”是指大气中直径小于或等于2.5um的颗粒物,又称细颗粒物或可入肺颗粒物
(2)主要来源:除了自然因素外,大气污染物主要来自化石燃料的燃烧和工业生产过程产生的废气及其携带的颗粒物,以及这些污染物形成的次生污染物。
注:次生污染物的形成
(3)主要危害:在太阳辐射等因素作用下,经复杂变化形成次生污染物,在一定天气条件下会造成酸雨、雾霾、光化学烟雾等污染现象。
2)污水处理
(1)污水主要成分:重金属盐、酸、碱等无机化合物;耗氧物质、石油和难降解的有机物以及洗涤剂等。
(2)危害:往往含有复杂的成分,任意排放会导致土壤和水体的污染。
(3)处理方法包括物理法、生物法、化学法(如除去污水中的细小悬浮物可以加入混凝剂沉淀、过滤除去,其他溶解在水中的污染物要依据其化学性质用中和法、氧化还原法和沉淀法等处理)。
(4)处理流程
3)固体污染物的处理
(1)主要是指生活垃圾、工业废料随意堆放造成的污染。目前最引人注意的是由塑料制品造成的白色污染及废旧电池造成的重 金属污染。
(2)治理原则:应遵循无害化、减量化和资源化的原则,达到减少环境污染和资源回收利用的目的。
二、绿色化学
1.绿色化学的核心思想
(1)核心:改变“先污染后治理”的观念和做法。又称为“环境无害化学”、“环境友好化学”、“清洁化学”。
(2)从学科观点看:是化学基础内容的更新。即利用化学原理和技术手段,减少或消除产品在生产和应用中涉及的有害化学物质。(改变反应历程)
(3)从环境观点看:强调从源头上减少或消除污染。(从一开始就避免污染物的产生)
(4)从经济观点看:它提倡合理利用资源和能源,降低生产成本。(尽可能提高原子利用率)
2.原子经济性反应:反应物的原子全部转化为期望的最终产物,原子利用率为100%。
3.绿色化学对化学反应的要求
【典题精练】
考点1、考查环境污染的种类
例1.环境污染已成为人类社会面临的重大问题,各种污染严重破坏生态环境。下列词语与环境污染无关的是( )
①温室效应 ②赤潮 ③酸雨 ④光化学烟雾⑤臭氧空洞 ⑥水华 ⑦潮汐 ⑧大脖子病
A.⑦⑧ B.②⑧ C.⑥⑦⑧ D.②⑥⑧
【解析】潮汐是一种自然现象,大脖子病是缺碘引起的一种病,其余属于六大环境问题的范畴。
【答案】A
【名师点睛】明确环境污染的分类和成因,温室效应、赤潮、酸雨、光化学烟雾、臭氧空洞、水华属于常见的环境污染。
考点2、考查环境污染的治理
例2.下列叙述中正确的是 ( )
①汽车尾气中的氮氧化物与光化学烟雾的形成有关②大量燃烧含硫燃料是形成酸雨的主要原因③硅是制造太阳能电池和光导纤维的主要原料④减少CO2排放,可遏制全球气候变暖⑤碘盐中的碘可以直接用淀粉检验⑥点燃的硫在氧气中剧烈燃烧,发出蓝紫色火焰,生成三氧化硫
A.①③⑤ B.②③④⑤
C.②④⑥ D.①②④
【解析】由常见环境污染形成的原因可知,光化学烟雾与氮氧化物有关,酸雨与二氧化硫有关,温室效应与二氧化碳有关;制造光导纤维的主要原料为二氧化硅;合金易形成电化学腐蚀,以此解答。①氧化物可导致光化学烟雾,故①正确;②大量燃烧含硫燃料生成二氧化硫,是形成酸雨的主要原因,故②正确;③二氧化硅是光导纤维的主要原料,故③错误;④减少CO2排放,可减少温室效应,遏制全球气候变暖,故④正确;⑤碘盐中的碘是以化合态存在的,不能直接用淀粉检验,故⑤错误;⑥硫在氧气中燃烧生成二氧化硫,故⑥错误。答案选D。
【答案】D
【名师点睛】本题考查较为综合,涉及环境污染及治理、材料以及金属的腐蚀等知识,侧重于学生基础知识的考查,为高考常见题型和高频考点,注意相关基础知识的积累,难度不大。
考点3、考查“绿色化学“的涵义
例3.“绿色化学“是指从源头上消除或减少对环境的污染。下列实验或实验过程符合化学实验“绿色化”原则的是( )
A.用过氧化氢溶液代替高锰酸钾制取氧气
B.用纳米铜粉代替铜丝进行铜和浓硝酸反应的实验
C.用溴水代替碘水进行萃取实验
D.为了让学生更清楚的看到实验现象要用较多量的氯气进行性质实验
【解析】A.双氧水制取氧气的产物为水,对环境没有任何污染,也没有产生任何固体废物,而且在反应过程中使用催化剂,使反应速度大大加快,反应过程也不需要任何额外的能量供应,节省了能源,符合化学实验“绿色化学”原则,故A正确;B.用纳米铜粉与浓硝酸反应,在不需要反应时,不能控制反应的停止,容易造成环境污染,不符合绿色化学原则,故B错误;C.溴易挥发、溴蒸气有毒,会污染空气,不符合绿色化学理念,故C错误;D.氯气是一种有毒的气体,用多量的氯气进行性质实验,实验后的没反应气体仍会产生污染,故D错误;答案选A。
【答案】A
【名师点睛】绿色化学又称“环境无害化学”、“环境友好化学”、“清洁化学”,绿色化学是近十年才产生和发展起来的,是一个“新化学婴儿”。其特点有:①充分利用资源和能源,采用无毒、无害的原料;②在无毒、无害的条件下进行化学反应,以减少废物向环境排放;③提高原子的利用率,力图使所有作为原料的原子都被产品所接纳,实现“零排放”;④生产出有利于环境保护、社区安全和人体健康的环境良好产品。
考点4、考查原子经济的的涵义
例4.在绿色化学工艺中,理想状态是反应物中的原子全部转化为欲制得的产物,即原子利用率为100%。下列反应类型能体现“原子经济性”原则的是( )
①置换反应 ②化合反应 ③分解反应 ④取代反应 ⑤加成反应 ⑥加聚反应 ⑦酯化反应
A.②⑤⑥ B.②④⑤ C.只有⑥ D.⑤⑥
【解析】由题干知:“原子经济性”原则是原子利用率100%。反应物全部转化为生成物,即生成物只有一种。据各个反应类型特点判断,②⑤⑥反应的生成物只有一种。
【答案】A
【名师点睛】“原子经济性”原则是原子利用率100%,化合反应、加成反应、加聚反应这三类反应都可以将反应物100%转化为产物。
随堂练习:
一、选择题
1.绿色交通工具是指在行驶中对环境不造成污染或只造成微量污染的载客工具。下列不属于绿色交通工具的是( )
答案 D
2.当前我国环保急待解决的“白色污染”通常指的是( )
A.金属冶炼厂的白色烟尘 B.石灰窑中的白色粉尘
C.聚乙烯等塑料垃圾 D.白色建筑废料
答案 C
3.保护环境是每一个公民的责任。下列做法:①推广使用无磷洗涤剂;②城市生活垃圾分类处理;③推广使用一次性木质筷子;④推广使用清洁能源;⑤过量施用化肥、农药;⑥推广使用无氟冰箱。其中有利于保护环境的是( )
A.①②④⑤ B.②③④⑥
C.①②④⑥ D.③④⑤⑥
答案 C
解析 过量施用化肥、农药对环境有破坏作用,使用一次性木质筷子,必定会导致树木大量砍伐,对环境保护不利。
4.化学与环境密切相关,下列有关说法正确的是( )
A.CO2属于大气污染物
B.酸雨是pH小于7的雨水
C.CO2、NO2或SO2都会导致酸雨的形成
D.大气中CO2含量的增加会导致温室效应加剧
答案 D
解析 A项,常见的大气污染物有悬浮颗粒物、二氧化硫、一氧化碳、一氧化氮、二氧化氮、碳氢化合物等。二氧化碳不属于大气污染物,错误。B项,酸雨是pH小于5.6的降雨,错误。C项,酸雨是由氮的氧化物和二氧化硫引起的,二氧化碳不会引起酸雨,错误。D项,全球气温变暖的温室效应,城市中的热岛效应,还有海洋中的厄尔尼诺现象等,都和二氧化碳的排放有关系,正确。
环境问题的主要污染物及危害
5.下列有关环境保护与绿色化学的叙述不正确的是( )
A.形成酸雨的主要物质是硫的氧化物和氮的氧化物
B.大气污染物主要来自化石燃料燃烧和工业生产过程产生的废气
C.绿色化学的核心就是如何对被污染的环境进行无毒无害的治理
D.水华、赤潮等水体污染主要是由含氮、磷的生活污水任意排放造成的
答案 C
解析 形成酸雨的主要物质是硫的氧化物和氮的氧化物,故A正确;化石燃料的燃烧和工业生产过程产生的废气,均产生了大气污染物,故B正确;绿色化学的核心就是要利用化学原理从源头消除污染,不是对环境进行无毒无害的治理,故C错误;水华、赤潮等水体污染主要是由含氮、磷的生活污水任意排放造成的,故D正确。
6.化学与资源和能源开发、环境保护等密切相关。下列说法正确的是( )
A.无论是风力发电或是潮汐发电,都是将化学能转化为电能
B.乙醇和汽油都是可再生资源,应大力推广使用“乙醇汽油”
C.将煤气化后再作能源,可减少PM2.5引起的危害
D.用石灰石对燃煤脱硫,整个过程不涉及氧化还原反应
答案 C
解析 A项,风力发电是将风能转化为电能,潮汐发电是将潮汐能转化为电能。B项,汽油是不可再生资源。C项,煤气化后生成CO、H2,水煤气是清洁能源,能大大降低粉尘等引起的危害。D项,用石灰石对燃煤脱硫的反应为CaCO3CaO+CO2↑,SO2+CaOCaSO3,2CaSO3+O22CaSO4等,其中生成CaSO4的反应是氧化还原反应。
7.“绿色化学”提倡化工生产应尽可能将反应物的原子全部利用,从根本上解决环境污染问题。在下列制备环氧乙烷的反应中,最符合“绿色化学”思想的是( )
答案 C
解析 “绿色化学”就是反应物的原子全部转化为期望的最终产物,即原子利用率为100%。观察各选项可知,只有C中反应物全部转化为生成物。
8.“绿色化学”是指从技术、经济上设计出可行的化学反应,尽可能减少对环境的副作用。下列化学反应中不符合绿色化学理念的是( )
A.除硫酸厂尾气:SO2+2NH3+H2O===(NH4)2SO3
B.消除硝酸工业尾气氮氧化物的污染:NO+NO2+2NaOH===2NaNO2+H2O
C.制CuSO4:Cu+2H2SO4(浓)CuSO4+SO2↑+2H2O
D.制CuSO4:2Cu+O22CuO,CuO+H2SO4(稀)===CuSO4+H2O
答案 C
解析 C项产物中有SO2生成,SO2是大气污染物,可导致酸雨等现象。故答案为C。
SO2和氮氧化物的吸收
(1)NaOH溶液吸收
SO2+2NaOH===Na2SO3+H2O
NO2+NO+2NaOH===2NaNO2+H2O
2NO2+2NaOH===NaNO2+NaNO3+H2O
(2)氨气吸收
2NH3+H2O+SO2===(NH4)2SO3
8NH3+6NO27N2+12H2O
4NH3+6NO5N2+6H2O
9.下列反应中,原子利用率达到100%的是( )
答案 A
解析 A项,加成反应,原子利用率达100%,A正确;其他各项中,反应均有副产品产生,原子利用率达不到100%。
10.我们常用原子利用率来衡量化学反应过程的原子经济性,其计算公式如下:
原子利用率=×100%。
已知联合工艺法制备新型自来水消毒剂ClO2的反应原理如下:①电解氯化钠溶液NaCl+3H2ONaClO3+3H2↑ ②合成氯化氢H2+Cl22HCl ③生成二氧化氯2NaClO3+4HCl===2NaCl+2ClO2↑+Cl2↑+2H2O
此方法的原子利用率最大为( )
A.37.6% B.53.6% C.62.2% D.94.4%
答案 D
解析 除ClO2之外,其他的生成物质量越小,原子利用率越大。由(①+②)×2+③得:Cl2+4H2O===4H2+2ClO2,此时原子利用率最大,为×100%≈94.4%。
二、非选择题
11.环境保护已成为当前和未来的一项全球性重大课题之一。为消除目前燃料使用过程中的环境污染问题,并缓解能源危机,有的专家提出利用太阳能促进燃料循环使用的构想,如图所示。
这种构想或方案可用如下反应表示:
①2CO22CO+O2;
②H2O____________;
③N2+H2ONH3+________;
④CO2+______CH3OH+______;
⑤______+H2OCH4+________。
(1)请完成上述化学方程式。
(2)要实现上述的一些构想,目前和今后要解决的关键问题是___________________________________________________________________。
(3)如果光子的能量不够,上述反应是无法完成的。而大自然已经解决了这个问题,即_____________________________________。
它是地球上最重要的化学反应之一,请写出反应的化学方程式:_________________________________。
解析 植物的光合作用利用太阳光把自然界中的CO2转化为糖类。它是地球上最重要的化学反应之一。
课后作业:
1.从能源开发、环境保护、资源利用等角度分析,下列说法正确的是( )
A.太阳能、风能、天然气和生物质能都是可再生能源
B.水煤气是一种二次能源,比煤直接燃烧污染小
C.研究采煤、采油新技术的目的就是提高产量以满足工业生产的需要
D.氢能是理想的清洁能源,目前储存与运输方便、安全
【答案】B
【解析】A.天然气属于化石燃料,是不可再生能源,A不正确;B.水煤气由煤与水蒸气反应生成,是一种二次能源,它比煤燃烧充分,且无污染,B正确;C.研究采煤、采油新技术的主要目的是降低开采成本,减少污染,提高效率,C不正确;D.氢能是理想的清洁能源,目前储存与运输问题还没得到很好地解决,D不正确;故选B。
2.“绿水青山就是金山银山”。下列做法有利于环境保护和可持续发展的是
A.生活垃圾直接露天焚烧,减少处理成本
B.大量生产一次性超薄塑料袋,方便日常生活
C.加大农药和化肥的生产和使用量,以提高粮食的产量
D.推行绿色设计、绿色工艺,开发绿色产品,从源头上消除污染
【答案】D
【解析】A.生活垃圾直接露天焚烧可产生大量二恶英、颗粒物和有机物,对人体危害很大,选项A错误;B.塑料不易降解,容易造成“白色污染”,不符合题意,选项B错误;C.农药化肥过量的使用,在农作物上的残留会对人的健康不利,选项C错误;D.推行绿色设计、绿色工艺,开发绿色产品,从源头上消除污染,选项D正确。答案选D。
3.当前,我国急待解决的“白色污染”通常是指( )
A.冶炼厂的白色烟尘 B.石灰窑的白色粉末
C.聚乙烯等塑料垃圾 D.白色建筑材料
【答案】C
【解析】白色污染是指难以降解的塑料制品对环境造成的污染;答案选C。
4.下表是非金属氧化物与其引起的环境问题及主要来源对应正确的是( )
氧化物
环境问题
主要来源
A
CO2
酸雨
化石燃料的燃烧
B
SO2
光化学烟雾
汽车尾气的排放
C
NO2
温室效应
工厂废气的排放
D
CO
CO中毒
燃料的不完全燃烧
A B.B C.C D.D
【答案】D
【解析】A.化石燃料的燃烧产生二氧化硫,导致酸雨,而温室效应与二氧化碳有关,选项A错误;B.汽车尾气中含氮的氧化物,易导致光化学烟雾,而二氧化硫导致酸雨的发生,选项B错误;C.工厂废气的排放主要含二氧化硫及氮的氧化物,导致酸雨,氮的氧化物还可导致光化学烟雾,而温室效应与二氧化碳有关,选项C错误;D.碳不完全燃烧生成CO,易导致煤气中毒,非金属氧化物与其引起的环境问题及主要来源对应正确,选项D正确;答案选A。
5.下列说法正确的是( )
A.重金属、农药和难分解的有机物等不会造成水体污染
B.“环保汽车”是指所排放的尾气污染较轻的汽车
C.煤的液化和气化过程中均要消耗一部分能量,因此将煤液化和气化后再使用,会降低煤的利用率
D.地球上的金属矿产是可以再生的资源
【答案】B
【解析】A.重金属、农药和难分解的有机物等均会造成水体污染,故A错误;B.汽车尾气会造成尾气污染,环保汽车排放的污染较轻,故B正确;C.煤液化和气化后再使用,会提高煤的利用率,故C错误;D.金属矿产是不可再生的资源,故D错误;答案选B。
6.下列说法不正确的是( )
A.采用原煤脱硫技术,可减少燃煤燃烧时产生的SO2
B.自来水可用氯气来杀菌消毒,说明氯气无毒
C.氮氧化物可以破坏臭氧层,也能形成酸雨
D.化石燃料燃烧产生大量CO2,会导致温室效应
【答案】B
【解析】A.煤中含有S元素,燃烧生成二氧化硫,采用原煤脱硫技术,可减少燃煤燃烧时产生的SO2,故A正确;B.氯气是有毒气体,自来水可用氯气来杀菌消毒是因为Cl2与H2O反应生成了HClO的缘故,故B错误;C.氮氧化物能引起酸雨、光化学烟雾,在粉尘作用下使臭氧转化为氧气,从而破坏臭氧层,故C正确;D.化石燃料燃烧产生二氧化碳,CO2会导致温室效应,故D正确;故答案为B。
7.保护环境,就是关爱自己。下列说法中你认为不正确的是( )
A.空气质量日报的主要目的是树立人们环保意识,同时也让人们知道了二氧化硫、二氧化氮和可吸入颗粒物是大气主要污染物
B.酸雨是指pH小于7的雨水
C.为了减少二氧化硫和二氧化氮的排放,工业废气排放到大气之前必须回收处理
D.居室污染是来自建筑、装饰和家具材料散发出的甲醛等有害气体
【答案】B
【解析】A. 空气质量日报的主要目的是树立人们环保意识,同时也让人们知道了二氧化硫、二氧化氮和可吸入颗粒物是大气主要污染物,A正确;B. 酸雨是指pH小于5.6的雨水,B不正确;C. 为了减少二氧化硫和二氧化氮的排放,工业废气排放到大气之前必须回收处理,C正确;D. 居室污染是来自建筑、装饰和家具材料散发出的甲醛等有害气体,D正确。故选B。
8.化学与人类生活、生产和社会可持续发展密切相关,下列说法不正确的是
A.水华、赤潮等水体污染与大量排放硫、氮氧化物有关
B.为方便运输可用钢瓶储存液氯和浓硫酸
C.化石燃料的脱硫脱氮、SO2 的回收利用和 NOX 的催化转化都是减少酸雨产生的措施
D.氮氧化物的排放与光化学烟雾有关
【答案】A
【解析】A.水华、赤潮等水体污染与大量排放氮、磷有关,与硫的排放无关,故A错误;B.常温下Fe与氯气不反应,遇浓硫酸发生钝化,则所以可用钢瓶储存液氯或浓硫酸,故B正确;C.化石燃料燃烧会生成N、S的氧化物,易形成酸雨,所以化石燃料的脱硫脱氮、SO2的回收利用和NOx的催化转化均可减少N、S氧化物的排放,可减少酸雨,故C正确;D.氮氧化物的排放可造成光化学烟雾,故D正确;故答案为A。
9.习主席在十九大报告中指出:“绿水青山就是金山银山。”而利用化学知识降低污染、治理污染,改善人类居住环境是化学工作者当前的首要任务。下列做法不利于环境保护的是
A.开发清洁能源 B.有效提高能源利用率
C.研制易降解的生物农药 D.对废电池做深埋处理
【答案】D
【解析】A. 开发清洁能源有利于减少空气污染,保护环境;B. 有效提高能源利用率,可以减少能源的消耗,保护环境;C. 研制易降解的生物农药 ,可以减少农药的残留,保护了环境; D. 对废电池做深埋处理,电池中的重金属离子会污染土壤和地下水。本题选D。
10.下列有关环境污染的说法不正确的是( )
A.燃煤时加入适量生石灰,可减少废气中SO2的量
B.pH在5.6~7之间的降水通常称为酸雨
C.光化学烟雾的形成主要与NOx和碳氢化合物有关
D.含磷洗涤剂会导致水体污染
【答案】B
【解析】A.生石灰CaO能和二氧化硫反应生成CaSO3,则可以吸收二氧化硫,减少废气中二氧化硫的量,故A正确; B.pH小于5.6的降水称为酸雨,正常降水的pH在5.6~7之间,故B错误; C.氮的氧化物等可引起光化学反应,则光化学烟雾的形成主要与NOx和碳氢化合物有关,故C正确;D.含磷的洗涤剂会造成水体富营养化而引起赤潮、水华等现象,导致水体污染,故D正确;故答案选B。
11.下列反应最符合绿色化学原子经济性要求的是( )
①乙烷与氯气制备一氯乙烷
②乙烯聚合为聚乙烯高分子材料
③苯和硝酸反应制备硝基苯
④2CH2=CH2+O2
A.①④ B.②④
C.①③ D.②③
【答案】B
【解析】①甲烷与氯气制备一氯乙烷,同时生成HCl,原子利用率不是100%,不符合绿色化学原子经济性;②乙烯发生聚合生成聚乙烯,反应物全部转化为生成物,符合绿色化学原子经济性;③苯和硝酸反应制备硝基苯,同时生成水,不符合绿色化学原子经济性;④,反应物全部转化为生成物,符合绿色化学原子经济性;则②和④符合绿色化学原子经济性要求,故答案为B。
12.PM2.5是指大气中直径小于或等于2.5微米的颗粒物,也称为可入肺颗粒物。部分城市已将PM2.5列入空气质量播报指标。下列有关说法中不正确的是( )
A.空气中PM2.5含量较高时,容易引起呼吸系统疾病
B.国家应该大力开发和使用太阳能、风能、天然气等可再生能源来降低环境污染
C.PM2.5在空气中不一定能形成气溶胶
D.研制开发燃料电池汽车,减少机动车尾气排放,在某种程度上可以减少空气中PM2.5含量
【答案】B
【解析】A.空气中PM2.5含量较高时,由于微粒粒径较小,易被人直接吸入呼吸道内,从而引起呼吸系统疾病,A项正确;B.天然气是不可再生能源,B项错误;C.PM2.5是指大气中直径小于或等于2.5微米的颗粒物,如果其直径介于1~100 nm之间,则能形成气溶胶,否则不能,C项正确;D.研制开发燃料电池汽车,就可以减少机动车化石燃料的燃烧,进而可以减少汽车尾气的排放,因此可以减少固体颗粒物的排放,所以在某种程度上可以减少空气中PM2.5含量,D项正确。答案选B。
13.绿色化学的核心就是利用化学原理从源头上减少和消除工业生产对环境的污染。下列不符合绿色化学理念的是( )
A.尽可能使用无毒无害的原材料
B.尽可能减少生产过程中的能量消耗
C.治理产生的污染优于防治污染的产生
D.尽可能采用对人类和环境低毒或无毒的合成路线
【答案】C
【解析】A.使用无毒无害的原材料可以减少环境污染,符合绿色化学理念,故A正确;B.减少生产过程中的能量消耗,可充分利用能源,符合绿色化学理念,故B正确;C.治理产生的污染优于防治污染的产生,没有从源头消除污染,不符合绿色化学理念,故C错误;D.采用对人类和环境低毒或无毒的合成路线,属于在无毒、无害的条件下进行化学反应,减少废物向环境排放,符合绿色化学理念,故D正确;故答案为C。
14.为消除目前燃料燃烧时产生的环境污染,同时缓解能源危机,有关专家提出了利用太阳能制取氢能的构想。下列说法正确的是( )
A.H2O的分解反应是放热反应
B.氢能源已被普遍使用
C.氢气不易贮存和运输,无开发利用价值
D.2 mol H2O具有的总能量低于2 mol H2和1 mol O2具有的总能量
【答案】D
【解析】A. 水的分解是吸热反应,故A错误;B. 氢能源由于受贮存和运输等因素的限制,还未普遍使用,但有巨大的开发利用价值,故B错误;C. 氢能源由于受贮存和运输等因素的限制,还未普遍使用,但有巨大的开发利用价值,故C错误;D. 2 mol H2在1 mol O2中完全燃烧生成2 mol H2O,并放出大量的热,即反应物能量高于生成物能量,故D正确;故答案为D。
15.当今环境污染已成为人类面临的重大威胁,下列对应关系不完全正确的是
A.酸雨——SO2、NO2、CO2等 B.光化学烟雾——NO2、CxHy、CO等
C.温室效应——CO2、CH4等 D.白色污染——各种颜色的难降解的塑料膜、袋等
【答案】A
【解析】CO2是引起温室效应的重要物质,但不是造成酸雨的物质。故答案选A。
16.下列对城市废弃物中生物质能的利用不合理的是( )
A.把所有废弃物运到乡下找个地方填埋
B.对废弃物进行处理后焚烧,利用产生的热能供暖和发电
C.将废弃物进行生物化学转换以获取CH4
D.让废弃物在一定条件下发生化学反应,产生热值较高的可燃性气体
【答案】A
【解析】A. 把所有废弃物运到乡下找个地方填埋,污染物依然存在,污染没有消除,还会导致土壤、水资源的污染,不符合环境污染物的治理措施,A错误;B. 对废弃物进行处理后焚烧,反应产生的热能用于供暖和发电,使能量充分利用,达到处理污染物、能量利用两结合,符合绿色、经济、环保要求,B正确;C. 将废弃物进行生物化学转换,以获取CH4,可以使物质的能量利用率大大提高,同时降低了污染物产生的危害,C正确;D. 让废弃物在一定条件下发生化学反应,产生热值较高的可燃性气体,达到物质、能源的充分利用,同时也进行了环境的保护与污染物的治理,D正确;答案选A。
17.绿色化学又称环境友好化学,它的主要特点之一是提高原子的利用率,使原料中所有的原子全部 转化到产品中,实现“零排放”。下列反应符合绿色化学这一特点的是
A.工业冶炼 Fe2O3+3CO 2Fe+3CO2
B.用生石灰制熟石灰 CaO+H2O=Ca(OH)2
C.实验室制取二氧化碳 CaCO3+2HCl=CaCl2+H2O+CO2↑
D.实验室制取氢气 Zn+H2SO4=ZnSO4+H2↑
【答案】B
【解析】绿色化学又称环境友好化学,它的主要特点之一是提高原子的利用率,使原料中所有的原子全部转化到产品中,即原子利用率达到100%。A. 工业冶炼Fe2O3+3CO2Fe+3CO2中生成物是两种,原子利用率没有达到100%,A错误;B. 用生石灰制熟石灰CaO+H2O=Ca(OH)2中生成物只有一种,原子利用率达到100%,B正确;C. 实验室制取二氧化碳CaCO3+2HCl=CaCl2+H2O+CO2↑中生成物是三种,原子利用率没有达到100%,C错误;D. 实验室制取氢气Zn+H2SO4=ZnSO4+H2↑中生成物是两种,原子利用率没有达到100%,D错误;答案选B。
18.如图是某研究小组采用电解法处理石油炼制过程中产生的大量废气的工艺流程。该方法对的吸收率达99%以上,并可制取和。下列说法正确的是( )
A.吸收的反应的离子方程式为
B.吸收的反应的离子方程式为
C.实验室可用点燃的方法消除污染
D.该工艺流程体现了绿色化学思想
【答案】D
【解析】A.有氧化性,有还原性,二者在溶液中发生反应的离子方程式为,A项错误;B.有氧化性,有还原性,二者在溶液中发生反应的离子方程式为,B项错误;
C.若点燃,则发生反应,燃烧产物也是大气污染物,C项错误;D.电解的产物又重新用来吸收石油炼制过程中产生的大量H2S废气,物质得到充分的利用,该工艺流程体现了绿色化学思想,D项正确;答案选D。
19.汽车尾气主要含有CO2、CO、SO2、NO及汽油、柴油等物质,这种尾气越来越成为城市空气污染的主要来源,必须予以治理。治理的方法之一是在汽车的排气管上装一个“催化转换器”(用铂、钯合金作催化剂)。它的特点是使CO与NO反应,生成可参与大气生态环境循环的无毒气体,并促使汽油、柴油等物质充分燃烧及SO2的转化。
(1)汽车尾气中NO的来源是_________。
A.汽油、柴油中含氮,是其燃烧产物
B.是空气中的N2与汽油、柴油的反应产物
C.是空气中的N2与O2在汽车气缸内的高温环境下的反应产物
D.是汽车高温尾气导致了空气中N2与O2的化合反应
(2)写出CO与NO反应的化学方程式:_____________________________。
(3)“催化转化器”的缺点是在一定程度上提高了空气的酸度,其原因是______________
(4)控制或者减少城市汽车尾气污染的方法可以有___________。(多选)
A.开发氢能源 B.使用电动车 C.限制车辆行驶 D.使用乙醇汽油
【答案】(1)C (2) 2CO+2NO2CO2+N2 (3) SO2转化为SO3,产生了硫酸酸雾 (4) ABD
【解析】(1)汽车尾气中的NO来源是空气中的N2与O2在汽车气缸内的高温环境或电火花作用下的反应产物,N2+O22NO;
答案选C;
(2)一氧化碳和一氧化氮在催化剂条件下反应生成可参与大气生态环境的无毒气体二氧化碳和氮气,反应方程式为:2CO+2NO2CO2+N2;
(3)根据题意知,该催化转换器能促使SO2转化,SO2和氧气发生反应生成SO3,SO3和水蒸气反应生成硫酸,从而产生硫酸酸雾,提高了空气酸度,故答案为SO2转化为SO3,产生了硫酸酸雾;
(4)A.开发氢能源,燃烧产物为水,有利于减少污染,选项A正确;
B.使用电动车有利于减少污染,选项B正确;
C.不能严禁车辆行驶,所以不能通过限制车辆行驶控制污染,选项C错误;
D.使用乙醇汽油,乙醇汽油燃烧生成二氧化碳和水,有利于减少污染,选项D正确;
答案选ABD。
20.绿色化学是“预防污染”的根本手段,它的目标是研究和寻找能充分利用的无毒害原材料,最大限度地节约能源,在化工生产各个环节中都实现净化和无污染。
(1)下列各项符合“绿色化学”要求的是____。
A.处理废弃物 B.治理污染点 C.减少有毒物 D.杜绝污染源
(2)在我国西部大开发中,某地为筹建一大型化工基地,征集到下列方案,其中你认为可行的是____。
A.建在西部干旱区可以脱贫致富
B.应建在水资源丰富和交通方便且远离城市的郊区
C.企业有权自主选择厂址
D.不宜建在人口稠密的居民区
(3)某化工厂排放的污水中含有Mg2+、Fe3+、Cu2+、Hg2+四种离子。某同学设计了从该污水中回收纯净的金属铜的方案。
在能制得纯铜的方案中,哪一步操作会导致环境污染?___。应增加哪些措施防止污染______。
【答案】(1)D (2) BD (3) 第③步 增加冷凝回收装置
【解析】(1)根据题干描述:绿色化学是“预防污染”的根本手段,因此应从“源头”上杜绝污染源。
(2)化工基地的筹建首先不宜建在人口稠密的居民区,同时要考虑水资源和交通问题。
(3)第③步由于汞的沸点低、易挥发、有毒,因此会造成环境污染。应增加冷凝回流装置回收汞。
21.(1)2016年9月G20峰会在杭州举行。
①峰会部分场馆使用了新型环保墙面材料硅藻泥。硅藻泥的主要成分SiO2属于______(填字母,下同)。
a 有机高分子材料 b 无机非金属材料 c 金属材料
②峰会场馆空调使用CO2和水作制冷剂。不用氟利昂作制冷剂的目的是______。
a 防治酸雨 b 降低温室效应 c 保护臭氧层
③央行发行了G20峰会金银合金纪念币。关于该纪念币的说法正确的是______。
a可以溶于盐酸 b 相比纯金币,熔点高 c 相比纯金币,硬度大
(2)紫薯营养丰富,具有特殊的保健功能。下表是100 g紫薯粉的营养成分含量表:
营养成分
含量(每100 g)
营养成分
含量(每100 g)
水分
9.9 g
钙元素
23.00 mg
脂肪
0.2 g
铁元素
1.10 mg
蛋白质
4.8 g
硒元素
0.02 mg
淀粉
82.5 g
花青素
0.10 g
纤维素
2.7 g
其他
……
①紫薯粉中的脂肪在人体内会水解成高级脂肪酸和_______。
②紫薯中的花青素能消耗活性氧,具有_______性(选填“氧化”或“还原”),可用于抗衰老。
(3)防治环境污染,呵护生态环境是当今社会的主题之一。
①汽车尾气(含有烃类、CO、NOx、SO2等)是城市空气的主要污染源,治理方法之一是在汽车排气管上加装“催化转化器”使CO、NOx转化为无害物质,下列说法不正确的是_____。
a CO和NOx反应的化学方程式为:2xCO+2NOx2xCO2+N2
b 上述方法增加了空气中CO2的含量,加重了酸雨污染
c 在日光照射下,汽车尾气还会产生光化学烟雾
②通过水质检测确定水体中污染物的种类和浓度后,可采取不同的方法对污水进行处理。例如向废水中通入臭氧,运用_____(填字母)除去其中含有的油类、氰化物。
A 中和法 b 沉淀法 c 氧化法
③用过的聚乙烯塑料食品袋要回收处理。聚乙烯是由乙烯通过聚合反应得来的,那么乙烯的结构简式是_______。
④锂电池为动力的新能源汽车可实现汽车低碳排放,锂电池属于_______电池(选填“一次”或“二次”)。
【答案】⑴①b ② c ③ c ⑵① 甘油 ②还原 ⑶①b ② c ③ CH2=CH2 ④ 二次
【解析】⑴①SiO2是由Si和O非金属组成的,且不含有碳原子,因此SiO2属于无机非金属材料,故b正确。
②氟利昂能够破坏臭氧层,因此不用氟利昂可以保护臭氧层,故c正确。
③a. 合金是金银组成,金、银不与盐酸反应,故a错误;b. 合金的熔点低于组分的熔点,故b错误;c. 合金的硬度比组分的大,故c正确。
⑵①脂肪是高级脂肪酸与甘油发生酯化反应得到的产物,因此脂肪在人体内水解产物是高级脂肪酸和甘油;故答案为:甘油。
②活性氧具有强氧化性,花青素能消耗活性氧,说明花青素具有还原性;故答案为:还原。
⑶①a. N2和CO2都是空气组成成分,属于无害物质,反应方程式书写正确,故a正确;b. 酸雨是pH
相关试卷
这是一份人教版 (2019)必修 第二册第六章 化学反应与能量第一节 化学反应与能量变化课时训练,文件包含高中化学新版必修二第05讲化学能与电能教师满分版docx、高中化学新版必修二第05讲化学能与电能学生满分版docx等2份试卷配套教学资源,其中试卷共53页, 欢迎下载使用。
这是一份高中化学第七章 有机化合物第一节 认识有机化合物精练,文件包含高中化学新版必修二第07讲认识有机物教师满分版docx、高中化学新版必修二第07讲认识有机物学生满分版docx等2份试卷配套教学资源,其中试卷共42页, 欢迎下载使用。
这是一份高中化学第二节 化学品的合理使用巩固练习,文件包含高中化学新版必修二第12讲化学品的合理利用教师满分版docx、高中化学新版必修二第12讲化学品的合理利用学生满分版docx等2份试卷配套教学资源,其中试卷共29页, 欢迎下载使用。

