高中化学人教版 (2019)必修 第二册第三节 环境保护与绿色化学精品复习练习题
展开13 环境保护与绿色化学
【知识导图】
【重难点精讲】
一、环境保护
1.环境:主要是指人类的生存环境。
2.环境问题:
(1)由于人类不合理开发和利用自然资源而造成的生态环境破坏
(2)工农业生产和人类生活所造成的环境污染
3.化学工作者主要任务
(1)对污染物的存在形态、含量等进行分析和测定,为控制和消除污染提供可靠数据
(2)承担的环境质量监测工作是进行环境质量评价和污染治理的基础
4.环境污染:
(1)概念:人类排放的污染物质超过了环境的自净能力,引起环境质量发生不良变化从而危害人类健康和生存的现象。
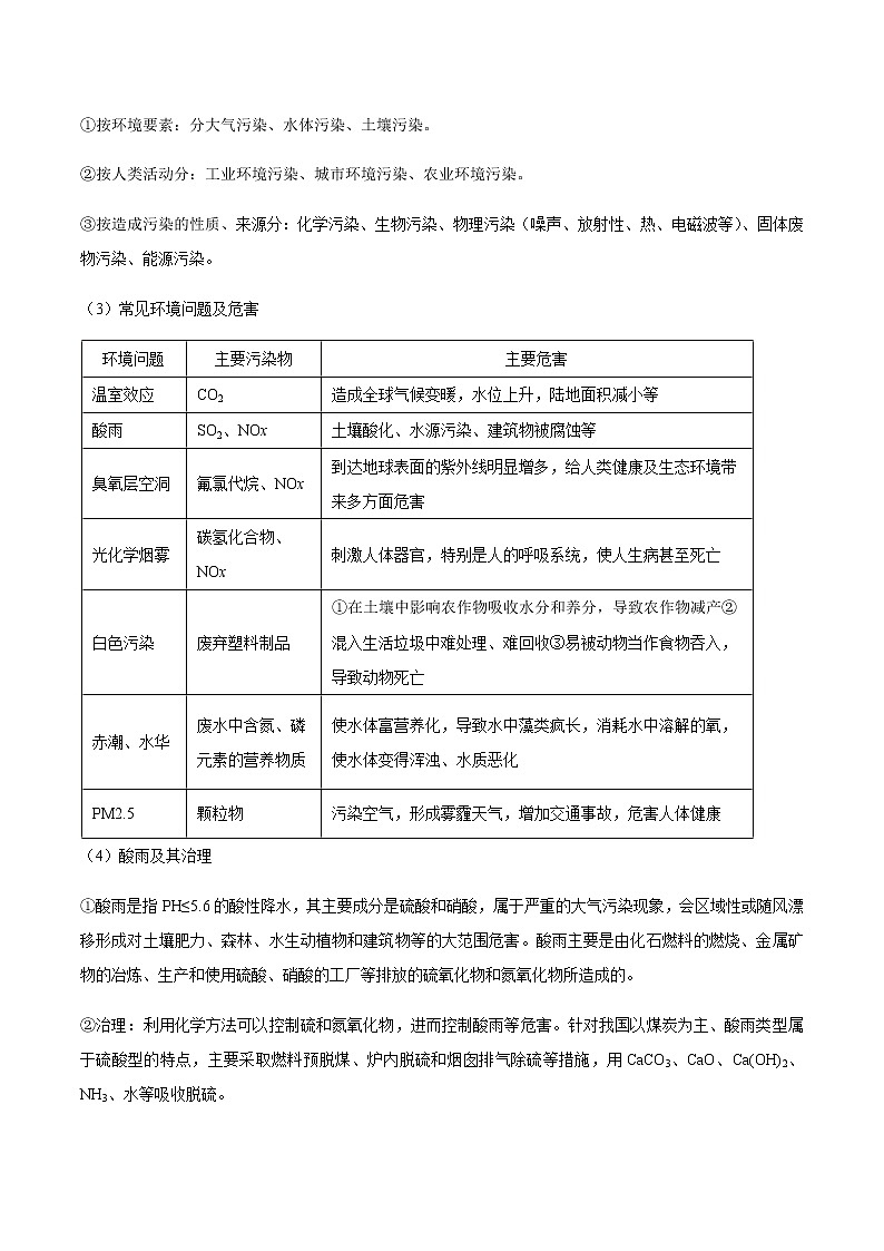
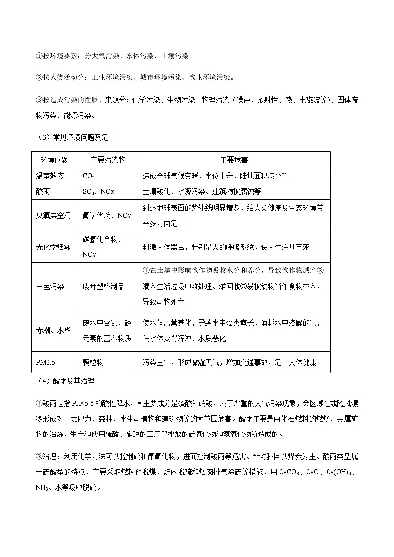
(2)环境污染的分类:
①按环境要素:分大气污染、水体污染、土壤污染。
②按人类活动分:工业环境污染、城市环境污染、农业环境污染。
③按造成污染的性质、来源分:化学污染、生物污染、物理污染(噪声、放射性、热、电磁波等)、固体废物污染、能源污染。
(3)常见环境问题及危害
环境问题
主要污染物
主要危害
温室效应
CO2
造成全球气候变暖,水位上升,陆地面积减小等
酸雨
SO2、NOx
土壤酸化、水源污染、建筑物被腐蚀等
臭氧层空洞
氟氯代烷、NOx
到达地球表面的紫外线明显增多,给人类健康及生态环境带来多方面危害
光化学烟雾
碳氢化合物、NOx
刺激人体器官,特别是人的呼吸系统,使人生病甚至死亡
白色污染
废弃塑料制品
①在土壤中影响农作物吸收水分和养分,导致农作物减产②混入生活垃圾中难处理、难回收③易被动物当作食物吞入,导致动物死亡
赤潮、水华
废水中含氮、磷元素的营养物质
使水体富营养化,导致水中藻类疯长,消耗水中溶解的氧,使水体变得浑浊、水质恶化
PM2.5
颗粒物
污染空气,形成雾霾天气,增加交通事故,危害人体健康
(4)酸雨及其治理
①酸雨是指PH≤5.6的酸性降水,其主要成分是硫酸和硝酸,属于严重的大气污染现象,会区域性或随风漂移形成对土壤肥力、森林、水生动植物和建筑物等的大范围危害。酸雨主要是由化石燃料的燃烧、金属矿物的冶炼、生产和使用硫酸、硝酸的工厂等排放的硫氧化物和氮氧化物所造成的。
②治理:利用化学方法可以控制硫和氮氧化物,进而控制酸雨等危害。针对我国以煤炭为主、酸雨类型属于硫酸型的特点,主要采取燃料预脱煤、炉内脱硫和烟囱排气除硫等措施,用CaCO3、CaO、Ca(OH)2、NH3、水等吸收脱硫。
③减少酸雨的措施
a.开发新能源,如氢能,太阳能,水能,潮汐能,地热能等。
b.使用燃煤脱硫技术,减少二氧化硫排放。
c.工业生产排放气体处理后再排放。
d.少开车,多乘坐公共交通工具出行。
e.使用天然气等较清洁能源,少用煤
注意:
(1)酸雨中的酸度主要是硫酸和硝酸造成的。它们占总酸度的90%以上。我国酸雨以硫酸型为主,主要是燃烧含硫物向大气中排放SO2等酸性气体导致。
(2)一般把pH小于5.6的雨水称为酸雨,它包括雨、雪、雾、雹等降水过程。天然降水pH在6左右,这是大气中溶有CO2的缘故。
5、工业“三废”(废气、废水、废渣)的处理
1)大气污染
(1)定义:大气污染物是指大气中危害人类和环境的人为污染物和天然污染物。CO2不属于大气污染物。
说明: ①目前计入空气污染指数的项目主要是SO2、NO2、CO、O3和可吸入颗粒物等。②“PM2.5”是指大气中直径小于或等于2.5um的颗粒物,又称细颗粒物或可入肺颗粒物
(2)主要来源:除了自然因素外,大气污染物主要来自化石燃料的燃烧和工业生产过程产生的废气及其携带的颗粒物,以及这些污染物形成的次生污染物。
注:次生污染物的形成
(3)主要危害:在太阳辐射等因素作用下,经复杂变化形成次生污染物,在一定天气条件下会造成酸雨、雾霾、光化学烟雾等污染现象。
2)污水处理
(1)污水主要成分:重金属盐、酸、碱等无机化合物;耗氧物质、石油和难降解的有机物以及洗涤剂等。
(2)危害:往往含有复杂的成分,任意排放会导致土壤和水体的污染。
(3)处理方法包括物理法、生物法、化学法(如除去污水中的细小悬浮物可以加入混凝剂沉淀、过滤除去,其他溶解在水中的污染物要依据其化学性质用中和法、氧化还原法和沉淀法等处理)。
(4)处理流程
3)固体污染物的处理
(1)主要是指生活垃圾、工业废料随意堆放造成的污染。目前最引人注意的是由塑料制品造成的白色污染及废旧电池造成的重 金属污染。
(2)治理原则:应遵循无害化、减量化和资源化的原则,达到减少环境污染和资源回收利用的目的。
二、绿色化学
1.绿色化学的核心思想
(1)核心:改变“先污染后治理”的观念和做法。又称为“环境无害化学”、“环境友好化学”、“清洁化学”。
(2)从学科观点看:是化学基础内容的更新。即利用化学原理和技术手段,减少或消除产品在生产和应用中涉及的有害化学物质。(改变反应历程)
(3)从环境观点看:强调从源头上减少或消除污染。(从一开始就避免污染物的产生)
(4)从经济观点看:它提倡合理利用资源和能源,降低生产成本。(尽可能提高原子利用率)
2.原子经济性反应:反应物的原子全部转化为期望的最终产物,原子利用率为100%。
3.绿色化学对化学反应的要求
【典题精练】
考点1、考查环境污染的种类
例1.环境污染已成为人类社会面临的重大问题,各种污染严重破坏生态环境。下列词语与环境污染无关的是( )
①温室效应 ②赤潮 ③酸雨 ④光化学烟雾⑤臭氧空洞 ⑥水华 ⑦潮汐 ⑧大脖子病
A.⑦⑧ B.②⑧ C.⑥⑦⑧ D.②⑥⑧
【解析】潮汐是一种自然现象,大脖子病是缺碘引起的一种病,其余属于六大环境问题的范畴。
【答案】A
【名师点睛】明确环境污染的分类和成因,温室效应、赤潮、酸雨、光化学烟雾、臭氧空洞、水华属于常见的环境污染。
考点2、考查环境污染的治理
例2.下列叙述中正确的是 ( )
①汽车尾气中的氮氧化物与光化学烟雾的形成有关②大量燃烧含硫燃料是形成酸雨的主要原因③硅是制造太阳能电池和光导纤维的主要原料④减少CO2排放,可遏制全球气候变暖⑤碘盐中的碘可以直接用淀粉检验⑥点燃的硫在氧气中剧烈燃烧,发出蓝紫色火焰,生成三氧化硫
A.①③⑤ B.②③④⑤
C.②④⑥ D.①②④
【解析】由常见环境污染形成的原因可知,光化学烟雾与氮氧化物有关,酸雨与二氧化硫有关,温室效应与二氧化碳有关;制造光导纤维的主要原料为二氧化硅;合金易形成电化学腐蚀,以此解答。①氧化物可导致光化学烟雾,故①正确;②大量燃烧含硫燃料生成二氧化硫,是形成酸雨的主要原因,故②正确;③二氧化硅是光导纤维的主要原料,故③错误;④减少CO2排放,可减少温室效应,遏制全球气候变暖,故④正确;⑤碘盐中的碘是以化合态存在的,不能直接用淀粉检验,故⑤错误;⑥硫在氧气中燃烧生成二氧化硫,故⑥错误。答案选D。
【答案】D
【名师点睛】本题考查较为综合,涉及环境污染及治理、材料以及金属的腐蚀等知识,侧重于学生基础知识的考查,为高考常见题型和高频考点,注意相关基础知识的积累,难度不大。
考点3、考查“绿色化学“的涵义
例3.“绿色化学“是指从源头上消除或减少对环境的污染。下列实验或实验过程符合化学实验“绿色化”原则的是( )
A.用过氧化氢溶液代替高锰酸钾制取氧气
B.用纳米铜粉代替铜丝进行铜和浓硝酸反应的实验
C.用溴水代替碘水进行萃取实验
D.为了让学生更清楚的看到实验现象要用较多量的氯气进行性质实验
【解析】A.双氧水制取氧气的产物为水,对环境没有任何污染,也没有产生任何固体废物,而且在反应过程中使用催化剂,使反应速度大大加快,反应过程也不需要任何额外的能量供应,节省了能源,符合化学实验“绿色化学”原则,故A正确;B.用纳米铜粉与浓硝酸反应,在不需要反应时,不能控制反应的停止,容易造成环境污染,不符合绿色化学原则,故B错误;C.溴易挥发、溴蒸气有毒,会污染空气,不符合绿色化学理念,故C错误;D.氯气是一种有毒的气体,用多量的氯气进行性质实验,实验后的没反应气体仍会产生污染,故D错误;答案选A。
【答案】A
【名师点睛】绿色化学又称“环境无害化学”、“环境友好化学”、“清洁化学”,绿色化学是近十年才产生和发展起来的,是一个“新化学婴儿”。其特点有:①充分利用资源和能源,采用无毒、无害的原料;②在无毒、无害的条件下进行化学反应,以减少废物向环境排放;③提高原子的利用率,力图使所有作为原料的原子都被产品所接纳,实现“零排放”;④生产出有利于环境保护、社区安全和人体健康的环境良好产品。
考点4、考查原子经济的的涵义
例4.在绿色化学工艺中,理想状态是反应物中的原子全部转化为欲制得的产物,即原子利用率为100%。下列反应类型能体现“原子经济性”原则的是( )
①置换反应 ②化合反应 ③分解反应 ④取代反应 ⑤加成反应 ⑥加聚反应 ⑦酯化反应
A.②⑤⑥ B.②④⑤ C.只有⑥ D.⑤⑥
【解析】由题干知:“原子经济性”原则是原子利用率100%。反应物全部转化为生成物,即生成物只有一种。据各个反应类型特点判断,②⑤⑥反应的生成物只有一种。
【答案】A
【名师点睛】“原子经济性”原则是原子利用率100%,化合反应、加成反应、加聚反应这三类反应都可以将反应物100%转化为产物。
随堂练习:
1、酸雨被称为“天堂的眼泪”,会造成水土酸性化、加速建筑物腐蚀等危害。下列有关说法正确的是( )
A. 酸雨是指pH<7的雨水,酸雨长时间放置,酸性变强
B. 氮的氧化物和硫的氧化物的过度排放是形成酸雨的主要原因
C. 使用新型能源不会对酸雨的防治产生效果
D. 酸雨不会对动物的健康产生任何影响
2、环保部门每天通过新闻媒体向社会发布以污染物浓度为标准确定空气质量的信息。在下列各种物质中不属于空气质量指标的是( )
A. CO2 B. 氮氧化物(NOx) C. SO2 D. 悬浮颗粒
3、2019年7月1日起,上海进入垃圾分类强制时代,随后西安等地也纷纷开始实行垃圾分类。这体现了我国保护环境的决心,而环境保护与化学息息相关,下列有关说法正确的是( )
A.废弃的聚乙烯塑料属于白色垃圾,不可降解,能使溴水褪色
B.可回收的易拉罐中含金属铝,可通过电解氯化铝制取
C.废旧电池中含有镍、镉等重金属,不可用填埋法处理
D.含棉、麻、丝、毛及合成纤维的废旧衣物燃烧处理时都只生成CO2和H2O
4、下列有关水处理方法不正确的是( )
A.用石灰、碳酸钠等碱性物质处理废水中的酸
B.用可溶性的铝盐和铁盐处理水中的悬浮物
C.用氯气处理水中的Cu2+、Hg2+等重金属离子
D.用烧碱处理含高浓度的废水并回收利用氨
5、2019年3月联合国环境规划署举办的第二届全球环境问题科学、政策和商业论坛9日在肯尼亚首都内罗毕开幕。中国气候变化事务特别代表在论坛上说:“中国社会各界已经行动起来了,我们将与各方携手推动全球环境和气候治理以及可持续发展事业,构建人类命运共同体。”
下列说法不正确的是 ( )
A.利用太阳能等清洁能源代替化石燃料,有利于节约资源、保护环境
B.凡含有食品添加剂的食物对人体健康均有害,不可食用
C.为防止电池中的重金属等污染土壤和水体,应积极开发废电池的综合利用技术
D.提倡人们购物时不用塑料袋,是为了防止白色污染
6、随着社会的发展,人们日益重视环境问题,下列做法或说法不正确的是( )
A.对垃圾进行无害化、资源化处理
B.将煤气化或液化,获得清洁燃料
C.PM 2.5是指大气中直径接近于2.5 nm的颗粒物,也称细颗粒物
D.推广使用无磷洗衣粉和无氟冰箱
7、习近平总书记提出:“我们既要绿水青山,也要金山银山。宁要绿水青山,不要金山银山,而且绿水青山就是金山银山。”针对以上论述,下列说法错误的是( )
A. 推广利用二氧化碳合成生物降解材料
B. 改燃煤为燃气,可以减少废气SO2等有害物质的排放量
C. 合理开采可燃冰,“可燃冰”是将水变为油的新型燃料,具有热值高,无污染等优点
D. 开发氢能、太阳能、风能、生物质能等新型能源是践行低碳生活的有效途径
8、下列说法中正确的是( )
A. 汽车尾气中的氮氧化物是石油中的氮元素被氧化的产物
B.绿色化学耍求从源头上消除或减少生产活动对环^的污染
C.PM 2.5含有铅、镉、铬、钒、砷等对人体有害的金属元素
D.氢能是清洁能源,用电解水法制取大量氢气符合节能减排理念
9、化学与环境保护密切相关,下列叙述正确的是( )
A.家庭装修所产生的甲醛、苯等有害物质可用水溶解吸收
B.处理废水时加入明矾作为消毒剂对水进行杀菌消毒
C.含汞废旧电池需回收处理是因为重金属离子污染土壤和水体
D.某酸雨样品放置过程中pH减小是因为溶解了更多的CO2
10、黄浦江上游水质污染较为严重,相关自来水厂采用多种方法并用的方式对水质进行处理,下列说法中错误的是( )
A.加活性炭可吸附水中小颗粒,这种净化水质的方法属于物理方法
B.加臭氧对水进行消毒,这利用了臭氧的氧化性
C.用细菌与酶的扩充法去除水中的氨氮的方法属于生物法
D.用聚合硫酸铁作为净水剂,该处理过程中仅发生了化学变化
11、环境污染己成为人类社会面临的重大威胁,各种污染数不胜数。下列名词与环境污染无关的是( )
①白色垃圾:②潮汐;③酸雨;④光化学烟雾;⑤臭氧空洞:⑥可吸入颗粒物
A.只有② B .②⑤ C.①④ D.③⑥
12、绿色化学概念自从提出就明确了它的目标是研究和寻找能充分利用的无毒害原材料,最大限度地节约能源,在化工生产各环节都实现净化和无污染的反应途径。下列化工生产中体现绿色化学内涵的是( )
①减少“三废”排放量 ②考虑有关原材料的再生利用
③出现污染问题再治理 ④回收未反应的原料、副产物、助溶剂、稳定剂等非反应试剂 ⑤拒绝使用无法替代、无法回收、无法再生和重复使用的有毒副作用、污染明显的原料
A.①③④ B.①②③⑤ C.①②④⑤ D.②③④⑤
13、气候条件独特,空气质量优良的新疆阿勒泰市,已成为我国第8个国家大气背景监测点。监测点安装的监测设备可日常监测二氧化硫、二氧化氮、一氧化氮及臭氧等大气污染物。请回答下列问题:
(1)一氧化氮的危害在于________(填字母)。
A.破坏臭氧层 B.高温下能使一些金属氧化
C.造成酸雨 D.与人体血红蛋白结合
(2)在含Cu+的酶的活化中心中,亚硝酸根离子可转化为NO,写出Cu+和亚硝酸根离子在酸性水溶液中反应的离子方程式:________________。
(3)为改善汽车尾气的排放质量,减少空气污染,汽车加装“三效催化净化器”,可将尾气中的一氧化碳和一氧化氮转化为参与大气循环的无毒混合气体,该无毒混合气体是____________(填字母)。
A.二氧化碳和氮气 B.二氧化碳和二氧化氮
C.二氧化碳和氧气 D.二氧化碳和氢气
14、20世纪90年代初,国际上提出了“预防污染”这一新概念。绿色化学是“预防污染”的根本手段,它的目标是研究和寻找能充分利用的无毒害原材料,最大限度地节约能源,在化工生产各个环节中都实现净化和无污染。
(1)下列各项属于“绿色化学”要求的是_____(填字母,下同)。
A.处理废弃物 B.治理污染点 C.减少有毒物 D.杜绝污染源
(2)某化工厂排放的污水中含有Mg2+、Fe3+、Cu2+、Hg2+四种离子。甲、乙、丙三位学生分别设计了从该污染水中回收纯净的金属铜的方案。
甲:
乙:
丙:
在能制得纯铜的方案中,哪一步操作会导致环境污染?_______。应增加哪些措施防止污染?______________。
答案以及解析
1答案:B
解析:pH<5.6的雨水叫酸雨,A错误;酸雨的形成主要是由氮的氧化物和硫的氧化物的过度排放引起的,B正确;减少酸雨发生的措施有:使用脱硫煤、使用新型能源等,C错误;酸雨不仅影响生物的生长发育,还会威胁人类健康,D错误。
2答案:A
3答案:C
解析:A.聚乙烯结构中不含碳碳双键,不能使溴水褪色,A错误;
B.氯化铝为共价化合物,受热易升华,电解得不到金属铝;金属铝采用电解氧化铝制备,B错误;
C.镍、镉等重金属会造成水土污染,应集中处理,不可用填埋法处理,C正确;
D.丝、毛中主要含蛋白质,含有C、H、O、N等元素,燃烧不止生成CO2和H2O,D错误
4答案:C
解析:A.石灰、碳酸钠都呈碱性,能与酸反应,故可用于处理废水中的酸,故A正确;B.铝盐、铁盐都能水解生成对应的氢氧化物胶体,疏松多孔,具有吸附性,可吸附水中的悬浮物,故B正确;C.氯气可用于水的消毒杀菌,对重金属离子没有作用,故C错误;D.烧碱可与铵根离子反应产生氨气,故D正确。
5答案:B
解析:只要合理科学地使用食品添加剂,对人体是无害的,不能全盘否定,选项B不正确,其余选项都是正确的。
6答案:C
解析:垃圾是放错了位置的资源,将其回收再利用既保护环境,又节约资源;将煤气化或者液化,可以除去硫元素,减轻对环境的污染;是指悬浮在空气中的空气动力学当量直径小于或等于的颗粒物;含磷洗衣粉会污染水资源,含氟化合物会破坏臭氧层,因此推广使用无磷洗衣粉和无氟冰箱可以保护环境。
7答案:C
解析:推广利用二氧化碳合成生物降解材料,减少聚乙烯、聚氯乙烯塑料的使用,能够减少白色污染,有利于环境保护,故A正确;
B.改燃煤为燃气,可减少废气中等有害物质的量,减少环境污染物的排放,可有效减少雾霾发生,故B正确;
C.可燃冰是甲烷的水合物,不是由甲烷变成的,故C错误;
D.开发氢能、太阳能、风能、生物质能等可以代替火力发电,减少二氧化碳的排放,故D正确。
8答案:B
解析:A.汽车尾气中的氮氧化物是在汽车发动机气缸内高温环境下氮气和氧气发生反应生成的,不是汽油被氧化的产物,故A错误;B.绿色化学的核心是利用化学原理从源头上消除或减少生产活动对环境的污染,而不能污染后再治理,故B正确;C.铅,镉,铬,钒属于金属元素,砷属于非金属元素,故C错误;D.电解水会消耗大量电能,不符合节能减排理念,故D错误;所以答案选B.
9 答案:C
解析:A.苯不溶于水,不能用水吸收苯,故A错误;
B.明矾能够净水,不能杀菌消毒,故C错误;
C.含汞废旧电池需回收处理是因为重金属离子污染土壤和水体,故C正确;
D.空气中存在CO2溶于水生成碳酸使雨水显酸性,正常雨水的pH值约等于5.6,雨水的pH值变小的原因是由于排放出来的SO2等气体溶于水后生成H2SO3,H2SO3随雨水的下降,逐渐被空气中的氧气所氧化生成易电离的H2SO4,故D错误;
10答案:D
11答案:A
解析:①白色污染是人们对难降解的塑料垃圾(多指塑料袋)污染环境现象,故①不选;
②潮汐是自然现象,和环境污染无关,故②选;
③酸雨与二氧化硫排放有关,使雨水酸性增强,故③不选;
④光化学烟雾与氮的氧化物有关,氮氧化物和碳氢化合物(HC)在大气环境中受强烈的太阳紫外线照射后产生一种新的二次污染物,故④不选;
⑤臭氧空洞与含氟化合物的排放有关,臭氧层被破坏,故⑤不选;
⑥通常把粒径在10微米以下的颗粒物称为可吸入颗粒物或飘尘,可吸入颗粒物(PM10)在环境空气中持续的时间很长,对人体健康和大气能见度影响都很大,故⑥不选.
故选A
12答案:C
解析:绿色化学的含义就是开发新工艺,使得生产达到无毒、无害、零排放等;
①减少“三废”排放量,体现了绿色化学的内涵;
②考虑有关原材料的再生利用,体现了绿色化学的内涵;
③出现污染问题再治理,不属于绿色化学的内涵;
④回收未反应的原料、副产物、助溶剂、稳定剂等非反应试剂,体现了绿色化学的循环利用的内涵;
⑤拒绝使用无法替代、无法回收、无法再生和重复使用的有毒副作用、污染明显的原料,体现了绿色化学的内涵;
即体现绿色化学内涵的是①②④⑤;
故选C
13答案:(1)ACD
(2)
(3)A
解析: (1)一氧化氮气体在破坏臭氧层的过程中起催化作用;NO能与人体血红蛋白结合而使人中毒;NO被氧化生成,与水反应生成可形成酸雨。(2)转化为NO时,N的化合价降低,则在反应中化合价必升高转化为。(3)发生的反应为。
14答案:(1)D(2)丙方案的第③步增加冷凝回收装置
解析:(1)根据题干描述,绿色化学是“预防污染”的根本手段,因此应从“源头”上杜绝。
(2)丙方案第③步中,由于汞的沸点低、易挥发、有毒,因此会造成环境污染。
课后作业:
一、选择题(共10题,每题5分,共50分)
1.下列说法不正确的是( )
A.采用原煤脱硫技术,可减少燃煤燃烧时产生的SO2
B.自来水可用氯气来杀菌消毒,说明氯气无毒
C.氮氧化物可以破坏臭氧层,也能形成酸雨
D.化石燃料燃烧产生大量CO2,会导致温室效应
解析:氯气有毒,自来水可用氯气来杀菌消毒是因为Cl2与H2O反应生成了HClO,B项错。
答案:B
2.下列反应最符合绿色化学原子经济性要求的是( )
①乙烷与氯气制备一氯乙烷
②乙烯聚合为聚乙烯高分子材料
③苯和硝酸反应制备硝基苯
A.①④ B.②④
C.①③ D.②③
答案:B
3.空气污染物通常以气态形式进入地面或低层大气环境。空气污染物与其主要来源不对应的是( )
污染物
来源
A
HCHO
家具生产与使用、质量低劣的涂料的使用
B
NO和NO2
飞机、汽车尾气
C
悬浮颗粒物
建筑施工、燃煤的使用
D
SO2
雷电时在空气中产生
解析:A.甲醛主要来源于用复合地板、油漆、涂料制成的人造家具、用具,故A正确;B.大气中的氮氧化物的主要来源是燃煤、汽车尾气排放,故B正确;C.悬浮颗粒物的来源主要是化石燃料的燃烧和施工产生的扬尘,故C正确;D.SO2的来源主要是煤的燃烧产生的废气,故D错误。故选D。
答案:D
4.PM2.5是指大气中直径小于或等于2.5微米的颗粒物,也称为可入肺颗粒物。部分城市已将PM2.5列入空气质量播报指标。下列有关说法中不正确的是( )
A.空气中PM2.5含量较高时,容易引起呼吸系统疾病
B.国家应该大力开发和使用太阳能、风能、天然气等可再生能源来降低环境污染
C.PM2.5在空气中不一定能形成气溶胶
D.研制开发燃料电池汽车,减少机动车尾气排放,在某种程度上可以减少空气中PM2.5含量
解析:A项,空气中PM2.5含量较高时,由于微粒粒径较小,易被人直接吸入呼吸道内,从而引起呼吸系统疾病,正确;B项,天然气是不可再生能源,错误;C项,PM2.5是指大气中直径小于或等于2.5微米的颗粒物,如果其直径介于1~100 nm之间,则能形成气溶胶,否则不能,正确;D项,研制开发燃料电池汽车,就可以减少机动车化石燃料的燃烧,进而可以减少汽车尾气的排放,因此可以减少固体颗粒物的排放,所以在某种程度上可以减少空气中PM2.5含量,正确。
答案:B
5.“化学,让生活更美好”,下列叙述不能直接体现这一主旨的是( )
A.风力发电,让能源更清洁 B.合成光纤,让通讯更快捷
C.合成药物,让人类更健康 D.环保涂料,让环境更宜居
解析:风力发电过程中,不涉及化学知识,不能直接体现“化学,让生活更美好”这一主题。合成光纤、合成药物、环保涂料都是通过化学方法制取的,体现了“化学,让生活更美好”这一主题。
答案:A
6.下列关于化学与生产、生活的认识不正确的是( )
A.CO2、CH4、N2等均是造成温室效应的气体
B.使用清洁能源是防止酸雨发生的重要措施之一
C.节能减排符合低碳经济的要求
D.合理开发利用可燃冰(固态甲烷水合物)有助于缓解能源紧缺
解析:N2不是造成温室效应的气体。
答案:A
7.下列说法正确的是( )
A.利用化石燃料燃烧放出的热量使水分解产生氢气,是氢能开发的研究方向
B.光合作用是将光能转化为化学能的有效途径
C.石油、煤、天然气属于二次能源
D.绿色化学最显著的特征是在生产化工产品过程中必须以绿色植物为原料
解析:利用化石燃料燃烧法使水分解制氢气需要消耗大量的能源,A错误;光合作用是将光能转化为化学能的有效途径,B正确;石油、煤、天然气属于一次能源,C错误;绿色化学的核心是利用化学原理从源头上减少和消除工业生产对环境的污染,反应物的原子全部转化为期望的最终产物,D错误。
答案:B
8.将煤块粉碎、经脱硫处理、在适当过量的空气中燃烧,这样处理的目的是( )
①使煤充分燃烧,提高煤的利用率 ②减少SO2的产生,避免造成“酸雨” ③减少有毒的CO产生,避免污染空气 ④减少CO2的产生,避免“温室效应”
A.①②③ B.②③④
C.①③④ D.①②③④
解析:煤中含有碳、氢、氧、氮、硫等元素,直接燃烧时燃烧不充分会造成资源浪费,还会产生SO2、CO、氮氧化物等有毒气体污染环境,但将煤块粉碎、经脱硫处理、在适当过量的空气中燃烧,就会减少SO2产生,减少CO的产生,使煤燃烧更充分。
答案:A
9.化学与生产、生活密切相关。下列说法不正确的是( )
A.向煤中加入适量生石灰,可减少SO2对大气的污染
B.用CO2合成聚碳酸酯类可降解塑料,减少白色污染
C.光化学烟雾、硝酸型酸雨的形成都与氮氧化合物有关
D.人造纤维、合成纤维和光导纤维都属于有机高分子化合物
解析:A项,CaSO3易被氧化为CaSO4,向煤中加入适量生石灰,在煤燃烧时SO2最终生成CaSO4,故A正确;B项,利用CO2合成聚碳酸酯类可降解塑料,将CO2转化为可降解塑料,实现了“碳”的循环利用,可以减少白色污染,故B正确;C项,光化学烟雾、硝酸型酸雨的形成都与氮氧化合物有关,故C正确;D项,光导纤维的主要成分是SiO2,不属于有机高分子化合物,故D错误。
答案:D
10.绿色化学的核心就是利用化学原理从源头上减少和消除工业生产对环境的污染。下列不符合绿色化学理念的是( )
A.尽可能使用无毒无害的原材料
B.尽可能减少生产过程中的能量消耗
C.治理产生的污染优于防治污染的产生
D.尽可能采用对人类和环境低毒或无毒的合成路线
解析:根据绿色化学的含义,可以判断应该是防治污染的产生优于治理产生的污染。
答案:C
二、非选择题(共2题,每题25分,共50分)
11.绿色化学是“预防污染”的根本手段,它的目标是研究和寻找能充分利用的无毒害原材料,最大限度地节约能源,在化工生产各个环节中都实现净化和无污染。
(1)下列各项符合“绿色化学”要求的是________。
A.处理废弃物 B.治理污染点
C.减少有毒物 D.杜绝污染源
(2)在我国西部大开发中,某地为筹建一大型化工基地,征集到下列方案,其中你认为可行的是________。
A.建在西部干旱区可以脱贫致富
B.应建在水资源丰富和交通方便且远离城市的郊区
C.企业有权自主选择厂址
D.不宜建在人口稠密的居民区
(3)某化工厂排放的污水中含有Mg2+、Fe3+、Cu2+、Hg2+四种离子。某同学设计了从该污水中回收纯净的金属铜的方案。
在能制得纯铜的方案中,哪一步操作会导致环境污染?
________。应增加哪些措施防止污染________________________________。
解析:(1)根据题干描述:绿色化学是“预防污染”的根本手段,因此应从“源头”上杜绝。(2)化工基地的筹建首先不宜建在人口稠密的居民区,同时要考虑水资源和交通问题。(3)第③步由于汞的沸点低、易挥发、有毒,因此会造成环境污染。
答案:(1)D (2)BD (3)第③步 增加冷凝回收装置
12.我国城市为了减少燃煤造成的大气污染,对于作民用燃料的煤进行了多方面的改进。
(1)为了除去煤中的含硫化合物,采用FeCl3脱硫,即用FeCl3溶液浸洗煤粉,发生如下反应:FeS2+14FeCl3+8H2O===2FeSO4+13FeCl2+16HCl。
①该反应中的氧化剂是________,若有1 mol FeS2被除去,则发生转移的电子的物质的量是________。
②为了充分利用Fe2+并减少酸(HCl)污染,本方法中可利用工业废铁屑和氯气让废液重新利用生成FeCl3。请写出这一过程中有关的离子方程式:
________________________________________________________________________
________________________________________________________________________。
(2)另一种方法是采用“固硫法”,即在燃料中加入生石灰,使含硫煤在燃烧时生成的SO2不能逸出而进入炉渣中,试用化学方程式表示这一“固硫”过程:
________________________________________________________________________、
________________________________________________________________________。
(3)某城市采用了以油制气代替煤作民用燃料的做法。油制气的主要成分是丙烷,请写出其燃烧的化学方程式:
________________________________________________________________________
________________________________________________________________________。
(4)绿色能源是人类的理想能源,不会造成环境污染,下列能源属于绿色能源的是________。
A.氢能源 B.太阳能 C.风能 D.石油
解析:
(1)反应中FeS2中S由-1价升高至+6价,每1 mol FeS2被氧化,转移14 mol电子,FeCl3中Fe由+3价降至+2价,FeCl3作氧化剂。加入废铁屑是消耗H+,减少污染,而通入Cl2是氧化Fe2+。
(2)“固硫法”是利用生石灰将SO2转化为CaSO3在高温时被氧化为CaSO4。
(3)C3H8燃烧方程式为C3H8+5O23CO2+4H2O。
(4)氢能源、太阳能、风能属于绿色能源。
答案:
(1)①FeCl3 14 mol ②Fe+2H+===Fe2++H2↑,2Fe2++Cl2===2Fe3++2Cl-
(2)SO2+CaOCaSO3 2CaSO3+O22CaSO4
(3)C3H8+5O23CO2+4H2O
(4)ABC
化学必修 第二册第一节 化学反应与能量变化当堂检测题: 这是一份化学必修 第二册第一节 化学反应与能量变化当堂检测题,文件包含高中化学新版必修二第05讲化学能与电能教师基础版docx、高中化学新版必修二第05讲化学能与电能学生基础版docx等2份试卷配套教学资源,其中试卷共46页, 欢迎下载使用。
高中化学第一节 认识有机化合物同步训练题: 这是一份高中化学第一节 认识有机化合物同步训练题,文件包含高中化学新版必修二第07讲认识有机物教师基础版docx、高中化学新版必修二第07讲认识有机物学生基础版docx等2份试卷配套教学资源,其中试卷共47页, 欢迎下载使用。
化学必修 第二册第二节 化学品的合理使用课后练习题: 这是一份化学必修 第二册第二节 化学品的合理使用课后练习题,文件包含高中化学新版必修二第12讲化学品的合理利用教师基础版docx、高中化学新版必修二第12讲化学品的合理利用学生基础版docx等2份试卷配套教学资源,其中试卷共47页, 欢迎下载使用。

