搜索
      上传资料 赚现金
      点击图片退出全屏预览

      3.2《认识1000》教案【表格式】2025-2026学年人教版小学数学二年级下册

      • 501 KB
      • 2026-03-21 13:34:20
      • 13
      • 0
      • 教习网会员1064954
      加入资料篮
      立即下载
      3.2《认识1000》教案【表格式】2025-2026学年人教版小学数学二年级下册第1页
      点击全屏预览
      1/7
      3.2《认识1000》教案【表格式】2025-2026学年人教版小学数学二年级下册第2页
      点击全屏预览
      2/7
      3.2《认识1000》教案【表格式】2025-2026学年人教版小学数学二年级下册第3页
      点击全屏预览
      3/7
      还剩4页未读, 继续阅读

      小学数学人教版(2024)二年级下册(2024)三 万以内数的认识1000以内数的认识表格教学设计及反思

      展开

      这是一份小学数学人教版(2024)二年级下册(2024)三 万以内数的认识1000以内数的认识表格教学设计及反思,共7页。教案主要包含了 ________等内容,欢迎下载使用。

      学科
      数学
      年级
      二年级
      课型
      新授课
      单元
      第三单元
      课题
      认识1000
      课时
      第2课时
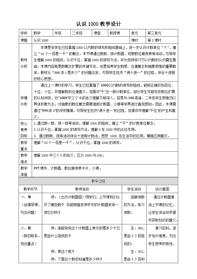
      教材
      分析
      本课是在学生已经掌握1000以内数的读写和组成基础上,进一步认识计数单位“千”,建立“10个一百是一千”的概念。本节课通过数数、拨计数器、观察数位顺序表等活动,引导学生理解1000的组成,认识千位,掌握1000的读写方法,并为后续学习万以内数的认识奠定基础。本课内容既是数概念扩展的关键节点,也是培养学生数感、位值概念和抽象思维的重要载体。教材从“999添1是多少”的问题出发,引导学生经历“满十进一”的过程,体会十进制的核心思想。
      学情
      分析
      通过上一课时的学习,学生已经掌握了1000以内数的读写和组成,能够正确识别百位、十位、个位,并理解数的位值意义。但面对“千”这一新计数单位,部分学生可能存在数位扩展的认知冲突,对“1000”中三个0的含义理解不够深入,容易与100混淆。二年级学生思维仍以具体形象为主,对抽象的数位概念需要借助计数器、小棒等学具进行直观感知。因此,本课需通过“999添1”的冲突情境,引导学生经历“满十进一”的过程,在操作中理解“千位”的产生和意义。
      核心素养目标
      1.通过数一数、拨一拨等活动,理解1000的组成,建立“千”的计数单位概念。
      2.认识千位,掌握1000的读写方法,理解0在1000中的占位作用。
      3. 通过数数、拨珠活动体会十进制计数法,感受 1000 在生活中的应用,增强应用意识。
      教学重点
      理解“10个一百是一千”,认识千位,掌握1000的读写。
      教学难点
      理解1000中三个0的含义,区分1000与100。
      教学
      准备
      PPT课件、计数器、数位顺序表卡片、小棒。
      教学过程
      教学环节
      教师活动
      学生活动
      设计意图
      一、导
      (创境导课,引出问题)
      师:(出示计数器图)同学们,上节课我们认识了哪些数? 你能根据老师手中的计数器来读一读它们吗?
      回顾读数的方法,练习读数。
      通过计数器激活上节课的记忆,让学生体会动手操作获取知识的意义。
      二、联
      (新旧联系,找出重点)
      师:谁能说说这个计数器上表示的是多少?它是由什么组成的?
      师:那这个呢?
      师:下面这个数你知道是多少吗?
      生:200,是由2个百组成的。
      生:402,是由4个百和2个一组成的。
      复习旧知,逐步加大难度,引出学生思考积极性。
      三、探
      (提出设想,探究证实)
      师:这里一共有多少个小方块呢?你有什么方法能快速地数出来?同桌之间相互交流一下。
      追问:如果再添一个小方块,你知道现在有多少个小方块了吗?
      师:你是怎么知道的?跟你的小组成员互相说一说。
      提示:小组内一人说数法,大家一起数,再派代表分享。
      师:10个一百是多少?
      师:刚刚的过程,如果借助计数器你还会表示吗?
      同桌合作。
      生:先数100的,一共有9个100,就是900,还有9个十,师90,再加9个一,一共师999个。
      生:1000个。
      小组交流后分享。
      生:原来9个一,再添1个,就是1个十,与原来的9个十合在一起,就是10个十,10个十是1个百。再加上原来的9个百,一共是10个一百。
      生:10个一百是1000.
      通过“999添1”的冲突情境,引发认知需求,自然引出1000。
      四、展
      (展示结果,解决问题)
      师:999的三个数位上都是9,在计数器的个位、十位和百位怎样拨珠子?
      师:在计数器的个位添1颗珠子,会发生什么变化?
      师:10个百就是1个千,故需要新的数位——千位,在千位拨1颗珠子,表示1个千。
      师:你能根据刚才拨珠子的过程自己读、写出1000吗?
      师:1000中的“1”表示什么?三个“0”表示什么?
      师:观察数位顺序表,千位在第几位?
      生:个位、十位和百位都拨9颗珠子。
      生:个位9添1,就是10,也就是10个一,10个一是1个十,需要向十位进1颗珠子;十位的9个十加上这1个十,就是10个十,10个十是1个百,需要向百位进1颗珠子;9个百加这1个百就是10个百,此时百位上拨10颗珠子,十位和个位上没有珠子。
      学生根据之前知识尝试写1000,读1000。
      生:计数器的千位写1,其他数位没有,就都写0。写作:1000,读作:一千。
      生1:1表示1个千。
      生2:三个0表示个位、十位、百位一个计数单位也没有。
      生:从右边起第四位。
      掌握1000的读写方法,理解0的占位作用,认识数位顺序。
      明确数位意义,完善 1000 的组成与读写规则。
      五、建
      (总结认知,建构模型)
      师:谁能试着总结一下本节课的重点内容?
      生1:数位顺序表从右数第四位是千位。
      生2:1000里面有10个一百,有100个十,有1000个一。
      生3:“1000”中的1表示1个千,0表示个位、十位、百位一个计数单位也没有。
      梳理知识,形成完整的数位与进率模型。
      六、提
      (实践应用,评价提升)
      课堂练习:
      1.填空:
      (1)( )个一百是1000,( )个10是1000,一千里面有( )个一百。
      (2)一个数从右边起,第四位是( )位,一千是一个( )位数。
      (3)3个一百是( ),8个一百是( ),10个一百是( )。
      2.判断对错(对的打“√”,错的打“×”)
      (1)10个一百是一千,写作100。 ( )
      (2)一千读作“一零零零”。 ( )
      (3)500里面有5个一百,900里面有9个一百。 ( )
      3.数一数
      (1)一百一百地数,六百、_______、_______、 _______、 _______。
      (2)一十一十地数,九百四十、 ________、 ________、 ________ 、 ________ 、 ________ 、 ________。
      (3)一个一个地数,九百九十五、 __________、 __________、 __________ 、 __________ 、 __________ 。
      4.
      学生独自完成,然后集体订正。
      引导学生能够在课堂练习的完成过程中对要点知识加深巩固,有效应用。
      课堂小结
      通过本节课的学习,你们有什么收获?
      生1:我了解了数位顺序表从右数第四位是千位。
      生2:我还知道了1000的组成。
      生3:我在生活中找到了很多1000.
      课堂小结可以帮助学生理清所学知识的层次结构,掌握其外在的形式和内在联系,形成知识系列及一定的结构框架。
      板书设计
      认识1000
      10个一百是1000
      写作: 1 0 0 0
      读作: 一千
      利用简洁的文字、符号、图表等呈现本节课的新知,可以帮助学生理解掌握知识,形成完整的知识体系。
      作业设计
      (课外练习)
      基础达标
      1.读出或写出下面各数:
      (1)1000 读作:( ) (2)五百 写作:( )
      (3)八百 写作:( ) (4)900 读作: ( )
      (5)375 读作:( )
      (6)二百零四 写作: ( )
      2.从300开始,一十一十地数,数到350,一共数了多少个数?
      3.一个三位数,百位上的数字是最小的一位数,十位上的数字是百位和个位数字的差,个位上的数字是最大的一位数。这个三位数是多少?
      能力提升
      1.判断对错(对的打“√”,错的打“×”)
      (1)450读作四百五。 ( )
      (2)3个百和6个一组成的数是360。 ( )
      (3)读数和写数都要从高位起。 ( )
      2.按规律填一填,再读一读。
      3.填空:
      (1)500和700之间,最接近600的数是( )。
      (2)一个数,百位上是9,十位和个位上都是0,这个数是( ),它再添上1个一百是( )。
      (3)一千里面有( )个十,有( )个一。
      (4)由6个一百和4个一百组成的数是( ),这个数是( )个一百。
      拓展迁移
      1.找出家里1件带有“1000”或接近1000的物品(如1000毫升的饮料、1000克的面粉),记录物品名称和数字,说说这个数字的含义。
      2.用小棒(或豆子、积木)摆出一个三位数,要求百位上有3根小棒,十位上的小棒数比百位多2根,个位上的小棒数比十位少1根。
      (1)摆出的这个数是多少?
      (2)读出这个数,说说它的组成。
      (3)把这个数的十位和个位数字交换,得到一个新数,再说一说它的组成。

      相关教案

      小学数学人教版(2024)二年级下册(2024)三 万以内数的认识1000以内数的认识表格教学设计及反思:

      这是一份小学数学人教版(2024)二年级下册(2024)三 万以内数的认识1000以内数的认识表格教学设计及反思,共7页。教案主要包含了 ________等内容,欢迎下载使用。

      二年级下册(2024)10000以内数的认识表格教案及反思:

      这是一份二年级下册(2024)10000以内数的认识表格教案及反思,共5页。教案主要包含了10个十是百等内容,欢迎下载使用。

      小学数学1000以内数的认识表格教案设计:

      这是一份小学数学1000以内数的认识表格教案设计,共7页。教案主要包含了几个一?谁能用小棒摆一摆?等内容,欢迎下载使用。

      资料下载及使用帮助
      版权申诉
      • 1.电子资料成功下载后不支持退换,如发现资料有内容错误问题请联系客服,如若属实,我们会补偿您的损失
      • 2.压缩包下载后请先用软件解压,再使用对应软件打开;软件版本较低时请及时更新
      • 3.资料下载成功后可在60天以内免费重复下载
      版权申诉
      若您为此资料的原创作者,认为该资料内容侵犯了您的知识产权,请扫码添加我们的相关工作人员,我们尽可能的保护您的合法权益。
      入驻教习网,可获得资源免费推广曝光,还可获得多重现金奖励,申请 精品资源制作, 工作室入驻。
      版权申诉二维码
      小学数学人教版(2024)二年级下册(2024)电子课本 新教材

      1000以内数的认识

      版本: 人教版(2024)

      年级: 二年级下册(2024)

      切换课文
      • 同课精品
      • 所属专辑21份
      欢迎来到教习网
      • 900万优选资源,让备课更轻松
      • 600万优选试题,支持自由组卷
      • 高质量可编辑,日均更新2000+
      • 百万教师选择,专业更值得信赖
      微信扫码注册
      手机号注册
      手机号码

      手机号格式错误

      手机验证码 获取验证码 获取验证码

      手机验证码已经成功发送,5分钟内有效

      设置密码

      6-20个字符,数字、字母或符号

      注册即视为同意教习网「注册协议」sky星空娱乐
      QQ注册
      手机号注册
      微信注册

      注册成功

      返回
      顶部
      添加客服微信 获取1对1服务
      微信扫描添加客服
      Baidu
      map