搜索
      上传资料 赚现金
      点击图片退出全屏预览

      9 海底世界(教案)2025-2026学年部编版三年级语文下册

      加入资料篮
      立即下载
      9 海底世界(教案)2025-2026学年部编版三年级语文下册第1页
      点击全屏预览
      1/5
      9 海底世界(教案)2025-2026学年部编版三年级语文下册第2页
      点击全屏预览
      2/5
      还剩3页未读, 继续阅读

      小学语文统编版(2024)三年级下册(2024)9 海底世界教案

      展开

      这是一份小学语文统编版(2024)三年级下册(2024)9 海底世界教案,共5页。
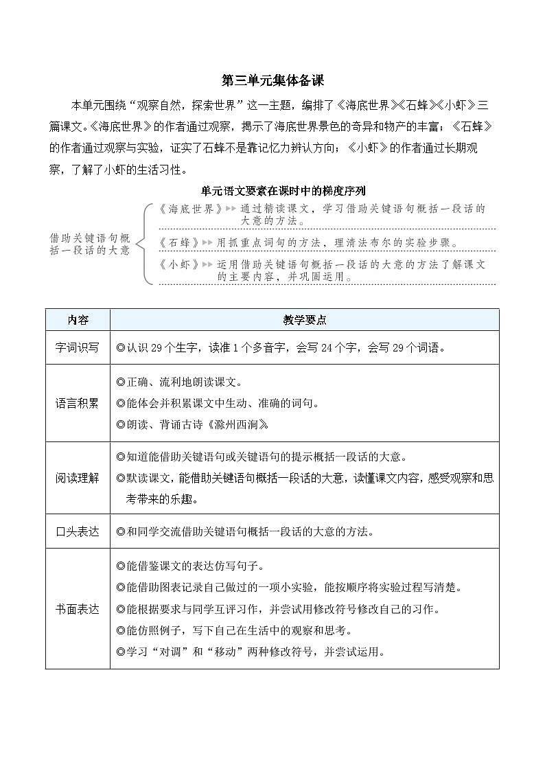
      单元语文要素在课时中的梯度序列
      9 海底世界
      内容
      教学要点
      字词识写
      ◎认识29个生字,读准1个多音字,会写24个字,会写29个词语。
      语言积累
      ◎正确、流利地朗读课文。
      ◎能体会并积累课文中生动、准确的词句。
      ◎朗读、背诵古诗《滁州西涧》。
      阅读理解
      ◎知道能借助关键语句或关键语句的提示概括一段话的大意。
      ◎默读课文,能借助关键语句概括一段话的大意,读懂课文内容,感受观察和思考带来的乐趣。
      口头表达
      ◎和同学交流借助关键语句概括一段话的大意的方法。
      书面表达
      ◎能借鉴课文的表达仿写句子。
      ◎能借助图表记录自己做过的一项小实验,能按顺序将实验过程写清楚。
      ◎能根据要求与同学互评习作,并尝试用修改符号修改自己的习作。
      ◎能仿照例子,写下自己在生活中的观察和思考。
      ◎学习“对调”和“移动”两种修改符号,并尝试运用。
      1.认识“否、窃”等12个生字,读准多音字“差”,会写“官、否”等13个字,会写“宁静、器官”等14个词语。
      2.正确、流利地朗读课文。能说出课文是从哪几个方面来表现海底世界的景色奇异和物产丰富的。
      3.默读第3~5自然段,找出各段的关键句,再说说每段话的意思。
      4.理解“窃窃私语”等词语的意思,体会其表达效果。
      1.能说出课文是从哪几个方面来表现海底世界的景色奇异和物产丰富的。
      2.默读第3~5自然段,找出各段的关键句,再说说每段话的意思。
      3.理解“窃窃私语”等词语的意思,体会其表达效果。
      2课时
      第1课时
      课型:新授
      执行时间: 月 日
      执教:
      1.认识“否、窃”等12个生字,读准多音字“差”。
      2.正确、流利地朗读课文。能说出课文是从哪几个方面来表现海底世界的。
      3.能借助关键语句说出第2、第3自然段的大意。理解“窃窃私语”等词语的意思,体会其表达效果。
      板块一 单元导读,揭示课题
      1.(课件出示单元篇章页)学生齐读,教师点拨。明确本单元的语文要素是借助关键语句概括一段话的大意;习作要求是做个小实验,把实验过程写清楚。
      2.导入:(课件出示海底的图片)大海的景色美不胜收,大海深处更是奇妙无穷,这节课我们将一起走进神秘的大海深处,去领略海底世界的风光。(板书课题)学生齐读。
      板块二 初读课文,整体感知
      1.学生标出自然段序号后朗读课文,注意读准字音,读通句子,并圈出不理解的词语或句子。
      2.(课件出示本课生字)认读生字:(1)读准字音;(2)读准多音字;(3)运用多种方法识字。
      3.再读课文,整体感知文章的主要内容。(课件出示第1、第7自然段)
      (1)引导学生发现课文运用了首尾呼应的写法,写出海底景色奇异、物产丰富的特点。
      (2)指名提问,理清课文“总—分—总”的结构特点。
      板块三 细读课文,感知语句
      1.(课件出示第2自然段)朗读课文,引导学生感受海底世界的宁静,体会从海面到海底的光线变化,并说明原因。(预设:最大的风浪只能影响海面以下几十米深,“阳光很难射进深海”。)
      2.学习第3自然段。
      (1)默读第3自然段,思考:海底很宁静,是指一点儿声音都没有吗?(不是)找出这一自然段的关键语句。(海底是否没有一点儿声音呢?不是的。)
      (2)借助“海底的动物常常在窃窃私语”体会海底动物发出声音的细小;借助句式“有的……有的……有的……还有的……”体会海底动物发出声音的多样。指名说说第3自然段的大意。
      3.随文学习词语“窃窃私语”。(课件出示把“窃窃私语”换成“会发出轻微的声音”后的新句子)对比朗读,同桌交流感受。引导学生体会虽然句子表达的意思一样,但“窃窃私语”运用拟人的修辞手法,生动形象地写出了海底动物发出的声音很小,不仅让读者产生了亲切感,还使语句变得生动。
      第2课时
      课型:新授
      执行时间: 月 日
      执教:
      1.会写“官、否”等13个字,会写“宁静、器官”等14个词语。
      2.正确、流利地朗读课文,能借助关键语句说出第4、第5自然段的大意。
      板块一 复习生字,导入新课
      1.(课件出示生字组的词)指名认读。
      2.导入:上节课,我们一起探索了奇妙的海底世界,感受到了海底的宁静,现在让我们继续看看海底世界还有什么吧!
      板块二 迁移学习,梳理信息
      1.回顾第3自然段的学习方法——借助关键语句概括段落大意,迁移运用。
      2.学习第4自然段。
      (1)学生边读第4自然段边做动作,感受海底动物的活动方法。
      (2)思考:海底的动物是如何活动的?(课件出示表格)利用表格梳理海底动物的活动方法和特点。
      (3)小组合作,找出本段的关键语句,并派出代表说说本段的大意。
      3.学习第5自然段。
      (1)学生自主学习,找一找第5自然段是围绕哪句话来写的。(海底的植物差异也很大。)
      (2)提问:第5自然段写了海底植物哪些方面的差异?这些差异是怎么体现的?学生默读,抓住关键语句说一说。
      4.(课件出示第6自然段)齐读,思考:海底世界除了动物、植物,还有什么?(丰富的矿产)
      板块三 认真观察,指导书写
      1.(课件出示田字格内会写字)认真观察这些字,教师讲解书写要点。教师范写,学生书空、描红、练写。
      2.听写词语,教师巡视指导。
      教学时,我围绕第1自然段提出的问题,引导学生梳理课文层次,关注重点段落,指导学生借助关键语句来概括段落大意。同时,借助表格,帮助学生梳理信息。课堂中,我还十分注重增强学生自主学习和小组合作的意识。

      相关教案

      小学语文统编版(2024)三年级下册(2024)9 海底世界教案:

      这是一份小学语文统编版(2024)三年级下册(2024)9 海底世界教案,共5页。

      小学语文统编版(2024)三年级下册(2024)9 海底世界教案设计:

      这是一份小学语文统编版(2024)三年级下册(2024)9 海底世界教案设计,共7页。教案主要包含了教学目标,教学重点,教学难点,课时安排,课时目标,教学过程,成功之处,不足之处等内容,欢迎下载使用。

      语文三年级下册23 海底世界教学设计:

      这是一份语文三年级下册23 海底世界教学设计,共5页。教案主要包含了复习导入,自主学习,小练笔,总结升华,作业 推荐阅读《海底两万里》,板书设计等内容,欢迎下载使用。

      资料下载及使用帮助
      版权申诉
      • 1.电子资料成功下载后不支持退换,如发现资料有内容错误问题请联系客服,如若属实,我们会补偿您的损失
      • 2.压缩包下载后请先用软件解压,再使用对应软件打开;软件版本较低时请及时更新
      • 3.资料下载成功后可在60天以内免费重复下载
      版权申诉
      若您为此资料的原创作者,认为该资料内容侵犯了您的知识产权,请扫码添加我们的相关工作人员,我们尽可能的保护您的合法权益。
      入驻教习网,可获得资源免费推广曝光,还可获得多重现金奖励,申请 精品资源制作, 工作室入驻。
      版权申诉二维码
      小学语文统编版(2024)三年级下册(2024)电子课本 新教材

      9 海底世界

      版本: 统编版(2024)

      年级: 三年级下册(2024)

      切换课文
      • 同课精品
      • 所属专辑64份
      欢迎来到教习网
      • 900万优选资源,让备课更轻松
      • 600万优选试题,支持自由组卷
      • 高质量可编辑,日均更新2000+
      • 百万教师选择,专业更值得信赖
      微信扫码注册
      手机号注册
      手机号码

      手机号格式错误

      手机验证码 获取验证码 获取验证码

      手机验证码已经成功发送,5分钟内有效

      设置密码

      6-20个字符,数字、字母或符号

      注册即视为同意教习网「注册协议」sky星空娱乐
      QQ注册
      手机号注册
      微信注册

      注册成功

      返回
      顶部
      添加客服微信 获取1对1服务
      微信扫描添加客服
      Baidu
      map