











所属成套资源:人教版数学二年级下册(2024)课件+教学设计+同步练习
- 2.2《用除法解决“求一个数是另一个数的几倍”的实际问题》PPT课件+教学设计+同步练习(含答案)-(2026新教材)人教版小学数学二下课件0 次下载
- 2.3《用乘法解决“求一个数的几倍是多少”的实际问题》PPT课件+教学设计+同步练习(含答案)-(2026新教材)人教版小学数学二下课件0 次下载
- 2.5《解决连续两问的实际问题》PPT课件+教学设计+同步练习(含答案)-(2026新教材)人教版小学数学二下课件1 次下载
- 2.6《根据已知条件提出问题》PPT课件+教学设计+同步练习(含答案)-(2026新教材)人教版小学数学二下课件0 次下载
- 2.7《根据问题补充条件》PPT课件+教学设计+同步练习(含答案)-(2026新教材)人教版小学数学二下课件0 次下载
人教版(2024)二年级下册(2024)整理和复习精品教学课件ppt
展开 这是一份人教版(2024)二年级下册(2024)整理和复习精品教学课件ppt,文件包含2026新教材人教版小学数学二年级下册24《用除法解决“已知一个数的几倍是多少求这个数”的实际问题》PPT课件pptx、2026新教材人教版小学数学二年级下册24《用除法解决“已知一个数的几倍是多少求这个数”的实际问题》教学设计docx、2026新教材人教版小学数学二年级下册24《用除法解决“已知一个数的几倍是多少求这个数”的实际问题》同步练习docx等3份课件配套教学资源,其中PPT共16页, 欢迎下载使用。
明明吃了一碗鸡血汤花了8元,买了一只桶子鸡,价格是鸡血汤的5倍。求一只桶子鸡多少元,就是求( )个( )是多少。列式计算为
你知道了哪些数学信息?
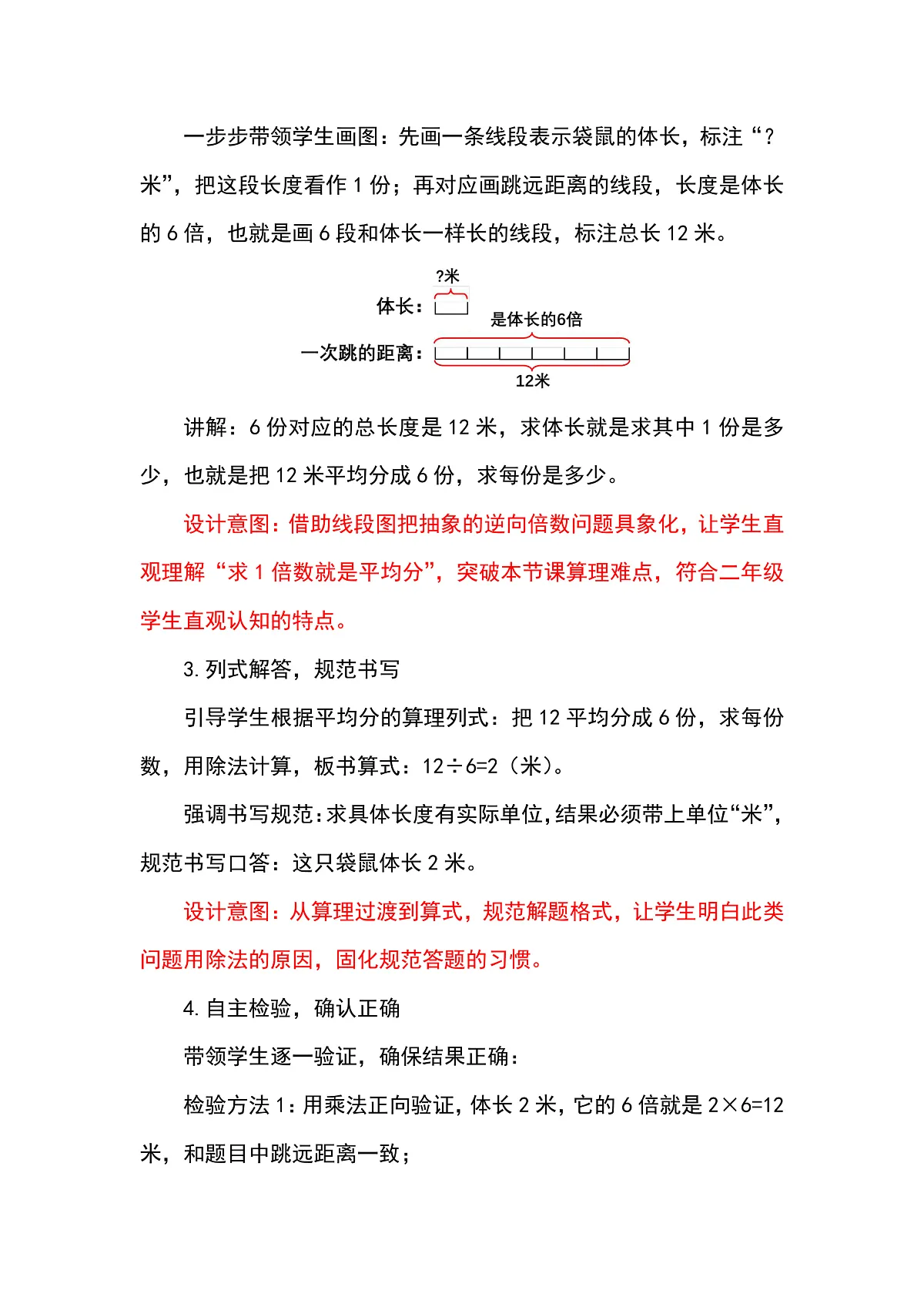
一只袋鼠一次跳了12米,正好相当于它体长的6倍。这只袋鼠体长多少米?
口答:这只袋鼠体长2米。
解答正确吗?可以怎样检验呢?
2×6=12(米)
袋鼠一次跳的距离是12米,体长是2米。
它一次跳的距离是体长的6倍。
小丽读一本故事书,今天读了18页,正好是昨天读的2倍。昨天她读了几页?
18÷2=9(页)口答:昨天我读了9页。
妈妈今年30岁,正好是明明年龄的5倍。(1)明明今年多少岁?
30÷5=6(岁)口答:明明今年6岁。
妈妈今年30岁,正好是明明年龄的5倍。(2)两年后妈妈的年龄是明明的几倍?
30+2=32(岁) 6+2=8(岁) 32÷8=4口答:两年后妈妈的年龄是明明的4倍。
(1)一支毛笔12元,一支铅笔3元,一支毛笔的价钱是一支铅笔的几倍?
(2)把题目改编成一道用乘法解决的问题并解答。
12÷3=4口答:一支毛笔的价钱是一支铅笔的4倍。
3×4=12(元) 口答:一支毛笔12元。
一支铅笔3元,一支毛笔的价钱是一支铅笔的4倍,一支毛笔多少钱?
一粒种子发芽后,每天长的高度是前一天的1倍,第10天幼苗的高度为16厘米,这粒种子的幼苗长到4厘米要用多少天?
口答:这粒种子的幼苗长到4厘米要用8天。
第10天:幼苗的高度为16厘米
第9天:幼苗的高度为16÷2=8(厘米)
第8天:幼苗的高度为8÷2=4(厘米)
已知一个数的几倍是多少,求这个数,就是已知几倍数和倍数,求1倍数是多少,用除法计算,即几倍数÷倍数=1倍数。
用除法解决“已知一个数的几倍是多少,求这个数”的实际问题
相关课件
这是一份人教版(2024)二年级下册(2024)整理和复习精品教学课件ppt,文件包含2026新教材人教版小学数学二年级下册24《用除法解决“已知一个数的几倍是多少求这个数”的实际问题》PPT课件pptx、2026新教材人教版小学数学二年级下册24《用除法解决“已知一个数的几倍是多少求这个数”的实际问题》教学设计docx、2026新教材人教版小学数学二年级下册24《用除法解决“已知一个数的几倍是多少求这个数”的实际问题》同步练习docx等3份课件配套教学资源,其中PPT共16页, 欢迎下载使用。
这是一份人教版(2024)二年级下册(2024)整理和复习优质教学ppt课件,文件包含2026新教材人教版小学数学二年级下册22《用除法解决“求一个数是另一个数的几倍”的实际问题》PPT课件pptx、2026新教材人教版小学数学二年级下册22《用除法解决“求一个数是另一个数的几倍”的实际问题》教学设计docx、2026新教材人教版小学数学二年级下册22《用除法解决“求一个数是另一个数的几倍”的实际问题》同步练习docx等3份课件配套教学资源,其中PPT共14页, 欢迎下载使用。
这是一份小学人教版(2024)整理和复习完美版ppt课件,共16页。PPT课件主要包含了×540元,一次跳的距离,标准量,比较量,袋鼠的体长,画图分析数量关系,÷62米,解答正确,检验方法1,正好是它跳的距离等内容,欢迎下载使用。
相关课件 更多
- 1.电子资料成功下载后不支持退换,如发现资料有内容错误问题请联系客服,如若属实,我们会补偿您的损失
- 2.压缩包下载后请先用软件解压,再使用对应软件打开;软件版本较低时请及时更新
- 3.资料下载成功后可在60天以内免费重复下载
免费领取教师福利 






.png)
.png)
(1)(1).png)


