所属成套资源:【任务型】统编版语文三年级上册全册课件+教案+逐字稿+反思+音视频素材
【任务型】统编版语文三上 第4单元《习作:我来编童话》课件+教案+逐字稿+反思+音视频素材
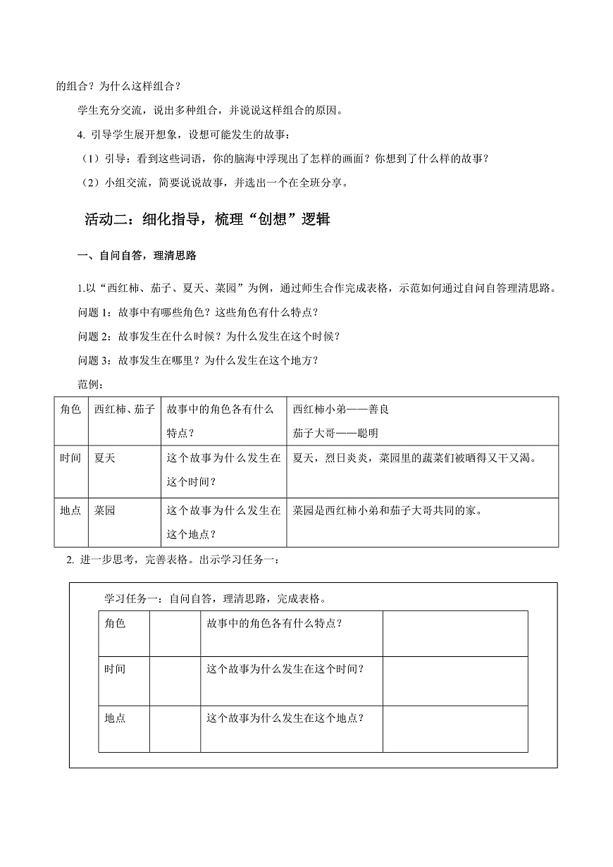
展开习作:我来编童话三年级语文上册第一课时依托词语打开“创想”思路活动一同学们,这段时间,我们一起游历了童话王国,童话故事里充满了丰富、奇特的想象。让我们感受到了故事中所传递的真善美,这些故事中,哪些想象让你觉得特别奇妙?不光课本里的童话,你们课外读的童话中,有没有让你印象深刻的神奇角色或情节呀?看看这三组词语,你有什么发现?角色时间地点这些词语可以怎么组合在一起呢?看到这些词语,你想到了怎样的故事?细化指导梳理“创想”逻辑活动二西红柿茄子夏天菜园故事中的角色各有什么特点?这个故事为什么发生在这个时间?这个故事为什么发生在这个地点?西红柿小弟:善良茄子大哥:聪明夏天,烈日炎炎,菜园里的蔬菜们被晒得又干又渴。菜园是西红柿小弟和茄子大哥共同的家。自问自答,理清思路。自问自答,理清思路,完成表格。他们在那里做什么?他们之间发生了什么故事?西红柿小弟和茄子大哥正忙着想办法给蔬菜们防晒。茄子大哥设计了一个大型的叶片遮阳棚。西红柿小弟和他一起搭建。根据自己选择的词语组合,独立填写表格。西红柿小弟和茄子大哥搭遮阳棚……西红柿小弟踮着脚,把大叶片递给茄子大哥。茄子大哥说:“小心点,别摔下来!”西红柿小弟笑着回答:“放心吧,我很灵活!”菜园“拯救”行动在一片菜园里,住着善良的西红柿小弟和聪明的茄子大哥。盛夏的太阳像个大火球,脚下的土地干裂,平日里生机勃勃的菜园也仿佛失去了活力。蔬菜们都被晒得无精打采,耷拉着叶子,连说话的力气都快没了。习作范例西红柿小弟看着周围伙伴们蔫蔫的样子,心里十分焦急,它对茄子大哥说:“大哥,咱们得想个办法呀,再这样晒下去,大家都撑不住了!”茄子大哥摇着已经有些发蔫的叶子,思考片刻后,眼睛一亮,说道:“别急别急,我想起来了,菜园东边的篱笆外有一大丛蒲草,叶片又大又厚实,咱们可以去搬来搭建一个遮阳棚,给菜园遮遮阳。”习作范例西红柿小弟听了,拍手叫好道:“太棒啦,大哥,咱们这就去!”到了那里,果然看到一大丛蒲草,他们一片一片地把蒲草的叶片摘下来,再齐心协力地搬运回菜园。回到菜园,西红柿小弟踮着脚,把大叶片递给茄子大哥。茄子大哥说:“小心点,别摔下来!”西红柿小弟笑着回答:“放心吧,我很灵活!”习作范例在它们的努力下,遮阳棚很快就搭建好了。一片片大大的蒲草叶片交织在一起,形成了一片阴凉的区域。菜园里的蔬菜们纷纷感受到了凉爽,原本耷拉的叶子也渐渐舒展开来。经过这场小小的“拯救行动”,西红柿小弟和茄子大哥成了菜园里的英雄。其他蔬菜们围在它们身边,不停地表达着感激之情。而西红柿小弟和茄子大哥,看着恢复生机的菜园,心里也充满了喜悦。习作范例发挥想象,创编一个童话故事,关注角色的语言、动作、心情等使故事情节更有趣、更吸引人。习作:我来编童话三年级语文上册第二课时修改与分享获评“创想家”活动三评一评“我最想听的故事”同学们写的故事题目里,你最想听的故事是哪一个?为什么这个题目这么吸引你?听同学分享习作,互相评议。修改评议夏天到了,茄子大哥和西红柿小弟在菜园里。它们很热。西红柿小弟很善良,西红柿小弟很热心。一边读一边找出习作中不通顺的地方,尝试运用修改符号修改完善自己的习作。同伴交流,互改互赏。如果发现同伴习作中有明显错误的地方,可以用修改符号帮助修改;如果有你欣赏的语句,请用波浪线画出,并在旁边打上一颗星。夜深了,小主人小明的房间里静悄悄的。突然,铅笔盒里传来了一阵争吵声。“我是最有用的!”铅笔率先开口,它那细长的身子在铅笔盒里晃了晃,“小明写作业、记笔记都靠我,要是没有我,他就没办法把老师讲的知识记录下来,学习成绩肯定会下降!”“你可别吹牛了!”橡皮圆滚滚的身子气得直抖,“每次你写错字,还不是我来帮你擦掉?要是没有我,小明的作业本上就会到处是错误,乱七八糟的,老师看了肯定会批评他。”铅笔盒的争吵﹏﹏﹏﹏﹏﹏﹏﹏﹏﹏﹏﹏﹏﹏﹏﹏﹏﹏﹏﹏﹏﹏﹏﹏﹏﹏﹏﹏这时,尺子也不甘示弱,“啪”地展开身体,上面的刻度闪闪发光:“你们都别争了,我才是最重要的。上数学课的时候,小明画直线、量长度都离不开我。要是没有我,他画的图形肯定歪歪扭扭,数学作业根本没法完成。”“哼,你们说的都不算什么。”卷笔刀突然发声,“铅笔,你的笔尖断了或者变钝了,还不是得靠我来削尖?没有我,你就是一支没用的笔。”它们越吵越凶,谁也不服谁。﹏﹏﹏﹏﹏﹏﹏﹏﹏﹏﹏﹏﹏﹏﹏﹏﹏﹏﹏﹏﹏﹏﹏﹏﹏﹏﹏﹏﹏﹏﹏﹏﹏﹏﹏﹏﹏就在这时,钢笔爷爷咳嗽了两声,缓缓说道:“孩子们,你们都觉得自己很重要,这没错。可是,你们有没有想过,只有大家团结起来,才能更好地帮助小明学习呀?铅笔能写字,但离不开橡皮帮忙改正错误,也离不开卷笔刀保持良好状态;尺子能画直线,但如果没有铅笔,也无法留下痕迹。”听了钢笔爷爷的话,铅笔、橡皮、尺子和卷笔刀都低下了头,它们意识到了自己的错误。从那以后,铅笔盒里再也没有发生过争吵。每当小明打开铅笔盒,这些文具们都会齐心协力,帮助小明顺利完成各项学习任务。﹏﹏﹏﹏﹏﹏﹏﹏﹏﹏﹏﹏﹏﹏﹏﹏﹏﹏﹏﹏﹏﹏﹏﹏﹏﹏﹏﹏﹏﹏﹏﹏﹏﹏﹏﹏﹏﹏﹏﹏﹏﹏﹏﹏﹏﹏﹏﹏﹏﹏﹏﹏﹏﹏﹏﹏﹏﹏﹏﹏﹏﹏﹏﹏﹏﹏﹏﹏﹏﹏﹏﹏﹏﹏﹏﹏﹏﹏﹏﹏﹏﹏﹏﹏﹏﹏﹏这节课,咱们亲手创造了神奇的童话世界。大家都发挥了丰富的想象,编出了属于自己的童话。希望大家以后也能保持这份想象力,多观察、多思考,写出更多更精彩的故事!
- 1.电子资料成功下载后不支持退换,如发现资料有内容错误问题请联系客服,如若属实,我们会补偿您的损失
- 2.压缩包下载后请先用软件解压,再使用对应软件打开;软件版本较低时请及时更新
- 3.资料下载成功后可在60天以内免费重复下载
免费领取教师福利

