搜索
      上传资料 赚现金
      点击图片退出全屏预览

      第三单元 两位数乘、除以一位数 (单元测试试题含答案)-2025-2026学年二年级下册数学苏教版(2024)

      • 153.34 KB
      • 2026-01-03 16:46:54
      • 47
      • 1
      • 教师家长园地
      加入资料篮
      立即下载
      第三单元 两位数乘、除以一位数 (单元测试试题含答案)-2025-2026学年二年级下册数学苏教版(2024)第1页
      点击全屏预览
      1/5
      第三单元 两位数乘、除以一位数 (单元测试试题含答案)-2025-2026学年二年级下册数学苏教版(2024)第2页
      点击全屏预览
      2/5
      还剩3页未读, 继续阅读

      苏教版(2024)二年级下册(2024)三 两位数乘、除以一位数单元测试测试题

      展开

      这是一份苏教版(2024)二年级下册(2024)三 两位数乘、除以一位数单元测试测试题,共5页。试卷主要包含了直接写得数,填空题,选择题,探究题,解决问题等内容,欢迎下载使用。
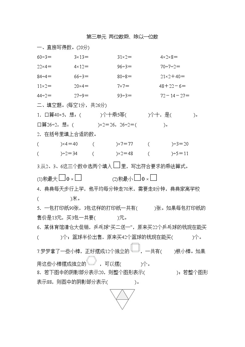
      60÷3= 3×13= 31×2= 4×2×8=
      22×4= 4×12= 96÷3= 70÷7÷2=
      84÷4= 66÷3= 80÷8= 21×2+40=
      11×2= 20×4= 7×7= 48+22-6=
      44÷2= 27÷9= 93÷3= 72-14-27=
      二、填空题。(每空1分,共26分)
      1.口算40×5,想:( )个十乘5等( )个十,是( )。
      口算26÷2,想:( )×2=26,26÷2=( )。
      2.在括号里填上合适的数。
      ( )×4=40 ( )×7=77 ( )÷3=20
      ( )÷2=34 ( )×2=48 ( )÷5=11
      3.从2、3、6这三个数中选两个填入□里,写出符合要求的乘法算式。
      (1)积最大□0 ×□ (2)积最小□0 ×□
      4.典典每天步行上学,他平均每分钟走70米,需要走8分钟,典典家离学校( )米。
      5.一包打印纸90张,3包这样的打印纸一共有( )张。如果每包打印纸的售价是13元,买3包一共要( )元。
      6.某体育馆清仓大促销,乒乓球“买二送一”,原来买22个乒乓球的钱现在能买( )个;篮球半价出售,原来买42个篮球的钱现在能买( )个。
      7.梦梦拿了一些小棒,正好摆成12个独立的,一共有( )根小棒。如果用这些小棒摆成独立的 ,可以摆( )个。
      8.若下图中的阴影部分表示20,则整个图形表示( );若整个图形表示88,则图中的阴影部分表示( )。
      9.龙龙和妈妈去北京游玩,买两张火车票一共用去93元, 龙龙的火车票票价是妈妈的一半,龙龙的火车票是( )元,妈妈的火车票是( )元。
      三、选择题。(每题2分,共12分)
      1. 一本笔记本3元,21本笔记本多少元?算式3×21=63(元)中的“6”表示( )。
      ①2本笔记本6元 ②2本笔记本60元 ③20本笔记本60元
      2.一篇作文有400多个字。小红每分钟打30~40个字,9分钟( )打完这篇作文。
      ①能 ②不能 ③不确定是否能
      3.一根绳子长44米,对折2次后,每段长( )米。
      ①88 ②22 ③11
      4.学校轮滑组有42人,是围棋组人数的2倍,围棋组有( )人。
      ①21 ②84 ③64
      5.卢沟桥的石狮子姿态各不相同,每相邻两个石狮子之间的距离约是2米。聪聪从第1个石狮子走到第25个石狮子,他大约走了( )米。
      ①48 ②50 ③52
      6.下面说法正确的是( )。
      ①一个两位数除以一位数,商一定是两位数
      ②今年爸爸的年龄是典典的3倍,明年爸爸的年龄也是典典的3倍
      ③42×☆=40×△(☆和△均不为0),那么☆﹤△
      四、探究题。(8分)
      观察下图,我们发现10+20+30=20×3=60,这样的方法叫作“移多补少”法,根据发现计算下面两道算式。
      (1)20+30+40=( )×( )=( )。
      (2)20+30+40+50+60=( )×( )=( )。
      五、解决问题。(共34分)
      周末到了,阳光明媚,梦梦开启了充实的一天。
      1.早上,梦梦和妈妈去商场给表妹挑选生日礼物。
      (1)买3个玩具熊要多少元?买2个布娃娃呢?(4分)
      (2)买2辆玩具小汽车,若都付20元的人民币,应付( )张,找回多少元?(4分)
      2.买完礼物,梦梦来到班级布置教室。有一卷长84米的彩带,若把这卷彩带都剪成长2米的短彩带,则一共能剪成多少根?若都剪成长4米的短彩带,则一共能剪成多少根?(5分)
      3.布置完教室后全班同学要去操场搬运课桌。全班一共有48人,平均分成4组,每组有多少人?这个班需要多少张双人课桌?(6分)
      4.忙完后,梦梦准备回家,在校门口遇到了华华。如果梦梦家、华华家和学校在同一条笔直的道路上,那么她们两家最近相距多少米?最远相距多少米?(7分)
      5.回顾充实的一天,梦梦想编一道用“12×4”解决的实际问题。请你帮她编一编并解答。(8分)
      附加题:天才的你,试一试。(10分)
      果园里桃树的棵数比梨树的3倍少15棵,比梨树的2倍多7棵。果园里有多少棵桃树?
      参考答案
      一、
      20 39 62 64
      88 48 32 5
      21 22 10 82
      22 80 49 64
      22 3 31 31
      二、1. 4 20 200 13 13 2. 10 11 60 68 24 55
      3. 60×3或30×6 20×3 或 30×2 4. 560 5. 270 39
      6. 33 84 7. 48 8 8. 22 9. 31 62
      三、1. ③ 2.② 3.③ 4.① 5.① 6.③
      四、(1)30 3 90 (2)40 5 200
      五、
      1.(1)20×3=60(元) 44×2=88(元)口答:买3个玩具熊要60元,买2个布娃娃要88元。
      (2)31×2=62(元) 20×4=80(元) 80-62=18(元) 口答:找回18元。
      2. 84÷2=42(根) 84÷4=21(根)
      口答:若把这卷彩带都剪成长2米的短彩带,则一共能剪成42根。若都剪成长4米的短彩带,则一共能剪成21根。
      3. 48÷4=12(人) 48÷2=24(张)
      口答:每组有12人。这个班需要24张双人课桌。
      4. 80×5=400(米) 70×7=490(米)
      最近:490-400=90(米)
      最远:400+490=890(米)
      口答:她们两家最近相距90米,最远相距890米。
      5.(答案不唯一)梦梦买了4盒葡萄,每盒12元,一共花了多少元?
      12×4=48(元) 口答:一共花了48元。
      附加题
      3-2=1 15+7=22(棵) 22×2=44(棵) 44+7=51(棵)
      口答:果园里有51棵桃树。

      相关试卷

      苏教版(2024)二年级下册(2024)三 两位数乘、除以一位数单元测试测试题:

      这是一份苏教版(2024)二年级下册(2024)三 两位数乘、除以一位数单元测试测试题,共5页。试卷主要包含了直接写得数,填空题,选择题,探究题,解决问题等内容,欢迎下载使用。

      数学二年级下册(2024)三 两位数乘、除以一位数单元测试同步训练题:

      这是一份数学二年级下册(2024)三 两位数乘、除以一位数单元测试同步训练题,共6页。试卷主要包含了直接写得数,填空题,选择题,操作题,解决问题等内容,欢迎下载使用。

      第三单元 两位数乘两位数 (单元测试试题含答案) 2025--2026学年三年级下册数学苏教版:

      这是一份第三单元 两位数乘两位数 (单元测试试题含答案) 2025--2026学年三年级下册数学苏教版,共7页。试卷主要包含了填空题,判断,选择题,计算题,解决问题等内容,欢迎下载使用。

      资料下载及使用帮助
      版权申诉
      • 1.电子资料成功下载后不支持退换,如发现资料有内容错误问题请联系客服,如若属实,我们会补偿您的损失
      • 2.压缩包下载后请先用软件解压,再使用对应软件打开;软件版本较低时请及时更新
      • 3.资料下载成功后可在60天以内免费重复下载
      版权申诉
      若您为此资料的原创作者,认为该资料内容侵犯了您的知识产权,请扫码添加我们的相关工作人员,我们尽可能的保护您的合法权益。
      入驻教习网,可获得资源免费推广曝光,还可获得多重现金奖励,申请 精品资源制作, 工作室入驻。
      版权申诉二维码
      小学数学苏教版(2024)二年级下册(2024)电子课本 新教材

      三 两位数乘、除以一位数

      版本: 苏教版(2024)

      年级: 二年级下册(2024)

      切换课文
      • 同课精品
      • 所属专辑18份
      欢迎来到教习网
      • 900万优选资源,让备课更轻松
      • 600万优选试题,支持自由组卷
      • 高质量可编辑,日均更新2000+
      • 百万教师选择,专业更值得信赖
      微信扫码注册
      手机号注册
      手机号码

      手机号格式错误

      手机验证码 获取验证码 获取验证码

      手机验证码已经成功发送,5分钟内有效

      设置密码

      6-20个字符,数字、字母或符号

      注册即视为同意教习网「注册协议」sky星空娱乐
      QQ注册
      手机号注册
      微信注册

      注册成功

      返回
      顶部
      添加客服微信 获取1对1服务
      微信扫描添加客服
      Baidu
      map