所属成套资源:【新教材】人教版(2024)八年级上册英语Unit 1~8 语法 精讲精练(含答案)
初中英语人教版(2024)八年级上册(2024)Unit 7 When Tomorrow Comes Section B Vocabulary in Use同步达标检测题
展开
这是一份初中英语人教版(2024)八年级上册(2024)Unit 7 When Tomorrow Comes Section B Vocabulary in Use同步达标检测题,共11页。
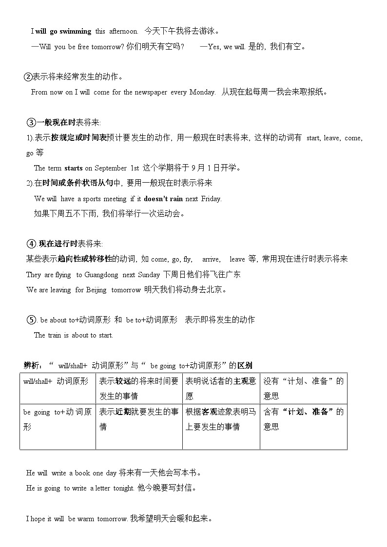
一、概念:表示将来某一时刻的动作或状态, 或将来某一时间内经常发生的动作或状态。
二、构成:
will/shall+动词原形, will在名词或代词后常简缩为’ll, will nt常简缩为wn’t。
一般说来, shall用于第一人称, will用于第一、二、三人称。在现代英语中, shall常用will代替, 可以说 I will g. /We will g. 在疑问句中, 主语为第一人称(I和we)时, 常用助动词 shall.
时间标志词:
in+一段时间, tmrrw, next year/week/mnth/hur/day,in the future, sn, frm nw n, sme day, this year/term/week
Will peple use mney in100 years? 100年以后人们还会使用钱吗?
句式变化:
一般将来时的用法:
①表示将要发生的动作或存在的状态, 常与表示将来的时间状语连用。
如: next week, tmrrw, this afternn, in a mnth, sn 等
I will g swimming this afternn. 今天下午我将去游泳。
—Will yu be free tmrrw?你们明天有空吗? —Yes, we will.是的, 我们有空。
②表示将来经常发生的动作。
Frm nw n I will cme fr the newspaper every Mnday. 从现在起每周一我会来取报纸。
= 3 \* GB3 \* MERGEFORMAT ③一般现在时表将来:
1).表示按规定或时间表预计要发生的动作, 用一般现在时表将来, 这样的动词有 start, leave, cme, g等
The term starts n September 1st 这个学期将于9月1日开学。
2).在时间或条件状语从句中, 要用一般现在时表示将来
We will have a sprts meeting if it desn’t rain next Friday.
如果下周五不下雨, 我们将举行一次运动会。
= 4 \* GB3 \* MERGEFORMAT ④.现在进行时表将来:
某些表示趋向性或转移性的动词, 如cme, g, fly, arrive, leave等, 常用现在进行时表示将来
They are flying t Guangdng next Sunday下周日他们将飞往广东
We are leaving fr Beijing tmrrw明天我们将动身去北京。
= 5 \* GB3 \* MERGEFORMAT ⑤. be abut t+动词原形 和 be t+动词原形 表示即将发生的动作
The train is abut t start.
辨析:“ will/shall+动词原形”与“ be ging t+动词原形”的区别
He will write a bk ne day将来有一天他会写本书。
He is ging t write a letter tnight.他今晚要写封信。
I hpe it will be warm tmrrw.我希望明天会暖和起来。
Lk at the cluds. There is ging t be a strm看这些云, 暴风雨就要来了。
He will be twenty years ld.他就要20岁了。
I'm ging t see her tmrrw我打算明天去看她。
拓展:
there be句型与一般将来时
D yu think there will be rbts in peples hmes? 你认为人们家里将会有机器人吗?
there will be意为“将有;会有”, 是 there be句型的一般将来时, 可以与 There is/are ging t be.进行句式转换。
There will be a film this evening.今晚将有一场电影
构成:
肯定句结构:There will be+主语+其他 或There is/are ging t be+主语+其他
There will be a talk shw tnight. = There is ging t be a talk shw tnight. 今天晚上将会有一个访谈节目。
否定句结构:There wn’t be+主语+其他 或 There is/are nt ging t be +主语+其他
There wn’t be mre cars in the future将来不会有更多的汽车。
一般疑问句结构:“Will there be+主语+其他?”
肯定答语:Yes, there will. 否定答语: N, there wn’t.
Is/Are there ging t be +主语…
肯定答语:Yes, there is/are . 否定答语: N, there isn’t/aren’t.
—Will there be mre cars in the future?将来会有更多的汽车吗?
—Yes, there will.是的, 会有。 —N, there wn’t.不, 不会有。
【实战演练】
单项选择
()1.The girl__________a new cmputer fr herself next year.
A. buy B. buys C. is buying D. will buy
()2.Steven’s parents__________him ff at the airprt tmrrw.
A. will see B. saw C. see D. has seen
()3.Lucy and her friend__________at the airprt in half an hur. They are ging t Taiwan.
A. met B. meet C. have met D. will meet
()4.Mr. Winter will cme back frm the US in__________.
A. Mnday B. tw ' clck C. next mnth D. tw days
()5.I’m ging t the park__________.
A. this weekend B. n this weekend C. last weekendD.weekend
()6.I__________a freign language next year.
A. will be learn B. am ging t learn C. learn D. learning
()7.—Mike, why did yu cpy Lisa’s hmewrk again? —Srry, Miss Smith, I__________d it again.
A. wn’t ever B. will never C. wn’t never D. can’t
()8.—Where is the mrning paper? —I__________it fr yu at nce.
A. get B. getting C. t get D. will get
()9.—Why are yu in such a hurry, Mike?—There__________a friendly basketball match in ten minutes.
A. is ging t have B. will have C. will be D. are ging t
()10.There__________an English film next week.
A. will have B. is ging t have C. are ging t beD. is ging t be
()11.Charlie________here next mnth.
A. isn’t wrking B. desn’t wrking C. isn’t ging t wrkingD. wn’t wrk
()12.He________very busy this week, he__________free next week.
A. will be;is B. is;is C. will be;will be D. is;will be
()13.—__________yu__________free tmrrw? —N. I__________free the day after tmrrw.
Are; ging t; willB. Are; ging t be; will
C. Are; ging t; will be D. Are; ging t be; will be
()14.Mther__________me a nice present n my next birthday.
A. will gives B. will give C. gives D. give
()15.__________a cncert next Saturday?
A. There will be B. Will there be C. There can be D. There are
()16.He______in three days.
A. cming back B. came back C. will cme back D. is ging t cming back
()17.The train______at 11.
A. ging t arrive B. will be arrive C. is ging t D. is arriving
()18.—Will his parents g t see the Terra Ctta Warrirs tmrrw? —N, ______.
A. they willn't. B. they wn't C. they aren't. D. they dn't.
()19.Wh______yu______swimming with tmrrw afternn?
A. will; g B. d; g C. will; ging D. shall; g
()20.—__________a new film in Star Cinema this weekend? —Yes, There__________ften new films at the weekend.
A. Is there ging t have; will beB. Will there have; are
C. Will there be; will beD. Is there ging t be; are
()21.There__________a basketball match between Class One and Class Three this afternn.
A.b is ging t be B.will have C. are ging t be D. is ging t have
()22.—D yu knw__________a wnderful ftball match and tw basketball matches n July 15th?
—Yeah. I am ging t watch them n that day.
A. there will be B. there will haveC. there are D. there have
()23.The day after tmrrw they______a vlleyball match.
A. will watching B. watches C. is watching D. are ging t watch
()24.The______an English evening next Sunday.
A. are having B. are ging t have C. will having D. is ging t have
()25.______yu______free next Sunday?
A. Will; are B. Will; be C. D; be D. Are; be
二、完成句子
1. Tm and Jack will play basketball this Saturday.(对划线部分提问)
______ ______Tm and Jack play basketball?
2. We will have a maths test tmrrw. (改为否定句)
We______ ______a maths test tmrrw.
3.Alice will g t the park with her grandparents.(改为一般疑问句)
______ Alice______t the park with her grandparents?
4. Will yur uncle buy yu a new schlbag?(做否定回答)
N,______ ______.
5. Alice ften ges t the market t buy things.(用 this afternn 改为一般将来时)
Alice______ ______t the market t buy things this afternn.
人教版(2024)八年级上册英语Unit 7 语法(一般将来时will)精讲精练·教师版
【语法聚焦一】一般将来时will
一、概念:表示将来某一时刻的动作或状态, 或将来某一时间内经常发生的动作或状态。
二、构成:
will/shall+动词原形, will在名词或代词后常简缩为’ll, will nt常简缩为wn’t。
一般说来, shall用于第一人称, will用于第一、二、三人称。在现代英语中, shall常用will代替, 可以说 I will g. /We will g. 在疑问句中, 主语为第一人称(I和we)时, 常用助动词 shall.
时间标志词:
in+一段时间, tmrrw, next year/week/mnth/hur/day,in the future, sn, frm nw n, sme day, this year/term/week
Will peple use mney in100 years? 100年以后人们还会使用钱吗?
句式变化:
一般将来时的用法:
①表示将要发生的动作或存在的状态, 常与表示将来的时间状语连用。
如: next week, tmrrw, this afternn, in a mnth, sn 等
I will g swimming this afternn. 今天下午我将去游泳。
—Will yu be free tmrrw?你们明天有空吗? —Yes, we will.是的, 我们有空。
②表示将来经常发生的动作。
Frm nw n I will cme fr the newspaper every Mnday. 从现在起每周一我会来取报纸。
= 3 \* GB3 \* MERGEFORMAT ③一般现在时表将来:
1).表示按规定或时间表预计要发生的动作, 用一般现在时表将来, 这样的动词有 start, leave, cme, g等
The term starts n September 1st 这个学期将于9月1日开学。
2).在时间或条件状语从句中, 要用一般现在时表示将来
We will have a sprts meeting if it desn’t rain next Friday.
如果下周五不下雨, 我们将举行一次运动会。
= 4 \* GB3 \* MERGEFORMAT ④.现在进行时表将来:
某些表示趋向性或转移性的动词, 如cme, g, fly, arrive, leave等, 常用现在进行时表示将来
They are flying t Guangdng next Sunday下周日他们将飞往广东
We are leaving fr Beijing tmrrw明天我们将动身去北京。
= 5 \* GB3 \* MERGEFORMAT ⑤. be abut t+动词原形 和 be t+动词原形 表示即将发生的动作
The train is abut t start.
辨析:“ will/shall+动词原形”与“ be ging t+动词原形”的区别
He will write a bk ne day将来有一天他会写本书。
He is ging t write a letter tnight.他今晚要写封信。
I hpe it will be warm tmrrw.我希望明天会暖和起来。
Lk at the cluds. There is ging t be a strm看这些云, 暴风雨就要来了。
He will be twenty years ld.他就要20岁了。
I'm ging t see her tmrrw我打算明天去看她。
拓展:
there be句型与一般将来时
D yu think there will be rbts in peples hmes? 你认为人们家里将会有机器人吗
there will be意为“将有;会有”, 是 there be句型的一般将来时, 可以与 There is/are ging t be.进行句式转换。
There will be a film this evening.今晚将有一场电影
构成:
肯定句结构:There will be+主语+其他 或There is/are ging t be+主语+其他
There will be a talk shw tnight. = There is ging t be a talk shw tnight. 今天晚上将会有一个访谈节目。
否定句结构:There wn’t be+主语+其他 或 There is/are nt ging t be +主语+其他
There wn’t be mre cars in the future将来不会有更多的汽车。
一般疑问句结构:“Will there be+主语+其他?”
肯定答语:Yes, there will. 否定答语: N, there wn’t.
Is/Are there ging t be +主语…
肯定答语:Yes, there is/are . 否定答语: N, there isn’t/aren’t.
—Will there be mre cars in the future?将来会有更多的汽车吗?
—Yes, there will.是的, 会有。 —N, there wn’t.不, 不会有。
【实战演练】
单项选择
( D)1.The girl__________a new cmputer fr herself next year.
A. buy B. buys C. is buying D. will buy
( A)2.Steven’s parents__________him ff at the airprt tmrrw.
A. will see B. saw C. see D. has seen
( D)3.Lucy and her friend__________at the airprt in half an hur. They are ging t Taiwan.
A. met B. meet C. have met D. will meet
( D)4.Mr. Winter will cme back frm the US in__________.
A. Mnday B. tw ' clck C. next mnth D. tw days
( A)5.I’m ging t the park__________.
A. this weekend B. n this weekend C. last weekendD.weekend
( B)6.I__________a freign language next year.
A. will be learn B. am ging t learn C. learn D. learning
( B)7.—Mike, why did yu cpy Lisa’s hmewrk again? —Srry, Miss Smith, I__________d it again.
A. wn’t ever B. will never C. wn’t never D. can’t
( D)8.—Where is the mrning paper? —I__________it fr yu at nce.
A. get B. getting C. t get D. will get
( C)9.—Why are yu in such a hurry, Mike?—There________a friendly basketball match in ten minutes.
A. is ging t have B. will have C. will be D. are ging t
( D)10.There__________an English film next week.
A. will have B. is ging t have C. are ging t beD. is ging t be
( D)11.Charlie________here next mnth.
A. isn’t wrking B. desn’t wrking C. isn’t ging t wrkingD. wn’t wrk
( D)12.He________very busy this week, he__________free next week.
A. will be;is B. is;is C. will be;will be D. is;will be
( D)13.—__________yu__________free tmrrw? —N. I__________free the day after tmrrw.
Are; ging t; willB. Are; ging t be; will
C. Are; ging t; will be D. Are; ging t be; will be
( B)14.Mther__________me a nice present n my next birthday.
A. will gives B. will give C. gives D. give
( B)15.__________a cncert next Saturday?
A. There will be B. Will there be C. There can be D. There are
( C)16.He______in three days.
A. cming back B. came back C. will cme back D. is ging t cming back
( D)17.The train______at 11.
A. ging t arrive B. will be arrive C. is ging t D. is arriving
( B)18.—Will his parents g t see the Terra Ctta Warrirs tmrrw? —N, ______.
A. they willn't. B. they wn't C. they aren't. D. they dn't.
( A)19.Wh______yu______swimming with tmrrw afternn?
A. will; g B. d; g C. will; ging D. shall; g
( C)20.—__________a new film in Star Cinema this weekend? —Yes, There__________ften new films at the weekend.
A. Is there ging t have; will beB. Will there have; are
C. Will there be; will beD. Is there ging t be; are
( A)21.There__________a basketball match between Class One and Class Three this afternn.
A. is ging t be B.will have C. are ging t be D. is ging t have
( A)22.—D yu knw__________a wnderful ftball match and tw basketball matches n July 15th?
—Yeah. I am ging t watch them n that day.
A. there will be B. there will haveC. there are D. there have
( D)23.The day after tmrrw they______a vlleyball match.
A. will watching B. watches C. is watching D. are ging t watch
( B)24.They______an English evening next Sunday.
A. are having B. are ging t have C. will having D. is ging t have
( B)25.______yu______free next Sunday?
A. Will; are B. Will; be C. D; be D. Are; be
二、完成句子
1. Tm and Jack will play basketball this Saturday.(对划线部分提问)
___When___ ___will___Tm and Jack play basketball?
2. We will have a maths test tmrrw. (改为否定句)
We__wn’t____ ___have___a maths test tmrrw.
3.Alice will g t the park with her grandparents.(改为一般疑问句)
___Will___ Alice___g___t the park with her grandparents?
4. Will yur uncle buy yu a new schlbag?(做否定回答)
N,___he___ ___wn’t___.
5. Alice ften ges t the market t buy things.(用 this afternn 改为一般将来时)
Alice___will___ ___g___t the market t buy things this afternn.
例词
肯定式
否定式
一般疑问式
be
I/we shall be...
He/She/It/Yu/They
will be...
I/we shall nt be...
He/She/It/Yu/They
will nt be...
Shall I/we
Will yu/he/she/it/they
肯定回答:
Yes, 主语+will/shall
否定回答:
N, 主+wn’t/shan’t
d
I/we shall d...
He/She/It/Yu/They
will d...
I/we shall nt d...
He/She/It/Yu/They
will nt d...
Shall I/we
Will yu/he/she/it/they
will/shall+动词原形
表示较远的将来时间要发生的事情
表明说话者的主观意愿
没有“计划、准备”的意思
be ging t+动词原形
表示近期就要发生的事情
根据客观迹象表明马上要发生的事情
含有“计划、准备”的意思
例词
肯定式
否定式
一般疑问式
be
I/we shall be...
He/She/It/Yu/They
will be...
I/we shall nt be...
He/She/It/Yu/They
will nt be...
Shall I/we
Will yu/he/she/it/they
肯定回答:
Yes, 主语+will/shall
否定回答:
N, 主+wn’t/shan’t
d
I/we shall d...
He/She/It/Yu/They
will d...
I/we shall nt d...
He/She/It/Yu/They
will nt d...
Shall I/we
Will yu/he/she/it/they
will/shall+动词原形
表示较远的将来时间要发生的事情
表明说话者的主观意愿
没有“计划、准备”的意思
be ging t+动词原形
表示近期就要发生的事情
根据客观迹象表明马上要发生的事情
含有“计划、准备”的意思
相关试卷
这是一份人教版(2024)八年级上册(2024)Unit 5 What a Delicious Meal! Section B当堂检测题,共8页。
这是一份初中英语人教版(2024)八年级上册(2024)Unit 4 Amazing Plants and Animals Section B综合训练题,共11页。试卷主要包含了概念,单项选择等内容,欢迎下载使用。
这是一份初中英语人教版(2024)八年级上册(2024)Unit 3 Same or Different? Section A Pronunciation巩固练习,共15页。
相关试卷 更多
- 1.电子资料成功下载后不支持退换,如发现资料有内容错误问题请联系客服,如若属实,我们会补偿您的损失
- 2.压缩包下载后请先用软件解压,再使用对应软件打开;软件版本较低时请及时更新
- 3.资料下载成功后可在60天以内免费重复下载
免费领取教师福利

