搜索
      上传资料 赚现金
      点击图片退出全屏预览

      部编版2025-2026学年四年级上册语文园地一知识点及对应练习(解析版+原卷版)

      加入资料篮
      立即下载
      查看完整配套(共2份)
      包含资料(2份) 收起列表
      原卷
      四上语文园地一知识点及对应练习(原卷版).docx
      预览
      解析
      四上语文园地一知识点及对应练习(解析版).docx
      预览
      正在预览:四上语文园地一知识点及对应练习(原卷版).docx
      四上语文园地一知识点及对应练习(原卷版)第1页
      点击全屏预览
      1/4
      四上语文园地一知识点及对应练习(原卷版)第2页
      点击全屏预览
      2/4
      四上语文园地一知识点及对应练习(解析版)第1页
      点击全屏预览
      1/5
      四上语文园地一知识点及对应练习(解析版)第2页
      点击全屏预览
      2/5
      还剩2页未读, 继续阅读

      统编版(2024)四年级上册语文园地课时练习

      展开

      这是一份统编版(2024)四年级上册语文园地课时练习,文件包含四上语文园地一知识点及对应练习原卷版docx、四上语文园地一知识点及对应练习解析版docx等2份试卷配套教学资源,其中试卷共9页, 欢迎下载使用。
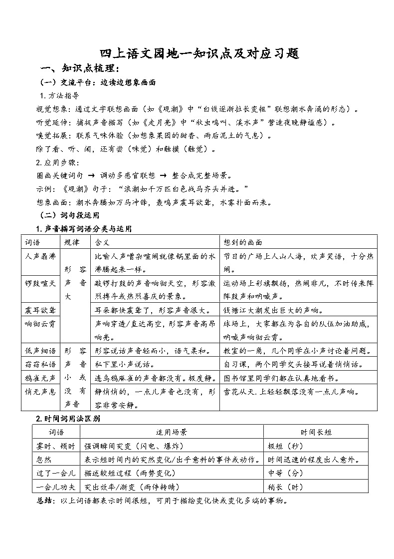
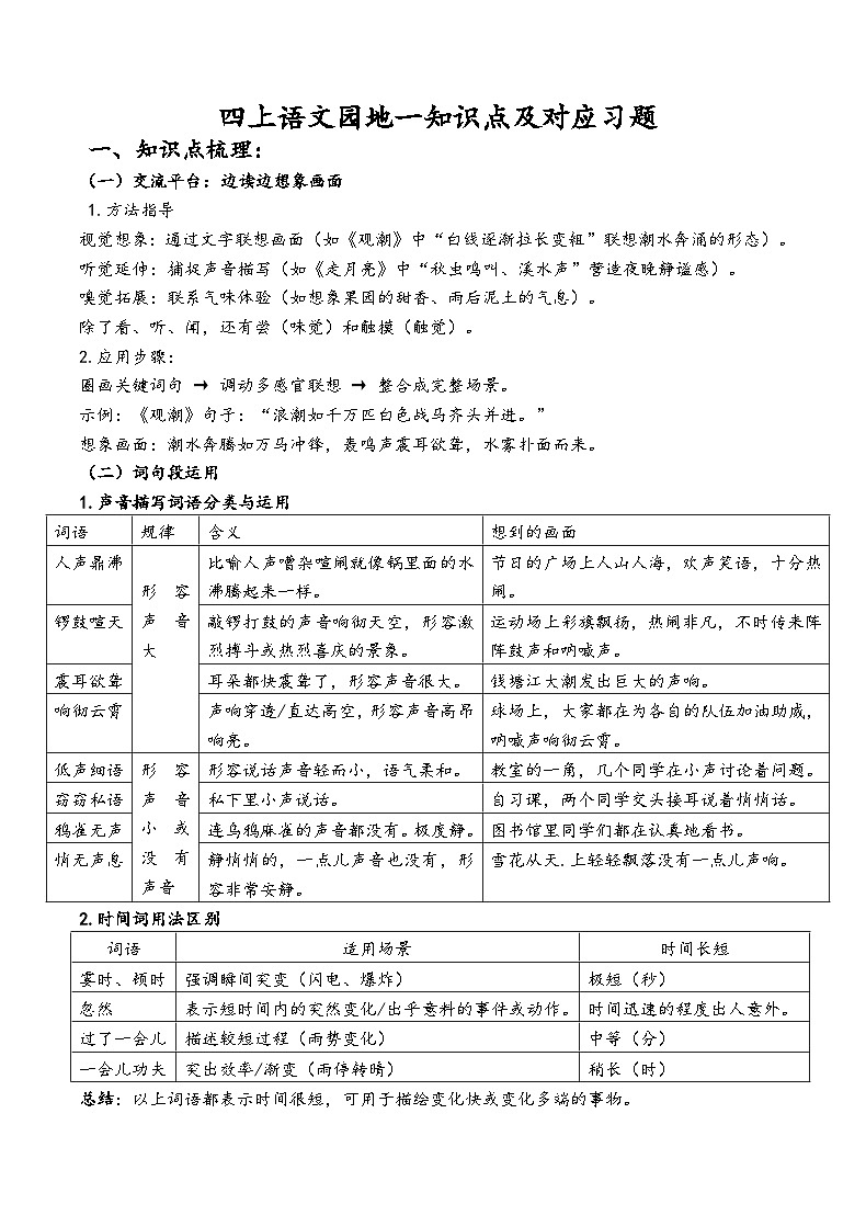
      (一)交流平台:边读边想象画面
      1.方法指导
      视觉想象:通过文字联想画面(如《观潮》中“白线逐渐拉长变粗”联想潮水奔涌的形态)。 听觉延伸:捕捉声音描写(如《走月亮》中“秋虫鸣叫、溪水声”营造夜晚静谧感)。
      嗅觉拓展:联系气味体验(如想象果园的甜香、雨后泥土的气息)。
      除了看、听、闻,还有尝(味觉)和触摸(触觉)。
      2.应用步骤:
      圈画关键词句 → 调动多感官联想 → 整合成完整场景。
      示例:《观潮》句子:“浪潮如千万匹白色战马齐头并进。”
      想象画面:潮水奔腾如万马冲锋,轰鸣声震耳欲聋,水雾扑面而来。
      (二)词句段运用
      1.声音描写词语分类与运用
      2.时间词用法区别
      总结:以上词语都表示时间很短,可用于描绘变化快或变化多端的事物。
      例(雷雨场景描写):天空乌云翻滚,霎时一道惨白的闪电劈开云层。顿时,炸雷震得窗户嗡嗡作响,豆大的雨点砸向地面。过了一会儿,雨帘挂满天地,街道变成湍急的小河。一会儿功夫,雷声渐远,屋檐滴水声越来越轻了。
      (三)书写提示——整行书写
      ①段首先空两格,然后再开始写。
      ②字的中心要在横格的中线上,保持水平;字的大小要一致,不能忽大忽小。
      ③字距要差不多,标点符号和字之间也要保持一定的距离。
      ④认真对待每次写字,养成提笔就练字的习惯。
      (四)日积月累——《鹿柴》
      1.古诗原文
      鹿柴
      唐 王维
      空山不见人,
      但闻人语响。
      返景入深林,
      复照青苔上。
      2.作者资料:
      王维(699—759年),字摩诘,号摩诘居士,盛唐诗人,被誉为“诗佛”。苏轼曾评价他“诗中有画,画中有诗”。
      3.重点字词注释:
      鹿柴zhài:地名,王维辋川别墅景点之一。“柴”通“寨”,指篱栅(鹿栖息处)
      但:只,仅(强调听觉的唯一性)
      返景yǐng :夕阳返照的光。“景”通“影”,源自《篡要》:“日西落,光反照于东”
      复:又,再(暗示光线短暂易逝)
      青苔:苔藓植物,生于阴暗潮湿处(象征幽深与时间沉淀)
      4.分句解析:
      “空山不见人”:运用视觉描写,“空山”突出山寂寥无人,非真无物,而是心境投射。
      “但闻人语响”:听觉反衬。“人语响”打破寂静,反而凸显全局空寂(以声衬静)。
      “返景入深林”:“返景”为微弱斜光,“深林”象征幽暗(光与暗的对比)。
      “复照青苔上”:深意:短暂光亮与永恒幽暗形成反差,青苔的“绿”成为冷色调中的唯一暖色,却更显苍凉。
      5.译文:
      幽静的山谷中不见人影,只偶尔听见人语声回荡。
      夕阳的余晖斜照进深林,斑驳光影又落在青苔之上。
      6.核心主题:
      通过空山、人语、斜照、青苔等意象,表现自然幽寂之美,寄托诗人超脱尘俗的禅意心境。
      隐含晚年王维“万事不关心”的淡泊(或消极)情绪。
      艺术手法:
      反衬:前两句以“人语响”反衬空寂(有声衬无声);
      后两句以“返景”反衬幽暗(有光衬无光)。
      诗画乐融合:视觉(光影)、听觉(人语)、空间(深林)多维交织,如一幅水墨画。
      二、知识点巩固练习
      1.补充词语,再完成练习。
      ①响彻( )( ) ②低( )细( )
      ③悄无( )( ) ④鸦雀( )( )
      ⑤窃窃( )( ) ⑥( )( )鼎沸
      ⑦( )( )欲聋 ⑧锣鼓( )( )
      (1)上面的词语中,形容没有声音的是 ;形容声音很小的是 ;
      形容声音大的是 。 (填序号)
      (2)照样子,展开想象,把由词语想到的画面写下来。
      词语④:图书馆里鸦雀无声,同学们都在认真地看书。
      词语⑧:
      2.选择词语填空:
      窃窃私语 震耳欲聋 人声鼎沸 鸦雀无声
      (1)演唱会现场( ),粉丝的欢呼声( )。
      (2)图书馆里( ),连翻书声都清晰可闻。
      3.同学们在活动中记录了美好的瞬间,请你各选一个词语来形容。
      A.人声鼎沸 B.锣鼓喧天 C.窃窃私语 D.鸦雀无声
      ( ) ( ) ( ) ( )
      我发现这些词都与 有关,我也积累了这样的词: 。
      读这个词,我会想到这样的画面:

      4.小文记录了航天飞船发射的高燃瞬间,请你帮他填完整。
      2024年4月25日晚上,搭载神舟十八号载人飞船的长征二号F遥十八运载火箭在酒泉卫星发射中心整装以待。20时59分,随着“点火”令下,火箭( )挟烈焰腾起,冲向太空, ( )就升至半空,直冲云霄。( ),逃逸塔、助推器、一二级火箭陆续分离,拋整流罩,各项程序有条不紊地推进。( ),船箭成功分离,太阳能帆板展开,指挥中心掌声雷动。
      紧接着 B.顿时 C.过了一会儿 D.一会儿工夫
      5.请和同学们一起读古诗,品味中华优秀传统文化,完成练习。
      鹿柴
      唐 王维
      空山不见人,
      但闻人语响。
      返景入深林,
      复照青苔上。
      (1)“但闻人语响”中“但”的意思是 ,返景入深林”中“景”通 ,
      意为 。
      (2)这首诗描写了鹿柴( )时分的景色。
      A.清晨 B.正午 C.傍晚 D.深夜
      (3)读诗中(打√:前两句 后两句 ) ,我仿佛进入幽深寂静的山林,看到了洒在青苔上的细碎柔光。正如( )项图中描绘的那样。
      (4)下列哪项手法与本诗“但闻人语响”的表现方式相同? ( )
      A. 野径云俱黑,江船火独明(杜甫)
      B. 蝉噪林愈静,鸟鸣山更幽(王籍)
      C. 飞流直下三千尺(李白)
      词语
      规律
      含义
      想到的画面
      人声鼎沸
      形容声音大
      比喻人声嘈杂喧闹就像锅里面的水沸腾起来一样。
      节日的广场上人山人海,欢声笑语,十分热闹。
      锣鼓喧天
      敲锣打鼓的声音响彻天空,形容激烈搏斗或热烈喜庆的景象。
      运动场上彩旗飘扬,热闹非凡,不时传来阵阵鼓声和呐喊声。
      震耳欲聋
      耳朵都快震聋了,形容声音很大。
      钱塘江大潮发出巨大的声响。
      响彻云霄
      声响穿透/直达高空,形容声音高昂响亮。
      球场上,大家都在为各自的队伍加油助威,呐喊声响彻云霄。
      低声细语
      形容声音小或没有声音
      形容说话声音轻而小,语气柔和。
      教室的一角,几个同学在小声讨论着问题。
      窃窃私语
      私下里小声说话。
      自习课,两个同学交头接耳说着悄悄话。
      鸦雀无声
      连乌鸦麻雀的声音都没有。极度静。
      图书馆里同学们都在认真地看书。
      悄无声息
      静悄悄的,一点儿声音也没有,形容非常安静。
      雪花从天.上轻轻飘落没有一点儿声响。
      词语
      适用场景
      时间长短
      霎时、顿时
      强调瞬间突变(闪电、爆炸)
      极短(秒)
      忽然
      表示短时间内的突然变化/出乎意料的事件或动作。
      时间迅速的程度出人意外。
      过了一会儿
      描述较短过程(雨势变化)
      中等(分)
      一会儿功夫
      突出效率/渐变(雨停转晴)
      稍长(时)

      相关试卷

      统编版(2024)四年级上册语文园地课时练习:

      这是一份统编版(2024)四年级上册语文园地课时练习,文件包含四上语文园地一知识点及对应练习原卷版docx、四上语文园地一知识点及对应练习解析版docx等2份试卷配套教学资源,其中试卷共9页, 欢迎下载使用。

      小学语文统编版(2024)四年级上册第四单元语文园地同步练习题:

      这是一份小学语文统编版(2024)四年级上册第四单元语文园地同步练习题,文件包含四上语文园地四知识点及对应练习原卷版docx、四上语文园地四知识点及对应练习解析版docx等2份试卷配套教学资源,其中试卷共8页, 欢迎下载使用。

      小学统编版(2024)语文园地课后测评:

      这是一份小学统编版(2024)语文园地课后测评,文件包含四上语文园地六知识点及对应练习原卷版docx、四上语文园地六知识点及对应练习解析版docx等2份试卷配套教学资源,其中试卷共7页, 欢迎下载使用。

      资料下载及使用帮助
      版权申诉
      • 1.电子资料成功下载后不支持退换,如发现资料有内容错误问题请联系客服,如若属实,我们会补偿您的损失
      • 2.压缩包下载后请先用软件解压,再使用对应软件打开;软件版本较低时请及时更新
      • 3.资料下载成功后可在60天以内免费重复下载
      版权申诉
      若您为此资料的原创作者,认为该资料内容侵犯了您的知识产权,请扫码添加我们的相关工作人员,我们尽可能的保护您的合法权益。
      入驻教习网,可获得资源免费推广曝光,还可获得多重现金奖励,申请 精品资源制作, 工作室入驻。
      版权申诉二维码
      小学语文统编版(2024)四年级上册电子课本

      语文园地

      版本: 统编版(2024)

      年级: 四年级上册

      切换课文
      • 同课精品
      • 所属专辑6份
      • 课件
      • 教案
      • 试卷
      • 学案
      • 更多
      欢迎来到教习网
      • 900万优选资源,让备课更轻松
      • 600万优选试题,支持自由组卷
      • 高质量可编辑,日均更新2000+
      • 百万教师选择,专业更值得信赖
      微信扫码注册
      手机号注册
      手机号码

      手机号格式错误

      手机验证码 获取验证码 获取验证码

      手机验证码已经成功发送,5分钟内有效

      设置密码

      6-20个字符,数字、字母或符号

      注册即视为同意教习网「注册协议」sky星空娱乐
      QQ注册
      手机号注册
      微信注册

      注册成功

      返回
      顶部
      添加客服微信 获取1对1服务
      微信扫描添加客服
      Baidu
      map