所属成套资源:人教版高中地理同步选择性必修第三册课件PPT+讲义+专练(新教材)
高中地理人教版 (2019)选择性必修3 资源、环境与国家安全第一章 自然环境与人类社会第二节 自然资源及其利用优质课件ppt
展开
这是一份高中地理人教版 (2019)选择性必修3 资源、环境与国家安全第一章 自然环境与人类社会第二节 自然资源及其利用优质课件ppt,文件包含第一章第二节自然资源及其利用pptx、第一章第二节自然资源及其利用专练docx、第一章第二节自然资源及其利用教师版docx、第一章第二节自然资源及其利用学生版docx等4份课件配套教学资源,其中PPT共60页, 欢迎下载使用。
第一章 自然环境与人类社会
结合实例,说明自然资源的数量、质量、空间分布与人类活动的关系。
1.通过实例,说明自然资源的数量与人类活动的关系。2.运用图文资料,说明自然资源的质量与人类活动的关系。3.通过实例,说明自然资源的空间分布与人类活动的关系。
1.自然资源的概念:是指在一定经济技术条件下,从 中获得并能满足人类生产和生活需求的物质和能量。2.自然资源的分类(1)自然资源的主要类型
(2)可再生资源与非可再生资源的相对性
水资源是一种可再生资源,为什么有时又说是有限的资源?
答案 只要利用合理、保护得当,水资源就能够不断更新、循环利用。但是,水资源的再生条件一旦发生改变或遭到破坏,水资源的再生能力就会减弱,甚至终止。
材料 自然地理事象图。
1.[综合思维]图1中属于自然资源的是______。
2.[综合思维]图2中闪电属于自然资源吗?并说明理由。
答案 闪电不属于自然资源。闪电虽然来自自然环境,但目前不能被用于生活和生产中,所以它不属于自然资源。
3.[综合思维]从能源利用的角度,说明风能的优劣。
答案 优点:可再生;清洁无污染。缺点:易受天气影响(不稳定);能量分散;技术要求高。
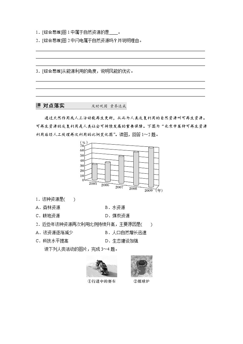
通过天然作用或人工活动能再生更新,从而为人类反复利用的自然资源叫可再生资源。可再生资源的反复利用是人类社会可持续发展的重要保障。下图为“北京市某种可再生资源利用后经人工处理再次利用的比例变化图”。读图,回答1~2题。1.该种资源是A.森林资源 B.水资源C.耕地资源 D.煤炭资源
2.近些年该种资源再次利用比例持续升高,主要原因是A.该资源逐渐减少 B.人口自然增长迅速C.科技水平提高 D.生态建设加强
读下列人类活动的图片,完成3~4题。3.这四种人类活动中,利用的能源不是自然资源的是A.① B.② C.③ D.④
4.这四种人类活动中,利用的能源是可再生资源的是A.①② B.②③ C.③④ D.①④
自然资源的数量、质量、空间分布特征
1.自然资源的数量、质量、空间分布与人类活动
2.自然资源的利用与社会经济发展的关系
依据题图,结合社会发展历程,不难分析出自然资源利用与人类社会经济发展存在如下关系:(1)随着生产力水平不断提高,人类对自然资源的依赖程度不断降低。(2)人类对自然资源利用的广度和深度不断加大,所利用自然资源的分布空间从地表到地下,利用程度从单一到综合。(3)不同的历史阶段,各种自然资源对社会发展所起的作用也有所不同。如能源在当今社会中起着不可替代的作用。
3.自然资源的共性特征及开发利用要求
4.我国及世界主要自然资源分布及合理利用
5.主要能源的特点和分布
我国不同地区的自然资源问题
黄河流域不仅是我国古文明的发源地,也是我国现代重要的粮食生产基地和能源基地。1.[区域认知]黄河流域古文明的形成得益于其优越的土地条件,请说明理由。
答案 黄河流域的土地平坦,流水沉积形成的土壤颗粒小,土质好,加上该区域气候温暖,水源丰沛,因此该地区的土地生产能力较高,是早期农业发达的地区,形成了华夏古文明。
2.[人地协调观]黄河流域不同地区在农业生产方式上有很大差异:黄河中下游地区发展了______农业,而黄河上游地区则主要发展了______业、______农业和______农业,差异的出现主要是由水资源的_________不均导致的。
旱作 畜牧 灌溉 绿洲
3.[综合思维]我国为什么选择山西省作为能源基地?
答案 山西煤炭资源种类多、储量大;开采条件好;地理位置适中;交通比较便利。
4.[地理实践力]为了促进黄河中游地区煤炭资源的可持续开发和利用,地方政府积极推进技术革新,请结合右图说明技术革新对解决资源短缺问题的积极作用。
答案 技术革新一方面使煤炭需求减少:促进煤炭替代能源的开发、节约利用和循环使用煤炭资源。另一方面使煤炭供给增加:提升煤炭开采技术、增加煤炭开采量。技术革新能够调节自然资源供需关系,维持供需平衡,对维护资源安全、缓解资源短缺有积极作用。
第十二届世界水大会于2021年5月9日~14日在丹麦首都哥本哈根举办。当前淡水资源的缺乏已成为全球性问题,在中外一些大城市表现得尤为突出。据此完成1~2题。1.水资源问题产生的原因主要有①世界上水资源的数量本来就少 ②世界上水资源总量虽然很丰富,但地区分布不均 ③部分地区水污染十分严重,使可利用的水资源减少 ④人口的激增和经济的发展,对水资源的需求量越来越大A.①②③ B.①③④C.②③④ D.①②④
2.新加坡是世界上最缺水的国家之一,其原因主要是A.新加坡的年降水总量十分稀少B.工业高度发达,水污染严重C.新加坡年降水总量丰富,但季节分配不均D.新加坡年降水总量丰富,但缺少河湖蓄水
我国天然气资源丰富,约有33万亿立方米,目前已经探明的资源储量有4万亿立方米,主要分布于陕甘宁、鄂尔多斯盆地中部地区、四川盆地川东地区、新疆塔里木盆地、青海柴达木盆地和南海南部等气源区。此外我国正在实施大型基础设施建设——西气东输工程。据此完成3~5题。3.下列关于天然气资源的性质,叙述正确的是A.属于可再生资源B.属于生物资源C.属于非可再生资源D.属于气候资源
4.根据材料,天然气在我国的分布说明了A.具有分布的不均衡性B.具有数量的有限性C.具有利用的发展性D.具有资源的联系性
5.我们在开发利用天然气时,要注意合理规划、适度开发,其主要依据是A.目前我国天然气资源数量太少B.我国天然气资源分布在空间上不平衡C.我国天然气资源开发利用技术还不成熟D.天然气属于非可再生资源,其数量是有限的
下图为自然资源、能源资源和可再生资源之间的关系。读图,回答1~3题。1.下列属于图中阴影部分的是A.煤炭 B.水能C.铁矿 D.焦炭
2.下列自然资源没有地带性规律的是A.水资源 B.煤炭资源C.土地资源 D.森林资源
3.按自然资源的属性,下列属于非可再生资源的是A.生物资源 B.气候资源C.水资源 D.铁矿资源
自然资源是人类生存和发展的物质基础。右图为“世界某自然资源主要分布图”,该资源是世界陆地淡水的宝库。读图完成4~5题。4.该资源最可能是A.冰川资源 B.土地资源C.太阳能资源 D.森林资源
5.近年来该资源的分布面积呈减少趋势,主要原因是A.岩浆活动频繁 B.大量开发利用C.全球变暖 D.降水变率增大
水资源开发利用率是指流域或区域用水量占水资源可利用量的比重。国际上一般认为,一条河流的水资源合理开发限度为40%。而当开发利用率超过40%时,即表明严重缺水。据此并结合下图完成6~7题。6.下列关于我国的水资源开发的叙述,正确的是A.水资源开发利用率高于世界平均 水平B.水资源最紧缺的地区是塔里木河流域C.调水是解决缺水的唯一措施D.提高水资源的利用率是关键
7.海河流域水资源开发利用率最大的根本原因是A.降水少,蒸发量大B.径流量大,水资源丰富C.水资源需求量过大D.水资源污染与浪费严重
(2022·湖南长沙期末)下图为“某区域某种自然资源储量和需求量关系图”。读图,完成8~9题。8.若该种自然资源为能源,下列对应关系正确的是A.我国东北地区—③B.我国华北地区—①C.我国西北地区—②D.我国东南沿海地区—④
9.图中四地之间最有可能产生资源跨区域调配现象的是A.①→② B.②→③C.③→④ D.④→①
黑龙江省七台河市是“因煤而生,缘煤而兴”的工业城市。近两年,七台河市开发出石墨烯分散技术,并且生产出石墨烯,吸引了下游企业在附近布局建厂,延伸再开发新的下游应用产品,形成了完整的产业链条。七台河市将发展石墨烯产业作为新材料能源的先锋军,积极吸引战略性投资者,打造“中国石墨烯小镇”。据此完成10~11题。10.影响七台河市石墨烯产业发展的主导因素是A.煤炭资源丰富B.工业基础雄厚C.生产技术先进D.劳动力丰富廉价
11.石墨烯产业发展对七台河市的影响是A.优化产业结构B.升级煤炭产业C.增加失业率D.阻碍城郊农业发展
(2022·山东东营期末)资源相对稀缺指数是指一个区域某种资源的拥有量占全球拥有量的份额与该区域该资源的消费量占全球消费量的份额的比值。读图回答12~13题。12.图示期间我国主要可再生资源相对稀缺指数小的根本原因是A.资源总量大 B.资源需求量大C.人口总量大 D.人口增长快
13.针对图示问题,我国在可再生资源利用过程中应A.大力开采地下水资源B.保护和提高耕地质量C.增加林畜产品的供给D.加大荒地的开发力度
14.读“我国水资源分布图”,完成下列问题。(13分)(1)我国水资源的空间分布有何特征?这样的分布对经济发展有什么影响?(6分)
答案 我国南方水资源丰富,北方水资源短缺。我国北方地区特别是华北(黄淮海)平原地区,人口稠密,工农业发达,生活和生产用水量大,水的供需矛盾突出,水资源是限制区域经济发展的重要因素之一。
(2)可以通过什么方式改变水资源的空间分布和时间分布?(4分)
答案 跨流域调水工程是改变水资源空间分布不均的重要途径之一。修建水库可以将洪水期的水储存起来,到枯水期时使用,以此来调节水资源时间分布。
(3)在南水北调工程的实施中,为合理开发利用水资源,还必须采取什么措施?(3分)
答案 节约用水、防治水污染、保护生态环境。
相关课件
这是一份期中检测试卷--人教版高中地理选择性必修第三册同步课件+讲义+专练,文件包含期中检测试卷pptx、期中检测试卷教师版docx、期中检测试卷专练docx等3份课件配套教学资源,其中PPT共50页, 欢迎下载使用。
这是一份期末检测试卷--人教版高中地理选择性必修第三册同步课件+讲义+专练,文件包含期末检测试卷pptx、期末检测试卷教师版docx、期末检测试卷专练docx等3份课件配套教学资源,其中PPT共48页, 欢迎下载使用。
这是一份高中地理人教版 (2019)选择性必修3 资源、环境与国家安全第三节 环境问题及其危害获奖课件ppt,文件包含第一章第三节环境问题及其危害pptx、第一章第三节环境问题及其危害专练docx、第一章第三节环境问题及其危害教师版docx、第一章第三节环境问题及其危害学生版docx等4份课件配套教学资源,其中PPT共60页, 欢迎下载使用。

