














所属成套资源:人教版高中地理同步选择性必修第三册课件PPT+讲义+专练(新教材)
地理选择性必修3 资源、环境与国家安全第二节 国家战略与政策优秀课件ppt
展开
这是一份地理选择性必修3 资源、环境与国家安全第二节 国家战略与政策优秀课件ppt,文件包含第四章第二节国家战略与政策pptx、第四章第二节国家战略与政策专练docx、第四章第二节国家战略与政策教师版docx、第四章第二节国家战略与政策学生版docx等4份课件配套教学资源,其中PPT共56页, 欢迎下载使用。
第四章 保障国家安全的资源、环境战略与行动
1.举例说明我国实施战略资源保障的主要措施,增强国家能源安全危机意识。2.举例说明在防治环境污染和解决资源问题过程中公众参与的主要途径。3.举例说明我国实施环境保护保障的主要措施,增强环境保护意识,增强处理突发环境事件的能力,树立正确的资源观、环境观。
举例说明环境保护政策、措施与国家安全的关系。
保障资源领域和环境领域国家安全
1.保障资源领域国家安全(1)国家资源环境战略、政策和措施的意义①体现了一个国家在处理资源、环境与发展关系方面的基本态度和 。②对资源开发利用、 活动产生直接作用。③对一个国家的经济、社会、技术等产生全面的影响。
(2)保障资源领域国家安全的措施①有效管控战略资源的开发。根据本国的资源储量和 ,结合国际市场,国家制定战略资源开发的战略,并通过具体的规划进一步细化该战略。②加强战略资源储备。以保障 为宗旨,储存对国家安全和国民经济_______发展具有深远影响和作用的战略资源,以备非常时期利用。③完善资源运输战略通道建设和安全保护措施。在资源进口运输通道单一且安全保障能力不足的情况下,一旦遭遇封锁、 ,国家资源安全将会受到严重冲击。
2.保障环境领域国家安全(1)划定 。生态保护红线所圈定的空间范围是具有重要生态功能、必须强制性保护的区域。(2)强化环境风险的预警和防控。①风险预警:是通过对风险信息的分析、推断,发布具有 的信息以及相关的对策建议。②风险防控:是根据风险预警的结果采取相应的应对措施,以提升应急响应水平和_________水平。(3)妥善处置突发环境事件。健全突发环境事件应对工作机制,建立系统、严格和规范的环境应急管理制度,是妥善处置突发环境事件的 。
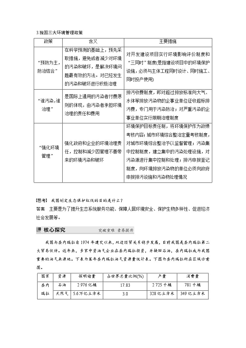
3.我国三大环境管理政策
我国划定生态保护红线的目的是什么?
答案 主要是为了提升生态系统服务功能、保障人居环境安全、保护生物多样性、促进经济社会发展等。
我国与委内瑞拉自1974年建交以来,双边经贸关系稳步发展,目前我国是委内瑞拉第二大贸易伙伴。近年来,多家中资油气企业在委内瑞拉投资,并换回石油,委内瑞拉成为我国重要的油气来源地。下表为某年委内瑞拉油气资源量统计表。右图为委内瑞拉所在区域示意图。
1.[区域认知]说明委内瑞拉吸引我国油气企业投资的优势条件。
答案 委内瑞拉油气资源储量丰富,可供开采的年限长;两国经贸关系长期稳定发展;我国国内拥有巨大的石油消费市场。
2.[区域认知]从运输与安全两方面,分析中资油气企业在委内瑞拉投资可能面临的主要问题。
答案 两国相距遥远,油轮横渡大西洋和太平洋,时间长、风险大,运输成本高;两国社会文化(如国民的价值观和行为习惯等)差异大;易受到国际和委内瑞拉国内政治、经济等因素的影响。
3.[综合思维]我国为保障石油运输通道安全可采取哪些措施?
答案 建设强大的油轮船队;运输通道多元化;紧急状态下的军事保障。
4.[地理实践力]实现本地化是企业发展的重大战略举措,请你为我国油气企业在委内瑞拉实现本地化提出两条具体措施。
答案 提供石油开采、炼制等技术转让;加大对当地(科技、管理)人才的选拔和培养力度等。
(2022·广东广州模拟)读“我国四大油气进口战略通道图”,完成1~2题。1.四大油气进口战略通道的建设,对我国的影响是A.彻底改变以煤炭为主的能源利用结构B.与交会的公路、铁路构成交通运输网C.提高管道沿线的环境安全系数D.提高我国能源安全保障系数
2.与中哈和中俄油气进口通道相比,由轮船运输到缅甸再经管道输送到昆明的中缅油气进口通道A.油源相对不足B.受气象等因素影响小C.运输连续性较差D.可直达我国主要石油消费市场
2017年中共中央办公厅、国务院办公厅印发了《关于划定并严守生态保护红线的若干意见》。据此完成3~4题。3.严守生态保护红线是①保障国家生态安全的底线和生命线 ②彻底解决我国生态环境问题的唯一途径 ③构建国家生态安全格局的有效手段 ④健全生态文明制度体系的有力保障A.①②③ B.②③④C.①②④ D.①③④
4.一些生态环境敏感脆弱区被划入生态保护红线。下列属于生态环境敏感脆弱区的是A.水源涵养地B.珍稀动物自然保护区C.水土流失严重区D.水土保持植被区
1.推动公众参与的途径
2.公民生态环境行为规范示例
3.推动公众参与资源、环境事务社会监督的主要措施
我们怎样为实现绿色生活方式做出自己的努力?
答案 尽量在家中吃早餐以减少垃圾量;外用塑料袋或包装需重复使用,不可随意丢弃;在社区中设立垃圾分类回收箱,回收可再生资源;不随地吐痰,不乱扔垃圾,保持教室清洁;在学习中,节约纸张,减少浪费;在生活中,不使用一次性餐具,积极参加环保公益活动等。
北京地球村、世界自然基金会、自然之友、中国民促会、中国环境文化促进会等9家民间环保组织在北京联合发起“26度空调”节能行动,呼吁在6月26日至9月6日期间,办公楼、饭店、商场等公共场所空调温度调至26 ℃。据此完成1~2题。1.环保组织倡导发起的“26度空调”节能行动的主要作用有①缓解夏季电力供应危机 ②提高能源利用效率 ③减少温室气体排放 ④保护臭氧层 ⑤减少酸雨危害A.①②③ B.③④⑤C.①③⑤ D.②④⑤
2.“26度空调”节能行动的重要意义是A.增强公民环保意识,倡导绿色消费B.建立节约型社会,提高经济效益C.履行国际环境保护公约D.发展循环经济,推行清洁生产
2022年4月22日是第53个世界地球日。地球日是由美国人海斯等发起并在全世界范围内得到世人的响应而推广的节日,主要意图是倡导可持续消费,选择绿色生活,善待地球。据此回答3~4题。3.可持续消费意味着①开发和利用可再生资源 ②生物多样性和文化多样性的保护 ③绿色建筑、绿色食品、绿色照明 ④节水、节能、垃圾分类A.①③④ B.①②③C.②③④ D.①②④
4.绿色生活包括①救助物种,保护自然 ②节约资源,重复利用 ③绿色消费,环保选购 ④减少污染,垃圾分类 ⑤循环回收A.①②③ B.②③④⑤C.③④⑤ D.①②③④⑤
美国西部大开发时期,草原基本属于免费的公用牧场,因此,涌入西部大草原的人越来越多,放牧的牲畜也越来越多,导致大片草原退化为荒地。后来人们划分牧场,并用铁丝网把自己的牧场围起来,草场退化问题得以解决。据此完成1~2题。1.导致美国西部大草原在大开发时期草场退化为荒地的主要原因是A.过度开垦 B.过度放牧C.矿产资源开采 D.水资源短缺
2.人们用铁丝网把自己的牧场围起来,草场退化问题得以解决,说明资源、环境问题A.可以通过制定相关政策、采取有效措施来解决B.可以通过圈占土地、合理放牧来解决C.完全可以通过人类活动得到彻底解决D.是完全可以避免出现的,不会带来环境风险
(2022·青海西宁期中)兰郑长成品油管道起于甘肃省兰州市,止于湖南省长沙市,途经甘肃、陕西、河南、湖北和湖南5省67个市、县。该工程是国家实施西油东送、北油南调战略工程的具体体现。据此完成3~4题。3.在沿途的配套油库中,中石油投资3.6亿元打造的郑州油库扩建工程,在河南7个油库中容量最大。扩建郑州油库的主要原因是A.地理位置优越 B.交通便捷C.市场需求量大 D.运营成本低
4.修建兰郑长成品油管道的积极意义有①实现西部资源与石油消费地区供需的对接②有利于成品油安全、平稳、高效运输 ③从根本上解决我国中东部地区的能源短缺问题 ④为国家的能源安全战略部署提供保障A.①②③ B.①②④ C.①③④ D.②③④
2016年5月,原国土资源部宣布,全国106个重点城市中已有89个城市周边划定永久基本农田。国家土地督察机构将就此展开专项督察,并重点关注其他城镇周边永久基本农田划定,以确保耕地红线,制止各地城市不断“摊大饼”式的扩张。据此完成5~7题。5.在城市周边划定永久基本农田的根本原因是A.城市建设占用大量耕地B.农业生态环境遭到严重破坏C.我国低产农田急剧减少D.粮食总产量逐年下降
6.确保耕地红线的重要意义是A.解决低收入家庭的基本生活问题B.控制城市规模,降低服务等级C.保障粮食安全,保护生态环境D.改善耕地质量,提高土壤肥力
7.城市周边划定永久基本农田的举措,对我国城市建设的有利影响是A.城市用地集约化,缓解大城市病B.有效疏散大城市人口,减少城市住房压力C.将重化工企业搬迁于城市边缘,防止城市环境污染D.抑制房价,降低门槛,吸引农民工进城置业
(2022·甘肃酒泉期末)2020年4月,深圳首条野生动物专属“生态长廊”,大鹏新区“排牙山—七娘山”节点生态恢复工程顺利完工。该“生态长廊”位于主干道坪西快速公路之上,采用横向架空设计,是保证大鹏半岛南北向连通的重要生物通道。廊道旁种植了丰富的植物。下图示意野生动物专属“生态长廊”。据此完成8~9题。8.该“生态长廊”采用架空设计的主要目的是①方便野生动物迁徙 ②减少野生动物穿越公路时造成的伤亡 ③避免司机因避让发生交通事故 ④让游客进入“生态长廊”与野生动物近距离接触A.①②③ B.②③④ C.①②④ D.①③④
9.在“生态长廊”两侧种植植物的最主要目的是A.便于隐蔽观察迁徙动物行踪B.便于动物栖息和迁徙C.丰富当地植被景观D.有利于改善区域小气候
10.阅读材料,回答下列问题。(20分)材料一 垃圾分类指按一定规定或标准将垃圾分类储存、分类投放和分类搬运,从而转变成公共资源的一系列活动的总称。垃圾分类引领着低碳生活新时尚。目前,我国的生活垃圾中,厨余垃圾和可回收物占绝大部分。材料二 2013年由热心民众发起、餐饮企业加入的吃尽盘中餐——“光盘行动”,掀起一股餐桌新风。“光盘行动”贵在持续行动。材料三 2019年7月1日起,被称为“史上最严”垃圾分类措施的《上海市生活垃圾管理条例》正式实施,不执行将被罚款。下表为上海市垃圾分类说明。
(1)将下列垃圾按照上海市垃圾分类办法进行分类(填序号)。(8分)①消毒剂 ②过期药品 ③废弃书本 ④瓜皮果核 ⑤餐巾纸 ⑥易拉罐
③⑥ ①② ④ ⑤
(2)上海市的垃圾分类回收应用了环境管理的________手段和________手段。(4分)
答案 行政 法律 经济(两项即可)
(3)作为新时代的中学生,你认为可以采取哪些措施来减少校园垃圾数量?(4分)
答案 养成节约习惯,减少垃圾产生(如节约用纸);实行废旧物品循环利用。
相关课件
这是一份高中地理人教版 (2019)选择性必修3 资源、环境与国家安全第二节 环境污染与国家安全优质ppt课件,文件包含第三章第二节环境污染与国家安全pptx、第三章第二节环境污染与国家安全专练docx、第三章第二节环境污染与国家安全教师版docx、第三章第二节环境污染与国家安全学生版docx等4份课件配套教学资源,其中PPT共60页, 欢迎下载使用。
这是一份高中地理人教版 (2019)选择性必修3 资源、环境与国家安全第二节 国家战略与政策评优课课件ppt,文件包含人教版2019高中地理必修第三册42《国家战略与政策》课件pptx、人教版2019高中地理必修第三册42《国家战略与政策》教学设计docx等2份课件配套教学资源,其中PPT共0页, 欢迎下载使用。
这是一份地理选择性必修3 资源、环境与国家安全第二节 国家战略与政策评课课件ppt,共36页。PPT课件主要包含了情境导入,精彩课堂,课堂小结,板书设计,课堂练习等内容,欢迎下载使用。
