所属成套资源:人教版生物必修2《遗传与进化》课件PPT+教案+分层练习+导学案整册
生物必修2《遗传与进化》第2节 染色体变异一等奖课件ppt
展开
这是一份生物必修2《遗传与进化》第2节 染色体变异一等奖课件ppt,文件包含人教版高中生物必修二52《染色体变异》第1课时教学课件pptx、人教版高中生物必修二52《染色体变异》教学设计docx、人教版高中生物必修二52《染色体变异》第1课时导学案原卷版docx、人教版高中生物必修二52《染色体变异》第1课时分层作业解析版docx、人教版高中生物必修二52《染色体变异》第1课时分层作业原卷版docx、人教版高中生物必修二52《染色体变异》第1课时导学案解析版docx等6份课件配套教学资源,其中PPT共39页, 欢迎下载使用。
作为野生植物的后代,许多栽培植物的染色体数目却与它们的祖先大不相同,如马铃薯和香蕉(见下表)。
1. 根据前面所学减数分裂的知识,试着完成该表格。
2. 为什么平时吃的香蕉是没有种子的?
因为香蕉裁培品种体细胞中的染色体数目是33条,减数分裂时染色体发生联会紊乱,不能形成正常的配子,因此无法形成受精卵,进而形成种子。
3. 分析表中数据,你还能提出什么问题吗?能否发挥想象力作出一些推测呢?
能形成种子的植物细胞中,染色体数目一定是偶数吗?香蕉体细胞中的染色体数目不是偶数,它是怎样形成的呢?又是如何繁殖下一代的?
减数分裂和受精作用,能够使生物体亲子代间的染色体数目保持稳定
马铃薯和香蕉的染色体数目为什么与它们的野生祖先有很大差别呢?
在自然界,像马铃薯和香蕉这样的例子还有很多,这充分说明了生物界的复杂性。
生物界如果只有稳定,而没有变化,又何来多样性和进化呢?
概念:生物体的体细胞或生殖细胞内染色体数目或结构的变化
染色体数目变异的类型:
患者比正常人多了一条21号染色体
一类是细胞内个别染色体的增加或减少,另一类是细胞内染色体数目以一套完整的非同源染色体为基数成倍地增加或成套地减少
细胞内个别染色体的增加或减少的实例:21三体综合征
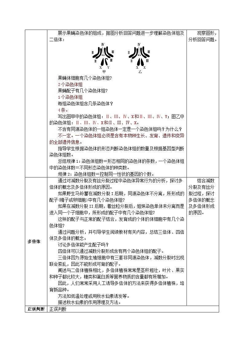
◆标记为2号的两条染色体是什么关系?2号与3号染色体又是什么关系?
◆野生马铃薯体细胞中有几条染色体?
标记为2号的两条染色体是一对同源染色体
2号与3号染色体是非同源染色体的关系
◆野生马铃薯体细胞中有几对同源染色体?
◆野生马铃薯配子(精子或卵细胞)中有几条染色体?这些染色体的形态和功能有什么特点?这些染色体之间是什么关系?
野生马铃薯配子中有12条染色体
这些染色体的形态和功能各不相同
这些染色体属于非同源染色体
染色体组:在大多数生物的体细胞中,染色体都是两两成对的,也就是说含有两套非同源染色体,其中每套非同源染色体称为一个染色体组
◆野生马铃薯体细胞中有几个染色体组?
▲从本质上看,组成一个染色体组的所有染色体互为非同源染色体,在一个染色体组中无同源染色体存在。
▲从形式上看,一个染色体组中的所有染色体的形态、大小各不相同。
▲从物种类型上看,每种生物一个染色体组的染色体数目、大小、形态都是一定的,不同种生物染色体组的数目、大小、形态一般是不同的。
▲从功能上看,一个染色体组携带着一种生物生长、发育、遗传和变异的遗传信息,不能重复,不能缺少。
◆果蝇体细胞有几个染色体组?
◆果蝇配子有几个染色体组?
◆每组染色体组含几条染色体?
二倍体:像野生马铃薯、果蝇,体细胞中含有两个染色体组的个体
在自然界中,几乎全部动物和过半数的高等植物都是二倍体
请根据染色体的形态判断染色体组的数量,并完成表格的填写。
规律:染色体组数=形态相同的染色体的条数, 一个染色体组中的染色体数=不同形态染色体的种类数。
请根据基因型判断染色体组数。
规律:染色体组数=控制同一性状的基因的个数。
二倍体的减数分裂出现错误,形成含有两个染色体组的配子,这样的配子与含有一个染色体组的配子结合,发育成的个体的体细胞中就含有三个染色体组,称作三倍体
体细胞中含有三个或三个以上染色体组的个体,统称为多倍体
个体(含4个染色体组)
胚或幼苗时期受某种因素影响,体细胞在进行有丝分裂时,染色体只复制未分离
在被子植物中,约有33%的物种是多倍体。例如,普通小麦、棉、烟草、菊、水仙等都是多倍体。某些品种的苹果、梨、葡萄也是多倍体
三倍体因为原始生殖细胞中有三套非同源染色体,减数分裂时出现联会紊乱,因此不能形成可育的配子
香蕉、三倍体无子西瓜的果实中没有种子,原因就在于此
▲人工诱导多倍体的方法很多,如低温处理或用秋水仙素诱发等
▲是目前最常用且最有效的方法
用秋水仙素处理萌发的种子或幼苗
当秋水仙素作用于正在分裂的细胞时,能够抑制纺锤体的形成,导致染色体不能移向细胞的两极,从而引起细胞内染色体数目加倍
▲目前世界各国利用人工诱导多倍体的方法已经培育出不少新品种,如含糖量高的甜菜和三倍体无子西瓜等。
1.二倍体的体细胞中一定都含有两个染色体组( )2.三倍体不育的原因是减数分裂时联会紊乱( )3.二倍体西瓜幼苗的基因型为Aa,则用秋水仙素处理后形成的四倍体为纯合子( )4.二倍体水稻和四倍体水稻杂交,可获得三倍体,稻穗和籽粒变小( )5.秋水仙素可抑制纺锤体的形成,导致有丝分裂后期着丝粒不能正常分裂,从而使细胞染色体数目加倍( )
[典例1]下列有关染色体组的说法,不正确的是( )A.X、Y染色体形态不同,可以存在于同一染色体组中B.二倍体生物的配子中含有的染色体构成一个染色体组C.构成一个染色体组的染色体在形态、功能上各不相同D.果蝇在减数分裂Ⅰ后期移向细胞同一极的染色体构成一个染色体组
X、Y为同源染色体,不可以存在于同一染色体组中,A错误。
低温诱导植物细胞染色体数目的变化
用低温处理植物分生组织细胞,能够抑制纺锤体的形成,以致影响细胞有丝分裂中染色体被拉向两极,导致细胞不能分裂成两个子细胞,于是植物细胞的染色体数目发生变化。
1.学习低温诱导植物细胞染色体数目变化的方法。2.理解低温诱导植物细胞染色体数目变化的作用机制。
卡诺氏液,质量浓度为0.01g/mL的甲紫(旧称龙胆紫)溶液,质量分数为15%的盐酸,体积分数为95%的酒精
蒜或洋葱(均为二倍体,体细胞中的染色体数目为16)
培养皿,滤纸,纱布,烧杯,镊子,剪刀,显微镜,载玻片,盖玻片,冰箱
待蒜长出约1cm长的不定根→放入冰箱(4 ℃)培养48~72 h
剪取上述根尖0.5~1 cm→放入卡诺氏液中浸泡0.5~1h,用体积分数为95%的酒精冲洗2次
解离→漂洗→染色→制片
◆在显微镜下观察到的细胞已经死亡,不能观察到细胞中染色体数目的变化过程。◆选材只能是分生区细胞,不能进行细胞分裂的细胞不会出现染色体数目的变化。
视野中既有正常的二倍体细胞,也有染色体数目发生改变的细胞
6.低温诱导时温度越低效果越显著( )7.用显微镜观察时发现所有细胞中染色体数目均已加倍( )8.制作根尖细胞的临时装片时,制作基本步骤是解离→漂洗→染色→制片( )9.固定细胞后所用的冲洗试剂与解离后所用的漂洗试剂是一样的( )10.在高倍显微镜下可以观察到细胞从二倍体变为四倍体的过程( )
[典例2]关于低温诱导洋葱(2n=16)染色体数目变化的实验,下列叙述正确的是( )A.原理:低温抑制染色体的着丝粒分裂,使子染色体不能移向细胞的两极B.解离:用卡诺氏液和酒精处理经低温诱导的根尖可使细胞分离开C.染色:用甲紫溶液可以使染色体染色D.观察:显微镜下可以看到大多数细胞的染色体数目发生改变
该实验的原理是低温能抑制有丝分裂过程中纺锤体的形成,使染色体不能移向细胞的两极,A错误;该实验中卡诺氏液的作用是固定细胞形态,而不是进行解离,B错误;由于大多数细胞处于分裂间期,因此显微镜下可以看到大多数细胞的染色体数目未发生改变,少数细胞染色体数目改变,D错误。
如图是三倍体无子西瓜的培育过程图解。据图回答下列问题:
芽尖细胞正在进行有丝分裂,当秋水仙素作用于正在分裂的细胞时,能够抑制纺锤体的形成,导致染色体不能移向细胞两极,从而引起细胞内染色体数目加倍。
1.为什么用一定浓度的秋水仙素溶液滴在二倍体西瓜幼苗的芽尖?
四倍体西瓜植株作母本产生的雌配子中含有两个染色体组。四倍体植株与二倍体植株杂交可获得三倍体植株。
如图是三倍体无子西瓜的培育过程图解。据图回答下列问题:2.四倍体西瓜植株作母本产生的雌配子中含有几个染色体组?获得的四倍体植株为何要与二倍体杂交?
如图是三倍体无子西瓜的培育过程图解。据图回答下列问题:3.在无子西瓜培育的过程中用二倍体给三倍体传粉的目的是什么?
4.三倍体无子西瓜的果实中没有种子的原因是什么?
三倍体西瓜的原始生殖细胞中有三套非同源染色体,减数分裂时出现联会紊乱,不能形成可育的配子。
三倍体在进行减数分裂时有可能形成了正常的卵细胞,从而形成正常的种子,但这种概率特别小。
如图是三倍体无子西瓜的培育过程图解。据图回答下列问题:5.有时可以看到三倍体西瓜中有少量发育并不成熟的种子,请推测产生这些种子的原因。
进行无性繁殖,将三倍体西瓜植株进行组织培养获得大量的组织苗,再进行移栽。
如图是三倍体无子西瓜的培育过程图解。据图回答下列问题:6.无子西瓜每年都要制种,很麻烦,有没有别的替代方法?
1.下列关于染色体组的叙述,正确的是( )
A.染色体组只存在于体细胞中
B.染色体组只存在于生殖细胞中
C.一个染色体组内不存在同源染色体
D.染色体组在减数分裂过程中消失
生殖细胞和体细胞中都存在染色体组,只是染色体组数目不同,A、B错误;一个染色体组是由细胞中的一组非同源染色体构成的,C正确;在减数分裂过程中染色体组减半,但不会消失,D错误。
2.下列是无子西瓜培育的过程简图,有关叙述错误的是( )
A.①过程也可进行低温诱导处理,与秋水仙素的作用原理不同
B.三倍体植株不育的原因是在减数分裂过程中联会发生紊乱
C.培育得到的无子西瓜与二倍体有子西瓜相比个大、含糖量高
D.要得到无子西瓜,需每年制种,很麻烦,所以可用无性繁殖进行快速繁殖
低温诱导和秋水仙素的作用原理相同,都是抑制有丝分裂前期纺锤体的形成。
相关课件
这是一份生物必修2《遗传与进化》第2节 染色体变异精品课件ppt,文件包含人教版高中生物必修二52《染色体变异》第2课时教学课件pptx、人教版高中生物必修二52《染色体变异》教学设计docx、人教版高中生物必修二52《染色体变异》第2课时导学案原卷版docx、人教版高中生物必修二52《染色体变异》第2课时分层作业原卷版docx、人教版高中生物必修二52《染色体变异》第2课时分层作业解析版docx、人教版高中生物必修二52《染色体变异》第2课时导学案解析版docx等6份课件配套教学资源,其中PPT共28页, 欢迎下载使用。
这是一份人教版 (2019)必修2《遗传与进化》第2节 基因表达与性状的关系获奖ppt课件,文件包含人教版高中生物必修二42《基因表达与性状的关系》第1课时教学课件pptx、人教版高中生物必修二42《基因表达与性状的关系》教学设计docx、人教版高中生物必修二42《基因表达与性状的关系》第1课时分层作业解析版docx、人教版高中生物必修二42《基因表达与性状的关系》第1课时导学案原卷版docx、人教版高中生物必修二42《基因表达与性状的关系》第1课时分层作业原卷版docx、人教版高中生物必修二42《基因表达与性状的关系》第1课时导学案解析版docx等6份课件配套教学资源,其中PPT共26页, 欢迎下载使用。
这是一份高中生物人教版 (2019)必修2《遗传与进化》一 减数分裂一等奖课件ppt,文件包含人教版高中生物必修二211《减数分裂》第2课时教学课件pptx、人教版高中生物必修二211《减数分裂》教学设计docx、人教版高中生物必修二211《减数分裂》第2课时导学案原卷版docx、人教版高中生物必修二211《减数分裂》第2课时分层作业原卷版docx、人教版高中生物必修二211《减数分裂》第2课时分层作业解析版docx、人教版高中生物必修二211《减数分裂》第2课时导学案解析版docx等6份课件配套教学资源,其中PPT共40页, 欢迎下载使用。

