


高中生物人教版 (2019)必修2《遗传与进化》第2节 染色体变异随堂练习题
展开
这是一份高中生物人教版 (2019)必修2《遗传与进化》第2节 染色体变异随堂练习题,共7页。
1.判断下列叙述的正误,对的打“√”,错的打“×”。
(1)染色体片段的缺失和重复必然导致基因种类的变化。(×)
(2)染色体易位不改变基因数量,不会对个体性状产生影响。(×)
(3)一个染色体组中一定没有等位基因。(√)
(4)体细胞中含有一个染色体组的生物是单倍体,含有两个染色体组的生物是二倍体。(×)
2.染色体结构变异会引起生物性状的变化,下列对生物性状变化原因的叙述,正确的是( )
A.染色体结构变异可以产生新基因
B.一定导致基因的数量发生变化
C.可能导致基因的排列顺序发生变化
D.使控制不同性状的基因发生基因重组
解析:选C 染色体结构变异不产生新基因,也不引起基因重组。染色体结构变异引起生物性状的变化,是因为它可能导致排列在染色体上的基因的数目或排列顺序发生变化。
3.下列关于染色体组的叙述,错误的是( )
A.起源相同的一组完整的非同源染色体
B.通常指二倍体生物的一个配子中的染色体
C.人的体细胞中有两个染色体组
D.普通小麦的花粉细胞中有一个染色体组
解析:选D 普通小麦是六倍体,其体细胞中含六个染色体组,减数分裂形成的花粉细胞中应含三个染色体组。故选D。
4.将二倍体芝麻的种子萌发成的幼苗用秋水仙素处理后得到四倍体芝麻,对此四倍体芝麻的叙述正确的是( )
A.对花粉进行离体培养,可得到二倍体芝麻
B.产生的配子没有同源染色体,所以无遗传效应
C.与原来的二倍体芝麻杂交,产生的是不育的三倍体芝麻
D.秋水仙素诱导染色体加倍时,最可能作用于细胞分裂的后期
解析:选C 二倍体芝麻幼苗用秋水仙素处理,得到的是同源四倍体,体细胞内有四个染色体组,而且每个染色体组之间都有同源染色体。由四倍体的配子发育而来的芝麻是单倍体,含两个染色体组,所以该单倍体芝麻是可育的,A、B错误;四倍体的配子中有两个染色体组,二倍体的配子中有一个染色体组,所以四倍体与二倍体杂交产生的是三倍体芝麻,由于三倍体芝麻在减数分裂过程中同源染色体联会紊乱,不能形成正常的配子,所以不育,C正确;秋水仙素诱导染色体数目加倍时,起作用的时期是细胞分裂的前期,抑制纺锤体的形成,D错误。
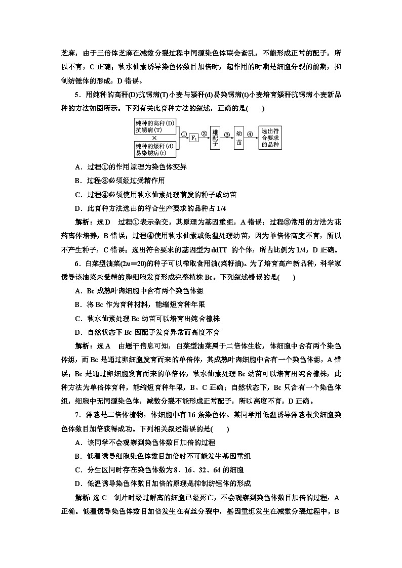
5.用纯种的高秆(D)抗锈病(T)小麦与矮秆(d)易染锈病(t)小麦培育矮秆抗锈病小麦新品种的方法如图所示。下列有关此育种方法的叙述,正确的是( )
A.过程①的作用原理为染色体变异
B.过程③必须经过受精作用
C.过程④必须使用秋水仙素处理萌发的种子或幼苗
D.此育种方法选出的符合生产要求的品种占1/4
解析:选D 过程①表示杂交,其原理为基因重组,A错误;过程③常用的方法为花药离体培养,B错误;过程④使用秋水仙素或低温处理幼苗,因为单倍体高度不育,所以不产生种子,C错误;选出符合要求的基因型为ddTT的个体,所占比例为1/4,D正确。
6.白菜型油菜(2n=20)的种子可以榨取食用油(菜籽油)。为了培育高产新品种,科学家诱导该油菜未受精的卵细胞发育形成完整植株Bc。下列叙述错误的是( )
A.Bc成熟叶肉细胞中含有两个染色体组
B.将Bc作为育种材料,能缩短育种年限
C.秋水仙素处理Bc幼苗可以培育出纯合植株
D.自然状态下Bc因配子发育异常而高度不育
解析:选A 由题干信息可知,白菜型油菜属于二倍体生物,体细胞中含有两个染色体组,而Bc是通过卵细胞发育而来的单倍体,其成熟叶肉细胞中含有一个染色体组,A错误;Bc是通过卵细胞发育而来的单倍体,秋水仙素处理Bc幼苗可以培育出纯合植株,此种方法为单倍体育种,能缩短育种年限,B、C正确;自然状态下,Bc只含有一个染色体组,细胞中无同源染色体,减数分裂不能形成正常配子,所以高度不育,D正确。
7.洋葱是二倍体植物,体细胞中有16条染色体。某同学用低温诱导洋葱根尖细胞染色体数目加倍获得成功。下列相关叙述错误的是( )
A.该同学不会观察到染色体数目加倍的过程
B.低温诱导细胞染色体数目加倍时不可能发生基因重组
C.分生区同时存在染色体数为8、16、32、64的细胞
D.低温诱导染色体数目加倍的原理是抑制纺锤体的形成
解析:选C 制片时经过解离的细胞已经死亡,不会观察到染色体数目加倍的过程,A正确。低温诱导染色体数目加倍发生在有丝分裂中,基因重组发生在减数分裂过程中,B正确。分生区细胞有的含2个染色体组,有的含4个染色体组,但不可能出现8条染色体的情况,因为根尖细胞不能进行减数分裂,C错误。低温诱导染色体数目加倍的原理是抑制纺锤体的形成,使染色体不能移向细胞两极,导致染色体数目加倍,D正确。
8.某植株的基因型为AaBb,其中A和b基因控制的性状对提高产量是有利的。利用其花粉进行单倍体育种,过程如图所示,下列相关分析正确的是( )
花粉eq \(――→,\s\up7(①))植株Aeq \(――→,\s\up7(②))植株B
A.通过过程①得到的植株A全为纯合子
B.过程②可用适当的低温处理,低温作用时期为有丝分裂间期
C.若未对植株A进行筛选,则植株B中符合要求的类型约占1/4
D.该育种方法的优点是缩短育种年限,原理是基因重组
解析:选C 根据题意可知,该植株为二倍体。过程①为花药离体培养,通过过程①得到的植株A为单倍体,过程②是诱导染色体数目加倍,通过过程②得到的植株B全为纯合子,A错误;过程②可用适当的低温诱导处理,低温作用的原理是抑制纺锤体的形成,从而使染色体数目加倍,因此其作用时期为有丝分裂前期,B错误;基因型为AaBb的植株产生AB、Ab、aB、ab四种花粉,则植株A也是这四种基因型,植株B的基因型为AABB、AAbb、aaBB、aabb,由于A和b基因控制的性状对提高产量是有利的,所以符合要求的类型是AAbb,占1/4,C正确;该育种方法是单倍体育种,其优点是明显缩短育种年限,原理是染色体数目变异,D错误。
9.用甲、乙(均为二倍体生物)两个品种进行如图所示的育种。下列相关叙述错误的是( )
A.①过程是杂交,目的是集中亲本双方的优良基因
B.若④过程使用的花药在甲、乙两个品种的植株上采集,则达不到实验目的
C.⑤过程中是用秋水仙素处理戊萌发的种子或幼苗获得己植株
D.戊、己植株细胞中的染色体数目不相同,但形态相同
解析:选C ①过程是杂交,目的是集中亲本双方的优良基因,A正确;若④过程使用的花药是在甲、乙两个品种的植株上采集的,不能采集到需要的基因组合,则达不到实验目的,B正确;⑤过程中可用秋水仙素处理戊幼苗获得己植株,而不是萌发的种子,C错误;己植株是由戊幼苗细胞染色体数目加倍后得到的植株,所以它们细胞中的染色体数目不相同,但形态相同,D正确。
10.如图为豌豆某条染色体部分基因的排布示意图,①②③④分别代表四个基因序列,最短的序列包括2 000个碱基对。下列相关叙述正确的是( )
A.如果①基因序列整体缺失,则最有可能发生了基因突变
B.如果在射线诱导下②与③发生了位置互换,则属于基因重组
C.②基因序列中的某个碱基发生替换,但未引起性状的改变,也属于基因突变
D.如果③基因序列中缺失了20个碱基对,则属于染色体结构变异
解析:选C 如果①基因序列整体缺失,最有可能发生了染色体结构变异,A错误;同一条染色体上的基因排列顺序改变,属于染色体结构变异(倒位),B错误;发生在基因内部的碱基排列顺序的改变都是基因突变,但由于密码子具有简并性等原因,基因突变不一定会导致性状的改变,C正确;基因内部碱基缺失属于基因突变,D错误。
11.如图是培育三倍体西瓜的流程图,请据图回答问题:
(1)用秋水仙素处理____________,可诱导多倍体的产生,因为它们的某些细胞具有________的特征,秋水仙素的作用是____________________________________________
____________________________。
(2)三倍体植株需要授以二倍体的成熟花粉,这一操作的目的是_____________________
___________________________________________________。
(3)四倍体母本上结出的三倍体西瓜,其果肉细胞为______倍体,种子中的胚为________倍体。三倍体植株不能进行减数分裂的原因是______________________________________
__________________________________________________________________________。
(4)三倍体西瓜高产、优质,这些事实说明染色体组倍增的意义是____________________
____;上述过程需要的时间为________。
(5)育种过程中,三倍体无子西瓜偶尔有少量子。请从染色体组的角度解释,其原因是________________________________________________________________________
________________________________________________________________________
________________________________________________________________________。
(6)三倍体无子西瓜的性状________(填“能”或“不能”)遗传,请设计一个简单的实验验证你的结论,并做出实验结果的预期。
解析:(1)用秋水仙素诱导多倍体形成,处理对象多是萌发的种子或幼苗,萌发的种子和幼苗的分生组织细胞具有分裂旺盛的特征,秋水仙素的作用机理是抑制细胞分裂前期纺锤体的形成。(2)给三倍体植株授以二倍体的成熟花粉的目的是刺激子房生长,调控无子果实的发育。(3)四倍体母本上结出的三倍体西瓜,其果肉是由四倍体的子房壁发育而来的,细胞内含有四个染色体组。种子中的胚是由二倍体产生的花粉与四倍体产生的卵细胞融合形成的受精卵发育而来的,细胞内含有三个染色体组。由于三倍体植株细胞内不含成对的同源染色体,故在减数分裂Ⅰ时联会紊乱,不能形成正常的配子。(4)染色体组的倍增可以促进基因效应的增强,这是三倍体西瓜高产、优质的主要原因。(5)若三倍体西瓜在减数分裂Ⅰ过程中,一个染色体组的全部染色体移向细胞一极,另外两个染色体组的全部染色体移向细胞另一极,则可以形成正常的配子。(6)三倍体西瓜的无子性状是由遗传物质的改变引起的,该性状能够遗传,但需要通过无性生殖的方式来实现,如植物组织培养、嫁接等。
答案:(1)萌发的种子或幼苗 分裂旺盛 抑制细胞(分裂前期)形成纺锤体 (2)通过授粉刺激子房的生长,调控无子果实的发育
(3)四 三 同源染色体联会紊乱,不能形成正常的配子 (4)促进基因效应的增强 两年 (5)三倍体西瓜减数分裂过程中,一个染色体组的全部染色体正好被纺锤丝拉向细胞的一极,另两个染色体组的全部染色体正好被纺锤丝拉向细胞的另一极,碰巧产生了正常的配子
(6)能 实验:将三倍体无子西瓜果皮的任意一部分进行植物组织培养(或无性繁殖),观察果实中是否有种子。预期结果:成活长大后的植株仍然不能结出有子果实。
[迁移·应用·发展]
12.野生猕猴桃是一种多年生的富含维生素C的二倍体(2N=58)小野果。如图是某科研小组利用基因型为AA的野生猕猴桃植株经不同育种途径获得的植株甲、乙和丙。植株甲是三倍体,植株乙是二倍体,植株丙是单倍体,①~⑦表示各种处理方法。下列说法正确的是( )
A.①和⑦可使用秋水仙素处理来实现
B.过程②③体现了基因突变的定向性
C.植株甲中基因型为AAa的体细胞中染色体数目为87
D.过程⑤形成花药时发生了基因重组
解析:选C ①诱导染色体加倍可用低温或秋水仙素处理,⑦是花药离体培养获得单倍体植株,是植物的组织培养技术,染色体不加倍,不需要用秋水仙素处理,A错误;过程②③是用物理、化学或者生物因素诱导基因突变,基因突变具有不定向性,B错误;植株甲是三倍体,体细胞中染色体数目是3×29=87,C正确;非等位基因在减数分裂形成配子时会自由组合导致基因重组。Aa是一对等位基因,在减数分裂形成配子时会彼此分离,所以⑤形成花药时不会发生基因重组,D错误。
13.三倍体牡蛎(3n=30)肉鲜味美,素有“海的玄米”之称。三倍体牡蛎培育的过程:用适宜浓度的6二甲氨基嘌呤(6DMAP)诱导二倍体牡蛎(2n=20)处于减数分裂Ⅱ的次级卵母细胞,抑制其第二极体的释放,然后让该细胞与二倍体牡蛎的精子结合获得三倍体牡蛎。下列相关叙述错误的是( )
A.养殖的三倍体牡蛎会繁殖出三倍体子代牡蛎
B.二倍体牡蛎在减数分裂过程中可形成10个四分体
C.三倍体牡蛎的培育利用的原理是染色体数目的变异
D.三倍体牡蛎体细胞在有丝分裂后期能观察到60条染色体
解析:选A 三倍体因为原始生殖细胞中有三套非同源染色体,减数分裂时会出现联会紊乱,因此不能形成可育的配子,所以养殖的三倍体牡蛎不能繁殖出三倍体子代牡蛎,A错误;二倍体牡蛎(2n=20)有10对同源染色体,在减数分裂过程中同源染色体联会,能形成10个四分体,B正确;三倍体牡蛎的染色体数目以染色体组的形式成倍地增加,所以培育利用的原理是染色体数目的变异,C正确;三倍体牡蛎的体细胞中有30条染色体,所以在有丝分裂后期,染色体数目加倍,能观察到60条染色体,D正确。
14.几种性染色体异常果蝇的性别、育性(可育或不可育)等如图所示。回答下列问题:
(1)正常果蝇在减数分裂Ⅰ中期的细胞内染色体组数为________,在减数分裂Ⅱ后期的细胞中染色体数是________条。
(2)白眼雌果蝇(XrXrY)最多能产生Xr、XrXr、________和________4种类型的配子。该果蝇与红眼雄果蝇(XRY)杂交,子代中红眼雌果蝇的基因型为________。
(3)用黑身白眼雌果蝇(aaXrXr)与灰身红眼雄果蝇(AAXRY)杂交,F1雌果蝇表现为灰身红眼,雄果蝇表现为灰身白眼。F1自由交配得到F2,F2中灰身红眼与黑身白眼果蝇的比例为________,从F2灰身红眼雌果蝇和灰身白眼雄果蝇中各随机选取一只杂交,子代中出现黑身白眼果蝇的概率为________。
(4)以红眼雌果蝇(XRXR)与白眼雄果蝇(XrY)为亲本杂交,在F1群体中发现一只白眼雄果蝇(记为“M”)。出现M果蝇的原因有3种可能,第一种是环境改变引起表型变化,但基因型未变;第二种是亲本果蝇____________________;第三种是亲本雌果蝇在减数分裂时______________________________。请设计简便的杂交实验,确定M果蝇的出现是由哪一种原因引起的。
实验步骤:__________________________________________________________________
________________________________________________________________________。
结果预测:
Ⅰ.若______________________________________,则为第一种情况;
Ⅱ.若______________________________________,则为第二种情况;
Ⅲ.若______________________________________,则为第三种情况。
解析:(1)正常果蝇是二倍体,每个染色体组含有4条染色体。减数分裂Ⅰ中期,染色体已复制,但数目未变,故此时染色体组数为2。减数分裂Ⅰ形成的子细胞中染色体数目减半,减数分裂Ⅱ后期,由于着丝粒分裂,姐妹染色单体分离,染色体数目加倍,为8条。(2)基因型为XrXrY的个体中含有三条同源染色体,在减数分裂Ⅰ后期,同源染色体分离,随机移向细胞的两极,所以最多能产生Xr、XrXr、XrY和Y 4种类型的配子。该果蝇与红眼雄果蝇(XRY)杂交,子代中红眼雌果蝇的基因型为XRXr、XRXrY。(3)黑身白眼雌果蝇(aaXrXr)×灰身红眼雄果蝇(AAXRY)→F1(AaXRXr、AaXrY),F1自由交配得到F2,F2中灰身红眼果蝇(A_XRXr、A_XRY)所占比例为3/4×1/2=3/8,黑身白眼果蝇(aaXrXr、aaXrY)所占比例为1/4×1/2=1/8,两者的比例为3∶1。从F2灰身红眼雌果蝇(A_XRXr)和灰身白眼雄果蝇(A_XrY)中各随机选取一只杂交,子代中出现黑身果蝇(aa)的概率为2/3×2/3×1/4=1/9;出现白眼果蝇(XrXr、XrY)的概率为1/2,因此子代中出现黑身白眼果蝇的概率为1/9×1/2=1/18。(4)以红眼雌果蝇(XRXR)与白眼雄果蝇(XrY)为亲本杂交,在F1群体中发现一只白眼雄果蝇(记为“M”),出现M果蝇有3种可能原因,一是环境改变引起表型变化,但基因型未变,二是亲本果蝇发生了基因突变,产生了基因型为Xr的卵细胞,三是亲本雌果蝇在减数分裂时X染色体未分离,形成了不含性染色体的卵细胞。3种可能情况下,M果蝇的基因型分别为XRY、XrY、XrO。因此,本实验可以用M果蝇与正常白眼雌果蝇(XrXr)杂交,统计子代果蝇的眼色。第一种情况下,XRY与XrXr杂交,子代雌性果蝇全部为红眼,雄性果蝇全部为白眼;第二种情况下,XrY与XrXr杂交,子代全部是白眼;第三种情况下,XrO不育,因此与XrXr杂交,没有子代产生。
答案:(1)2 8 (2)XrY Y XRXr、XRXrY
(3)3∶1 1/18 (4)发生了基因突变 X染色体未分离 M果蝇与正常白眼雌果蝇杂交,分析子代的表型 Ⅰ.子代雌性果蝇全部为红眼,雄性果蝇全部为白眼 Ⅱ.子代表型全部为白眼 Ⅲ.无子代产生
相关试卷
这是一份人教版 (2019)选择性必修1第5章 植物生命活动的调节第2节 其他植物激素课时作业,共8页。试卷主要包含了选择题,非选择题等内容,欢迎下载使用。
这是一份高中生物人教版 (2019)必修1《分子与细胞》第2节 细胞的分化精练,共5页。
这是一份高中人教版 (2019)第5章 基因突变及其他变异第2节 染色体变异课后复习题,共7页。
