所属成套资源:人教版生物必修2《遗传与进化》课件PPT+教案+分层练习+导学案整册
人教版 (2019)必修2《遗传与进化》第1节 基因突变和基因重组精品ppt课件
展开
这是一份人教版 (2019)必修2《遗传与进化》第1节 基因突变和基因重组精品ppt课件,文件包含人教版高中生物必修二51《基因突变和基因重组》第1课时教学课件pptx、人教版高中生物必修二51《基因突变和基因重组》教学设计docx、人教版高中生物必修二51《基因突变和基因重组》第1课时分层作业解析版docx、人教版高中生物必修二51《基因突变和基因重组》第1课时导学案原卷版docx、人教版高中生物必修二51《基因突变和基因重组》第1课时分层作业原卷版docx、51基因突变和基因重组导学案第1课时解析版docx等6份课件配套教学资源,其中PPT共37页, 欢迎下载使用。
我国早在1987年就利用返回式卫星进行航天育种研究:将作物种子带入太空,利用太空中的特殊环境诱导基因发生突变,然后在地面选择优良的品种进行培育。通过航天育种,我国已在水稻、小麦、棉花、番茄、南瓜和青椒等作物上培育出一系列优质品种,取得了极大的经济效益。
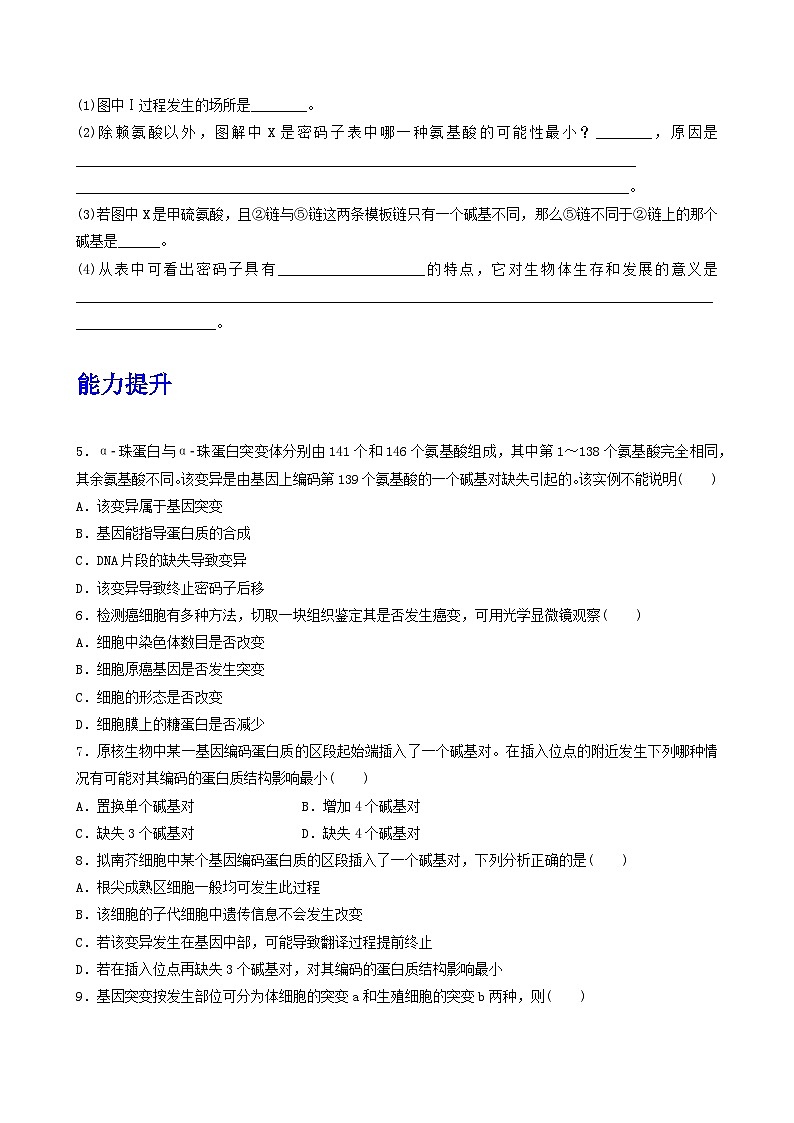
基因突变的实例——镰状细胞贫血
容易破裂,使人患溶血性贫血,严重时会导致死亡
镰状细胞贫血(也叫镰刀型细胞贫血症)是一种遗传病。正常人的红细胞是中央微凹的圆饼状,而镰状细胞贫血患者的红细胞却是弯曲的镰刀状。
这种病的病因是什么呢?对患者红细胞的血红蛋白分子的分析研究发现,在组成血红蛋白分子的肽链上,发生了氨基酸的替换。
异常血红蛋白部分氨基酸序列
正常血红蛋白部分氨基酸序列
图中氨基酸发生了什么变化?
研究发现,这个氨基酸的变化是编码血红蛋白的基因的碱基序列发生改变所引起的。
谷氨酸的密码子GAA、GAG缬氨酸的密码子GUA、GUC、GUA、GUG
根据密码子表完成图解。
判断mRNA的转录是以DNA的哪条链为模板。
想一想这种疾病能否遗传?怎样遗传?
这种疾病能够遗传,是亲代通过生殖过程把基因传给子代的。
这种疾病形成的根本原因是什么?
是由于碱基的替换引起。
基因中碱基的替换是否一定引起性状的改变?
基因突变的实例——皱粒豌豆
如果这个基因发生碱基的缺失,氨基酸序列是否也会改变?所对应的性状呢?
氨基酸序列会发生改变,所对应的性状会改变。
如果这个基因发生碱基的增添,氨基酸序列是否也会改变?所对应的性状呢?
DNA分子中发生碱基的替换、增添或缺失,而引起的基因碱基序列的改变。
若发生在基因间区不属于基因突变
有些植物的体细胞发生了基因突变
将遵循遗传规律传递给后代
基因突变若发生在体细胞中
◆基因突变主要发生在细胞分裂前的间期
◆基因突变是分子水平的改变,无法在光学显微镜下观察到
但是由于基因突变导致红细胞形态改变,因而可以通过观察红细胞的形态是否发生变化,进而判断是否患镰状细胞贫血。
基因突变对氨基酸序列的影响
基因突变可改变生物性状的4大原因
◆导致肽链不能合成◆肽链延长(终止密码子推后)◆肽链缩短(终止密码子提前)◆肽链中氨基酸种类改变
基因突变未引起生物性状改变的4大原因
◆突变部位:基因的非编码区或编码区的内含子◆密码子简并◆隐性突变:例如AA中其中一个A→a,此时性状也不改变◆有些突变改变了蛋白质中个别位置的氨基酸,但该蛋白质的功能不变
1.DNA分子中发生碱基的替换、增添或缺失,而引起的DNA碱基序列的改变,叫作基因突变( )2.基因突变改变了基因的数量和位置( )3.病毒、大肠杆菌及动、植物都可发生基因突变( )4.基因突变在光学显微镜下不可见( )
[典例1] 人类正常血红蛋白(HbA)的β链第63位氨基酸为组氨酸(CAU),Hb—M(异常血红蛋白)的β—63为酪氨酸(UAU),这种变异的原因在于基因中( )A.某碱基对发生改变 B.CAU变成了UAUC.缺失一个碱基对 D.增添一个碱基对
解析 由题干可知,基因突变只造成了蛋白质氨基酸序列上一个位点的氨基酸种类的改变,对其他的氨基酸种类、数量、排列顺序没有影响,所以仅仅是该位点氨基酸对应的基因碱基序列中碱基发生了替换,因此C、D错误,A正确;基因中的碱基是A、T、C、G,没有U,所以B错误。
基因突变的实例——结肠癌发生的原因
1.从基因角度看,结肠癌发生的原因是什么?
从基因角度分析,结肠癌发生的原因是相关基因( 包括抑癌基因I、原癌基因、抑癌基因II、抑癌基因Ⅲ)发生了突变。
2.健康人的细胞中存在原癌基因和抑癌基因吗?
健康人的细胞中存在原癌基因和抑癌基因。
3.根据图示推测,癌细胞与正常细胞相比,具有哪些明显的特点?
呈球形、增殖快、容易发生转移等。
基因突变的实例——细胞的癌变的机理
人和动物细胞中的DNA上本来就存在与癌变相关的基因
相应蛋白质活性减弱或失去活性
表达的蛋白质是细胞正常的生长和增殖所必需
表达的蛋白质能抑制细胞的生长和增殖,或者促进细胞凋亡
◇能够无限增殖◇形态结构发生显著变化◇细胞膜上的糖蛋白等物质减少,细胞之间的黏着性显著降低,容易在体内分散和转移,等等。
基因突变的实例——细胞的癌变的特征
在癌症发生的早期, 患者往往不表现出任何症状,因而难以及时发现;而对于癌症晚期的患者,目前还缺少有效的治疗手段
基因突变的实例——细胞的癌变的预防
◆原癌基因和抑癌基因都是一类基因,而不是一个基因;◆不是只有癌细胞中才存在原癌基因和抑癌基因,正常细胞中的DNA上也存在原癌基因和抑癌基因;◆原癌基因和抑癌基因共同对细胞的生长和增殖起调节作用;◆并不是一个基因发生突变就会引发细胞癌变。
5.正常人细胞中不存在原癌基因和抑癌基因( )6.只要一个原癌基因或抑癌基因发生了基因突变,就一定产生了癌细胞( )7.细胞癌变的根本原因是致癌因子的作用。( )8.癌细胞细胞膜上的糖蛋白等物质减少,导致其容易扩散和转移。( )
[典例2] 结肠癌是常见的消化道恶性肿瘤,如图是解释结肠癌发生的示意图。下列相关叙述错误的是( )A.原癌基因是结肠癌发病的致病基因B.抑癌基因表达的蛋白质能抑制细胞的生长和增殖C.结肠癌的发生是多个基因突变累积的结果D.癌细胞具有无限增殖、容易分散和转移等特点
原癌基因是正常基因,存在于所有的细胞中,原癌基因发生基因突变才是结肠癌发病的致病基因,A错误;抑癌基因表达的蛋白质能抑制细胞的生长和增殖,或者促进细胞凋亡,B正确;结合图示可以看出,结肠癌的发生是多个基因突变累积的结果,C正确;癌细胞细胞膜上的糖蛋白等物质减少,细胞之间的黏着性显著降低,因而容易分散和转移,D正确。
只依靠材料中的两个调查,无法得出吸烟会导致肺癌患病率升高的结论,但能得出吸烟与肺癌之间存在很高的相关性。
某研究团队调查了4家医院2006一2013年确诊的肺癌患者1303人,其中吸烟的有823人,占患者总数的63.16%;同时,他们调查健康人作为对照,在1 303名健康人中,吸烟的有509人,占39.06%。基于该调查结果,甲乙两人得出了不同结论。甲认为吸烟与肺癌患病率之间存在因果关系,吸烟会使肺癌患病率升高。乙认为上述调查不足以说明吸烟与肺癌患病率之间有因果关系,只能说明二者之间具有较高的相关性。乙在同甲辩论时说:“吸烟的人平时都携带打火机,你能说带打火机与患肺癌之间有因果关系吗?
1. 你认为能否从该调查中得出吸烟会导致肺癌患病率升高的结论?如果能,对不吸烟人群中仍有少数人患肺癌如何解释?如果不能,对吸烟与肺癌患病率的高相关性该如何解释?
2.基于上面的讨论,结合其他例子,谈谈你对生物学中因果关系的复杂性和概率性的认识。
1.镰状细胞贫血是一种常染色体隐性遗传病,产生该病的最根本原因是( )
A.血红蛋白中的氨基酸种类发生了变化
B.血红蛋白中的氨基酸数目发生了变化
C.控制血红蛋白合成的基因发生了突变
D.体内相对缺氧
镰状细胞贫血是一种常染色体隐性遗传病。对患者红细胞的血红蛋白分子的分析研究发现,在组成血红蛋白分子的多肽链上,发生了氨基酸的替换,而氨基酸的替换是由于控制合成血红蛋白的基因中的碱基替换引起的,即最根本原因是发生了基因突变。
2.下列有关癌细胞的说法,错误的是( )
A.能够无限增殖
B.癌细胞的表面发生了变化
C.癌细胞的形态结构发生了变化
D.和正常细胞一样,癌细胞的遗传物质没有发生变化
癌细胞能够无限增殖,A正确;癌细胞的表面发生了变化,如糖蛋白等物质减少了,B正确;癌细胞的形态结构发生了显著变化,C正确;癌细胞的遗传物质发生了改变,D错误。
相关课件
这是一份生物必修2《遗传与进化》第2节 染色体变异精品课件ppt,文件包含人教版高中生物必修二52《染色体变异》第2课时教学课件pptx、人教版高中生物必修二52《染色体变异》教学设计docx、人教版高中生物必修二52《染色体变异》第2课时导学案原卷版docx、人教版高中生物必修二52《染色体变异》第2课时分层作业原卷版docx、人教版高中生物必修二52《染色体变异》第2课时分层作业解析版docx、人教版高中生物必修二52《染色体变异》第2课时导学案解析版docx等6份课件配套教学资源,其中PPT共28页, 欢迎下载使用。
这是一份生物必修2《遗传与进化》第2节 染色体变异一等奖课件ppt,文件包含人教版高中生物必修二52《染色体变异》第1课时教学课件pptx、人教版高中生物必修二52《染色体变异》教学设计docx、人教版高中生物必修二52《染色体变异》第1课时导学案原卷版docx、人教版高中生物必修二52《染色体变异》第1课时分层作业解析版docx、人教版高中生物必修二52《染色体变异》第1课时分层作业原卷版docx、人教版高中生物必修二52《染色体变异》第1课时导学案解析版docx等6份课件配套教学资源,其中PPT共39页, 欢迎下载使用。
这是一份人教版 (2019)必修2《遗传与进化》第1节 基因突变和基因重组完美版课件ppt,文件包含人教版高中生物必修二51《基因突变和基因重组》第2课时教学课件pptx、人教版高中生物必修二51《基因突变和基因重组》教学设计docx、人教版高中生物必修二51《基因突变和基因重组》第2课时导学案原卷版docx、人教版高中生物必修二51《基因突变和基因重组》第2课时分层作业原卷版docx、人教版高中生物必修二51《基因突变和基因重组》第2课时分层作业解析版docx、人教版高中生物必修二51《基因突变和基因重组》第2课时导学案解析版docx等6份课件配套教学资源,其中PPT共38页, 欢迎下载使用。

