- 一 从食物采集到食物生产训练题(含解析)2024-2025学年高二历史部编版(2019)选择性必修2 试卷 0 次下载
- 二 新航路开辟后的食物物种交流训练题(含解析)2024-2025学年高二历史部编版(2019)选择性必修2 试卷 0 次下载
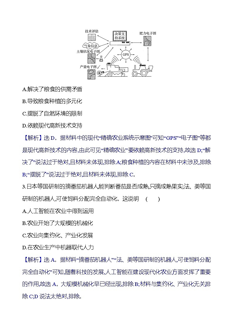
- 四 古代的生产工具与劳作训练题(含解析)2024-2025学年高二历史部编版(2019)选择性必修2 试卷 0 次下载
- 五 工业革命与工厂制度训练题(含解析)2024-2025学年高二历史部编版(2019)选择性必修2 试卷 0 次下载
- 六 现代科技进步与人类社会发展训练题(含解析)2024-2025学年高二历史部编版(2019)选择性必修2 试卷 0 次下载
高中历史人教统编版选择性必修2 经济与社会生活第3课 现代食物的生产、储备与食品安全当堂达标检测题
展开高中历史人教统编版选择性必修2 经济与社会生活第一单元 食物生产与社会生活第3课 现代食物的生产、储备与食品安全课后作业题: 这是一份高中历史人教统编版选择性必修2 经济与社会生活<a href="/ls/tb_c4003687_t7/?tag_id=28" target="_blank">第一单元 食物生产与社会生活第3课 现代食物的生产、储备与食品安全课后作业题</a>,文件包含第3课现代食物的生产储备与食品安全doc、第3课现代食物的生产储备与食品安全-学生版doc等2份试卷配套教学资源,其中试卷共13页, 欢迎下载使用。
人教统编版选择性必修2 经济与社会生活第3课 现代食物的生产、储备与食品安全课时作业: 这是一份人教统编版选择性必修2 经济与社会生活<a href="/ls/tb_c4003687_t7/?tag_id=28" target="_blank">第3课 现代食物的生产、储备与食品安全课时作业</a>,文件包含第3课现代食物的生产储备与食品安全docx、第3课现代食物的生产储备与食品安全-学生版docx等2份试卷配套教学资源,其中试卷共12页, 欢迎下载使用。
人教统编版选择性必修2 经济与社会生活第一单元 食物生产与社会生活第1课 从食物采集到食物生产同步测试题: 这是一份人教统编版选择性必修2 经济与社会生活<a href="/ls/tb_c4003685_t7/?tag_id=28" target="_blank">第一单元 食物生产与社会生活第1课 从食物采集到食物生产同步测试题</a>,文件包含一从食物采集到食物生产docx、一从食物采集到食物生产-学生版docx等2份试卷配套教学资源,其中试卷共25页, 欢迎下载使用。

