- 一 从食物采集到食物生产训练题(含解析)2024-2025学年高二历史部编版(2019)选择性必修2 试卷 0 次下载
- 三 现代食物的生产、储备与食品安全训练题(含解析)2024-2025学年高二历史部编版(2019)选择性必修2 试卷 0 次下载
- 四 古代的生产工具与劳作训练题(含解析)2024-2025学年高二历史部编版(2019)选择性必修2 试卷 0 次下载
- 五 工业革命与工厂制度训练题(含解析)2024-2025学年高二历史部编版(2019)选择性必修2 试卷 0 次下载
- 六 现代科技进步与人类社会发展训练题(含解析)2024-2025学年高二历史部编版(2019)选择性必修2 试卷 0 次下载
高中历史第2课 新航路开辟后的食物物种交流达标测试
展开(限时40分钟 80分)
【基础全面练】
选择题(本大题共11小题,每小题3分,共33分)
1.下列两幅图片,主要能够反映( )
A.农业产量的提高B.绘图技术的进步
C.食物物种的交流D.生产方式的发展
【解析】选C。玉米、马铃薯原产于美洲,在中国和欧洲的文献中有相关记载,反映了食物物种的交流,故选C。农业产量在图中无法看出,排除A;材料中没有绘图技术方面的比较,无法得出“进步”,排除B;D与题干信息无关,排除。
2.15世纪末至16世纪,美洲许多独产的农作物传播到其他大陆。这一现象出现的主要原因是( )
A.全球航路的开辟B.价格革命的发生
C.美洲农业的发达D.世界市场的形成
【解析】选A。美洲许多独产的农作物传播到其他大陆的多条线路与全球航路的开辟有直接关系,故选A。价格革命的发生与材料信息描述无关,排除B;材料只涉及美洲农作物品种外传,与美洲农业是否发达没有直接关系,排除C;世界市场的形成,在材料中没有体现信息,排除D。
3.中国明清时期,长江流域和南方各省移民趋向,主要从人口稠密的大河下游三角洲地区向大河中游和上游山地逐渐推进。主要原因是( )
A.自然环境的变迁B.区域分工的出现
C.人口政策的调整D.高产作物的传入
【解析】选D。据材料结合明清时期的史实可知,这一时期的人口迁移与当时的人地矛盾有关,其次高产作物的传入,也使人们能够在较为贫瘠的土地上开展农业生产,故选D;据所学,自然环境在这一时期没有较大的变化,排除A;区域分工不会影响人口迁移,且区域分工早已出现,排除B;据所学,明清时期人口政策没有较大调整,排除C。
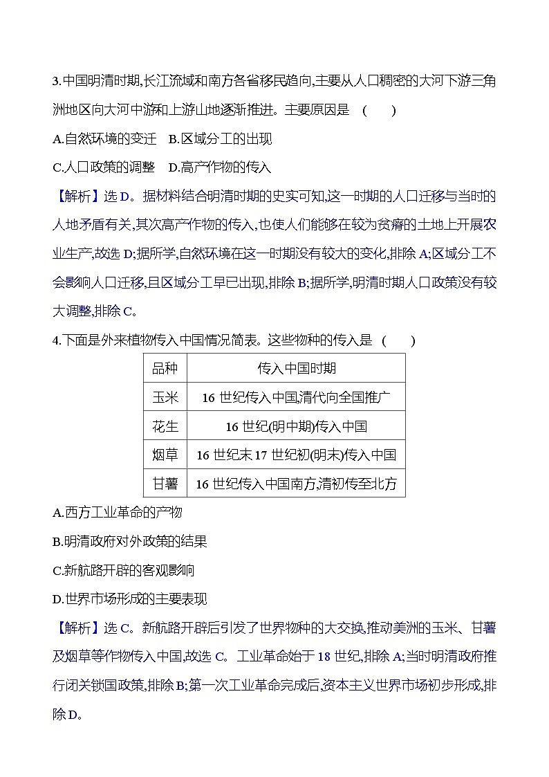
4.下面是外来植物传入中国情况简表。这些物种的传入是( )
A.西方工业革命的产物
B.明清政府对外政策的结果
C.新航路开辟的客观影响
D.世界市场形成的主要表现
【解析】选C。新航路开辟后引发了世界物种的大交换,推动美洲的玉米、甘薯及烟草等作物传入中国,故选C。工业革命始于18世纪,排除A;当时明清政府推行闭关锁国政策,排除B;第一次工业革命完成后,资本主义世界市场初步形成,排除D。
【深化点拨】
玉米、马铃薯、甘薯三大粮食作物的主要优点是产量高,生长快,对土、肥、水要求低,对气候适应性强,播种期长,耗工少,受病虫害的影响小,便于储藏,可多种加工等。
5.(2023·南通高二检测)成书于明朝的《本草纲目》不仅集中药学知识之大成,还记录了很多食物,传播了“药食同源”的理念。书中有关于玉米的记载:“(玉蜀黍米)调中开味,(根、叶)治沙淋。”这一记载从侧面印证了( )
A.世界范围的食物品种交流
B.中医学理论体系开始形成
C.玉米在全国各地多有种植
D.玉米作为药物被引入中国
【解析】选A。据所学知识可知,原产于美洲的玉米在明朝时传入中国,而《本草纲目》本着“药食同源”的理念将玉米收录其中,体现了食物品种在世界范围内的传播交流,A正确;中医学理论体系在先秦时期开始形成,排除B;清朝前期,玉米在全国各地多有种植,排除C;材料没有体现玉米被引入中国的原因,排除D。
6.(2023·淮安高二检测)据文献记载,乾隆年间,河南巡抚陈宏谋“募间人种红薯”;江西大余县知县余光璧也在当地大力推广种植红薯并“告以种法”。上述史料直接说明当时( )
A.民本思想的践行B.新型作物的传播
C.饮食习惯的变化D.人地矛盾的加剧
【解析】选B。根据材料“募间人种红薯”“在当地大力推广种植红薯”可说明当时新型作物的传播,故选B。材料与民本思想践行、饮食习惯变化及人地矛盾加剧的说法无关,排除A、C、D。
7.(2023·宿迁高二检测)地理大发现后,欧洲社会生活中出现了一种新的食物——马铃薯。由于《圣经》中没有提到这种食物,教会禁止人们食用,但是饥饿的穷人打破了禁忌,此后这种食物迅速普及。这说明( )
A.新物种冲击了教会的权威
B.新物种的传播过程是曲折的
C.教会对人们的控制很严格
D.当时欧洲阶级矛盾尖锐
【解析】选B。据材料可知,教会禁止人们食用新食物马铃薯,而饥饿的穷人迫于生计打破禁忌,使马铃薯迅速普及,表明新物种的传播并不是一帆风顺的,B正确。
8.16世纪以后,欧洲人把欧亚大陆的马、牛、猪、羊、鸡等家畜,小麦、燕麦、大麦、裸麦等农作物,苹果和葡萄等水果引入美洲;美洲的特产马铃薯、玉米、番茄、甘薯、花生、南瓜和可可等也流向世界各地。据此可知( )
A.各大洲相对孤立状态被打破
B.动植物交流具有单向性
C.人口迁移促进了物种大交流
D.世界各地人口迅速增长
【解析】选C。欧亚和美洲的作物相互交流,这是新航路开辟后人口迁移促进物种交流的历史现象,故选C。新航路开辟打破了各大洲相对孤立的局面,排除A;由题干可知动植物交流明显具有双向性,排除B;新航路开辟后,美洲土著和非洲人口下降,排除D。
【补偿训练】
在哥伦布抵达美洲之前,新大陆既无野生小麦,也无人工栽培小麦。随着欧洲移民的到来,小麦逐步传入美洲并被迅速推广,成为人们的主食,小麦产业随之兴盛。这说明新航路开辟( )
A.丰富了美洲的食物种类
B.促使美洲的农作物大量外传
C.解决了美洲的温饱问题
D.使美洲与欧洲往来更加频繁
【解析】选A。据题干材料可知,新航路开辟后欧洲人把小麦带到美洲,丰富了美洲的食物种类,故选A。材料未涉及美洲作物外传,排除B;“解决了”这一说法太过绝对,排除C;材料无法体现美洲与欧洲往来频繁,排除D。
9.水稻本是英国移民者不熟悉的作物,16世纪开始,正是非洲人种植水稻的技艺使北美南卡罗来纳州变成充满生机的“水稻王国”,并把水稻种植“提高到令欧洲人钦佩的水平”。这反映了当时北美地区( )
A.生产关系发生了显著变化
B.提高了非洲人的社会地位
C.食物生产结构进一步优化
D.水稻种植超越了欧洲地区
【解析】选C。据材料可知,非洲人种植水稻的技艺使得北美地区广泛种植水稻,促使食物生产结构进一步优化,故选C。材料未涉及生产关系变化,排除A;非洲人种植水稻的技艺高超与“提高了非洲人的社会地位”无关,排除B;材料未涉及北美地区水稻种植与欧洲地区的比较,排除D。
10.有学者对原产于美洲的马铃薯进入世界其他地区后的影响展开研究,据此可知( )
A.食物来源决定人口增长规模
B.战争促进区域文化交流
C.物种交流影响人类历史进程
D.人口迁徙推动文化认同
【解析】选C。根据题干材料,可知在美洲物种向外传播的过程中,引起了环境的破坏,加快了工业化进程等,这反映出物种交流对人类历史进程产生了重要的影响,故C正确;“决定”说法绝对,排除A;题干材料没有涉及战争促进区域文化交流,排除B;题干材料没有强调人口迁徙推动文化认同,排除D。
11.14世纪胡椒作为奢侈品受到贵族青睐,但16世纪价格下降后,走上更多寻常人家的餐桌。贵族又将目光投向原产于美洲的巧克力和烟草等。这说明( )
A.物种交流影响饮食结构
B.价格革命引发阶级变动
C.传统经济关系濒于瓦解
D.封建贵族经济地位下降
【解析】选A。新航路开辟后,作为奢侈品的胡椒走上了更多寻常人家的餐桌,而且美洲的巧克力和烟草也传入欧洲,这体现了新航路开辟后的物种交流影响饮食结构,故选A。价格革命在材料中没有体现,排除B;材料不能说明“传统经济关系濒于瓦解”,排除C;材料不能体现“封建贵族经济地位下降”,排除D。
【综合应用练】
一、选择题(本大题共6小题,每小题3分,共18分)
12.(2023·连云港高二检测)1500年,亚欧大陆人口约为4.25亿。到1600年,人口达到5.45亿。从1700年开始,人口的增长速度超过了历史上的任何一个时期。到1750年,人口达到7.2亿,1800年人口突破9亿。这种状况( )
A.降低了工业革命的人力成本
B.促进了全球商品贸易网的形成
C.推动了国际劳动分工的出现
D.得益于大航海带来的物种交换
【解析】选D。据材料“1500年,亚欧大陆人口约为4.25亿。到1600年,人口达到5.45亿。从1700年开始,人口的增长速度超过了历史上的任何一个时期。到1750年,人口达到7.2亿,1800年人口突破9亿”并结合基础知识可知,亚欧大陆人口从1500年之后增长迅速,这是因为新航路开辟带动了物种交换,高产作物的种植使得人口急速增加,故选D;工业革命从18世纪60年代开始,与材料时间不符,排除A;全球贸易网自新航路开辟后逐渐形成,但材料仅涉及人口的增长,没有涉及人口的迁徙、全球贸易与人口增长之间的具体关联,故“促进了全球商品贸易网的形成”与材料不符,排除B;新航路开辟后逐渐出现国际间的劳动分工,但材料仅涉及人口的增长,没有涉及国际间具体劳动分工的表现,故“推动了国际劳动分工的出现”与材料无关,排除C。
13.“新航路开辟后……一些从未在欧洲出现过的海外产品……畅销于欧洲国家的东方香料,如胡椒的年平均进口量,由210吨增加到7 000吨之多。”题干材料主要反映了新航路的开辟( )
A.提高了全球粮食产量
B.促进了世界人口增长
C.影响着人们的日常生活
D.根本改变人们饮食习惯
【解析】选C。据材料“畅销于欧洲国家的东方香料,如胡椒的年平均进口量,由210吨增加到7 000吨之多”,可知新航路开辟后,东方香料大量涌入欧洲市场,影响了西方人的日常生活,故选C。材料与全球粮食产量和人口增长无关,排除A、B;题干材料不能反映从根本上改变人们的饮食习惯,排除D。
14.甘蔗在16-17世纪传入巴西和加勒比地区,很快就成为以非洲黑奴劳动力为基础的美洲种植园经济的主要经济作物之一,源自非洲的咖啡也在18世纪成为美洲种植园的作物。这些作物引入美洲( )
A.导致种植园经济走向衰退
B.提高了当地居民生活水平
C.加剧了美洲地区对奴隶的需求
D.加速了美洲社会的近代化进程
【解析】选C。甘蔗和咖啡引入美洲,促进了美洲种植园的发展,加剧了美洲对奴隶的需求,故选C;材料并未反映种植园经济走向衰退,排除A;甘蔗和咖啡引入美洲,并未提高当地居民的生活水平,排除B;美洲种植园经济发展一定程度上阻碍了美洲社会近代化进程,排除D。
15.新航路开辟以后,世界许多地区的植物种子被带回欧洲,经培育改良成为欧洲人的食物原料,如玉米、土豆等。欧洲人也将欧洲的一些植物种子带到殖民地进行培育生产,最终成为殖民地人民的重要食材。这说明新航路开辟( )
A.未给殖民地造成任何的打击和破坏
B.有利于世界各地文明的交流与融合
C.带来的物种交流助推新旧大陆发展
D.促进新旧大陆经济互补且共同发展
【解析】选B。据所学可知,新航路开辟给殖民地造成了打击和破坏,排除A;材料反映了新航路开辟以来世界许多地区的物种交流,丰富了各地物质生活,可见新航路的开辟促进了世界各地文明的交流与融合,故选B;物种交流没有促进新旧大陆经济互补且共同发展,也没有改变新大陆的落后面貌,排除C、D。
16.新航路开辟后,新引进的美洲农作物在改善欧洲人膳食结构的同时,也使一些曾长期在欧洲肆虐的疾病失去了往日威风。尽管欧洲近代早期的人口出生率没有大幅度的提高,但死亡率的降低使得欧洲人口迅速增长。由此可知,欧洲引进美洲农作物( )
A.提升了欧洲人的身体素质
B.彻底改变了传统饮食构成
C.扩展了东西方贸易的范围
D.影响了欧洲各国人口结构
【解析】选A。据材料可知新航路开辟后,欧洲引进了美洲的农作物,在改善欧洲人膳食结构的同时,也提升了欧洲人的身体素质,大大降低了欧洲近代早期的人口死亡率,故选A。“彻底改变了传统饮食构成”的说法过于绝对,排除B;材料无法体现“扩展了东西方贸易的范围”,排除C;材料并未体现影响欧洲各国人口的结构,排除D。
【补偿训练】
在美洲,小麦是欧洲移民的主食,传教士需用面粉制作圣餐中的面包。18世纪,有文献记载:“我们在原先种烟草的土地上继续种小麦等谷物,再适当施肥,便可获得丰收。”当地农民谈道:“小麦收割后,被大量卖到新西兰等地。”这说明小麦在美洲的传播( )
A.改变了美洲居民的饮食习惯
B.打通了欧亚间的新商路
C.是多种因素共同作用的结果
D.推动了奴隶贸易的兴起
【解析】选C。近代欧洲人把小麦带到美洲,扩大小麦的种植面积,利用技术增加粮食总供给量,并且把小麦销售到其他地区,因此,小麦在美洲的传播是多种因素共同作用的结果,故选C。材料未涉及美洲居民的饮食习惯,排除A;新航路开辟打通了欧亚贸易路线,排除B;新航路开辟后早期殖民活动推动了奴隶贸易的兴起,排除D。
17.紫茎泽兰原产于墨西哥,19世纪作为观赏植物在世界各地引种,因其繁殖力强而侵占草地、损耗土壤肥力和易引起过敏性疾病,后被列为全球性入侵物种。据此( )
A.人类应该消灭紫茎泽兰等物种
B.外来物种引进适应了生态环境
C.物种传播是西方对外侵略手段
D.引进物种应该了解其生物特征
【解析】选D。题干材料反映引进物种产生了不良的影响,说明引进物种前应该了解其生物特征,故选D,排除B;人类应该消灭紫茎泽兰等物种,说法不科学,排除A;材料没有体现物种传播是西方对外侵略手段,排除C。
【补偿训练】
旧大陆禽畜的传入和繁衍极大改变了美洲的动物群落,大大地提高了生产力,有力地推动了畜牧业、农业的发展。但也有人认为旧大陆禽畜的传入破坏了美洲的植被,损害了生态环境。这些看法反映了( )
A.物种交流影响的复杂性
B.不同阶级的看法不同
C.农业文明向工业文明转变的艰难性
D.人们看待问题的片面性
【解析】选A。材料中的看法反映了旧大陆禽畜传入美洲后的多元影响,体现了物种交流影响的复杂性,故选A。B、C、D均不符合材料主旨,排除。
二、非选择题(共29分)
18.阅读材料,完成下列要求。(17分)
材料一 辣椒起源于中南美洲。距今7200年至5400年,印第安人已开始栽培辣椒。1493年,哥伦布将辣椒带回西班牙,后传入葡萄牙。16世纪初,葡萄牙人把辣椒先后传入西非海岸和东非海岸以及南亚地区。在欧洲,辣椒通过各种路线和渠道传播,到18世纪中叶以后,部分品种的辣椒在培育过程中,辣度不断降低,至此才逐渐为欧洲人所接受。
——摘编自张箭《辣椒在全球的传播》
材料二 明代后期,辣椒传入我国。康熙年间的地方志记载,贵州苗族地区把辣椒当作药品和盐的替代品。清朝末年辣椒进入川菜菜谱,成为川菜中主要调料之一;湘菜因辣椒而兴起。新中国成立后,辣椒与其他品种作物的间种、套种、轮种快速发展,开发出辣椒粉、辣椒油、辣椒酱等多重产品。中国已是世界上最大的辣椒生产国和消费国。我国在饮食口味上形成了重辣区、微辣区、淡味区等三大层次的辛辣区,辣椒成为地域文化符号。
——摘编自邹学校等《辣椒在中国的传播与产业发展》
(1)根据材料一并结合所学知识,概括辣椒在全球种植与传播的特点。(8分)
(2)根据材料二并结合所学知识,说明辣椒的传播和食用对中国社会产生的影响。(9分)
【解析】第(1)题根据材料一中“辣椒起源于中南美洲”“哥伦布将辣椒带回西班牙”“葡萄牙人把辣椒先后传入西非海岸和东非海岸以及南亚地区”“辣椒通过各种路线和渠道传播”“到18世纪中叶以后……至此才逐渐为欧洲人所接受”等信息,结合所学知识进行归纳概括。第(2)题根据材料二中“把辣椒当作药品和盐的替代品”“成为川菜中主要调料之一;湘菜因辣椒而兴起”“与其他品种作物的间种、套种、轮种快速发展,开发出辣椒粉、辣椒油、辣椒酱等多重产品”“中国已是世界上最大的辣椒生产国和消费国”“辣椒成为地域文化符号”等信息,结合所学知识进行归纳概括。
答案:(1)起源于中南美洲;新航路开辟后传入欧洲;由葡萄牙人传播到非洲、亚洲;传播途径多;欧洲人接受较晚。
(2)把辣椒当作药品,用以治病;成为中国烹饪的主要调料;种植不断发展,开发出以辣椒为原料的多重产品;中国已是世界上最大的辣椒生产国和消费国;辣椒成为中国的地域文化符号。
19.“哥伦布大交换”是指植物、动物、人口和病菌在全球范围内广泛传播或迁移。阅读材料,回答问题。(12分)
结合所学知识,对材料所体现的“哥伦布大交换”进行合理的解读。
【解析】本题为开放性试题,答案言之成理即可。从材料中植物、动物、人口和病菌在全球范围内广泛传播或迁移情况来看,“哥伦布大交换”是伴随着新航路的开辟而产生的。关于阐释可从新航路开辟对人口迁移的影响、对美洲人口分布及文化重构的影响、对物种交流及饮食习惯的影响、新航路开辟后物种大交换的特点等角度进行分析,最后进行归纳总结。
答案:“哥伦布大交换”是伴随着新航路的开辟而产生的。
新航路的开辟,推动了人口的迁移,改变了人种的分布。欧洲人迁移到美洲,非洲黑人被贩卖到美洲,使美洲成为世界上族群混合程度较高的地区。(如果答出为美洲提供了充足的劳动力、造成非洲长期贫困落后等也可以得分)
新航路开辟后,欧洲人将病菌带入了美洲,使美洲原住民锐减,印第安文化遭到毁灭性打击,欧洲文化在美洲加速传播,引发了美洲的文化重构。
新航路开辟后,甘薯、马铃薯等农作物传入亚洲的中国、越南等地,提高了粮食产量,使人口激增,改变了人们的饮食习惯,促进了经济与贸易的发展,对环境也产生一定影响。
“哥伦布大交换”呈现出欧洲主导、交换内容多样、范围广等特点,有利于打破文明隔绝的状态,加强世界联系,但也给亚非拉人民造成了巨大的灾难。
【补偿训练】
阅读材料,完成下列要求。
材料 玉米、番薯、马铃薯这几种美洲作物均适应较强,耐旱耐瘠,使过去并不适合粮食作物生长的砂砾瘠土、高岗山坡、深山老林等地成为宜种土地。于是,广大居民“即芟尽草根,兴种玉米、番薯、马铃薯、花生、芝麻之属,弥山遍谷,到处皆有”,“南坝山地,高处,低坡,皆种苞谷,为酿酒、饲猪之用”。在中华民族数千年的历史上,突出的人地矛盾以及庶民百姓的吃饭难问题都是困扰历代统治者的死结。明中叶以后涌入中国并很快普及开来的粮食作物无疑起到了缓解这一死结的作用。因有耐瘠的美洲作物传入,人口才能向土地贫瘠的地区流动,才能开山垦荒活命。但流民的这种垦荒种植是开山砍伐,粗放式经营的。
——摘编自郑南《美洲原产作物的传入及其对中国社会影响问题的研究》
根据材料并结合所学知识,分析美洲作物在中国广泛种植的原因及其对中国经济和社会生活产生的影响。
【解析】本题美洲作物在中国广泛种植的原因要从多角度分析,例如,新航路开辟使美洲作物传到中国、美洲作物产量高利于解决中国当时的人地矛盾等。对中国经济和社会生活产生的影响主要从物种种类增多、人地矛盾缓解、饮食结构变化等角度分析即可。
答案:原因:新航路开辟及殖民扩张,使美洲作物传到中国;美洲作物适应力较强,用途广泛;明清时期人地矛盾尖锐;政府政策的推动。
影响:农作物种类增多,粮食总产量大幅度提高,缓解人地矛盾;饮食结构发生变化;促进人口增长;推动了农业商品化发展;大量荒地开垦,耕地面积增加;导致生态破坏。
品种
传入中国时期
玉米
16世纪传入中国,清代向全国推广
花生
16世纪(明中期)传入中国
烟草
16世纪末17世纪初(明末)传入中国
甘薯
16世纪传入中国南方,清初传至北方
马铃薯传入中国后,人口增长,导致大量荒山、森林被砍伐殆尽
在英格兰,许多制造商尝试用马铃薯取代面粉制作面包,以降低生产成本,加快工业化进程
城市
情况描述
巴西的里约热内卢——“民族大熔炉”
据说,1500年4月22日,葡萄牙殖民者卡布拉尔一行登上里约热内卢,考察了9天,留下两名死囚便离开,这两名死囚与当地印第安人结合,形成了最早的混血种人。至今,据巴西官方调查,国内人种占比情况大致为白人47.6%、混血42.9%、黑人7.9%、亚洲人1%,剩下的是幸存下来的印第安人
海地的圣多明各——被灭绝的原住民
在圣多明各,欧洲人到来之前约有印第安人上百万,到1548年只剩下不到500人。据估计,1492年哥伦布到达美洲后的100到150年间,80%-95%的美洲印第安人死于欧洲人带来的传染病。传染病的打击在很大程度上改变了印第安人的社会文化和凝聚力。很多幸存下来的印第安人开始认为守护神抛弃了自己,转而寻求欧洲人的保护并信奉了基督教
福州——甘薯养活了更多中国人口
1593年,闽商陈振龙将已经从美洲传到吕宋岛的甘薯带回福州引种,被称赞为“嘉植传南亩,垂闽第一功”。甘薯的单产特别高,适应性很强,又“不与五谷争地”,于是得到迅速传播。1765年朝鲜从中国引进甘薯时有诗云:“万历番茄始入闽,如今天下少饥人。”比甘薯晚些时候,马铃薯也循着海上丝绸之路传入中国。此时的甘薯在新的外来物种面前俨然已成为本土之物
历史第一单元 食物生产与社会生活第2课 新航路开辟后的食物物种交流练习题: 这是一份历史<a href="/ls/tb_c4003686_t7/?tag_id=28" target="_blank">第一单元 食物生产与社会生活第2课 新航路开辟后的食物物种交流练习题</a>,共7页。试卷主要包含了单选题,非选择题等内容,欢迎下载使用。
人教统编版选择性必修2 经济与社会生活第2课 新航路开辟后的食物物种交流习题: 这是一份人教统编版选择性必修2 经济与社会生活<a href="/ls/tb_c4003686_t7/?tag_id=28" target="_blank">第2课 新航路开辟后的食物物种交流习题</a>,共8页。试卷主要包含了嘉靖三十九年《平凉府志》载等内容,欢迎下载使用。
高中历史人教统编版选择性必修2 经济与社会生活第2课 新航路开辟后的食物物种交流课堂检测: 这是一份高中历史人教统编版选择性必修2 经济与社会生活<a href="/ls/tb_c4003686_t7/?tag_id=28" target="_blank">第2课 新航路开辟后的食物物种交流课堂检测</a>,共8页。试卷主要包含了单选题,材料分析题等内容,欢迎下载使用。

