所属成套资源:全套统编版高中历史选择性必修2课件+学案+练习含答案
人教统编版选择性必修2 经济与社会生活第3课 现代食物的生产、储备与食品安全多媒体教学课件ppt
展开
这是一份人教统编版选择性必修2 经济与社会生活第3课 现代食物的生产、储备与食品安全多媒体教学课件ppt,文件包含统编版高中历史选择性必修2第1单元第3课现代食物的生产储备与食品安全课件ppt、统编版高中历史选择性必修2第1单元第3课现代食物的生产储备与食品安全学案doc、统编版高中历史选择性必修2课后素养落实3现代食物的生产储备与食品安全含答案doc等3份课件配套教学资源,其中PPT共60页, 欢迎下载使用。
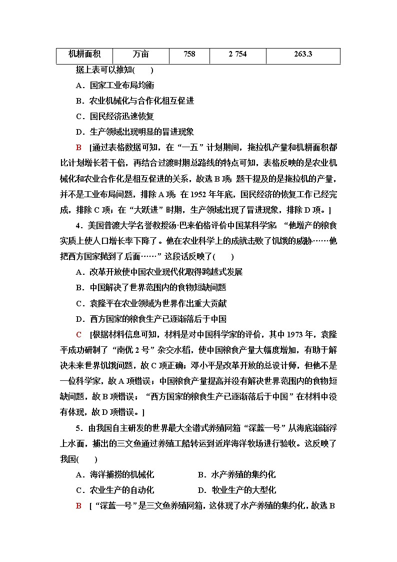
第3课 现代食物的生产、储备与食品安全[学习目标导航]课 标 解 读1.了解现代农业的产生、农业机械、杂交育种及水产养殖业的发展概况,构建“时空观念”。2.掌握食物储存和食品加工技术发展的史实,从“历史解释”和“唯物史观”角度认识当今食物储存技术发展与人类生活的关系。3.理解世界饥饿问题产生的原因,概述联合国、中国为消除饥饿问题作出的努力,从“家国情怀”角度认识中国粮食问题和食品安全取得的成就和意义。时 空 坐 标知识点一 食物生产的现代化1.农业生产的现代化(1)原因:工业革命后,资本主义机器生产的推动。(2)历程①20世纪中叶,欧美各国完成了农业机械化,建立起高度集约的现代农业。②20世纪下半叶以来,优良品种育成推广,优质高效化肥广泛应用;以高科技为基础的设施农业有了突破性进展,农作物的单位面积产量及禽畜的生产量大幅度增长,保证了农牧产品的供应;大型农场、养殖场成为现代农业的主要生产经营模式。(3)表现①农业机械现代化原因20世纪以来,汽油拖拉机、柴油拖拉机相继实现批量生产表现美国农业机械以大型为主,法国以中型为主,日本以小型为主,中国则是大、中、小型相结合影响大功率拖拉机牵引的铧式犁、播种机、联合收割机等,大大提高了工作效率21世纪初,农业科技的发展推动着农作物的播种、收割与加工等从人工化向自动化转变②杂交育种技术成就美国1930年,利用杂交技术培育出玉米新品种墨西哥1941年培育出小麦新品种菲律宾20世纪60年代培育出的杂交水稻在东南亚推广中国2014年,“中国超级杂交水稻”创世界纪录意义提高了粮食作物的单位面积产量,为人类消除饥饿作出了突出贡献2.畜牧业现代化(1)生产机械化和自动化:养殖场和牧场的各个生产环节,实现了机械化和自动控制。(2)生产规模大型化:大型养鸡场可饲养1 000万到2 000万只肉鸡,或100万只蛋鸡;大型养猪场可饲养1万到10万头猪。3.渔业现代化(1)现代科学技术用于海洋捕捞,渔船、网具等日趋现代化。(2)水产养殖向工厂化、机械化、集约化经营发展,从淡水养殖向海水养殖发展。“石油农业”“生态农业”与“绿色革命”(1)“石油农业”:以石油机械和石油原料为主要生产模式的农业,“石油农业”以美国为代表,迅速成为全球农业发展的主要模式。(2)“生态农业”:在保护、改善农业生态环境的前提下,遵循生态学、生态经济学规律,运用系统工程方法和现代科学技术,集约化经营的农业发展模式,是能获得较高的经济效益、生态效益和社会效益的现代化农业。(3)“绿色革命”:自20世纪60年代起,发展中国家引进化学肥料和高产量种子品种的过程,被称为“绿色革命”。美国农业机械化的发展阶段下图是“象丰农牧”的现代化肉鸡生产车间。图片反映了我国现代食品生产的什么特点?提示:食品生产实现机械化和自动化。笔记: 知识点二 食物储备技术的进步1.粮食储备技术时间表现原始社会人们利用地窖和陶器来存储余粮古代社会储备技术逐渐改进,不仅防鼠、防盗、防潮、防火,还具有良好的保鲜功能20世纪50年代美国已经使用机械通风储粮技术20世纪70年代中国开始采用机械制冷低温储粮技术21世纪以来新型制冷设备相继推出;粮仓仓容量不断扩大;低温、低氧等储藏技术广泛应用;粮食储备自动化和智能化水平不断提高2.食物储存技术(1)古代:利用腌制或风干等方法保存食品,利用自然冰延长食品保藏期。(2)近代①食品加工:自20世纪20年代起,速冻加工、冷冻设备、冷冻食品以及冷冻食品包装等领域的技术不断进步。②食品储存:家用冰箱和冰柜普及,冷冻食品工业有了突飞猛进的发展,冷链物流产业也发展起来。(3)现代:2010年,中国颁布《农产品冷链物流发展规划》,对冷链物流产业进行整体布局,大大促进了该产业的发展。粮食储备技术的演进冷链物流产业的优缺点(1)优点:提高了食品的保鲜能力;具有非常高的效率;保证了食品的安全输送等。(2)缺点:行业标准落实不到位;设备落后、技术水平低;冷链物流理念推广薄弱等。笔记: 知识点三 消除饥饿与食品安全1.粮食安全(1)产生原因①随着人口激增和工业化、城市化的加速,耕地面积不断减少。②食物需求与供给之间的矛盾日益成为各国共同关注的重大问题。③各国政府都把保障粮食安全与消除饥饿作为首要任务。(2)解决措施世界1945年成立的联合国粮食及农业组织多次召开世界粮食安全首脑会议,制订粮食安全行动计划,为人类共同消除饥饿统筹资源中国1996年,发布了《中国的粮食问题》白皮书,提出立足国内资源、实现粮食基本自给的方针。此后,中国制定了一系列保障粮食安全的法律法规2.食品安全(1)产生原因①化肥、农药的过度使用造成土壤污染,并通过食物链进入农作物和禽畜体内。②禽畜饲养中过度使用抗生素,造成食物污染,危害人体健康。③在食品加工过程中,过度使用食品添加剂,甚至违法使用危害健康的添加剂,导致食品安全事件频发。(2)解决措施①世界:各国重视食品安全问题,并制定法律法规进行治理。②中国:高度重视食品安全,2009年,全国人大常委会通过《中华人民共和国食品安全法》,用法律手段确保食品安全。中国政府提出用最严谨的标准、最严格的监管、最严厉的惩罚、最严肃的问责,提高食品安全监管水平和能力。1820年德裔化学家弗雷德里克·阿库姆在《论食品掺假和厨房毒物》一书中有如下描述:“我们吃的泡菜是用铜染绿的;我们吃的醋是用硫酸勾兑的;我们吃的奶酪是在坏了的牛奶里掺入木粉或木薯粉制成的;我们吃的糖果是将糖、淀粉和黏土混合在一起,再用铜和铅染色的。”--摘编自王加丰《食品安全为何是永恒话题》解读:材料体现了市场经济下对利润的追逐,使得造假食品威胁工业革命时期人们的身体健康。 食物生产的现代化■史料实证···································································1.获取信息 农业生产现代化材料一 中共十九大提出要“培育新型农业经营主体,健全农业社会化服务体系,实现小农户和现代农业发展有机衔接”。因此,提升小农生产经营组织化程度,构建小农户与新型农业经营主体之间的利益联结机制,把小农生产引入现代农业发展轨道,成为我国农业现代化面临的重大课题。材料一反映了我国农业发展呈现怎样的特点?其在农业机械化方面有何表现?提示:特点:实行小农户与现代农业经营方式相结合,实现农业生产的现代化。表现:个体农户主要使用小型农业机械,大型农场则普遍采用大型农业机械。2.论证观点 集约型农业生产材料二 根据中外农业科技史专家的研究结论,人类在渔猎、采集农业阶段,每500公顷土地只能养活2人;进入刀耕火种的原始农业阶段,每500公顷土地可以养活50人;进入连续种植的农业文明阶段,每500公顷土地可以养活1 000人,而在资本技术集约型经营的现代农业阶段,每500公顷土地供养的人口猛增至5 000人。--张新光《20世纪以来世界农业发展中几个带有规律性的问题》有学者指出“世界农业现代化是与工业化、城市化相伴而生的,其实质和核心是‘化农’”。结合所学知识和材料二论证这种观点。提示:这种观点具有一定的合理性。现代农业中科技和资本的投入极大地提高了农业生产率和农作物的产量,可以养活更多的人口,导致农业从业人员数量大幅度下降,农业在经济结构中的比重大幅度下降,集约型农业的优势日渐凸显,城市化水平大幅提高,因此世界农业化的进程从某种程度来说,就是一个“化农”的过程。■素养形成···································································农业生产现代化的特征1.农业生产手段现代化。运用先进设备代替人的手工劳动,降低劳动者的体力强度,提高劳动生产率。2.农业生产技术科学化。把先进的科学技术广泛应用于农业,提高农业生产的科技水平和农产品的科技含量。3.农业经营方式产业化。形成种养加产供销、贸工农一体化的经营格局,提高农业的经营效益。4.农业服务社会化。形成多种形式的农业社会化服务组织。5.农业产业布局区域化。发展农业支柱产业和拳头产品,形成优势农产品产业带,提高农产品的市场竞争力和市场占有率。6.农业基础设施现代化。既有利于增强农业抗御各种自然灾害的能力,又有利于农业资源的高效利用,农业发展后劲大为增强。7.农业生态环境现代化。推进农业现代化建设必须用现代化的手段保护生态环境。8.农业劳动者现代化。要提高农业劳动者的综合素质,提高劳动技能,以适应发展现代农业的需要。9.农民生活现代化。增加农民收入,让农民物质生活和精神生活更加美好。 粮食安全和食品安全■情境探究···································································1.获取信息 世界粮食安全问题材料一 55个国家和地区的1.35亿人经历了严重粮食不安全(粮食安全阶段综合分类IPC/CH第3阶段或以上)。此外55个粮食危机国家中,7 500万儿童发育不良,1 700万儿童消瘦。1.35亿人口中,超过一半(7 300万)生活在非洲;4 300万生活在中东和亚洲;1 850万人生活在拉丁美洲和加勒比地区。其主要驱动因素是:冲突(导致7 700万人严重粮食不安全状况的关键因素)、极端天气(3 400万人)和经济动荡(2 400万人)。--摘编自《2020全球粮食危机报告》根据材料一,说明当今世界在粮食供给上还存在哪些严重问题。提示:全球面临粮食供应困难的绝对人数依然很多;粮食供应困难的国家主要集中在非洲和中东地区;粮食危机报告国家中,儿童饥饿问题突出;粮食安全问题的主要原因还是人为冲突。2.论证观点 中国的食品监管措施材料二 第七十五条 食品生产经营企业等单位有食品安全法规定的违法情形,除依照食品安全法的规定给予处罚外,有下列情形之一的,对单位的法定代表人、主要负责人、直接负责的主管人员和其他直接责任人员处以其上一年度从本单位取得收入的1倍以上10倍以下罚款:(一)故意实施违法行为;(二)违法行为性质恶劣;(三)违法行为造成严重后果。第八十二条 阻碍食品安全监督管理等部门工作人员依法执行职务,构成违反治安管理行为的,由公安机关依法给予治安管理处罚。--《中华人民共和国食品安全法实施条例》有人认为《中华人民共和国食品安全法实施条例》体现了国家食品安全四个最严的要求。请结合材料二内容简单论述。提示:这种观点是正确的。《中华人民共和国食品安全法实施条例》明确违法企业负责人员的处罚措施,依法从严从重处罚情节严重的食品安全违法行为,明确重点监督的行业,明确利用会议讲座等形式对食品进行虚假宣传的处罚措施,明确食品安全信息发布相关法律责任,使食品安全监管政策的落实更加具有可操作性,是国家意志的体现,体现了国家食品安全四个最严的要求。■素养形成···································································粮食与食品安全问题的重要性1.粮食质量安全是关系到治国理政的头等大事。粮食是最基本的食品,也是其他食品加工的基本原料,粮食质量安全是食品安全的源头和基础。2.粮食质量安全关系到人民群众的身体健康。因此要求粮食的营养结构必须合理,强调的是人民群众维持身体健康的权利。3.粮食质量安全关系到社会经济的高速发展。在经济发展中,人民群众对粮食质量的要求会更高,粮食质量安全问题所承担的经济发展责任将更加巨大。4.食品安全是一项关系国计民生的“民心工程”,直接关系到广大人民群众的身体健康和生命安全,关系到经济发展和社会稳定。5.食品安全是全面建成小康社会的重要标志。只有做到食品安全,人民的幸福生活才会有保证,才能提高人民群众满意度和获得感。1.美国自20世纪40年代就基本实现农业机械化,是农业机械化程度最高的国家之一。美国农业机械化最突出的特点是( )A.以大型机械为主 B.以中型机械为主C.以小型机械为主 D.大、中、小型机械相结合A [美国农业机械以大型为主;法国以中型为主;日本以小型为主;中国则是大、中、小型相结合,故选A项。]2.新中国宣传画《妈妈开着拖拉机来了》创作于1960年,从图中可得出的信息是当时我国( )A.农村开始走集体化道路 B.农业机械化已得到了普及C.农业生产方式发生变化 D.人民公社化运动掀起高潮C [由材料“1960年”“拖拉机”并结合所学知识可知,当时农村的生产方式有了变化,故选C项;A、B两项不符合1960年中国经济建设的特点,排除;从图片内容看不出人民公社化运动掀起高潮,排除D项。]3.中国的杂交水稻制种技术不断取得突破,为世界农业科技作出重大贡献,被誉为“杂交水稻之父”的是( )A.邓稼先 B.钱学森C.杨利伟 D.袁隆平D [袁隆平是“杂交水稻之父”,故D项正确;A、B、C三项不符合题意,排除。]4.奇异果(猕猴桃),作为一种风味独特且口感甜美的水果,得到了很多人的喜爱。但如何做好保鲜工作,却让桃农发愁。解决上述问题的直接有效措施是( )A.采摘的机械化 B.冷链物流的发展C.家用冷冻设备 D.添加食品添加剂B [冷链物流的发展促进了生鲜农产品的保存、输送和销售,故选B项;A、C、D三项均与解决题干问题关系不大,排除。]5.《“十三五”国家食品安全规划》提出:食品生产经营者应当严格落实法定责任和义务,采取多种措施,确保生产过程整洁卫生并符合有关标准规范;建立健全食品安全管理制度,配备食品安全管理人员;主动监测已上市产品的质量安全状况,及时处置不符合标准或存在安全隐患的食品。据此可以看出( )A.国家高度重视食品安全管理B.食品安全管理制度需要进行改进C.国家卫生环境已经得到改善D.食品安全隐患问题开始受到关注A [从材料中“确保生产过程整洁卫生并符合有关标准规范”“建立健全食品安全管理制度”“主动监测已上市产品质量安全状况,及时处置不符合标准或存在安全隐患的食品”可以看出,国家高度重视食品安全管理,因此A项正确,B、C、D三项排除。]6.阅读材料,回答问题。材料 中华人民共和国成立以来,特别是中共十一届三中全会后,为了适应经济发展,1982年全国人大常委会通过《中华人民共和国食品卫生法(试行)》。1995年全国人大常委会通过《中华人民共和国食品卫生法》,标志着中国食品卫生管理工作正式进入法制化阶段。进入21世纪后,国务院重新组建国家食品药品监督管理局,负责食品安全综合监督、组织协调和查处重大事故,同时还承担保健食品审批许可职能。2009年全国人大常委会通过了新的《中华人民共和国食品安全法》,成立了国务院食品安全委员会。此后,国务院食品安全委员会取代卫生部成为更高层次的食品安全综合协调机构。--唐爱慧等《中国食品质量安全监管的演进(1978-2014)》(1)根据材料并结合所学知识,概括改革开放以来食品监管演进的特点。(2)根据材料并结合所学知识,简析新时期食品监管改革的意义。[解析] 第(1)问,从材料“中共十一届三中全会后”“《中华人民共和国食品卫生法(试行)》”“《中华人民共和国食品卫生法》”“国务院重新组建国家食品药品监督管理局”“食品安全综合监督、组织协调和查处”“保健食品审批许可”“国务院食品安全委员会”等信息归纳。第(2)问,结合所学知识从直接到深远,由经济、政治到思想意识逐渐展开分析,注意简明扼要。[答案] (1)特点:监管内容不断增加;注重机构的调整;与经济改革相适应;逐渐法制化、规范化。(2)意义:保障食品安全;推动经济体制改革和政府职能演变;与世界接轨,加强中外交流;提高人民的食品安全意识等。
相关课件
这是一份历史人教统编版第3课 现代食物的生产、储备与食品安全图文课件ppt,共53页。PPT课件主要包含了目标展示•定方向,基础必备•探新知,工业革命,农业机械化,单位面积产量,汽油拖拉机,中小型,自动化,②杂交育种技术进步,中国超级杂交水稻等内容,欢迎下载使用。
这是一份人教统编版选择性必修2 经济与社会生活第3课 现代食物的生产、储备与食品安全课文ppt课件,共1页。
这是一份2020-2021学年第一单元 食物生产与社会生活第3课 现代食物的生产、储备与食品安全教学课件ppt,共35页。PPT课件主要包含了课程标准,本课重点,本单元时间轴,食物生产的现代化,现代农业的出现,农业生产的现代化,渔业的现代化,食物储备技术的进步,粮食储备技术,食物储存技术等内容,欢迎下载使用。

