所属成套资源:粤沪版物理八年级上册全册教案
初中物理粤沪版八年级上册3 探究平面镜成像特点第1课时教学设计
展开
这是一份初中物理粤沪版八年级上册3 探究平面镜成像特点第1课时教学设计,共4页。教案主要包含了引入新课,新课教学,板书设计,教学反思等内容,欢迎下载使用。
教学目标
知识与技能:
1.知道平面镜成像的特点,
2.会应用平面镜成像的特点分析解释简单的现象。
教学重点:平面镜成像特点的探究过程。
教学难点:平面镜成像实验的设计与操作。
教具准备
平面镜、直尺、玻璃板、三角尺、蜡烛、火柴、铁夹、白纸等。
教学过程
一、引入新课
大家每天都会用镜子,在一些酒店的一面墙上也装了平面镜,那么平面镜成像的特点是什么呢?
二、新课教学
探究点一 平面镜成像的特点
[探究]平面镜成像的特点
1.向学生示范并说明探究活动的目的和做法。
目的:(1)研究物体在平面镜中所成的像和物体有什么关系。
(2)研究像到镜面的距离与物体到镜面的距离有什么关系。
做法:边示范边讲解。
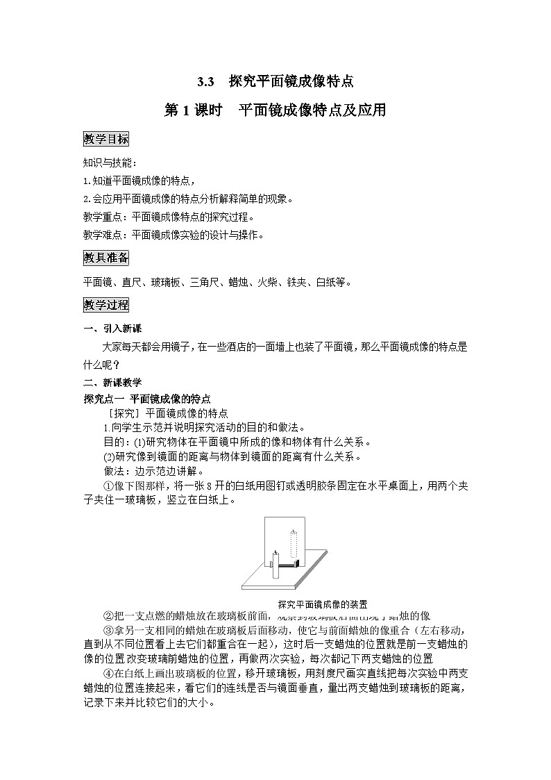
①像下图那样,将一张8开的白纸用图钉或透明胶条固定在水平桌面上,用两个夹子夹住一玻璃板,竖立在白纸上。
探究平面镜成像的装置
②把一支点燃的蜡烛放在玻璃板前面,观察到玻璃板后面出现了蜡烛的像.
③拿另一支相同的蜡烛在玻璃板后面移动,使它与前面蜡烛的像重合(左右移动,直到从不同位置看上去它们都重合在一起),这时后一支蜡烛的位置就是前一支蜡烛的像的位置.改变玻璃前蜡烛的位置,再做两次实验,每次都记下两支蜡烛的位置.
④在白纸上画出玻璃板的位置,移开玻璃板,用刻度尺画实直线把每次实验中两支蜡烛的位置连接起来,看它们的连线是否与镜面垂直,量出两支蜡烛到玻璃板的距离,记录下来并比较它们的大小。
⑤把测量结果填写下表中。
2.学生分组实验
把教材中的演示实验再改为学生实验,学生通过动手实验,自己进行分析总结。
3.在实验基础上得出成像特点
引导学生根据实验结果回答:
[师]①平面镜中的像与物体大小是否相同?怎么知道的?
②像到镜面的距离与物体到镜面的距离是否相等?怎么知道的?
[生]①平面镜中的像与物体大小相同,因为无论蜡烛到玻璃板的距离是远还是近,该蜡烛与另一支相同蜡烛的像总是重合的。
②像和物体到镜面的距离相等,因两支蜡烛到玻璃板的距离相等。
师生共同分析得到平面镜的成像特点:
①像和物体的大小相等。
②像和物体到镜面的距离相等。
③像和物体的连线垂直于镜面。
4.应用知识
[讨论]身高1.6 m的人站在穿衣镜前,离镜0.5 m,他在镜中的像多高?像离镜多远?当他后退0.5 m时,像高和像到镜面的距离怎样变化?
[解答](1)像高1.6 m,像离镜0.5 m.
(2)人后退0.5 m时,像高不变.像到镜面的距离增加0.5 m.
探究点二 平面镜成像原理
设疑:我们能看见物体,是因为有光射入眼睛,我们也能看到物体在平面镜里成的像,成像的光是从哪里来的呢?然后利用教材图4.3—3分析平面镜成像的原理,边板画边讲授,进行解疑,这样既巩固了反射定律,又培养了学生研究新问题的能力。具体做法可按下面步骤进行:
1.在黑板上画出平面镜,先给出一个发光点S.然后提问学生:
[师]①S能发出多少条光线,方向如何?
②射到平面镜上的光线有多少条?
[生]①S能向四面八方发出无数条光线。
②射到平面镜的光线有无数条。
2.让学生选出一条入射光线,并画出它的反射光线,再选出另一条入射光线,并画出它的反射光线。
3.教师提出启发问题:这两条反射光线沿传播方向能否相交?如果人的眼睛正处于这两条光线传播的路径上,会觉得这两条光线是从哪里发出的?并在图上画出一只眼睛.
师生共同分析得:
①这两条反射光线不能相交。
②当眼睛正处于反射光线的路径上时,会觉得反射光线好像是从它们的反向延长线在镜后的交点S′发出的。
边讲边把这两条反射光线用虚线向镜后延长,得交点S′。
4.教师指导学生看课本图2.3—2随即指出。
①S′是S发出的光线经平面镜反射后反射光线延长线的交点.但镜子后面实际上并没有这个发出光线的点,所以S′叫虚像.
②物体上的每个点在镜子里都有一个像点,所有的像点就组成整个物体的虚像.虚像不是实际光线会聚而成的.
紧接着教师介绍平面镜的发展史.
平静的水面,抛光的金属面,都具有平面镜的作用.我国是世界上最早使用平面镜的国家之一.远古时期,人们就会利用平静的水面当作镜子来梳妆打扮.人们还利用水镜来美化环境.建于宋代的桂林花桥就是利用平静的水面造成的“倒像”,使花桥显得更加美丽,使之有“桂林山水甲天下”的美称.我国大约在四千年前的夏王时代,就有了铜镜.在战国时代,铜镜盛行,制作精美,但是,多是贵族妇女才能使用.近代发展了利用玻璃制成平面镜,才能在民间普遍使用了。
思考题:岸边的树木和房屋等在水中的像看上去都是倒立的,为什么?
教师要引导学生明确以下几点:
①平静的水面可看做一个平面镜,它可以成虚像。②对物体上的每一点来说,它在水中所成的像点都与物点“等距”。③由于树木和房屋上的各点与水面距离不同,越接近水面的点,所成的像也距水面越近,所以各点组成的像从水面上看就是倒立的了。
探究点三 平面镜的应用
1.平面镜成像不仅用于日常生活,也在其他方面应用甚广。
[师]同学们想一下哪些地方用到平面镜?
[生甲]练功房里,演员用它来观察自己的姿势和动作。
[生乙]牙科医生用小平面镜来观察患者的病牙?
[生丙]潜水艇下潜后,艇内的人员通过潜望镜来观察水面上的情况。
2.改变光的传播方向
(1)讲一段故事:公元前215~212年间,罗马人大举入侵希腊,派出一支船队,满载精兵,准备攻打阿基米德的家乡——叙拉古城,面临来势凶猛的强敌,阿基米德求见国王,献出破敌妙计,他动员全乡的妇女和守城的人在海岸边列队.每人各执一面平面镜,把太阳光集中向罗马战船反射,不一会,罗马战船上的士兵被照得头晕目眩,丧失战斗力被迫而退.阿基米德利用平面镜把光反射的原理,击退了敌人,拯救了他的家乡。
(2)教师画一个潜望镜示意图,如图甲所示。
图乙 潜水艇上的潜望镜
图甲 潜望镜
如图甲那样在筒子的上下拐角处各安装一块平面镜,两块平面镜互相平行,都跟水平方向成45°,这样就做成最简单的潜望镜。
三、板书设计
3.3 探究平面镜成像特点
1.探究平面镜成像规律
平面镜的成像特点:
(1)像和物体的大小相等。
(2)像和物体到镜面的距离相等。
(3)像和物体的连线垂直于镜面。
2.平面镜成像原理
(1)平面镜成的像是虚像;
(2)平面镜成像光路图。
3.平面镜的应用
(1)成像。
(2)改变光路。
四、教学反思
本节课以为学生只能描述如何探究自己的猜想,没想到有一名学生并不满足于口头表述,说:“老师我想边做边表述,行吗?”我赶紧让他上台表述,全班同学给予了热烈的掌声。之后还有一位同学站起来说:“老师我还有一种方法,我先将两只手电筒放在等距离的地方,看看像是否在我猜想的那个位置。”(逆向思维!太好了!)场面令我感动。实验结论的描述时,也有同学大胆质疑:我找到像的位置了,可是为什么像总会更高或更低些?我动一动玻璃板后,像的位置为什么变了?这位同学对实验的评估,我在自制教具时并没有考虑垂直问题(因为玻璃板事先有要求做成垂直支架),这一来倒在课堂上让学生给解决了,这让我深信:学生的细致可以超出教师!
次数
蜡烛到平面镜的距离
蜡烛的像到平面镜的距离
1
2
3
相关教案
这是一份初中物理粤沪版八年级上册第三章 光和眼睛3 探究平面镜成像特点教学设计及反思,共6页。教案主要包含了教学目标,教学重点,教学难点,教学过程,作业布置等内容,欢迎下载使用。
这是一份初中粤沪版3 探究平面镜成像特点教学设计,共6页。教案主要包含了教材和学情分析,教学目标,重点与难点,教学过程等内容,欢迎下载使用。
这是一份初中物理粤沪版八年级上册第三章 光和眼睛3 探究平面镜成像特点两课时教案设计,共7页。教案主要包含了教学目标,教材分析,教学重点, 教学难点,教学方法,教学用具,教学过程,教学目的等内容,欢迎下载使用。

