粤沪版八年级上册3 探究平面镜成像特点课时作业
展开
这是一份粤沪版八年级上册3 探究平面镜成像特点课时作业,共12页。试卷主要包含了单选题,填空题,解答题,实验探究题,综合题等内容,欢迎下载使用。
沪粤版八年级上册物理 3.3探究平面镜成像特点 同步测试
一、单选题
1.如图所示,水平桌面上斜放着一个平面镜,桌面上有一个小球向镜面滚去.要使平面镜中小球的像沿竖直方向下落,则镜面与桌面间的夹角α为( )
A. 30° B. 45° C. 60° D. 90°
2.如图所示,两平面镜相对竖直放置,相距L,发光点S在两平面镜中所成的像S1和S2之间的距离为L1 , 当S在两平面镜中左右移动时,它所成的两个像S1、S2之间的距离L1将( )
A. 变大 B. 变小 C. 不变 D. 无法确定
3.今年“六•一”儿童节,“心得乐”面对面爱心捐助活动在我市城南公园举行,杨杨收到了爱心人士捐赠的新衣服。当杨杨穿着新衣服走近穿衣镜时,他在穿衣镜中的像将( )
A. 逐渐变大 B. 逐渐变小 C. 大小不变 D. 远离穿衣镜
4.“大黄鸭”来到中国,下列能正确表示“大黄鸭”在水中所成倒影的是( )
A. B. C. D.
5.人走近镜子时,人在镜中的像与原来相比 ( )
A. 不变 B. 变小 C. 变大 D. 都不对
6.巴中市回风大桥已建成通车,若桥上的路灯距桥下水面的距离为40m,桥下水深2m,则路灯在水中所成的像距水面的距离为( )
A. 40m B. 42m C. 80m D. 84m
7.如图所示是小刚在活动课中自制的一个水滴显微镜,它是以小水滴作为物镜的,小刚利用自制显微镜看到了肉眼看不到的细盐粉、头发丝的细微部分.下列有关水滴显微镜的描述正确的是( )
A. 水滴和目镜一样都起到放大镜的作用,所成的像都是实像
B. 水滴和目镜一样都起到放大镜的作用,所成的像都是虚像
C. 水滴所成的像为虚像,目镜所成的像为实像
D. 水滴所成的像为实像,目镜所成的像为虚像
8.小明从平面镜里看到镜子对面电子钟的示数的像如图所示,这时的时刻应是( )
A. 21:01 B. 10:15 C. 10:12 D. 15:01
9.一个挂钟正对着平面镜,在镜子里看到挂钟指示的时间是10时45分,如图,则挂钟实际指示的时间应是( )
A. 10时45分 B. 7时15分 C. 7时45分 D. 1时15分
二、填空题
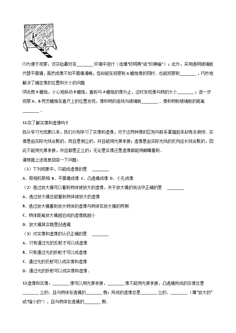
10. 如图是“探究平面镜成像特点”的情景:竖立的透明玻璃板下方放一把直尺,直尺与玻璃板垂直;两支相同的蜡烛A、B竖立于玻璃板两侧的直尺上,以A蜡烛为成像物体
⑴为便于观察,该实验最好在________ 环境中进行(选填“较明亮”或“较黑暗”);此外,采用透明玻璃板代替平面镜,虽然成像不如平面镜清晰,但却能在观察到A蜡烛像的同时.也能观察到________ ,巧妙地解决了确定像的位置和大小的问题
⑵点燃A蜡烛,小心地移动B蜡烛,直到与A蜡烛的像为止,这时发现像与物的大小________ ;进一步观察A、B两支蜡烛在直尺上的位置发现,像和物的连线与玻璃板________ .像和物到玻璃板的距离________ .
11.你了解实像和虚像吗?
自从学习光现象以来,我们分别学习了实像和虚像,对于这两种像的区别与联系掌握起来却有点麻烦.实像是由实际光线会聚的,而且是倒立的,并且能用光屏承接;虚像是由实际光线的反向延长线会聚的,因此不能用光屏承接,并且都是正立的;无论是实像还是虚像都能用眼睛看到.
请根据上述信息回答一下问题:
(1)下列现象中,只能成虚像的是 ________
A.照相机照相 B.平面镜成像 C.凸透镜成像 D.小孔成像
(2)透过放大镜可以看到物体被放大的虚像,关于放大镜的说法中正确的是 ________
A.透过放大镜总能看到物体被放大的虚像
B.透过放大镜看到放大物体的虚像与物体在放大镜的两侧
C.物体距离放大镜越近成的虚像就越小
D.放大镜其实就是凹透镜
(3)对实像和虚像的认识正确的是 ________
A.只有通过光的反射才可以成虚像
B.只有通过光的折射才可以成虚像
C.通过光的反射可以成实像和虚像
D.通过光的折射可以成实像和虚像.
12.虚像和实像:________ 像可以用光屏承接,________ 像不能用光屏承接,凸透镜所成的实像总是________ 立的、且与物体在透镜的________ 侧;所成的虚像总是________ 立的、________ (填“放大的”或“缩小的”),且与物体在透镜的________ 侧.
13.小芳面向穿衣镜站立在镜前1m处,她在镜中的像距离平面镜________ m;当平面镜平行于小芳左右移动时,以小芳为参照物,像是________(选填“运动”或“静止”)的.
三、解答题
14.小汽车的前窗玻璃并不像两侧窗的玻璃一样竖直安装,而是向前倾斜一定的角度,用你所学过的光学知识解释一下这样做有什么好处?
四、实验探究题
15.如图是同学们探究“平面镜成像特点”的实验情景,在竖立的玻璃板前A处放一支点燃的蜡烛,可以看到玻璃板后B处出现蜡烛的像
(1)实验中选用平板玻璃代替平面镜做实验的原因是________
(2)某同学选择与A处蜡烛外形相同的另一根蜡烛,将其在玻璃板后移动,知晓与B处的像完全重合,他这样做是想验证________
(3)另一位同学将光屏放在玻璃板后面来回移动,光屏上________ (选填“能”或“不能”)承接到A处蜡烛的像
(4)另一组同学用跳棋代替蜡烛,在方格纸上实验.你认为这样做有什么好处?________ (说出一点)
16.如图所示为小红同学探究平面镜成像特点的实验装置.她将一块玻璃板竖直架在一把直尺的上面,并保持玻璃板与直尺垂直.再取两根完全相同的蜡烛A和B分别竖直置于玻璃板两侧的直尺上,点燃玻璃板前的蜡烛A,进行观察和调整.
(1)用玻璃板代替平面镜的好处是________
(2)实验时小红在玻璃板的________ (选填“左”或“右”)侧观察;
(3)选用直尺的作用是为了便于比较________
(4)选用两根完全相同的蜡烛是为了比较________
(5)在利用蜡烛B确定出蜡烛A所成像的位置后,移去蜡烛B,并在其所在位置上放一光屏,则光屏上________ (选填“能”或“不能”)接收到蜡烛A的像.
五、综合题
17. 作图题
(1)请在图中画出物体AB在平面镜中所成的像A¢B¢.
(2)“坐井观天,所见甚小”。在图中用光路图作出井底之蛙“观天”的最大范围
答案解析部分
一、单选题
1.【答案】B
【解析】【解答】解:根据题意,小球水平向右运动,小球的像竖直向下运动,所以小球到达A点时,像也到达A点,所以平面镜应过水平方向和竖直方向的交点A;
根据题意,当小球在图示中的B点时,像点在竖直方向的C点,平面镜过BC连线的中点D;平面镜一定在AD连线上,其中:
∵BD=CD,AD⊥BC,
∴AD是∠BAC的角平分线,
又∵∠BAC=90°,
∴∠BAD=45°,如图所示:
所以题干中的夹角α=45°。
故选B。
【分析】首先要知道平面镜成像的特点:像与物到平面镜的距离相等、连线与镜面垂直、大小相等、左右相反,即像与物关于平面镜对称;
根据小球水平向右运动,小球的像竖直向下运动和平面镜成像的特点,找到平面镜一定通过的两个点,判断出平面镜的位置。
2.【答案】C
【解析】【解答】如图,当发光点在两个平面镜之间向左移动时,a变大,b变小,但是a+b不变,即L不变,L1不变.
故选为:C.
【分析】平面镜所处的像与物到镜面的距离相等,两平面镜固定,即两物距的和固定,则两像距与固定。
3.【答案】C
【解析】【解答】平面镜所成的像与物体是等大的,当人靠近平面镜时,视觉上感觉像在变大,但实际上像的大小并没有变.所以,当杨杨穿着新衣服走近穿衣镜时,他在穿衣镜中的像大小不变,选项A、B、D错误,选项C正确;故选C。
【分析】平面镜成的像与物体是等大的,像和物距离平面镜的距离是相等的,像是虚像。
4.【答案】C
【解析】【解答】解:根据平面镜成像的特点,像和物体各对应点到平面镜间距离相等;
平静的湖面相当于平面镜,可使小鸭通过湖面成像,并且它的像与本身以湖面为对称;只有C符合条件.
故选:C.
【分析】平面镜成像的特点:所成的像是虚像;像和物体形状、大小相同;
像和物体各对应点的连线与平面镜垂直;像和物体各对应点到平面镜间距离相等.
5.【答案】A
【解析】【分析】根据平面镜成像的特点,像与物大小相等可比较容易得出答案.
【解答】因为平面镜成像的特点之一是像与物大小相等,
所以人走近镜子时,人在镜中的像与原来相比不会改变.
故选A.
【点评】牢记平面镜成像的特点是解答此题的关键.人们感觉到的近大远小是一种视觉效果,不影响真实的大小.这是理解平面镜成像特点的一个难点,需细心领会.
6.【答案】A
【解析】【解答】解:水面相当于平面镜,若桥上的路灯距桥下水面的距离为40m,根据物像到平面镜距离相等,所以路灯在水中所成的像距水面的距离为40m. 故选A.
【分析】根据平面镜成像特点进行判断:物体在平面镜中成虚像,物像大小相等,物像连线与镜面垂直,物像到平面镜的距离相等.
7.【答案】D
【解析】【解答】解:由图可见,水滴作为物镜,成倒立放大的实像;放大镜是目镜,成正立放大的虚像.
故选D.
【分析】显微镜的构造和成像原理,显微镜有物镜和目镜组成,目镜成的是正立、放大的虚像,显微镜的物镜成的是放大、倒立的实像.
8.【答案】B
【解析】【解答】解:根据平面镜中像和物关于镜面对称规律,可以通过对称性由像做出物的图象,也可以利用对称性规律,从像的背面去直接读取.
如下图所示:
因此实际时间为:10:15,故B正确.
故选B.
【分析】平面镜成像时,像、物关于平面镜对称,可以由像再做出物,还原实际图象后再读时间.
9.【答案】D
【解析】【解答】解:过12点与6点作一条直线,作出表针关于这条直线的对称图形,如图:
也可从图中像的后面观察可知,准确的时间应该是1点15分;
故选D.
【分析】平面镜中的钟表是左右对称的,可以利用12点与6点连线作对称轴读表针的对称图形几点的方法,
二、填空题
10.【答案】较黑暗;B蜡烛;相同; 垂直;相等
【解析】【解答】
(1)点燃蜡烛,烛焰在明亮的环境中,烛焰和明亮环境对比度较小,成像不太清晰;烛焰在黑暗环境中,烛焰和黑暗环境的对比度大,成像更清晰.所以该实验最好在较黑暗环境中进行;实验过程中,用透明的玻璃板代替平面镜,在物体一侧,既能看到蜡烛A的像,也能看到代替蜡烛A的蜡烛B,当蜡烛A的像和蜡烛B重合时,便于确定像的位置,便于比较物像大小。
(2)点燃A蜡烛,小心地移动B蜡烛,直到与A蜡烛的像重合为止,这时发现像与物的大小相等;进一步观察A、B两支蜡烛在直尺上的位置发现,像和物的连线与玻璃板垂直,像和物到玻璃板的距离相等。
【分析】平面镜成像实验。
11.【答案】B;C;D
【解析】【解答】解:(1)A、照相机照相,胶片上得到实像.
B、物体在平面镜中成虚像.
C、凸透镜既能成实像,也能成虚像.
D、小孔成像,能用光屏承接,所以小孔成像是实像.
综上分析,只能成虚像的是平面镜,故选B;
(2)放大镜是凸透镜,物体在放大镜的二倍焦距以外,透过凸透镜能看到倒立、缩小的实像;物体在放大镜的二倍焦距上,透过凸透镜能看到倒立、等大的实像;物体在放大镜的一倍焦距和二倍焦距之间,透过凸透镜能看到倒立、放大的实像;故A错误;
B、透过放大镜看到放大物体的虚像与物体在放大镜的同侧.故B错误;
C、物体在凸透镜的一倍焦距以内成放大的虚像,物体距离放大镜越近成的虚像就越小.故C正确.
D、放大镜其实就是凸透镜.故D错误.
(3)A、通过光的折射也可以成虚像,例如凸透镜成像中,当u<f,成正立、放大的虚像,故A错误;
B、通过光的折射可以成虚像,也可以成实像,故B错误;
C、通过光的反射可以成虚像,但是不能成实像,故C错误;
D、通过光的折射可以成倒立的实像和正立的虚像.故D正确.
故答案为:(1)B;(2)C;(3)D.
【分析】(1)凸透镜既能成实像,也能成虚像.
(2)①放大镜是一个凸透镜,当u>2f,成倒立、缩小的实像,物像在凸透镜的异侧,应用于照相机.
当u=2f,成倒立、等大的实像,v=2f,物像的凸透镜的异侧,一般用于求凸透镜的焦距.
当2f>u>f,成倒立、放大的实像,物像的凸透镜的异侧,应用于投影仪.
当u<f,成正立、放大的虚像,物像的凸透镜的同侧,应用于放大镜.
②凸透镜成虚像时,物体在凸透镜的一倍焦距以内,物距越大,像越大.
(3)物体在平面镜中成正立、等大的虚像.
小孔成像是根据光的直线传播形成的实像.
12.【答案】 实;虚;倒 ;异;正;放大的;同
【解析】【解答】解:虚像和实像:实像可以用光屏承接,虚像不能用光屏承接,凸透镜所成的实像总是倒立的、且与物体在透镜的异侧;所成的虚像总是正立的、放大的,且与物体在透镜的同侧.
故答案为:实;虚;倒;异;正;放大的;同.
【分析】①实像是实际光线会聚而成的,虚像是实际光线反向延长线相交而成,实像能在光屏上呈现出,而虚像则不能.
②成实像时,像与物总是位于透镜的两侧,成虚像时,像与物总是位于透镜的同侧,
13.【答案】1;静止
【解析】【解答】根据平面镜成像的特点,像与物到镜面的距离相等,小芳面向穿衣镜站在镜前1m处,则人像离镜子也是1m远;小芳正对着平面镜,当平面镜平行于小芳左右移动时,像仍与小芳关于镜面对称,相对静止.故答案为:1;静止.
三、解答题
14.【答案】解:晚上行车需要开前大灯,这时根据光的反射定律,灯光会被迎面驶来汽车的挡风玻璃反射回来,耀眼的光亮将使司机睁不开眼;如果后面有车赶上来,那么后面车上的灯光也会通过竖直安装的挡风玻璃形成明亮的虚像,妨碍司机的观察;车内开灯照明时,来自车内人、物的光线都会通过挡风玻璃反映到司机的视野里,使司机分辨不清前方的景物.可见,竖直安装的挡风玻璃,在晚间行车时会使反射光严重地干扰司机观察,以致酿成车祸.为此,汽车的设计师们运用光的反射定律,巧妙地将挡风玻璃倾斜安装,使各种反射光旁射,从而大大地提高了行车的安全性能.
【解析】【分析】根据光的反射定律和平面镜成像的特点分析可知挡风玻璃相当于平面镜,会使物体通过挡风玻璃成像,反映到司机的视野里,使司机分辨不清前方景物的虚实.
四、实验探究题
15.【答案】(1)便于观察确定镜后像的位置
(2)物体与像的大小关系
(3)不能
(4)用方格纸方便研究像与物到镜面距离的关系,用棋子代替蜡烛,能更好比较像与物的大小关系,用棋子代替蜡烛,更环保
【解析】【解答】(1)在实验中用平板玻璃代替平面镜,主要是利用玻璃透明的特点,便于确定像的位置(或比较像和物的大小);
(2)实验时采用两个完全相同的蜡烛,目的是为了比较物像大小关系;
实验时用完全一样的蜡烛是为了比较物体与像的大小关系.蜡烛B与蜡烛A的像能够完全重合,说明像与物体的大小相等.
(3)当蜡烛B与蜡烛A的像能够完全重合时,撤去蜡烛B并在原蜡烛B的位置放一与玻璃板平行的光屏,光屏上不能承接到像,因为平面镜成虚像,光屏不能承接虚像.
(4)因为使用方格纸可以直接在纸上判断物体与像之间的位置关系,不用再进行测量,从而使实验步骤更加简单.所以选用方格纸比选用白纸好.
用棋子代替蜡烛,能更好比较像与物的大小关系,用棋子代替蜡烛,更环保.
故答案为:(1)便于观察确定镜后像的位置;(2)物体与像的大小关系;(3)不能;(4)用方格纸方便研究像与物到镜面距离的关系,用棋子代替蜡烛,能更好比较像与物的大小关系,用棋子代替蜡烛,更环保
【分析】(1)利用玻璃板透明的特点,可以观察到玻璃板的另一侧,便于找到像的位置.
(2)实验时采用两个完全相同的蜡烛,一支蜡烛放在玻璃板的前面并点燃,另一支放在玻璃板的后面,当玻璃板后面的蜡烛和玻璃板前面的蜡烛的像完全重合时,可以确定像的位置,同时也可以比较物像大小是否相等.
(3)用光屏是否能承接到像,是判断实像和虚像的最佳方法.
(4)从方格纸的方格分析,有方格可以直接判断物体与像之间的位置关系,从环保的角度分析用跳棋代替蜡烛
16.【答案】(1)便于确定像的位置
(2)左;
(3)物与像的距离关系
(4)物与像的大小关系
(5)不能
【解析】【解答】(1)由于玻璃板既能透光也能反光,所以用玻璃板代替平面镜便于确定像的位置;
(2)实验时,由于成的像是虚像,将点燃的蜡烛放在玻璃板前,眼睛应该在玻璃板前观察.即小红应在左侧观察蜡烛A经玻璃板所成的像。
(3)在实验中用到刻度尺,但尺并不是测量像、物的大小用的,而是测像到镜面的距离、物到镜面的距离,然后比较二者关系用的。
(4)选用两根完全相同的蜡烛,用一个等长的蜡烛放在像的位置,来代替像,为了研究像与物的大小关系。
(5)平面镜成的是虚像,是由反射光线的反向延长线会聚而成的,所以不能成在光屏上。
故答案为:(1)便于确定像的位置;(2)左;(3)物与像的距离关系;(4)物与像的大小关系;(5)不能。
【分析】(1)玻璃板既能透光也能反光,便于确定像的位置;
(2)由于成的像是虚像,人应在玻璃板前观察。
(3)要比较像与物距离的关系,需借助刻度尺;用刻度尺测出两支蜡烛到玻璃板的距离便可得出像和物体到平面镜的距离相等。
(4)在实验中为了便于研究像的特点与位置,用了两支相同的蜡烛,将另一支蜡烛放在像的位置与像进行比较,运用了替代法。
(5)要掌握虚像的概念,知道虚像不是实际光线会聚而成的,不能在光屏上成像。
五、综合题
17.【答案】(1)解:如图所示:
(2)解:如图所示:
【解析】【解答】(1)平面镜成像的特点是:像与物关于平面镜对称,可以先作出物体A、B端点AB的像点A′、B′,连接A′、B′即为物体AB在平面镜中所成的像.因为光是沿直线传播的,所以光线要进入青蛙的眼中,最大范围就是从枯井的边缘处射过来.先作出端点A、B关于平面镜的对称点A′、B′,用虚线连接A′、B′即为物体AB的像,如图所示:
(2)图中圆点是青蛙的位置,将圆点与井口左边的端点相连成一直线,将圆点与井口右边的端点相连成一直线,然后在直线上标出箭头,即得到两条射向青蛙眼睛的光线,这两条光线就决定了青蛙的观察范围.如图所示:
【分析】(1)平面镜成的是正立等大的虚像,像和物到镜面的距离相等;
(2)注意青蛙看到井外的物体,是物体反射的光进入青蛙眼睛,箭头方向不要画错.
相关试卷
这是一份初中物理粤沪版八年级上册3 探究平面镜成像特点当堂检测题,共11页。试卷主要包含了【解答】解等内容,欢迎下载使用。
这是一份粤沪版八年级上册3 探究平面镜成像特点达标测试,共9页。试卷主要包含了实验题等内容,欢迎下载使用。
这是一份初中物理粤沪版八年级上册3 探究平面镜成像特点课时训练,共9页。试卷主要包含了实验题等内容,欢迎下载使用。

