


高中化学人教版 (2019)必修 第二册第三节 环境保护与绿色化学课时练习
展开
这是一份高中化学人教版 (2019)必修 第二册第三节 环境保护与绿色化学课时练习,共55页。试卷主要包含了单选题,填空题等内容,欢迎下载使用。
1.化学与生活、环境、科技等密切相关。下列描述错误的是
A.硅胶可用作食品干燥剂
B.“雾霾天气”“酸雨”“光化学烟雾”的形成都与氮的氧化物无关
C.燃煤中加入CaO可以减少酸雨的形成
D.氨很容易液化,故液氨常用作制冷剂
2.从有利于实现“碳中和”的角度考虑,下列燃料中较理想的是
A.煤B.汽油C.天然气D.氢气
3.低碳生活能减少二氧化碳排放,下列措施不属于低碳生活的是
A.为了卫生,提倡使用一次性筷子
B.提倡绿色出行,自行车代替私家车
C.有条件的地区尽力发展风力发电
D.提倡使用电动汽车等新能源汽车,减少燃油汽车的使用
4.化学与生产生活息息相关。下列说法正确的是
A.用明矾可消除废水中Cu2+污染
B.为避免污染河流,工业污水应就近排放到土壤中
C.为防止蛋白质变性,疫苗等生物制剂应冷藏保存
D.二氧化硫有毒,严禁将其添加到任何食品或饮料中
5.能源和环境是目前备受关注的两大热点。下列说法错误的是
A.开发利用潮汐能、生物质能等二次能源可有效缓解环境污染
B.对化石燃料进行脱硫处理有利于减少酸雨的形成
C.高纯硅制成的太阳能电池可将太阳能直接转化为电能
D.垃圾分类处理是解决能源和环境问题的措施之一
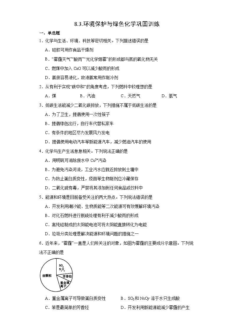
6.近年来,“雾霾”一直是人们所关注的对象,如图为雾霾的主要成分示意图。下列说法不正确的是
A.重金属离子可导致蛋白质变性B.SO2和NxOy溶于水只生成酸
C.苯是最简单的芳香烃D.开发利用新能源能减少雾霾的产生
7.下列说法不正确的是
A.电能是现代社会中应用最广泛、使用最方便、污染最小的一种能源
B.酶比其他催化剂有更高的选择性和催化效率,因此“仿酶催化”是化学研究的一个重要主题
C.将煤制成煤气,可以提高燃烧效率
D.增加炼铁高炉的高度,使CO与氧化铁充分反应,可以消除高炉尾气中的CO
8.化学在社会进步中发挥着关键性作用。下列有关材料的说法错误的是
A.2022年北京冬奥会开幕式演出服为石墨烯智能发热材料,属于新型无机非金属材料
B.华为第6代半导体显示器件使用的半导体材料是晶体硅
C.汽车尾气中的主要来源于汽油的不充分燃烧
D.“嫦娥五号”月球车上的国旗是由高分子材料嵌入纤维制成的,纤维也属于高分子材料
9.化学与环境、工农业生产等密切相关,下列叙述正确的是
A.光化学烟雾与大量排放碳氢化合物和氮氧化合物有关
B.将草木灰和硫酸铵混合施用,肥效更高
C.棉花的主要成分是纤维素,石英玻璃、陶瓷和水泥均属于硅酸盐产品
D.硫酸工业尾气未经处理就直接排放,将直接导致“温室效应”
10.某研究性学习小组针对哥本哈根气候大会所倡导的“低碳经济”节能减排课题。提出如下实施方案,①利用风能发电;②利用核能发电;③大力建设火力发电厂;④提倡用小排量汽车,取消公共汽车等大排量汽车;⑤利用太阳能等清洁能源代替化石燃料;⑥提倡购物时尽量不用塑料袋;⑦用节能灯代替白炽灯。你认为方案中不符合课题要求的是
A.⑥⑦B.③④
C.③④⑦D.③⑤⑥⑦
11.化学与生活密切相关,下列有关说法正确的是
A.煤经过气化、液化等一系列物理变化可转变为清洁燃料
B.用植物秸秆造纸并将废水通过高压水井压到地下,可节约能源
C.食品袋内活性炭粉、活性铁粉和组成的混合物作除氧剂和干燥剂
D.华为手机外壳上贴的碳纤维膜是一种新型有机高分子材料
12.黑火药是我国古代四大发明之一,爆炸时反应为。下列说法正确的是
A.是含有共价键的离子化合物
B.是氧化产物
C.是形成酸雨的主要原因
D.爆炸产生大量粉尘,使空气中的PM2.5增大
13.酸雨是对pH小于5.6的酸性降水的统称。下列说法错误的是
A.工业废水任意排放是造成酸雨的主要原因
B.空气中的SO2溶于水,最终形成酸雨
C.汽车排放的尾气、硝酸厂和氮肥厂的废气也会形成酸雨
D.为了减少酸雨的形成,须对燃料进行脱硫处理,减少SO2的排放量
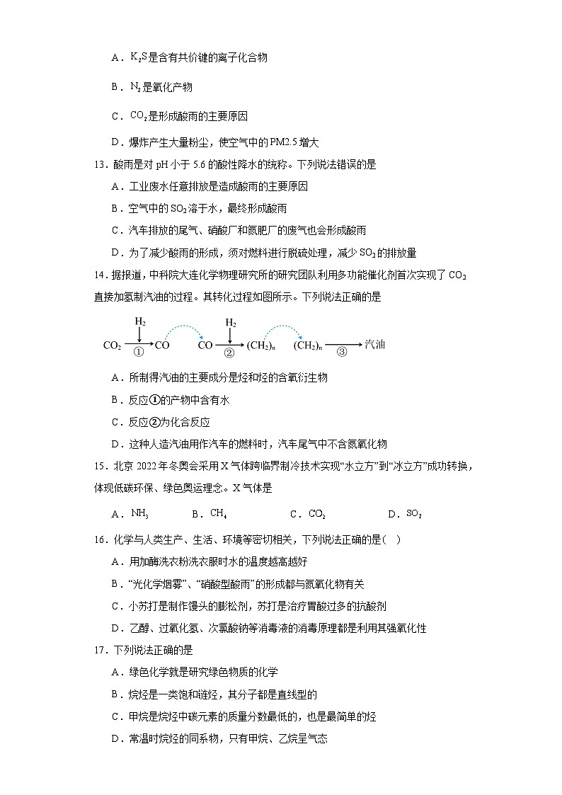
14.据报道,中科院大连化学物理研究所的研究团队利用多功能催化剂首次实现了CO2直接加氢制汽油的过程。其转化过程如图所示。下列说法正确的是
A.所制得汽油的主要成分是烃和烃的含氧衍生物
B.反应①的产物中含有水
C.反应②为化合反应
D.这种人造汽油用作汽车的燃料时,汽车尾气中不含氮氧化物
15.北京2022年冬奥会采用X气体跨临界制冷技术实现“水立方”到“冰立方”成功转换,体现低碳环保、绿色奥运理念。X气体是
A.B.C.D.
16.化学与人类生产、生活、环境等密切相关,下列说法正确的是
A.用加酶洗衣粉洗衣服时水的温度越高越好
B.“光化学烟雾”、“硝酸型酸雨”的形成都与氮氧化物有关
C.小苏打是制作馒头的膨松剂,苏打是治疗胃酸过多的抗酸剂
D.乙醇、过氧化氢、次氯酸钠等消毒液的消毒原理都是利用其强氧化性
17.下列说法正确的是
A.绿色化学就是研究绿色物质的化学
B.烷烃是一类饱和链烃,其分子都是直线型的
C.甲烷是烷烃中碳元素的质量分数最低的,也是最简单的烃
D.常温时烷烃的同系物,只有甲烷、乙烷呈气态
18.“绿色化学”要求从根本上减少乃至杜绝污染。下列对我们学习使用的纸张的处理方法,不符合“绿色化学”的是
A.一纸多用,尽量提高纸张的使用效率B.回收处理,不乱扔、乱丢废纸屑
C.在高浓度氧气中燃烧,不产生废弃物D.积累、保存送造纸厂处理
19.对下列有关现象或事实解释正确的是
A.AB.BC.CD.D
20.化学与工农业生产和日常生活都有着密切的联系,下列有关说法中正确的是
A.将“84”消毒液与酒精1:1混合,杀菌消毒效果更好
B.用于厚膜集成电路的氧化铝陶瓷属于传统无机非金属材料
C.面粉中禁止添加、过氧化苯甲酰等增白剂,属于碱性氧化物,过氧化苯甲酰属于有机物
D.采用“燃煤固硫”、“煤的气化液化”、“静电除尘”、“汽车尾气催化净化”等方法,提高了空气质量,使我们的生活环境更美好
21.某课外小组同学在实验室利用废铜屑制取硫酸铜,同学们设计了下列三种实验方案:
甲:
乙:
丙:
下列是对上述三种方案的解析与评价,正确的是
A.甲方案最简便可行B.乙方案最经济合理
C.丙方案最经济合理D.三种方案均能达到预期目的
22.化学与生活、生产、环境、能源关系密切。下列说法错误的是 ( )
A.将草木灰与NH4H2PO4混合使用,可更好为植物提供N、P、K三种营养元素
B.开发高效氢能、太阳能等新型电动汽车,以解决城市机动车尾气排放问题
C.《本草纲目》中记载:“此即地霜也。所在山泽,冬月地上有霜,扫取以水淋汁,后乃煎炼而成。”文中对硝酸钾的提取涉及溶解、蒸发、结晶操作
D.重金属盐中毒者可以用鸡蛋清进行急救,K2FeO4可作饮用水的消毒剂和净水剂
23.下列不属于氮氧化物对环境的危害的是
A.酸雨B.光化学烟雾C.破坏臭氧层D.温室效应
24.关于“碳达峰、碳中和”的说法错误的是
A.“碳达峰、碳中和”中的“碳”指的是CO2它能引起温室效应
B.化石能源中的煤的主要组成物质是碳单质,石油是各种烃类混合物
C.发展氢能、核能等新能源是能源转化的重要方向
D.CO2催化加氢合成甲酸,是实现“碳中和”的一种有效措施
25.化学与生活密切相关,下列说法不正确的是
A.灼烧的方法能区分蚕丝和棉纤维
B.酿酒过程中葡萄糖在酒化酶的作用下发生水解反应生成乙醇
C.CO、甲醛、放射性元素氡(Rn)都是室内空气污染物
D.混凝法、中和法和沉淀法是常用的工业污水处理方法
二、填空题
26.改善燃煤质量,可减少煤燃烧对大气造成的污染。(___)
27.研究在海洋中的转移和归宿,是当今海洋科学研究的前沿领域。
(1)溶于海水的主要以4种无机碳形式存在,其中占95%。写出溶于水产生的方程式: 。
(2)在海洋碳循环中,通过如图所示的途径固碳。
①写出钙化作用的离子方程式: 。
②同位素示踪法证实光合作用释放出的只来自于,用标记物质的光合作用的化学方程式如下,将其补充完整:
+
28.煤是一种常用的燃料,由于煤燃烧产生的废气中含有SO2、NO2和NO等多种有害气体和烟尘,会对环境造成污染,因此需要对煤进行加工后再燃烧或将废气净化后再排放。
(1)将煤直接进行燃烧,造成环境污染的主要原因之一是形成硝酸型酸雨。
①写出煤燃烧废气中有关物质转化为硝酸的化学方程式: 、 。
②下列关于硝酸型酸雨的说法,其中没有道理的是 ( 填序号) 。
a.使水中的浮游生物致死,减少鱼类食物来源,破坏水生生态系统
b.对电线、铁轨、桥梁、房屋等均会造成严重损害
c.破坏臭氧层
d.硝酸与土壤中的矿物质发生作用转化为硝酸盐,向植物提供氮肥
(2)对煤燃烧产生的废气进行常温脱硫处理的基本流程示意图如图,试结合图中信息分别写出废气脱硫并形成副产物(CaSO3、CaSO4和石膏)的过程中所发生的主要化学反应的化学方程式:
① ;
② ;
③ 。
(3)脱硫以后,在废气中含量明显增加的气体是 (写物质名称),它对环境的负面影响是 。
(4)检验脱硫后废气中是否含有SO2的简单方法是 。
选项
现象或事实
解释
A
乙醇、过氧化钠、次氯酸钠等均可用于消毒
都具有氧化性,可将病毒氧化而达到消毒的目的
B
患者服用“钡餐”做胃部造影
钡盐无毒且不溶于水、酸
C
钢铁在潮湿的空气中放置容易生锈
在潮湿的空气中,铁与水、氧气易发生化学腐蚀生成铁锈
D
在燃煤中添加生石灰用于减少二氧化硫的排放
高温下,二氧化硫可与生石灰发生反应,生成亚硫酸钙固体
参考答案:
1.B
【详解】A.硅胶具有吸水性,无毒,则硅胶可用作食品干燥剂,A项正确;
B.“雾霾天气”“酸雨”“光化学烟雾”的形成都与氮的氧化物有关,B项错误;
C.加入CaO可与燃煤中生成的二氧化硫在氧气中发生反应生成硫酸钙,减少二氧化硫的排放,故燃煤中加入CaO可以减少酸雨的形成,C项正确;
D.氨很容易液化,液态氨汽化时要吸收大量的热,使周围物质的温度急剧下降,所以液氨常用作制冷剂,D项正确;
答案选B。
2.D
【详解】煤、汽油、天然气都是化石能源,燃烧时都会生成二氧化碳,氢气燃烧只生成水,不生成二氧化碳,则氢气做燃料有利于实现“碳中和”,故选D。
3.A
【详解】A.一次性筷子需要消耗木材,树木可吸收二氧化碳、释放氧气、抵御风沙、防止土壤沙漠化等,所以使用一次性筷子不属于低碳生活,A项符合题意;
B.自行车代替私家车,能减少二氧化碳和空气污染物的排放,有利于保护环境,属于低碳生活,B项不符合题意;
C.有条件地地区尽力发展风力发电,可以减少火力发电,从而减少二氧化碳和空气污染物的排放,属于低碳生活,C项不符合题意;
D.提倡使用电动汽车等新能源汽车,减少燃油汽车的使用,可以减少CO2的排放,有利于实现碳中和,属于低碳生活,D项不符合题意;
故答案选A。
4.C
【详解】A.明矾即KAl(SO4)2·12H2O,其溶液中的K+、Al3+、均不与Cu2+反应,因此不能用明矾可消除废水中Cu2+污染,A错误;
B.工业污水就近排放到土壤中会造成水体、土壤污染,B错误;
C.疫苗等生物制剂是灭活的病毒,主要成分为蛋白质,为防止蛋白质在较高温度下变性,疫苗等生物制剂应冷藏保存,C正确;
D.极少量的二氧化硫可添加到红酒中作抗氧化剂,D错误;
答案选C。
5.A
【详解】A.潮汐能、生物质能是自然界中以原有形式存在的、未经加工转换的能量资源,均属于一次能源,A错误;
B.对化石燃料进行脱硫处理可减少排放,有利于减少酸雨的形成,B正确;
C.高纯硅制成的太阳能电池可将太阳能直接转化为电能,C正确;
D.垃圾分类处理有利于能源再利用,并减少环境污染,D正确;
故选A。
6.B
【详解】A.重金属离子可使蛋白质失去生理活性而变性,A项正确;
B.SO2溶于水生成H2SO3,但NxOy组成未知,如NO2溶于水与水发生反应生成HNO3和NO,B项错误;
C.芳香烃是指分子中含有苯环结构的碳氢化合物,最简单的芳香烃是苯,C项正确;
D.开发新能源能减少有害气体的排放,可减少雾霾的产生,D项正确;
故答案选B。
7.D
【详解】A.电能属于二次能源,它是现代社会中应用最广泛、使用最方便、污染最小的一种能源, 故A正确;
B.酶是一种有更高的选择性和催化效率的催化剂,“仿酶催化”是化学研究的一个重要主题,故B正确;
C.将煤制成煤气增大了反应物的接触面积,可以提高燃烧效率,故C正确;
D.增加高炉的高度,不能使燃料充分燃烧,不能降低CO的含量,故D错误;
综上所述,本题正确选项D。
8.C
【详解】A.石墨烯为碳元素组成的单质,其材料属于新型无机非金属材料,故A正确;
B.晶体硅具有良好的半导体性能,能做半导体材料,故B正确;
C.汽油为烃类物质,不含氮,NO可能为氮气和氧气在内燃机中的高温条件下生成,故C错误;
D.分子材料嵌入纤维,纤维相对分子质量很大,属于高分子材料,故D正确;
故选C。
9.A
【详解】A.光化学烟雾和氮氧化物、碳氢化合物的大量排放有关,A正确;
B.草木灰水解显碱性,硫酸铵水解显酸性,混合施用,肥效降低,B错误;
C.石英玻璃的主要成分是二氧化硅,不是硅酸盐,C错误;
D.硫酸工业尾气主要是二氧化硫,二氧化硫是导致酸雨的气体,D错误;
答案选A。
10.B
【详解】①利用风能发电,减少化石燃料的使用,减少二氧化碳气的排放,符合低碳经济,①错误;
②利用核能发电,减少化石燃料的使用,减少二氧化碳气的排放,符合低碳经济,②错误;
③大力建设火电厂,煤燃烧产生大量的二氧化碳,增加二氧化碳的排放,不符合低碳经济,③正确;
④提倡用小排量汽车,取消公共汽车等大排量汽车,增加了二氧化碳气的排放,不符合低碳经济,④正确;
⑤利用太阳能等清洁能源代替化石燃料,减少化石燃料的使用,减少二氧化碳气的排放,符合低碳经济,⑤错误;
⑥提倡人们购物时不用塑料袋,可减少白色污染,减少二氧化碳的排放,符合低碳经济,⑥错误;
⑦用节能灯代替白炽灯,减少化石燃料的使用,减少二氧化碳气的排放,符合低碳经济,⑦错误;
综上所诉,③④正确,故选B。
11.C
【详解】A. 煤经过气化会生成CO与H2,煤的液化会生成甲醇等液体燃料,所以煤的气化与液化均为化学变化,A项错误;
B. 用植物秸秆造纸可节约生产成本,但将废水通过高压水井压到地下,既不能节约能源,又污染地下水源,B项错误;
C. 食品袋内活性炭粉、活性铁粉和组成的混合物在湿润的空气中会发生吸氧腐蚀,能除去食品袋中的氧气与水,可达到保鲜作用,C项正确;
D. 碳纤维膜是含碳量高于90%的无机高分子纤维,不是新型有机高分子材料,D项错误;
答案选C。
【点睛】A项是学生的易错点,煤的气化是煤在氧气不足的条件下进行部分氧化形成H2、CO等气体的过程;煤的液化是将煤与H2在催化剂作用下转化为液体燃料或利用煤产生的H2和CO通过化学合成产生液体燃料或其他液体化工产品的过程,所以煤经过气化和液化等变化是化学变化,学生只有了解其反应原理,认清反应本质,才能提高答题效率。
12.D
【详解】A.中有两个硫离子、一个钾离子,只含离子键的离子化合物,故A错误;
B.是化合价降低得到的产物,是还原产物,故B错误;
C.、氮氧化物是形成酸雨的主要原因,二氧化碳不能形成酸雨,故C错误;
D.爆炸产生大量粉尘,使空气中的PM2.5增大,故D正确。
综上所述,答案为D。
13.A
【详解】A.工业废水任意排放是造成水污染的主要原因,与酸雨无关,A项错误;
B.SO2溶于水生成亚硫酸,亚硫酸被氧化为硫酸,最终形成酸雨,B项正确;
C.汽车排放的尾气、硝酸厂和氮肥厂的废气中含有氮的氧化物,氮的氧化物与水和氧气反应也会形成酸雨,C项正确;
D.对燃料进行脱硫处理,减少SO2的排放量,可以减少酸雨的形成,D项正确;
答案选A。
14.B
【详解】A.所制得汽油的主要成分是烃,不含烃的含氧衍生物,故A错误;
B.根据质量守恒可知,反应①的产物中含有水,故B正确;
C.反应物一氧化碳中含有氧元素,而产物(CH2)n中无氧元素,所以反应②不可能是化合反应,故C错误;
D.氮气在发动中打火的条件下生成一氧化氮,人造汽油用作汽车的燃料时,与其它燃烧一样,汽车尾气中都含有氮的氧化物,故D错误;
答案选B。
15.C
【详解】A.有刺激性气味,污染空气,故不选A;
B.是易燃气体,难液化,故不选B;
C.干冰汽化吸收大量能量,气体跨临界制冷技术体现低碳环保、绿色奥运理念,故选C;
D.有毒,污染空气,故不选D;
选C。
16.B
【详解】酶为蛋白质,高温下发生变性,应在合适的温度下用加酶洗衣粉,故A错误;
B.光化学烟雾是汽车、工厂等污染源排入大气的碳氢化合物和氮氧化物等一次污染物在阳光紫外光作用下发生光化学反应生成二次污染物;酸雨与二氧化硫、氮氧化物有关,故B正确;
C.苏打为碳酸钠,碱性较强,不能用于治疗胃酸过多,故C错误;
D.乙醇可使蛋白质脱水而变性,不具有氧化性,故D错误;
答案:B.
【点睛】本题综合考查材料以及环境污染等知识,为高频考点,侧重于化学与生活、生产以及环境保护的考查,有利于培养学生良好的科学素养。
17.C
【分析】A.绿色化学的核心就是利用化学原理从源头上减少和消除工业生产对环境的污染;
B.甲烷分子结构为正四面体型,除乙烷外烷烃中碳链是锯齿形;
C.甲烷是含碳质量分数最小、最简单的烃;
D.常温时,CH4、C2H6、C3H8、C4H10、新戊烷均是气态;
【详解】A. 绿色化学的核心就是利用化学原理从源头上减少和消除工业生产对环境的污染,与绿色物质无关,故A项错误;
B. 甲烷分子结构为正四面体型,除乙烷外烷烃中的碳链均非直线型,为锯齿形,故B项错误;
C.烷烃的分子通式为CnH2n+2(n≥1),随着碳原子数的增多,烷烃中含碳质量分数逐渐增大,甲烷是含碳质量分数最低的烷烃,甲烷是碳原子数最少的烃、是最简单的烃,故C项正确;
D.常温时,CH4、C2H6、C3H8、C4H10、新戊烷均是气态,故D项错误;
综上,本题选C。
18.C
【详解】A. 一纸多用,尽量提高纸张的使用效率,减少纸张的浪费,A符合“绿色化学”;
B. 回收处理,减少纸张的浪费,B符合“绿色化学”;
C. 在高浓度氧气中燃烧,氧气易过量,浪费资源,C不符合“绿色化学”;
D . 积累、保存送造纸厂处理,实现废物再利用,D符合“绿色化学”。
故选C。
19.D
【详解】A.乙醇消毒的原理是使蛋白质凝固而变性,过氧化钠与次氯酸钠具有氧化性,通过将病毒氧化而消毒,故A错误;B.Ba2+本身是有毒的,所以能溶于水的钡盐是有毒的,钡餐是硫酸钡,硫酸钡沉淀不溶于水和酸,才可以做胃部造影剂,故B错误;C.钢铁在潮湿的空气中主要发生电化学腐蚀,故C错误;D.燃煤中添加生石灰,产生的SO2可以与CaO发生反应:CaO+SO2=CaSO3,进一步被空气中的氧气氧化生成CaSO4,减少SO2的排放,故D正确,本题选D。
20.D
【详解】A.将“84”消毒液具有强氧化性,与酒精反应,所以二者混合,杀菌消毒效果不好,A错误;
B.氧化铝陶瓷属于新型无机非金属材料,B错误;
C.不属于碱性氧化物,属于过氧化物,C错误;
D.“燃煤固硫”可以减小酸雨的排放,“煤的气化液化”可以使燃料更加充分燃烧,减少CO等有毒气体的排放,“静电除尘”可以除去空气中的粉尘,“汽车尾气催化净化”可以除去NO、CO等有毒气体,提高了空气质量,D正确;
故选D。
21.B
【详解】A.甲、乙均需加热,丙方案最简便,A错误;
B.乙方案涉及化学原料较少,产物无污染,最为经济合理,B正确;
C.丙方案涉及原料较多,不够经济,C错误;
D.甲方案铜与稀硫酸无法反应,需选用浓硫酸,D错误;
故选B。
22.A
【详解】A.草木灰主要成分是K2CO3,水解使溶液显碱性,水解产生的OH-与NH4H2PO4电离产生NH4+、H2PO4-都会发生反应,水解产生的OH-与NH4+变为NH3气逸出,混合使用使N元素含量降低,导致氮肥的肥效降低,A错误;
B.开发高效氢能、太阳能等新型电动汽车,既满足了人类对能源的需要,同时又不会产生大气污染物,故可解决城市机动车尾气排放问题,B正确;
C.扫取以水淋汁后,乃煎炼而成意思为:扫取后用水溶解,然后加热煎炼蒸发结晶得到硝酸钾晶体,用到的操作方法有:溶解、蒸发、结晶,C正确;
D.鸡蛋清主要成分是蛋白质,重金属盐中毒者服用用鸡蛋清后重金属会消耗鸡蛋清,从而缓解中毒使人得到急救,K2FeO4具有强的氧化性,可以对水杀菌消毒,逸出可作饮用水的消毒剂和净水剂,D正确;
故合理选项是A。
23.D
【详解】A.氮的氧化物,硫的氧化物是形成酸雨的主要原因,该项属于氮氧化物危害,选项A错误;
B.氮的氧化物是形成光化学烟雾的主要原因,该项属于氮氧化物危害,选项B错误;
C.氮氧化物、氟利昂等都是破坏臭氧曾德主要气体,该项属于氮氧化物危害,选项C错误;
D.二氧化碳、甲烷等是造成温室效应的主要气体,该项不属于氮氧化物危害,选项D正确。
答案选D。
24.B
【详解】A.“碳达峰、碳中和”是指我国承诺2030年前,二氧化碳的排放不再增长,达到峰值之后逐步降低,故碳是指二氧化碳,它能引起温室效应,A正确;
B.煤是由C、H、O、N、S等组成的复杂混合物,煤中碳不是以单质形式存在,B错误;
C.新能源又称非常规能源,是指传统能源之外的各种能源形式,指刚开始开发利用或正在积极研究、有待推广的能源,如太阳能、地热能、风能、海洋能、生物质能和核聚变能等,C正确;
D.CO2催化加氢合成甲酸,是实现“碳中和”的一种有效措施,D正确;
故选B。
25.B
【详解】A.蚕丝的主要成分是蛋白质,棉纤维的主要成分是纤维素,二者可用灼烧的方法区别,有烧焦的羽毛气味的是蚕丝,故A正确;
B.酿酒过程中葡萄糖转化为乙醇是氧化反应,淀粉转变为葡萄糖是水解反应,故B错误;
C.石材会释放放射性元素,装饰材料会释放CO、甲醛,均是室内空气污染物,故C正确;
D.混凝法是利用了胶体的凝聚作用,中和法是利用中和反应调节污水的pH,沉淀法是利用化学反应使重金属离子生成沉淀而除去,都可用于废水处理,故D正确;
答案选B。
26.对
【详解】如果将煤直接燃烧,不但燃烧效率低,而且容易造成环境污染。改善燃煤质量,可减少煤燃烧对大气造成的污染,可采取的措施有煤炭洗选加工,限高高硫分和高灰分煤的开采,加入适量石灰等。
所以答案是“对”。
27. 、
【详解】(1)溶于水后与反应生成,发生部分电离产生,方程式为:、;
(2)①通过固碳途径图可知,钙化作用是将转化为,同时释放出,反应为:;
②由于方程式中中的都来自于,所以根据氧原子守恒,方程式中左边为:,再根据碳原子守恒,方程式左边补充。
28.(1) 2NO+O2=2NO2 3NO2+H2O=2HNO3+NO c
(2) SO2+CaCO3CO2+CaSO3 2CaSO3+O22CaSO4 CaSO4+2H2O=CaSO4·2H2O
(3) CO2 使“温室效应”加剧,导致全球气候变暖
(4)将气体通入品红溶液观察溶液是否褪色,若溶液褪色,说明废气中含有SO2;若溶液不褪色,说明废气中不含SO2。
【详解】(1)①煤燃烧废气中NO与O2反应产生NO2,NO2溶于水反应产生HNO3,有关物质转化为硝酸的化学方程式为:2NO+O2=2NO2,3NO2+H2O=2HNO3+NO;
②a.硝酸是强酸,具有强氧化性,能杀死水中的浮游生物,减少鱼类食物的来源,破坏水生生态系统,a正确;
b.硝酸具有酸性,电线,铁轨,桥梁,含有金属铁等,它们能和硝酸反应,房屋含有金属和硅酸盐,它们也能和硝酸反应,会造成严重损害,b正确;
c.导致臭氧层空洞的是氟氯烃,不是硝酸,c错误;
d.硝酸中含有氮元素,硝酸与土壤中的矿物质发生作用转化为硝酸盐,可向植物提供氮肥,d正确;
故合理选项是c;
(2)由脱硫流程图可知:脱硫过程中SO2和CaCO3反应生成CO2和CaSO3,CaSO3在空气中不稳定,很容易转化为CaSO4,进而形成副产物石膏CaSO4·2H2O,则脱硫并形成副产物的过程中所发生的主要反应的化学方程式为:SO2+CaCO3CO2+CaSO3、2CaSO3+O22CaSO4、CaSO4+2H2O=CaSO4·2H2O;
(3)由脱硫流程图可知,脱硫过程反应生成CO2,使脱硫后的尾气中CO2的含量明显增加,CO2会导致温室效应,导致全球气候变暖;
(4)检验SO2常用品红溶液,操作为:将气体通入品红溶液观察溶液是否褪色,若溶液褪色,说明废气中含有SO2;若溶液不褪色,说明废气中不含SO2。
相关试卷
这是一份高中化学人教版 (2019)必修 第二册第三节 环境保护与绿色化学课后复习题,共17页。试卷主要包含了单选题,填空题等内容,欢迎下载使用。
这是一份高中化学人教版 (2019)必修 第二册第三节 环境保护与绿色化学课后练习题,共55页。试卷主要包含了单选题,填空题等内容,欢迎下载使用。
这是一份化学第三节 环境保护与绿色化学巩固练习,共55页。试卷主要包含了单选题,填空题等内容,欢迎下载使用。