













高中化学人教版 (2019)必修 第二册第三节 环境保护与绿色化学试讲课ppt课件
展开
这是一份高中化学人教版 (2019)必修 第二册第三节 环境保护与绿色化学试讲课ppt课件,文件包含高中化学新教材同步必修第一册第30讲环境保护与绿色化学教师版docx、高中化学新教材同步必修第一册第30讲环境保护与绿色化学学生版docx、高中化学新教材同步必修第二册第30讲环境保护与绿色化学PPT课件pptx等3份课件配套教学资源,其中PPT共0页, 欢迎下载使用。
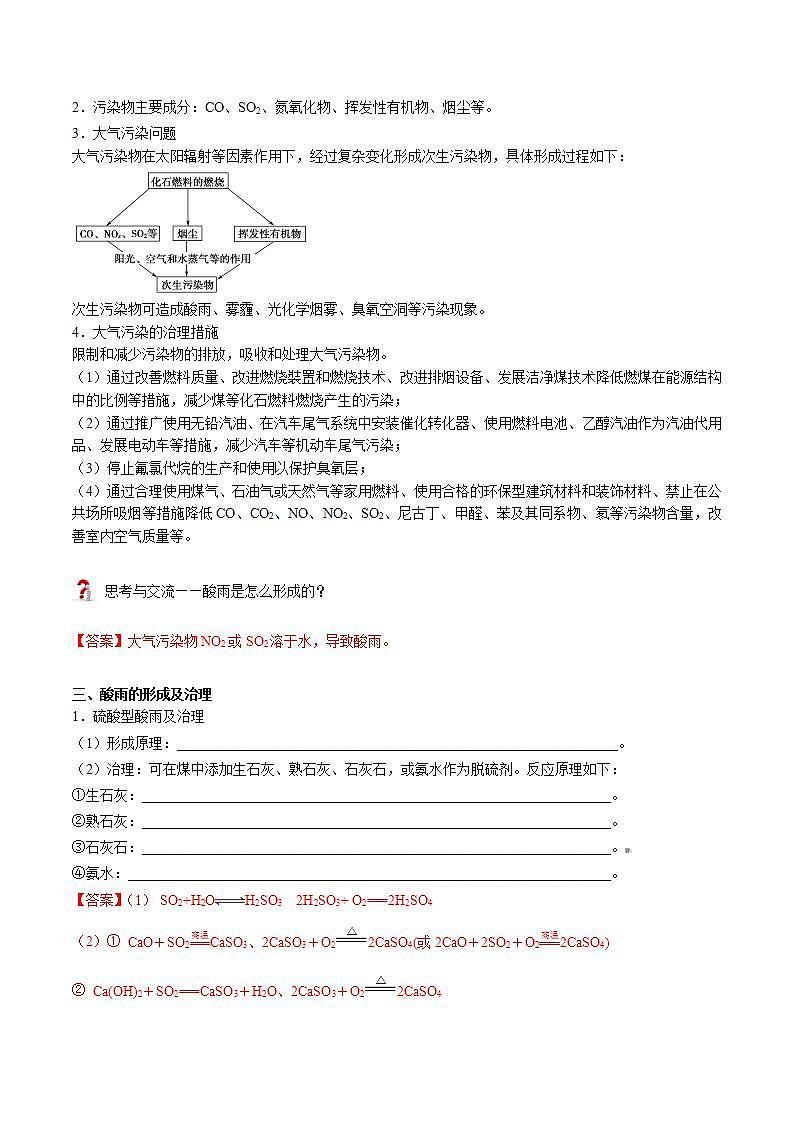
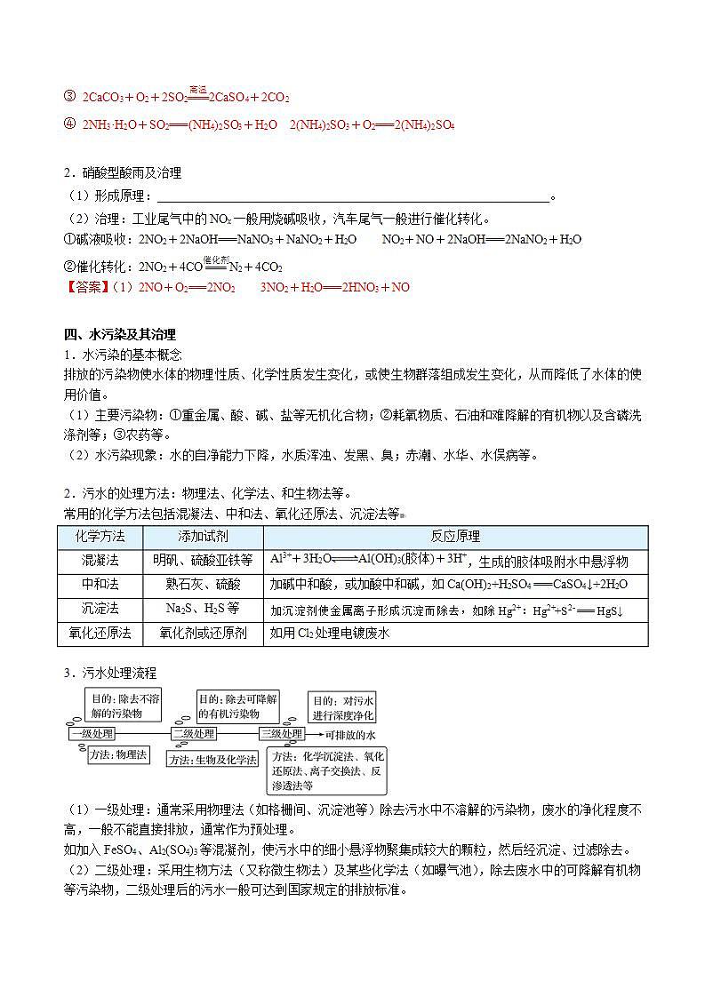
高中化学新教材特点分析及教学策略(一)化学基本概念和化学基本理论:全套教材的知识安排,注意各年级内及各年级间的联系,在保证知识结构的系统性和完整性的同时,对内容的安排采用了将各部分知识分散处理,相对集中的方法。(二)元素化合物知识:关于元素化合物知识,高一教材首先介绍了碱金属和卤素两个最典型的金属族和非金属族。(三)化工基础知识:高一介绍了硅酸盐工业和环境保护知识。高二主要介绍合成氨工业,删掉了硝酸工业、钢铁工业和铝的冶炼。重点突出了合成氨工业中合成氨条件的选择。 一、环境保护1.环境问题:主要是指由于人类不合理地开发和利用自然资源而造成的生态环境破坏,以及工农业生产和人类生活所造成的环境污染。2.环境保护的任务(1)环境质量监测:对污染物的存在形态、含量等进行分析和测定,为控制和消除污染提供可靠的数据。(2)治理工业“三废”(废水、废气、废渣)。(3)杜绝污染物的排放,从根本上解决环境问题。二、大气污染及其治理1.污染物主要来源:化石燃料的燃烧和工业生产过程产生的废气及其携带的颗粒物。2.污染物主要成分:CO、SO2、氮氧化物、挥发性有机物、烟尘等。3.大气污染问题大气污染物在太阳辐射等因素作用下,经过复杂变化形成次生污染物,具体形成过程如下:次生污染物可造成酸雨、雾霾、光化学烟雾、臭氧空洞等污染现象。4.大气污染的治理措施限制和减少污染物的排放,吸收和处理大气污染物。(1)通过改善燃料质量、改进燃烧裝置和燃烧技术、改进排烟设备、发展洁净煤技术降低燃煤在能源结构中的比例等措施,减少煤等化石燃料燃烧产生的污染;(2)通过推广使用无铅汽油、在汽车尾气系统中安装催化转化器、使用燃料电池、乙醇汽油作为汽油代用品、发展电动车等措施,减少汽车等机动车尾气污染;(3)停止氟氯代烷的生产和使用以保护臭氧层;(4)通过合理使用煤气、石油气或天然气等家用燃料、使用合格的环保型建筑材料和装饰材料、禁止在公共场所吸烟等措施降低CO、CO2、NO、NO2、SO2、尼古丁、甲醛、苯及其同系物、氡等污染物含量,改善室内空气质量等。 思考与交流——酸雨是怎么形成的? 【答案】大气污染物NO2或SO2溶于水,导致酸雨。 三、酸雨的形成及治理1.硫酸型酸雨及治理(1)形成原理:_______________________________________________________________。(2)治理:可在煤中添加生石灰、熟石灰、石灰石,或氨水作为脱硫剂。反应原理如下:①生石灰:___________________________________________________________________。②熟石灰:___________________________________________________________________。③石灰石:___________________________________________________________________。④氨水:_____________________________________________________________________。【答案】(1) SO2+H2OH2SO3 2H2SO3+ O2===2H2SO4 (2)① CaO+SO2CaSO3、2CaSO3+O22CaSO4(或2CaO+2SO2+O22CaSO4)② Ca(OH)2+SO2===CaSO3+H2O、2CaSO3+O22CaSO4③ 2CaCO3+O2+2SO22CaSO4+2CO2④ 2NH3·H2O+SO2===(NH4)2SO3+H2O 2(NH4)2SO3+O2===2(NH4)2SO4 2.硝酸型酸雨及治理(1)形成原理:_______________________________________________________________。(2)治理:工业尾气中的NOx一般用烧碱吸收,汽车尾气一般进行催化转化。①碱液吸收:2NO2+2NaOH===NaNO3+NaNO2+H2O NO2+NO+2NaOH===2NaNO2+H2O②催化转化:2NO2+4CON2+4CO2【答案】(1)2NO+O2===2NO2 3NO2+H2O===2HNO3+NO 四、水污染及其治理1.水污染的基本概念排放的污染物使水体的物理性质、化学性质发生变化,或使生物群落组成发生变化,从而降低了水体的使用价值。(1)主要污染物:①重金属、酸、碱、盐等无机化合物;②耗氧物质、石油和难降解的有机物以及含磷洗涤剂等;③农药等。(2)水污染现象:水的自净能力下降,水质浑浊、发黑、臭;赤潮、水华、水俣病等。 2.污水的处理方法:物理法、化学法、和生物法等。常用的化学方法包括混凝法、中和法、氧化还原法、沉淀法等化学方法添加试剂反应原理混凝法明矾、硫酸亚铁等Al3++3H2OAl(OH)3(胶体)+3H+,生成的胶体吸附水中悬浮物中和法熟石灰、硫酸加碱中和酸,或加酸中和碱,如Ca(OH)2+H2SO4 === CaSO4↓+2H2O沉淀法Na2S、H2S等加沉淀剂使金属离子形成沉淀而除去,如除Hg2+:Hg2++S2- === HgS↓氧化还原法氧化剂或还原剂如用Cl2处理电镀废水 3.污水处理流程(1)一级处理:通常采用物理法(如格栅间、沉淀池等)除去污水中不溶解的污染物,废水的净化程度不高,一般不能直接排放,通常作为预处理。如加入FeSO4、Al2(SO4)3等混凝剂,使污水中的细小悬浮物聚集成较大的颗粒,然后经沉淀、过滤除去。(2)二级处理:采用生物方法(又称微生物法)及某些化学法(如曝气池),除去废水中的可降解有机物等污染物,二级处理后的污水一般可达到国家规定的排放标准。(3)三级处理:主要采用化学沉淀法、氧化还原法、离子交换法和反渗透等,对污水进行深度处理和净化,进一步除去二级处理未能去除的污染物,包括微生物未能降解的有机物、可溶性无机物等。经过三级处理后的水可用于绿化和景观用水等。 五、固体废物污染及治理1.常见的固体废物污染:主要是指生活垃圾、工业废料随意堆放造成的污染。2.治理原则:无害化、减量化、资源化的原则,从而达到减少环境污染和资源回收利用这两个重要目的。环境保护的措施【例1】“绿水青山就是金山银山”。下列做法不利于保护环境的是( )A.推广使用电动汽车等低碳交通工具B.推广垃圾分类,电子设备以旧换新C.用生物方法脱除生活污水中的氮和磷D.加大铅酸蓄电池、含汞锌锰等电池的生产【答案】D 【变1-1】下列有关节约资源和保护环境的说法不正确的是( )A.回收塑料及钢铁制品可以减少二氧化碳的排放B.使用地热能、生物质能等非化石能源可减少PM2.5C.开采使用地下可燃冰,可以增加非化石能源消费比例D.创新生产工艺,实现电动机车替代燃油机车符合绿色发展方式【答案】C 环境污染问题【例2】以下非金属氧化物与其引起的环境问题及主要来源对应正确的是( )选项氧化物环境问题主要来源ACO2破坏臭氧层化石燃料的燃烧BSO2温室效应汽车尾气的排放CNO2光化学烟雾工厂废气、汽车尾气的排放DCO酸雨汽车尾气和化石燃料的不完全燃烧【答案】C 【变2】空气污染物通常以气态形式进入地面或低层大气环境。空气污染物与其主要来源不对应的是( ) 污染物来源AHCHO家具生产与使用、质量低劣的涂料的使用BNO和NO2飞机、汽车尾气C悬浮颗粒物建筑施工、燃煤的使用DSO2雷电时在空气中产生【答案】D 环境污染与保护【例3】化学与生活息息相关,下列关于生活中的化学说法错误的是( )A.近期全球爆发了新型冠状病毒,从化学角度,可用含氯的消毒剂、75%酒精、过氧化氢进行病毒的杀灭B.汽车的排气管上装有“催化转化器”,使有毒的CO 和 NO 反应生成N2和CO2C.大量燃烧化石燃料排放的废气中含大量CO2、SO2,造成大气污染,从而使雨水 pH=5.6D.推广使用燃煤脱硫技术,主要是为了防治酸雨【答案】C 【变3-2】以下说法中不正确的是( )A.大气中SO2、NO2随雨水降下可能形成酸雨,酸雨的pH值小于5.6B.冬天烧煤时可在煤中加入生石灰减少二氧化硫的排放C.开发清洁能源汽车能减少和控制汽车尾气污染D.空气质量报告的指标中,有可吸入颗粒物、SO2、NO2、CO2等物质的指数【答案】D 【例4】将煤块粉碎、经脱硫处理、在适当过量的空气中燃烧,这样处理的目的是( )①使煤充分燃烧,提高煤的利用率 ②减少SO2的产生,避免造成“酸雨” ③减少有毒的CO产生,避免污染空气 ④减少CO2的产生,避免“温室效应”A.①②③ B.②③④ C.①③④ D.①②③④【答案】A 【例5】某冶金厂废水的pH为4.5,含超标10倍的Pb2+。该厂处理废水的下列设计中,比较合理的是( )A.用离子交换法除去Pb2+B.在废水中加硫酸,生成PbSO4沉淀C.在废水中加NaOH,调节pH到11.0,使Pb2+转化为氢氧化物沉淀D.在废水中加石灰,调节pH到11.0,使Pb2+转化为氢氧化物沉淀【答案】D 【例7】Ⅰ.某次采集酸雨样品,每隔一段时间测定一次pH,得到数据如下:时间开始8小时16小时24小时32小时40小时48小时pH5.04.84.54.34.24.04.0(1)放置时,雨水样品酸性 (填“增强”、“减弱”或“不变”)。酸性变化的原因是__________________________________________________________(用化学方程式表示)。Ⅱ.汽车尾气(含有烃类、CO、SO2与NO等物质)是城市空气的污染源。治理的方法之一是在汽车的排气管上装一个“催化转换器”(用铂、钯合金作催化剂)。它的特点是使CO与NO反应,生成可参与大气生态环境循环的无毒气体,并促使烃类充分燃烧及SO2的转化。(2)写出一氧化碳与一氧化氮反应的化学方程式______________________________________________。(3)在“催化转化器”转化后的气体中有CO2、SO2,下列不能鉴别这两种气体的是_________。A.KMnO4溶液 B.石灰水 C.BaCl2溶液 D.品红溶液(4)有效减少城市污染的方法可以有_________。A.开发氢能源 B.使用电动车 C.植树造林 D.戴上呼吸面具【答案】(1)增强 2SO2+2H2O+O2===2H2SO4或(2H2SO3+O2===2H2SO4)(2)2CO+2NO2CO2+N2(3)B (4)ABC 一、绿色化学的核心思想绿色化学也称环境友好化学,其核心思想就是改变“先污染后治理”的观念和做法,利用化学原理和技术手段,减少或消除在生产和应用中涉及的有害化学物质,实现从源头减少或消除环境污染。二、原子利用率1.定义:原子利用率= ×100%2.“原子经济性反应”:按照绿色化学的思想,最理想的“原子经济性反应”就是反应物的原子全部转化为期望的最终产物,这时原子利用率为100%。 思考与交流 【答案】(1)25.4% 100%(2)化合反应、加聚反应、加成反应 三、绿色化学示意图 绿色化学的核心思想【例8】最近,国际上提出的绿色化学是指化学工业生产中( )A.对废水、废气、废渣进行严格处理B.不排放任何有害物质C.在化工厂周围种草、种树、种花,使化工厂成为花园式工厂D.以绿色植物为原料,以生物催化剂实现化工生产过程的化学【答案】B 原子经济性反应【例9】原子利用率=期望产物的总质量与生成物的总质量之比,原子利用率越高对环境污染越小。在下列制备环氧乙烷的反应中,原子利用率最高的是( )A.B.C.D.【答案】D 【变9-3】“绿色化学”要求从经济、环保和技术上设计可行的化学反应。据此,由单质镁制硝酸镁的下列4个方案中,你认为可行而且符合“绿色化学”要求的方案是( )A.MgMg(NO3)2B.MgMgCl2Mg(OH)2Mg(NO3)2C.MgMgOMg(NO3)2D.MgMgSO4Mg(NO3)2【答案】C 绿色化学【例10】以下是与绿色化学、环境保护和人类健康息息相关的三个主题,请根据已知信息回答下列问题:(1)下列制备氯乙烷的反应中原子经济性最高的是________A.CH2==CH2+HCl―→CH3CH2ClB.CH3CH2OH+HClCH3CH2Cl+H2OC.CH3CH3+Cl2CH3CH2Cl+HClD.CH2==CHCl+H2CH3CH2Cl由上述四个反应可归纳出,原子经济性最高的是______(填反应类型)。(2)有毒物质的无害化处理也是绿色化学研究的内容之一。ClO2是一种性能优良的消毒剂,它可将废水中少量的CN-等有毒的酸根离子氧化而除去。请写出用ClO2将废水中的CN-氧化成无毒气体的离子方程式:______________________________________,该方法的优点是______________________________________。(3)某饮用水厂由天然水制备纯净水(去离子水)的工艺流程示意图如下:活性炭的作用是__________________________________________________________________。O3消毒的优点是__________________________________________________________________。【答案】(1)AD 加成反应(2)2ClO2+2CN-===2CO2+N2+2Cl- 产物为无毒无害的Cl-、CO2和N2(3)吸附水中的有机物(或除去水中的异味) 反应产物无毒无害 【练1】十九大报告中指出:“绿水青山就是金山银山。”而利用化学知识降低污染、治理污染,改善人类居住环境是化学工作者当前的首要任务。下列做法不利于环境保护的是( )A.开发清洁能源B.有效提高能源利用率C.研制易降解的生物农药D.对废电池做深埋处理【答案】D 【练2】下列行为中不符合促进“低碳经济”宗旨的是( )A.发展水电,开发新能源,如核能、太阳能、风能等,减少对矿物能源的依赖B.尽量使用含C的产品,减少使用含C或C的产品C.推广煤的干馏、气化、液化技术,提供清洁、高效燃料和基础化工原料D.推广利用微生物发酵技术,将植物秸秆、动物粪便等制成沼气替代液化石油气【答案】B 【练3】污水处理的主要方法有:①中和法;②化学沉淀法;③氧化还原法;④过滤法。其中属于化学方法的有( )A.①②③ B.①②④ C.②③④ D.①②③④【答案】A 【练4】当今环境污染已成为人类面临的重大威胁,下列对应关系不完全正确的是( )A.酸雨——SO2、NO2、CO2等B.光化学烟雾——NO2、CxHy等C.温室效应——CO2、CH4等D.白色污染——各种颜色的难降解的塑料膜、塑料袋等【答案】A 【练5】化学与生活密切相关,下列说法正确的是( )A.使用填埋法处理未经分类的生活垃圾B.用K2FeO4代替Cl2处理饮用水,既有杀菌消毒作用,又有净水作用C.向鸡蛋清溶液中加入CuSO4溶液,有沉淀析出,该性质可用于蛋白质的分离与提纯D.CO2、NO2或SO2的排放是形成酸雨的主要原因【答案】B 【练6】造成雾霾的重要原因之一是汽车尾气的排放,汽车加装尾气处理装置可以减少有害尾气的排放。在汽车尾气净化装置里,气体在催化剂表面吸附与解吸作用的过程如下图所示。下列说法错误的是( )A.NO2是该过程的中间产物 B.汽车尾气的主要污染成分为CO和NOC.NO和O2必须在催化剂表面才能反应D.该催化转化的总反应方程式:2NO+O2+4CO4CO2+N2【答案】C 【练7】绿色化学的核心就是利用化学原理从源头上减少或消除工业生产对环境的污染。下列不符合绿色化学理念的是( )A.尽可能使用无毒无害的原材料B.尽可能减少生产过程中的能量消耗C.治理产生的污染优于防治污染的产生D.尽可能采用对人类和环境低毒或无毒的合成路线【答案】C【练8】煤是一种常用的燃料,但由于燃烧产生的废气中含有的SO2、NO2和NO等多种有害气体和烟尘会对环境造成污染,因此需要对煤进行加工后再燃烧,或将废气净化后再排放。(1)将煤直接进行燃烧,造成环境污染的表现之一是形成硝酸型酸雨。①有关物质转化为硝酸的反应中,原子利用率为100%的反应的化学方程式为_____________。②以下是对硝酸型酸雨的评价,其中正确的是________(填字母)。a.能杀死水中的浮游生物,减少鱼类食物来源,破坏生态系统b.对电线、铁轨、桥梁、房屋等均会造成严重损害c.破坏臭氧层(2)如图所示是对煤燃烧产生的废气进行常温脱硫处理的基本流程示意图,试写出在废气脱硫并形成副产物的过程中所发生的主要反应的化学方程式:_________________________________________________________________________________________________________________________________________。(3)废气脱硫以后含量明显增加的气体是____________(写物质名称),它对环境的负面影响是________________________________________________________________________。(4)检验脱硫后的气体中是否含有SO2的简单方法是______________________________________________________________________________________________________________________________________。【答案】(1)①2NO+O2===2NO2 ②ab(2)CaCO3+SO2===CaSO3+CO2、2CaSO3+O2===2CaSO4、CaSO4+2H2O===CaSO4·2H2O(3)二氧化碳 使“温室效应”加剧,导致全球气候变暖(4)将气体通入品红溶液中,观察溶液是否褪色,若溶液褪色,说明废气中还含有SO2;若溶液不褪色,说明废气中不含SO2 【练9】绿色化学是“预防污染”的根本手段,它的目标是研究和寻找能充分利用的无毒害原材料,最大限度地节约能源,在化工生产各个环节中都实现净化和无污染。(1)下列各项符合“绿色化学”要求的是____。A.处理废弃物 B.治理污染点 C.减少有毒物 D.杜绝污染源(2)在我国西部大开发中,某地为筹建一大型化工基地,征集到下列方案,其中你认为可行的是____。A.建在西部干旱区可以脱贫致富B.应建在水资源丰富和交通方便且远离城市的郊区C.企业有权自主选择厂址D.不宜建在人口稠密的居民区(3)某化工厂排放的污水中含有Mg2+、Fe3+、Cu2+、Hg2+四种离子。某同学设计了从该污水中回收纯净的金属铜的方案。
在能制得纯铜的方案中,哪一步操作会导致环境污染?_________。应增加哪些措施防止污染?________________________________________________。【答案】D BD 第③步 增加冷凝回收装置
相关课件
这是一份高中化学人教版 (2019)必修 第二册第八章 化学与可持续发展第三节 环境保护与绿色化学备课ppt课件,共38页。PPT课件主要包含了一环境保护,二绿色化学,问题探究,答案D,答案A等内容,欢迎下载使用。
这是一份人教版 (2019)必修 第二册第三节 环境保护与绿色化学教学ppt课件,共39页。PPT课件主要包含了课前·新知导学,化石燃料,颗粒物,光化学烟雾,硫酸亚铁,硫酸铝,聚合氯化铝,较大颗粒,氧化还原,环境友好等内容,欢迎下载使用。
这是一份人教版 (2019)必修 第二册第三节 环境保护与绿色化学精品课件ppt,文件包含高中化学新教材同步必修第一册第30讲环境保护与绿色化学教师版docx、高中化学新教材同步必修第一册第30讲环境保护与绿色化学学生版docx、高中化学新教材同步必修第二册第30讲环境保护与绿色化学PPT课件pptx等3份课件配套教学资源,其中PPT共0页, 欢迎下载使用。