


人教版 (2019)必修 第二册第三节 环境保护与绿色化学课堂检测
展开
这是一份人教版 (2019)必修 第二册第三节 环境保护与绿色化学课堂检测,共11页。
1、认识化学对环境保护的意义,掌握常见的环境污染问题
2、了解绿色化学的含义,知道在化工生产中遵循“绿色化学”思想的重要性
【主干知识梳理】
一、化学与环境保护
1、环境保护
(1)环境问题:主要是指由于人类不合理地开发和利用自然资源而造成的生态环境破坏,以及工农业生产和人类生活所造成的环境污染
(2)环境保护的任务
①环境监测:对污染物的存在形态、含量等进行分析和测定,为控制和消除污染提供可靠的数据
②治理工业三废(废水、废气、废渣)
③寻找源头治理环境污染的生产工艺:杜绝污染物的排放,从根本上解决环境问题
(3)常见的环境污染
(4)常见工业废气的成分及处理
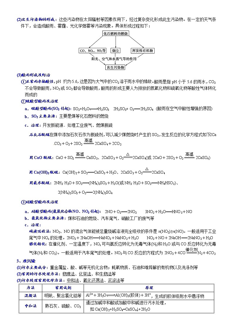
2、大气污染
(1)污染物主要来源:除了自然因素外,大气污染物主要来自化石燃料的燃烧和工业生产过程产生的废气及其携带的颗粒物
(2)次生污染物的形成:这些污染物在太阳辐射等因素作用下,经过复杂变化形成此生污染物。在一定的天气条件下,会造成酸雨、雾霾、光化学烟雾等污染现象。具体形成过程如下:
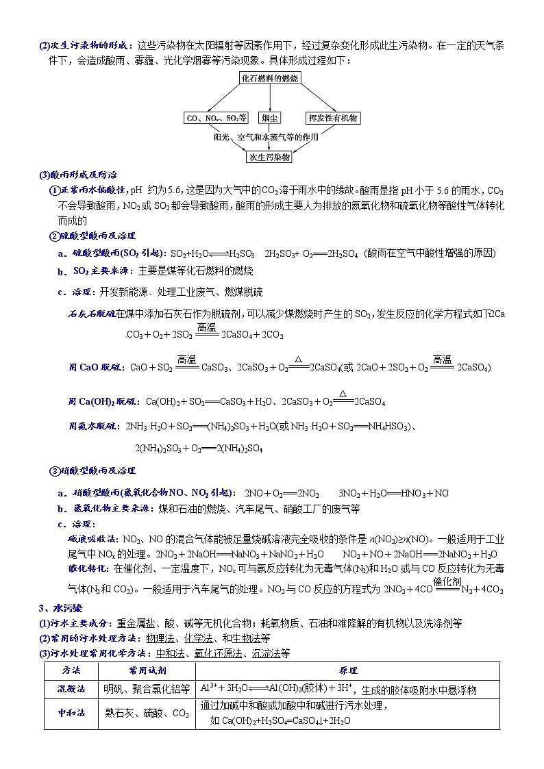
(3)酸雨形成及防治
= 1 \* GB3 \* MERGEFORMAT ①正常雨水偏酸性,pH 约为 5.6,这是因为大气中的 CO2溶于雨水中的缘故。酸雨是指pH小于5.6的雨水,CO2不会导致酸雨,NO2或SO2都会导致酸雨,酸雨的形成主要人为排放的氮氧化物和硫氧化物等酸性气体转化而成的
②硫酸型酸雨及治理
a.硫酸型酸雨(SO2引起):SO2+H2OH2SO3 2H2SO3+ O2===2H2SO4 (酸雨在空气中酸性增强的原因)
b.SO2主要来源:主要是煤等化石燃料的燃烧
c.治理:开发新能源、处理工业废气、燃煤脱硫
石灰石脱硫:在煤中添加石灰石作为脱硫剂,可以减少煤燃烧时产生的SO2,发生反应的化学方程式如下:2CaCO3+O2+2SO2eq \(=====,\s\up7(高温))2CaSO4+2CO2
用CaO脱硫:CaO+SO2eq \(=====,\s\up7(高温))CaSO3、2CaSO3+O22CaSO4(或2CaO+2SO2+O2eq \(=====,\s\up7(高温))2CaSO4)
用Ca(OH)2脱硫:Ca(OH)2+SO2===CaSO3+H2O、2CaSO3+O22CaSO4
用氨水脱硫:2NH3·H2O+SO2===(NH4)2SO3+H2O(或NH3·H2O+SO2===NH4HSO3)、
2(NH4)2SO3+O2===2(NH4)2SO4
③硝酸型酸雨及治理
a.硝酸型酸雨(氮氧化合物NO、NO2引起): 2NO+O2===2NO2 3NO2+H2O===HNO3+NO
b.氮氧化物主要来源:煤和石油的燃烧、汽车尾气、硝酸工厂的废气等
c.治理:
碱液吸收法:NO2、NO的混合气体能被足量烧碱溶液完全吸收的条件是n(NO2)≥n(NO)。一般适用于工业尾气中NOx的处理。2NO2+2NaOH===NaNO3+NaNO2+H2O NO2+NO+2NaOH===2NaNO2+H2O
催化转化:在催化剂、一定温度下,NOx可与氨反应转化为无毒气体(N2)和H2O或与CO反应转化为无毒气体(N2和CO2)。一般适用于汽车尾气的处理。NO2与CO反应的方程式为2NO2+4COeq \(=====,\s\up7(催化剂))N2+4CO2
3、水污染
(1)污水主要成分:重金属盐、酸、碱等无机化合物;耗氧物质、石油和难降解的有机物以及洗涤剂等
(2)常用的污水处理方法:物理法、化学法、和生物法等
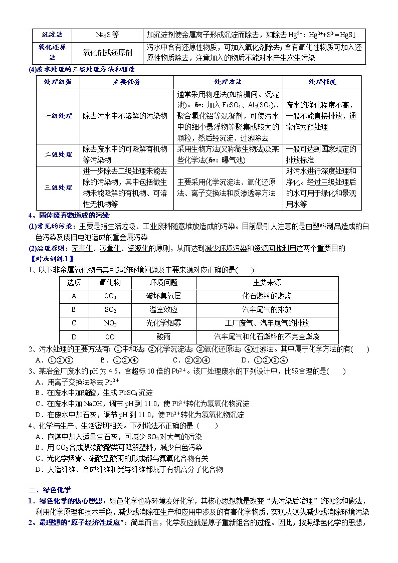
(3)污水处理常用化学方法:中和法、氧化还原法、沉淀法等
(4)废水处理的三级处理方法和程度
4、固体废弃物造成的污染
(1)常见的污染:主要是指生活垃圾、工业废料随意堆放造成的污染。目前最引人注意的是由塑料制品造成的白色污染及废旧电池造成的重金属污染
(2)治理原则:无害化、减量化、资源化的原则,从而达到减少环境污染和资源回收利用这两个重要目的
【对点训练1】
1、以下非金属氧化物与其引起的环境问题及主要来源对应正确的是( )
2、污水处理的主要方法有:①中和法;②化学沉淀法;③氧化还原法;④过滤法。其中属于化学方法的有( )
A.①②③ B.①②④ C.②③④ D.①②③④
3、某冶金厂废水的pH为4.5,含超标10倍的Pb2+。该厂处理废水的下列设计中,比较合理的是( )
A.用离子交换法除去Pb2+
B.在废水中加硫酸,生成PbSO4沉淀
C.在废水中加NaOH,调节pH到11.0,使Pb2+转化为氢氧化物沉淀
D.在废水中加石灰,调节pH到11.0,使Pb2+转化为氢氧化物沉淀
4、化学与生产、生活密切相关。下列说法不正确的是( )
A.向煤中加入适量生石灰,可减少SO2对大气的污染
B.用CO2合成聚碳酸酯类可降解塑料,减少白色污染
C.光化学烟雾、硝酸型酸雨的形成都与氮氧化合物有关
D.人造纤维、合成纤维和光导纤维都属于有机高分子化合物
二、绿色化学
1、绿色化学的核心思想:绿色化学也称环境友好化学,其核心思想就是改变“先污染后治理”的观念和做法,利用化学原理和技术手段,减少或消除在生产和应用中涉及的有害化学物质,实现从源头减少或消除环境污染
2、最理想的“原子经济性反应”:简单而言,化学反应就是原子重新组合的过程。因此,按照绿色化学的思想,最理想的“原子经济性反应”就是反应物的原子全部转化为期望的最终产物,这时原子利用率为100%
原子利用率=eq \f(期望产物的总质量,生成物的总质量)×100%
3、寻找从源头上治理环境污染的生产工艺
从人类生产活动的角度来说,污染物的排放大都是从物质的工业生产开始的,实施清洁能源生产既能满足人们的物质需求,又可以合理使用自然资源,同时能从根本上解决环境问题。
4、绿色化学示意图
【对点训练2】
1、绿色化学的核心就是利用化学原理从源头上减少和消除工业生产对环境的污染。下列不符合绿色化学理念的是( )
A.尽可能使用无毒无害的原材料 B.尽可能减少生产过程中的能量消耗
C.治理产生的污染优于防治污染的产生 D.尽可能采用对人类和环境低毒或无毒的合成路线
2、原子利用率=期望产物的总质量与生成物的总质量之比,原子利用率越高对环境污染越小。在下列制备环氧乙烷的反应中,原子利用率最高的是( )
A. B.
C. D.
3、以乙烯为原料生产环氧乙烷,过去主要使用的是氯代乙醇法,包括以下两步反应:
CH2===CH2+Cl2+H2O―→ClCH2CH2OH+HCl
2ClCH2CH2OH+Ca(OH)2―→+CaCl2+2H2O
总的反应可表示为:CH2===CH2+Cl2+Ca(OH)2―→+CaCl2+H2O
现代石油化工采用银作催化剂,可以实现一步完成:2CH2===CH2+O2eq \(――→,\s\up9(Ag))
(1)两种生产工艺的原子利用率分别为______,______
(2)列出原子利用率为100%的化学反应类型及其实际例子的方程式__________________________________
(3)原子利用率与产率是否相同?________(填“是”或“否”)
【课后作业】
1、化学与生活密切相关。下列说法错误的是( )
A.PM2.5是指直径不大于2.5μm的可吸入悬浮颗粒物
B.绿色化学要求从源头上消除或减少生产活动对环境的污染
C.燃煤中加入CaO可以减少酸雨的形成及温室气体的排放
D.天然气和液化石油气是我国目前推广使用的清洁燃料
2、空气污染物通常以气态形式进入地面或低层大气环境。空气污染物与其主要来源不对应的是( )
3、造成雾霾的重要原因之一是汽车尾气的排放,汽车加装尾气处理装置可以减少有害尾气的排放。在汽车尾气净化装置里,气体在催化剂表面吸附与解吸作用的过程如下图所示。下列说法错误的是( )
A.NO2是该过程的中间产物
B.汽车尾气的主要污染成分为CO和NO
C.NO和O2必须在催化剂表面才能反应
D.该催化转化的总反应方程式:2NO+O2+4COeq \(=======,\s\up8(催化剂))4CO2+N2
4、不仅化工生产应遵循绿色化学的原则,化学实验也应遵循绿色化学的原则,实现原料和过程的绿色化。下列实验或实验过程遵循绿色化学原则的是( )
A.用过量的氯气进行性质实验 B.用双氧水代替高锰酸钾制取氧气
C.用溴水代替碘水进行萃取实验 D.用铜粉代替铜丝进行Cu与浓硝酸的反应
5、下列做法不值得提倡的是( )
A.选用回收废纸制造的纸箱 B.选用一次性筷子、纸杯和塑料袋
C.将生活垃圾进行分类处理 D.选乘公共交通工具出行
6、下列做法与社会可持续发展理念相违背的是( )
A.改进汽车尾气净化技术,减少大气污染物的排放 B.开发利用可再生能源,减少化石燃料的使用
C.研发可降解高分子材料,减少“白色污染” D.过度开采矿物资源,促进地方经济发展
7、下列关于化学与生产、生活的认识正确的是( )
A.绿色食品就是不使用化肥农药,不含任何化学物质的食品
B.合理开发利用可燃冰,有助于缓解能源紧缺的状况
C.蔬菜表面洒少许福尔马林(甲醛的水溶液),可保鲜和消毒
D.用Ba(OH)2处理含Cu2+的废水,可消除水中重金属离子的污染
8、下列关于化学与生产、生活的认识不正确的是( )
A.CO2、CH4、N2等均是造成温室效应的气体
B.使用清洁能源是防止酸雨发生的重要措施之一
C.节能减排符合低碳经济的要求
D.合理开发利用可燃冰(固态甲烷水合物)有助于缓解能源紧缺
9、下列有关环境问题的说法正确的是( )
A.燃煤中加入适量石灰石,可减少废气中SO2的量
B.臭氧的体积分数超过10-4%的空气有利于人体健康
C.pH在5.6~7.0之间的降水通常称为酸雨
D.含磷合成洗涤剂易于被细菌分解,故不会导致水体污染
10、化学与人类生产、生活、社会可持续发展密切相关,下列说法不正确的是( )
A.“天宫一号”中使用的碳纤维,是一种新型无机非金属材料
B.为防止富脂食品氧化变质,常在包装袋中放入生石灰
C.开发新能源,减少对化石燃料的依赖,可以促进低碳经济
D.“静电除尘”“燃煤固硫”“汽车尾气催化净化”都能提高空气质量
11、某市拟投资建设一个工业酒精厂,目的是用工业酒精与汽油混合制成“乙醇汽油”。已知制酒精的方法有三种:
①CH2==CH2+H2Oeq \(―――→,\s\up11(催化剂),\s\d4(△))CH3CH2OH ②CH3CH2Br+H2Oeq \(――→,\s\up11(NaOH),\s\d4(△))CH3CH2OH+HBr
③(C6H10O5)n(淀粉)+nH2Oeq \(―――→,\s\up7(淀粉酶))nC6H12O6(葡萄糖) C6H12O6(葡萄糖)eq \(―――→,\s\up7(酒化酶))2C2H5OH+2CO2↑
从绿色化学(“原子利用率”最大化)的角度看,制酒精最好的方法是( )
A.① B.③ C.①③ D.①②③
12、在“绿色化学工艺”中,理想状态是反应物中的原子全部转化为期望的最终产物,即原子利用率为100%。下列反应类型能体现“原子经济性”原则的是( )
①置换反应 ②化合反应 ③分解反应 ④取代反应 ⑤加成反应 ⑥加聚反应 ⑦酯化反应
A.②⑤⑥ B.②④⑤ C.只有⑥ D.只有⑥⑦
13、“绿色化学”要求从经济、环保和技术上设计可行的化学反应。据此,由单质镁制硝酸镁的下列4个方案中,你认为可行而且符合“绿色化学”要求的方案是( )
A.Mgeq \(――→,\s\up7(HNO3))Mg(NO3)2
B.Mgeq \(――→,\s\up7(Cl2))MgCl2eq \(――――→,\s\up7(NaOH溶液))Mg(OH)2eq \(―――→,\s\up7(稀硝酸))Mg(NO3)2
C.Mgeq \(――→,\s\up7(O2))MgOeq \(―――→,\s\up7(稀硝酸))Mg(NO3)2
D.Mgeq \(――→,\s\up7(浓硫酸))MgSO4eq \(―――――→,\s\up7(BaNO32溶液))Mg(NO3)2
14、全球气候变暖给人类的生存和发展带来了严峻挑战。在此背景下,“新能源”“低碳”“节能减排”“吃干榨尽”等概念愈来愈受到人们的重视。下列有关说法不正确的是( )
A.太阳能、地热能、生物质能和核聚变能均属于“新能源”
B.“低碳”是指采用含碳量低的烃类作为燃料
C.如图所示,甲烷经一氯甲烷生成低碳烯烃的途径体现了“节能减排”的思想
D.让煤变成合成气,把煤“吃干榨尽”,实现了煤的清洁、高效利用
15、将煤块粉碎、经脱硫处理、在适当过量的空气中燃烧,这样处理的目的是( )
①使煤充分燃烧,提高煤的利用率 ②减少SO2的产生,避免造成“酸雨”
③减少有毒的CO产生,避免污染空气 ④减少CO2的产生,避免“温室效应”
A.①②③ B.②③④ C.①③④ D.①②③④
16、PM2.5是指大气中直径小于或等于2.5微米的颗粒物,也称为可入肺颗粒物。部分城市已将PM2.5列入空气质量播报指标。下列有关说法中不正确的是( )
A.空气中PM2.5含量较高时,容易引起呼吸系统疾病
B.国家应该大力开发和使用太阳能、风能、天然气等可再生能源来降低环境污染
C.PM2.5在空气中不一定能形成气溶胶
D.研制开发燃料电池汽车,减少机动车尾气排放,在某种程度上可以减少空气中PM2.5含量
17、“化学,让生活更美好”,下列叙述不能直接体现这一主旨的是( )
A.风力发电,让能源更清洁 B.合成光纤,让通讯更快捷
C.合成药物,让人类更健康 D.环保涂料,让环境更宜居
18、下列说法正确的是( )
A.利用化石燃料燃烧放出的热量使水分解产生氢气,是氢能开发的研究方向
B.光合作用是将光能转化为化学能的有效途径
C.石油、煤、天然气属于二次能源
D.绿色化学最显著的特征是在生产化工产品过程中必须以绿色植物为原料
19、下列说法不正确的是( )
A.采用原煤脱硫技术,可减少燃煤燃烧时产生的SO2
B.自来水可用氯气来杀菌消毒,说明氯气无毒
C.氮氧化物可以破坏臭氧层,也能形成酸雨
D.化石燃料燃烧产生大量CO2,会导致温室效应
20、下列反应最符合绿色化学原子经济性要求的是( )
①乙烷与氯气制备一氯乙烷
②乙烯聚合为聚乙烯高分子材料
③苯和硝酸反应制备硝基苯
A.①④ B.②④ C.①③ D.②③
21、下列说法不正确的是( )
A.人与自然是生命共同体,人类必须尊重自然、顺应自然、保护自然
B.除了自然因素外,大气污染物主要来自化石燃料燃烧和工业生产过程产生的废气及其携带的颗粒物
C.绿色化学的核心就是利用化学原理从源头上减少和消除工业生产对环境的污染
D.含硫或磷的大量污水任意排向湖泊、水库和近海海域,会造成水华、赤潮等水体污染问题
22、下列有关节约资源和保护环境的说法不正确的是( )
A.回收塑料及钢铁制品可以减少二氧化碳的排放
B.使用地热能、生物质能等非化石能源可减少PM2.5
C.开采使用地下可燃冰,可以增加非化石能源消费比例
D.创新生产工艺,实现电动机车替代燃油机车符合绿色发展方式
23、化学与生活密切相关,下列说法正确的是( )
A.使用填埋法处理未经分类的生活垃圾
B.用K2FeO4代替Cl2处理饮用水,既有杀菌消毒作用,又有净水作用
C.向鸡蛋清溶液中加入CuSO4溶液,有沉淀析出,该性质可用于蛋白质的分离与提纯
D.CO2、NO2或SO2的排放是形成酸雨的主要原因
24、常见的污染分为一次污染和二次污染。二次污染是排入环境中的一次污染物在物理、化学因素或微生物作用下发生变化所生成的新污染物,如反应2NO+O2===2NO2中,二氧化氮为二次污染物。下列三种气体:①二氧化硫;②二氧化氮;③硫化氢。其中能生成二次污染物的是( )
A.只有①② B.只有②③ C.只有①③ D.①②③
25、制取乙醇的下列反应中原子经济性最差的是( )
A.乙烯水化法:CH2===CH2+H2Oeq \(――→,\s\up9(催化剂))CH3CH2OH
B.乙醛还原法:CH3CHO+H2eq \(――→,\s\up9(催化剂))CH3CH2OH
C.卤代烃水解法:CH3CH2Br+H2O―→CH3CH2OH+HBr
D.酯类水解法:CH3COOC2H5+H2Oeq \(――→,\s\up11(稀硫酸),\s\d4(△))CH3COOH+C2H5OH
26、最近,国际上提出的绿色化学是指化学工业生产中( )
A.对废水、废气、废渣进行严格处理
B.不排放任何有害物质
C.在化工厂周围种草、种树、种花,使化工厂成为花园式工厂
D.以绿色植物为原料,以生物催化剂实现化工生产过程的化学
27、保护环境是每一名公民的责任。下列做法:①推广使用无磷洗衣粉;②城市垃圾分类处理;③推广使用一次性木质筷子;④推广使用清洁能源;⑤大量使用化肥、农药;⑥乘坐公共交通或骑自行车上班,有利于保护环境的是( )
A.①②④⑤ B.②③④⑥ C.①②④⑥ D.③④⑤⑥
28、高铁酸钠(Na2FeO4)是一种新型水处理剂,它有比高锰酸钾更强的氧化性,在水中反应被还原为Fe3+
(1)高铁酸钠中铁元素的化合价为________;高铁酸钠能消毒杀菌,这是基于它的什么性质________
(2)高铁酸钠用于水处理,除了能消毒杀菌外,它还能沉降水中的悬浮杂质,起到净水作用,请说明其净水原理:
______________________________________________________________________________
29、以下是与绿色化学、环境保护和人类健康息息相关的三个主题,请根据已知信息回答下列问题:
(1)下列制备氯乙烷的反应中原子经济性最高的是________
A.CH2==CH2+HCl―→CH3CH2Cl
B.CH3CH2OH+HCleq \(―――→,\s\up7(催化剂))CH3CH2Cl+H2O
C.CH3CH3+Cl2eq \(――→,\s\up7(光))CH3CH2Cl+HCl
D.CH2==CHCl+H2eq \(―――→,\s\up7(催化剂))CH3CH2Cl
由上述四个反应可归纳出,原子经济性最高的是______(填反应类型)。
(2)有毒物质的无害化处理也是绿色化学研究的内容之一。ClO2是一种性能优良的消毒剂,它可将废水中少量的CN-等有毒的酸根离子氧化而除去。请写出用ClO2将废水中的CN-氧化成无毒气体的离子方程式:_______________________________________________________________________,该方法的优点是_________________________________________________________
(3)某饮用水厂由天然水制备纯净水(去离子水)的工艺流程示意图如下:
活性炭的作用是_________________________________________________________________
O3消毒的优点是_______________________________________________________________
30、Ⅰ.某次采集酸雨样品,每隔一段时间测定一次pH,得到数据如下:
(1)放置时,雨水样品酸性 (填“增强”、“减弱”或“不变”)。酸性变化的原因是_______________________
(用化学方程式表示)。
Ⅱ.汽车尾气(含有烃类、CO、SO2与NO等物质)是城市空气的污染源。治理的方法之一是在汽车的排气管上装一个“催化转换器”(用铂、钯合金作催化剂)。它的特点是使CO与NO反应,生成可参与大气生态环境循环的无毒气体,并促使烃类充分燃烧及SO2的转化。
(2)写出一氧化碳与一氧化氮反应的化学方程式__________________________________________
(3)在“催化转化器”转化后的气体中有CO2、SO2,下列不能鉴别这两种气体的是
A.KMnO4溶液 B.石灰水 C.BaCl2溶液 D.品红溶液
(4)有效减少城市污染的方法可以有
A.开发氢能源 B.使用电动车 C.植树造林 D.戴上呼吸面具
【环境保护与绿色化学】答案
【对点训练1】
1、C。解析:化石燃料燃烧主要排放二氧化碳气体,与温室效应有关,而与破坏臭氧层无关,故A错误;工厂废气的排放产生大量二氧化硫气体,是形成酸雨的主要污染物,而温室效应是由二氧化碳引起的,故B错误;工厂废气、汽车尾气排放大量的氮氧化物,氮氧化物是形成光化学烟雾的主要污染物,故C正确;形成酸雨与二氧化硫及氮的氧化物有关,CO是一种有毒气体,与酸雨无关,故D错误。
2、A
3、D。解析:废水量太大,不能用离子交换法;加硫酸虽能除去Pb2+,但增加了溶液酸度;石灰比NaOH廉价,故选用石灰。
4、D。解析:A项,CaSO3易被氧化为CaSO4,向煤中加入适量生石灰,在煤燃烧时SO2最终生成CaSO4,故A正确;B项,利用CO2合成聚碳酸酯类可降解塑料,将CO2转化为可降解塑料,实现了“碳”的循环利用,可以减少白色污染,故B正确;C项,光化学烟雾、硝酸型酸雨的形成都与氮氧化合物有关,故C正确;D项,光导纤维的主要成分是SiO2,不属于有机高分子化合物,故D错误。
【对点训练2】
1、C。解析:根据绿色化学的含义,可以判断应该是防治污染的产生优于治理产生的污染。
2、D。解析:据信息,如果产物完全变为产物,无其他副产品产生,则原子利用率最高,A、B、C三项反应中都生成了副产品,故原子利用率低。
3、(1)25.4% 100%
(2)化合反应:2H2+O2eq \(=====,\s\up9(点燃))2H2O
加聚反应:nCH2===CH2eq \(――→,\s\up9(催化剂)) CH2—CH2
加成反应:CH≡CH+HCleq \(――→,\s\up9(催化剂))CH2===CHCl(任选两个,其他合理答案均可)
(3)否
【课后作业】
1、C。解析:通常将大气中直径不大于2.5 μm的可吸入悬浮颗粒物称为PM2.5,A正确;绿色化学的核心就是从源头上减少和消除工业生产对环境的污染,B正确;CaCO3受热易分解,燃煤中加入CaO不能减少温室气体CO2的排放,C错误;天然气和液化石油气是我国目前推广使用的清洁燃料,D正确。
2、D。解析:A.甲醛主要来源于用复合地板、油漆、涂料制成的人造家具、用具,故A正确;B.大气中的氮氧化物的主要来源是燃煤、汽车尾气排放,故B正确;C.悬浮颗粒物的来源主要是化石燃料的燃烧和施工产生的扬尘,故C正确;D.SO2的来源主要是煤的燃烧产生的废气,故D错误。故选D。
3、C。解析:A.由题目提供的图可知:2NO+O2===2NO2,2NO2+4COeq \(=======,\s\up8(催化剂))4CO2+N2,NO2是该过程的中间产物,故A正确;B.汽油不完全燃烧可生成CO,空气中的氮气在气缸中放电条件下可生成NO,汽车尾气的主要污染成分是CO、NO、NO2等,故B正确;C.NO和O2在常温下就能反应生成NO2,故C错误;D.该反应的反应物是NO、O2、CO,生成物是CO2、N2,反应条件是催化剂,所以该反应方程式2NO+O2+4COeq \(,\s\up7(催化剂))4CO2+N2,故D正确。故选C。业迁至偏僻的农村地区,虽然能提高居民收入,但会破坏环境,得不偿失,D错误。
4、B。解析:氯气有毒,过量Cl2会造成环境污染,A项错误;用H2O2代替高锰酸钾制氧气,提高了原子的利用率,并且产物无污染,B项正确;溴水易挥发出有毒的溴蒸气,C项错误;用铜丝进行Cu和浓硝酸的反应可随时控制反应的发生与停止,减少氮氧化物的生成,从而减少对大气的污染,D项错误。
5、B
6、D。解析:矿物资源为不可再生资源,过度开采会使资源匮乏,是只顾眼前不顾将来的做法,不符合社会可持续发展理念,故D错误。
7、B。解析:绿色食品是指在无污染的生态环境中种植及全过程标准化生产或加工的农产品,严格控制其有毒、有害物质含量,使之符合《食品安全国家标准》,并经专门机构认定,许可使用绿色食品标志的食品,A项错误。可燃冰全球分布广泛,合理开发利用有助于缓解能源紧缺状况,B项正确。福尔马林是甲醛的水溶液,有毒有害,不能用作食品防腐剂,C项错误。加入Ba(OH)2溶液虽然能将Cu2+转化为沉淀,但引入了Ba2+且废水碱性明显增强,不能实现净化的目的,D项错误。]
8、A。解析:N2不是造成温室效应的气体。
9、A。解析:石灰石在煤燃烧过程中分解为CaO,CaO和SO2结合为CaSO3,进一步转化为CaSO4,可减少SO2污染,A正确;B项,当空气中臭氧的含量超过10-5%(体积分数)时,就会对人体、动植物及暴露在空气中的物质造成危害;C项,pH小于5.6的雨水称为酸雨;D项,含磷合成洗涤剂易造成水体富营养化,形成“水华”“赤潮”等水体污染。
10、B。解析:碳纤维的成分为碳单质,为无机物,是一种新型无机非金属材料,A正确;生石灰只能吸收水分,不能吸收氧气,所以加入生石灰不能防止富脂食品被氧化变质,B错误;开发新能源,减少对化石燃料的依赖,可以促进低碳经济,C正确;“静电除尘”“燃煤固硫”“汽车尾气催化净化”都可减少污染气体的排放,能提高空气质量,D正确。
11、A。解析:加成反应的原子利用率为100%,符合“绿色化学”思想,所以从原子利用率角度,制酒精最好方法为①。
12、A。解析:根据四种基本反应类型的定义即可判断出只有化合反应产物唯一。在有机反应类型中,取代反应、酯化反应、水解反应的产物均不唯一,而加成反应、加聚反应的产物唯一,反应物中的原子全部转化成期望的最终产物,即原子利用率为100%。
13、C。解析:根据题意“绿色化学”要从经济、环保和技术三个方面设计可行的反应。从经济上看,B项最不合算,环节多、试剂使用多、转化率低;D项不合算,用的原料较贵;从环保角度看,A和D项产生污染环境的氮氧化物和SO2,B项原料Cl2也有毒;从技术角度看,D项中Ba(NO3)2溶液的量难以控制,综上分析,选择C项。
14、B。解析:A项,太阳能、地热能、风能、海洋能、生物质能和核聚变能等是新能源,正确;B项,“低碳经济”是以低能耗、低污染、低排放为基础的经济模式,低碳就是指控制二氧化碳的排放量,错误;C项,从图示分析,甲烷在温和条件下转化为低碳烯烃,控制了二氧化碳的排放,体现了“节能减排”思想,正确;D项,让煤变成合成气,实现了煤的清洁、高效利用,正确。
15、A。解析:煤中含有碳、氢、氧、氮、硫等元素,直接燃烧时燃烧不充分会造成资源浪费,还会产生SO2、CO、氮氧化物等有毒气体污染环境,但将煤块粉碎、经脱硫处理、在适当过量的空气中燃烧,就会减少SO2产生,减少CO的产生,使煤燃烧更充分。
16、B。解析:A项,空气中PM2.5含量较高时,由于微粒粒径较小,易被人直接吸入呼吸道内,从而引起呼吸系统疾病,正确;B项,天然气是不可再生能源,错误;C项,PM2.5是指大气中直径小于或等于2.5微米的颗粒物,如果其直径介于1~100 nm之间,则能形成气溶胶,否则不能,正确;D项,研制开发燃料电池汽车,就可以减少机动车化石燃料的燃烧,进而可以减少汽车尾气的排放,因此可以减少固体颗粒物的排放,所以在某种程度上可以减少空气中PM2.5含量,正确。
17、A。解析:风力发电过程中,不涉及化学知识,不能直接体现“化学,让生活更美好”这一主题。合成光纤、合成药物、环保涂料都是通过化学方法制取的,体现了“化学,让生活更美好”这一主题。
18、B。解析:利用化石燃料燃烧法使水分解制氢气需要消耗大量的能源,A错误;光合作用是将光能转化为化学能的有效途径,B正确;石油、煤、天然气属于一次能源,C错误;绿色化学的核心是利用化学原理从源头上减少和消除工业生产对环境的污染,反应物的原子全部转化为期望的最终产物,D错误。
19、B。解析:氯气有毒,自来水可用氯气来杀菌消毒是因为Cl2与H2O反应生成了HClO,B项错。
20、B
21、D。解析:A.人与自然是生命共同体,人类必须尊重自然、顺应自然、保护自然,故A正确;B.除了自然因素外,大气污染主要来自化石燃料的燃烧和工业生产过程的废气及其携带的颗粒物,故B正确;C.绿色化学的核心是利用化学原理从源头上减少和消除工业生产对环境的污染,故C正确;D.含氮或磷的大量污水任意排向湖泊、水库和近海海域会造成水华或赤潮,故D错误。]
22、C。解析:回收塑料及钢铁制品可减少二氧化碳的排放,有利于节约资源和保护环境,A项正确;使用地热能、生物质能等非化石能源能够减少化石燃料的使用,可减少PM2.5,有利于保护环境,B项正确;可燃冰的主要成分是甲烷,属于化石能源,C项错误;电动机车替代燃油机车可以减少污染物的排放,有利于保护环境,D项正确。]
23、B。解析:使用填埋法处理未经分类的生活垃圾,会对地下水和土壤造成污染,A项错误;K2FeO4中铁元素化合价为+6,具有强氧化性,可以用来杀菌消毒,其被还原产生的Fe3+能够水解生成氢氧化铁胶体,从而吸附水中悬浮物达到净水作用,B项正确;蛋白质遇硫酸铜发生变性,变性是不可逆过程,C项错误;酸雨的形成是SO2、NO2的过量排放引起的,与CO2无关,D项错误。]
24、D。解析:题中给出了二次污染物的定义是指一次污染物经过变化后还能生成污染物的物质。其中SO2和NO2本身都是有毒气体,是污染物,而它们与雨水反应生成酸雨,是二次污染物;H2S被氧化后的产物是SO2气体,因而也能产生二次污染。]
25、C。解析:A、B项中两个反应的原子利用率都是100%,C项中反应的原子利用率约为36.2%,D项中反应的原子利用率约为43.4%。]
26、B。解析:绿色化学的核心是从源头上减少或消除工业生产对环境的污染,则在化学生产中少用或不用有害物质以及少排放或不排放有害物质,B项符合题意。]
27、C。解析:①使用含磷洗衣粉会使水体富营养化,造成水污染,所以应推广使用无磷洗衣粉,故正确;②垃圾回收再利用,既保护环境,又节约资源,故正确;③树木能通过光合作用吸收二氧化碳,减缓温室效应,推广使用一次性木质筷子,不利于保护环境,故错误;④推广使用清洁能源,可以减少空气污染物的排放,故正确;⑤大量使用化肥、农药,残留的农药、化肥随水流入江河,能造成水污染,故错误;⑥乘坐公共交通或骑自行车上班,可减少污染物的排放,有利于保护环境,故正确。]
28、(1)+6 强氧化性
(2)高铁酸钠的还原产物是Fe3+,Fe3+可发生水解,生成Fe(OH)3胶体,它可吸附水中悬浮的杂质或泥沙胶粒等一起凝聚而沉降,达到净水的效果
解析:高锰酸钾是强氧化剂,常用于消毒杀菌,显然Na2FeO4因强氧化性而能杀菌消毒;其铁元素的还原产物为Fe3+,Fe3+可发生水解,生成Fe(OH)3胶体,故有类似于明矾的净水作用。
29、(1)AD 加成反应
(2)2ClO2+2CN-===2CO2+N2+2Cl- 产物为无毒无害的Cl-、CO2和N2
(3)吸附水中的有机物(或除去水中的异味) 反应产物无毒无害
解析:(1)原子经济性高,即理论上原子的利用率尽可能达到100%,没有副产物。A、D两项中的原子利用率都是100%。
(2)把CN-氧化成无毒气体,说明C、N分别生成了CO2、N2,ClO2的还原产物应该是无毒的Cl-。
(3)活性炭能吸附水中的有机物,从而除去异味。用O3消毒时,其产物为无毒无害的O2。
30、(1)增强 2SO2+2H2O+O2===2H2SO4或(2H2SO3+O2===2H2SO4)
(2)2CO+2NOeq \(=====,\s\up7(催化剂))2CO2+N2
(3)BC
(4)ABC
解析:(1)酸雨样品放置,酸性增强,原因是放置过程中,酸雨发生的反应为2H2SO3+O2===2H2SO4,酸雨样品中的H2SO3逐渐被氧化成H2SO4,使溶液的酸性增强。(2)在催化作用下,一氧化氮与一氧化碳反应生成二氧化碳和氮气,方程式为:2NO+2COeq \(=====,\s\up7(催化剂))2CO2+N2;(3)A.KMnO4溶液不与CO2反应,能与SO2反应:5SO2+2KMnO4+2H2O===K2SO4+2MnSO4+2H2SO4,可以鉴别,故A错误;B.SO2与CO2均能使澄清的石灰水变浑浊,现象相同,无法鉴别,故B正确;C.二氧化碳和SO2均不能使BaCl2溶液变浑浊,无法鉴别,故C正确;D.二氧化硫具有漂白性能使品红溶液褪色,而二氧化碳不能使品红溶液褪色,则可以鉴别,故D错误;故选BC;(4)A.氢气燃烧的产物是水,对环境是无污染的,能控制城市空气污染源,故A正确;B.使用电动车,不会产生对空气有污染的物质,能控制城市空气污染源,故B正确;C.植树造林可以净化空气,保护环境,故C正确;D.呼吸面具是在空气中有极度危险的病菌或污染物是佩戴的,平时的生活中是不宜戴的,不是从源头上控制空气污染源,故D错误;故选ABC。
环境污染
形成原因
主要危害
温室效应
大气中CO2含量不断增加
全球气候变暖,两极冰雪融化,海平面上升
酸雨(pH
相关试卷
这是一份高中化学必修2 课时7.4.3 油脂高一化学精品讲义,共9页。
这是一份高中化学人教版 (2019)必修 第二册实验活动9 乙醇、乙酸的主要性质课后练习题,共12页。
这是一份人教版 (2019)必修 第二册第三节 乙醇与乙酸同步达标检测题,共12页。