所属成套资源:2019-2020版高中地理人教新课标必修一同步刷题首先卷
地理必修1第二节 大规模的海水运动达标测试
展开
这是一份地理必修1第二节 大规模的海水运动达标测试,共8页。
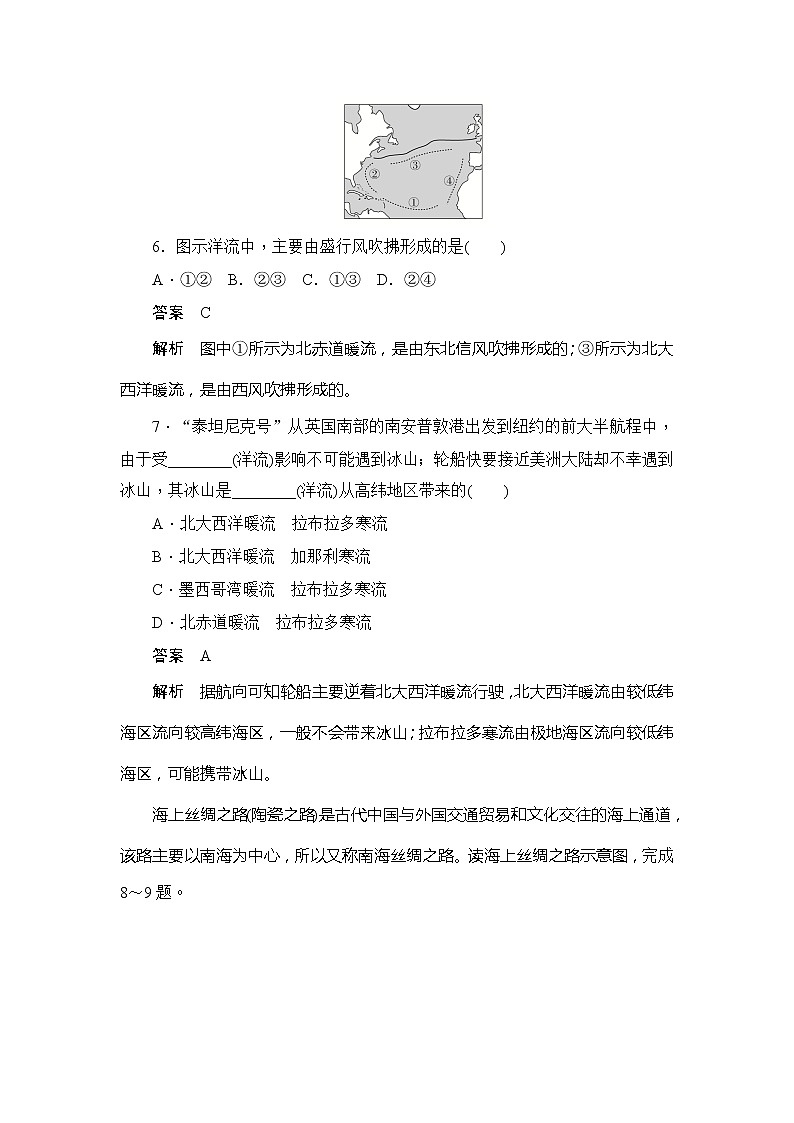
第二节 大规模的海水运动(B卷) 考点题号世界海洋表层洋流的分布1、2、3、4、5、6、8、12(1)(2)、13(1)(2)(3)洋流对地理环境的影响7、9、10、11、12(3)(4)(5)、13(4) 一、选择题(每小题4分,共44分)当年富兰克林就发现,从欧洲用邮轮寄到美国的邮包速度常常比美国寄到欧洲的速度慢两个星期左右。熟悉大西洋航线的船长告诉他,当邮轮西行时,常感觉有一股强力的水流阻挡,使航速变慢。据此完成1~2题。1.文中所叙述的“一股强力的水流”是指( )A.北赤道暖流 B.北太平洋暖流C.北大西洋暖流 D.墨西哥湾暖流答案 C解析 从欧洲到美国经过北大西洋,逆北大西洋暖流航行,航速较慢。2.形成上述“强力水流”的盛行风是( )A.东北信风 B.东南信风C.极地东风 D.盛行西风答案 D解析 北大西洋暖流属于风海流,由盛行西风吹拂形成。若下图为部分洋流模式示意图,据此完成3~4题。3.下列四种说法中,正确的是( )A.甲乙两洋流都是暖流B.丙丁两洋流成因均属风海流C.世界四大洋北部均为此环流系统D.甲处海区的温度比乙处低答案 B解析 丙位于西风带,丁位于信风带,两者均为风海流;甲洋流为暖流,乙洋流为寒流;北冰洋、印度洋北部无此洋流系统;甲处温度比乙处高。4.若图中海域在太平洋,则甲洋流是( )A.墨西哥湾暖流 B.加利福尼亚寒流C.东澳大利亚暖流 D.日本暖流答案 D解析 该图为北半球中低纬海区,若为太平洋,则甲为日本暖流。5.下图能正确表示北印度洋海域夏季风和洋流的是( )答案 D解析 北印度洋海域夏季盛行西南季风,在西南季风的影响下,形成了呈顺时针方向流动的洋流。历史上的海难,没有比1912年4月14日深夜英国巨轮“泰坦尼克号”撞上冰山而沉没更令人震惊的了。下图中实线代表“泰坦尼克号”航线,虚线代表洋流。读图,完成6~7题。6.图示洋流中,主要由盛行风吹拂形成的是( )A.①② B.②③ C.①③ D.②④答案 C解析 图中①所示为北赤道暖流,是由东北信风吹拂形成的;③所示为北大西洋暖流,是由西风吹拂形成的。7.“泰坦尼克号”从英国南部的南安普敦港出发到纽约的前大半航程中,由于受________(洋流)影响不可能遇到冰山;轮船快要接近美洲大陆却不幸遇到冰山,其冰山是________(洋流)从高纬地区带来的( )A.北大西洋暖流 拉布拉多寒流B.北大西洋暖流 加那利寒流C.墨西哥湾暖流 拉布拉多寒流D.北赤道暖流 拉布拉多寒流答案 A解析 据航向可知轮船主要逆着北大西洋暖流行驶,北大西洋暖流由较低纬海区流向较高纬海区,一般不会带来冰山;拉布拉多寒流由极地海区流向较低纬海区,可能携带冰山。海上丝绸之路(陶瓷之路)是古代中国与外国交通贸易和文化交往的海上通道,该路主要以南海为中心,所以又称南海丝绸之路。读海上丝绸之路示意图,完成8~9题。8.①地的洋流名称是( )A.本格拉寒流 B.厄加勒斯暖流C.日本暖流 D.墨西哥湾暖流答案 C解析 该海域位于我国台湾省东部海域,①地的洋流为日本暖流。9.若我国一商船6月份从④海域回国,此时商船( )A.顺风顺水 B.逆风逆水C.顺风逆水 D.逆风顺水答案 A解析 6月份④海域盛行西南风,受其影响,洋流顺时针向东流动。读北大西洋洋流分布简图,完成10~11题。10.甲处渔场的成因主要是( )A.寒暖流交汇 B.上升补偿流C.径流入海 D.人工养殖答案 A解析 图中甲处的渔场为纽芬兰渔场,该渔场是墨西哥湾暖流和拉布拉多寒流交汇形成的。11.对沿岸气候有增温增湿作用的洋流有( )A.①②③ B.②③④ C.①②④ D.①③④答案 A解析 图中各序号所代表的洋流分别是:①北赤道暖流、②墨西哥湾暖流、③北大西洋暖流、④加那利寒流。暖流对沿岸气候具有增温增湿的作用。二、综合题(共56分)12.读世界表层部分洋流分布图,回答下列问题。(34分)(1)在图中画出①②③④四股洋流的流向。(4分)(2)在图上①②③④四股洋流中,属于暖流的有__________。受东北信风影响而形成的是________。(填数字)(4分)(3)澳大利亚东岸A地为亚热带季风性湿润气候,而同一纬度的西岸B地却是热带沙漠气候,试从洋流方面分析造成两地气候产生差异的主要原因。(8分)(4)简述洋流对海洋航运可能造成的不利影响。(10分)(5)据媒体报道,在2011年3月日本福岛第一核电站核泄漏后一段时间美国西海岸发现微量放射性碘等物质,而且加州的牛奶中也发现了这些放射性物质,专家认为这些物质可能是福岛第一核电站事故产生的,你赞同吗?为什么?(8分)答案 (1)画图略(提示洋流呈顺时针方向流动)(2)①②③ ①(3)东岸受暖流影响,增温增湿;西岸受寒流影响,降温减湿。(4)寒暖流相遇,往往形成海雾,对海上航行不利;洋流从极地地区携带冰山至较低纬度海区,给海上航运造成较大威胁。(5)赞同,放射性物质通过洋流可影响美国西海岸。解析 第(1)题,①②③④四股洋流位于北太平洋中低纬地区,洋流呈顺时针方向运动。第(2)题,北半球中低纬度大洋东岸为寒流,其余均为暖流;北赤道暖流受东北信风影响,应为①。第(3)题,通过读图分析可知,澳大利亚东西两岸洋流性质不同,东岸为暖流,对沿岸气候起增温增湿作用;西岸为寒流,对沿岸气候有降温减湿作用。第(4)题,寒暖流相遇,往往形成海雾,降低能见度;从极地来的洋流会携带冰山,增加航行危险。第(5)题,洋流有利于污染物的扩散,使污染范围扩大,所以福岛第一核电站事故产生的放射性物质经北太平洋暖流可能影响美国西海岸。13.在美国加利福尼亚与夏威夷群岛之间有一片由400万吨塑料垃圾覆盖的区域,它们主要是由风和洋流从日本和美国的西海岸带来的。被人们戏称“第八大陆”。下图为“垃圾洲”所在位置。读图,回答下列问题。(22分)(1)写出图中洋流的名称:①________;②__________;③__________。(6分)(2)如果图示区域部分垃圾从日本沿海漂流而来,说明所借助的风和洋流。(4分)(3)图示“垃圾洲”对美国西海岸带来潜在的危害,产生影响的洋流是哪些?(4分)(4)“垃圾洲”的形成体现的洋流的地理意义是什么?(8分)答案 (1)北太平洋暖流 北赤道暖流 秘鲁寒流(2)西风;日本暖流和北太平洋暖流。(3)加利福尼亚寒流。(4)洋流将一个海域的污染物带到其他海域,扩大了污染范围,但对原污染海域有利于降低污染程度。解析 第(1)题,据图填写洋流名称。第(2)题,日本沿海垃圾漂流到此海域受西风、日本暖流、北太平洋暖流影响。第(3)题,由“垃圾洲”的位置可推断,受加利福尼亚寒流影响,垃圾可能被带到美国西部沿海,从而威胁沿岸生态环境。第(4)题,主要体现了洋流对海洋污染的影响。
相关试卷
这是一份地理必修1第四章 地表形态的塑造综合与测试习题,共16页。
这是一份高中地理人教版 (新课标)必修1第二节 山岳的形成课堂检测,共8页。
这是一份高中地理人教版 (新课标)必修1第二节 山岳的形成复习练习题,共7页。

