高中地理人教版 (新课标)必修1第二节 山岳的形成复习练习题
展开第二节 山地的形成(A卷)
考点 | 题号 |
地质构造 | 1、2、3、9、10、11、12 |
板块构造学说 | 4、5 |
山地对交通的影响 | 6、7、8、13 |
一、选择题(每小题4分,共44分)
读某地地质构造剖面图,完成1~3题。
1.丙处的地质构造是( )
A.山地 B.背斜 C.向斜 D.断层
答案 C
解析 岩层向下弯曲一般为向斜,向斜的槽部由于受挤压,不易被侵蚀而形成山岭,丙处的地质构造是向斜。
2.丁处常发育成沟谷的主要原因是( )
A.岩石受力过大
B.岩块相对位移
C.岩石破碎易被风化侵蚀
D.岩石平直而陡峭
答案 C
解析 在断层构造地带,由于岩石破碎,易被风化侵蚀,常常发育成沟谷、河流,有时出现泉或湖泊,所以C项正确。
3.在a、b两处采煤,最容易发生的矿难事故分别是( )
A.瓦斯爆炸和透水事故 B.井喷事故和瓦斯爆炸
C.透水事故和瓦斯爆炸 D.透水事故和井喷事故
答案 A
解析 图中a处为背斜,会有瓦斯气汇聚,容易发生瓦斯爆炸。b处为向斜,是储水构造,容易发生透水事故。
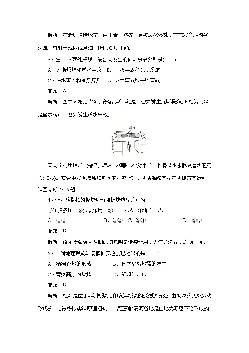
某同学利用铝盆、海绵、蜡烛、水等材料设计了一个模拟地球板块运动的实验(如图)。实验中发现蜡烛加热区的水流上升,两块海绵向左右两侧方向运动。读图完成4~5题。
4.该实验模拟的板块运动和板块边界分别为( )
①碰撞挤压 ②张裂作用 ③生长边界 ④消亡边界
A.①③ B.①② C.②④ D.②③
答案 D
解析 该实验海绵向两侧运动说明是张裂作用,为生长边界,D项正确。
5.下列地理现象与该模拟实验原理相似的是( )
A.渭河谷地的形成 B.日本福岛地震的发生
C.青藏高原的隆起 D.红海的形成
答案 D
解析 红海是位于非洲板块与印度洋板块的张裂边界处,由板块的张裂运动形成的,与该模拟实验原理相似,D项正确;渭河谷地是由地壳断裂下陷形成的,青藏高原是由两个大陆板块碰撞挤压形成的,福岛位于太平洋板块和亚欧板块碰撞挤压的消亡边界,A、B、C三项错误。
6.西成高铁,又称“西成客专”,自西安到成都,全长650千米,于2017年12月6日开通运营。西成高铁修建难度大的主要原因是( )
A.山区气温低,冻土发育
B.经济落后,资金不足
C.穿越黄河干流,工程量大
D.地表崎岖,地质条件复杂
答案 D
解析 西成高铁线路穿越秦岭和大巴山等山地,沿线地区地表崎岖,地质条件复杂,因而修建难度大,D项正确;秦岭沿线地处温带和亚热带地区,山地海拔高度有限,山区无冻土发育,A项错误;铁路由国家投资建设,资金有保障,B项错误;沿线多次经过河流,增加了建设难度,但没有穿越黄河干流,C项错误。
一百多年前,詹天佑主持设计修建京张铁路时遇到了很多难题,其中最大的难题就是修筑从南口到八达岭一带的铁路。读下图回答7~8题。
7.京张铁路八达岭段采用“人”字形铁路的主要原因是( )
A.河流较多,河谷深邃 B.地质条件复杂,多地震
C.沿线地势陡,坡度大 D.发展沿线旅游业
答案 C
解析 京张铁路八达岭段地势陡,坡度大,为了减小坡度,詹天佑设计出用“长度”换“高度”的“人”字形铁路。
8.下列有关“人”字形铁路的意义,叙述正确的是( )
A.增加了施工的强度和难度
B.降低了线路的坡度
C.增加了工程建设费用
D.增加了工程量
答案 B
解析 “人”字形铁路的设计可以将线路的坡度降低,减少工程费用,降低施工的强度和难度。
读某油气田示意图,回答9~11题。
9.根据地质构造划分,该储油构造属于( )
A.向斜 B.背斜 C.断层 D.地堑
答案 B
解析 背斜是良好的储油构造。
10.图中储油构造中,数字①②③分别代表( )
A.气、水、油 B.气、油、水
C.水、气、油 D.油、水、气
答案 B
解析 按密度从小到大是气、油、水,气密度最小,位于最上部;水密度最大,位于最下部。
11.图中①②③所在岩层的岩石类型为( )
A.岩浆岩 B.沉积岩 C.变质岩 D.玄武岩
答案 B
解析 气、油是在沉积过程中形成的,故应属于沉积矿,位于沉积岩之中。
二、综合题(共56分)
12.读图,回答下列问题。(26分)
(1)甲、乙、丙三地的地质构造和地形,分别是:(8分)
地形:甲是________,乙是________。
地质构造:甲是________,丙是________。
(2)简要分析甲地地形的形成原因。(4分)
(3)简要说明判定乙地地质构造的依据。(6分)
(4)简要分析不能选择乙和丙两地建设隧道的原因。(8分)
答案 (1)谷地 山地 背斜 断层
(2)背斜顶部受张力岩层破碎,容易受侵蚀,成为谷地。
(3)岩层年龄:中心岩层新,两翼岩层老;岩层弯曲形态:岩层向下弯曲。
(4)乙地为向斜,向斜是地下水的汇集区,隧道可能变成水道;丙地为断层,断层地带地质不稳定,建设大型工程易诱发断层活动,产生地震、滑坡、渗漏等不良后果,造成建筑物塌陷。
解析 第(1)题,要注意区分地质构造和地形的区别,地质构造是指背斜、向斜和断层等,地形则是指山地、谷地等。第(2)题,甲地从岩层的新老关系上看为背斜,背斜易形成山岭,但从图上看该地的地形是谷地,是由于背斜顶部受到张力,岩石破碎极易被外力侵蚀成谷地。第(3)题,乙地地质构造,可以从两个方面判断,即岩层的年龄和岩层的弯曲方向。第(4)题,建隧道要选择在背斜处,向斜和断层处都不利于建隧道。
13.阅读材料,回答下列问题。(30分)
材料一 “十二五”期间,四川省基本解决了广大农民群众出行难问题,初步构建了“通乡达村、标准适宜、管养到位、人便于行、货畅其流”的农村公路网。
材料二 下图为四川省西部某地区交通线路规划示意图。
(1)与平原比较,山地相对高度比较大,地形崎岖,对交通运输________的选择、交通运输________的分布和延伸方向影响比较大。(4分)
(2)在四川省西部地区的交通运输线以________为主,原因是________________________________________________________________________
________________________________________________________________________。(8分)
(3)分析材料二图中信息,判断评价该规划图中a、b两处弯曲是否合理并说明理由。(12分)
a处________,理由是________________________________________________________________________。
b处________,理由是________________________________________________________________________。
(4)该交通线绕道经过甲、乙两聚落,原因是什么?(6分)
答案 (1)方式 线路
(2)公路 四川省西部地区地形以山地、高原为主,公路建设成本较低,难度较小
(3)不合理 地形平坦的地区,通向大城市应选最短线路 合理 陡坡上呈“之”字形弯曲,迂回前进
(4)增加交通运输量,方便甲、乙两地客货集散。
解析 第(1)(2)题,山地相对高度大,地形崎岖,对交通运输方式的选择和交通运输线路的分布及走向影响比较大。第(3)题,公路建设可以带动社会经济发展,一般在交通量大的城镇之间尽量采取最短线路,而对于山区公路,一般采取迂回措施来减小坡度对交通线路的影响。第(4)题,公路选线时要考虑带动沿线地区经济发展,所以一般会尽量多地经过居民点。
2019-2020版地理人教必修一同步刷题首先卷(A卷 B卷):阶段水平检测(第一、二章): 这是一份高中地理本册综合达标测试,共17页。
2019-2020版地理人教必修一同步刷题首先卷(A卷 B卷):阶段水平检测(第三~五章): 这是一份高中地理本册综合一课一练,共18页。
地理必修1第四章 地表形态的塑造综合与测试习题: 这是一份地理必修1第四章 地表形态的塑造综合与测试习题,共16页。

