初中生物第四节 输血与血型优秀学案
展开学习目标:
1.说出ABO血型的类型。
2.概述人体的血量,以及输血同血型和血量的关系。
学习重点:
1.说出ABO血型的类型。
2.概述人体的血量,以及输血同血型和血量的关系。
学习难点:
概述人体的血量,以及输血同血型和血量的关系。
学习过程:
课前预习部分:
1.一个人因大量出血而危及生命的时候,必须通过输血进行抢救,应以输入 为原则。任何血型的人都可以输入少量的 血;AB血型的人,除可输入O型血外,也可以输入少量的 型或 型血。
2.成年人的血量大致相当于本人体重的 。
3.医学研究表明,对于一个健康的成年人,如果一次失血不超过 mL,所丧失的血浆成分和血细胞,可以在短期内得到补充。
4.从1998年起,我国实行无偿献血制度,提倡 周岁的健康公民自愿献血。
课堂学习部分:
一、血型的发现
阅读课本第二段,分析:
1. 人的血型有哪些?
2. 血型的分类依据是什么?
二、同型输血
阅读课本及输血关系表,分析:
1.输血的时候,应以输入 为原则。
2.各种血型有什么输血关系?
三、血量和输血
阅读课本内容,完成:
1、成年人的血量是多少?
2.从 年起,我国实行无偿献血制度。
课堂小结:
通过本节课的学习,我们了解到人的血型有 、 、 和 四种, 是输血的原则。
当堂检测:
1.某人血型为因大量出血危及生命,必须输血,此人血型为AB型,他应输( )
A.O型 B.AB型 C.A型 D.B型
2.AB型的人的血可以给哪种血型的人输血( )
A.O型 B.AB型 C.A型 D.B型
3.某一健康的人一次失血为多少才能引发生命危险( )
A.1 200~1 500 mL B.800~1 000 mL C.600~700 mL D.400~500 mL
4.我国提倡多大年龄的人可以无偿献血( )
A.22~45周岁 B.18~45周岁 C.18~55周岁 D.22~55周岁
课堂小练
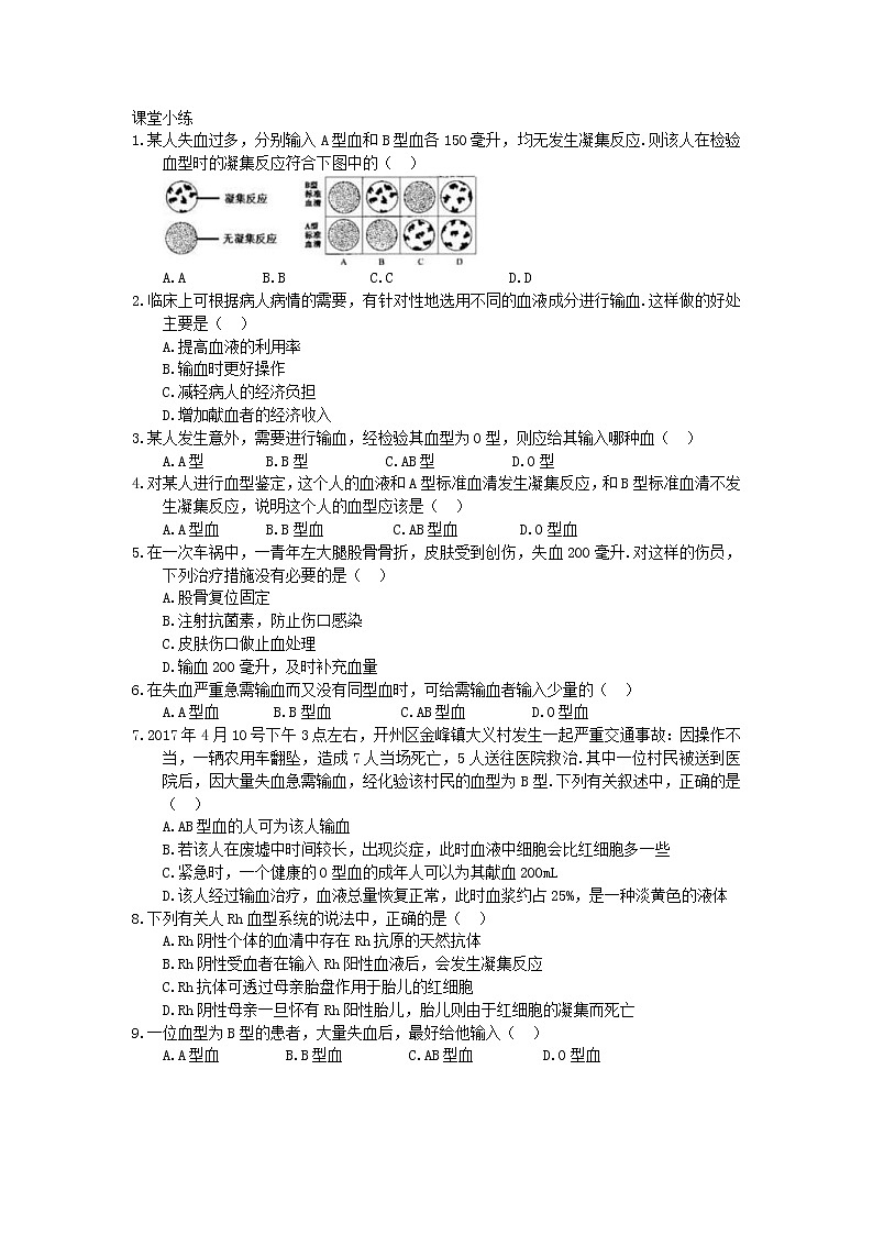
LISTNUM OutlineDefault \l 3 某人失血过多,分别输入A型血和B型血各150毫升,均无发生凝集反应.则该人在检验血型时的凝集反应符合下图中的( )
A.A B.B C.C D.D
LISTNUM OutlineDefault \l 3 临床上可根据病人病情的需要,有针对性地选用不同的血液成分进行输血.这样做的好处主要是( )
A.提高血液的利用率
B.输血时更好操作
C.减轻病人的经济负担
D.增加献血者的经济收入
LISTNUM OutlineDefault \l 3 某人发生意外,需要进行输血,经检验其血型为O型,则应给其输入哪种血( )
A.A型 B.B型 C.AB型 D.O型
LISTNUM OutlineDefault \l 3 对某人进行血型鉴定,这个人的血液和A型标准血清发生凝集反应,和B型标准血清不发生凝集反应,说明这个人的血型应该是( )
A.A型血 B.B型血 C.AB型血 D.O型血
LISTNUM OutlineDefault \l 3 在一次车祸中,一青年左大腿股骨骨折,皮肤受到创伤,失血200毫升.对这样的伤员,下列治疗措施没有必要的是( )
A.股骨复位固定
B.注射抗菌素,防止伤口感染
C.皮肤伤口做止血处理
D.输血200毫升,及时补充血量
LISTNUM OutlineDefault \l 3 在失血严重急需输血而又没有同型血时,可给需输血者输入少量的( )
A.A型血 B.B型血 C.AB型血 D.O型血
LISTNUM OutlineDefault \l 3 2017年4月10号下午3点左右,开州区金峰镇大义村发生一起严重交通事故:因操作不当,一辆农用车翻坠,造成7人当场死亡,5人送往医院救治.其中一位村民被送到医院后,因大量失血急需输血,经化验该村民的血型为B型.下列有关叙述中,正确的是( )
A.AB型血的人可为该人输血
B.若该人在废墟中时间较长,出现炎症,此时血液中细胞会比红细胞多一些
C.紧急时,一个健康的O型血的成年人可以为其献血200mL
D.该人经过输血治疗,血液总量恢复正常,此时血浆约占25%,是一种淡黄色的液体
LISTNUM OutlineDefault \l 3 下列有关人Rh血型系统的说法中,正确的是( )
A.Rh阴性个体的血清中存在Rh抗原的天然抗体
B.Rh阴性受血者在输入Rh阳性血液后,会发生凝集反应
C.Rh抗体可透过母亲胎盘作用于胎儿的红细胞
D.Rh阴性母亲一旦怀有Rh阳性胎儿,胎儿则由于红细胞的凝集而死亡
LISTNUM OutlineDefault \l 3 一位血型为B型的患者,大量失血后,最好给他输入( )
A.A型血 B.B型血 C.AB型血 D.O型血
LISTNUM OutlineDefault \l 3 给ABO血型各不相同的甲、乙、丙三人验血型,先用A型标准血清检验,结果甲、丙两人血液发生凝集反应;再用B型标准血清检验,结果乙、丙两人血液发生凝集反应.那么,三人的血型依次是( )
A.B型,A型,AB型 B.A型,B型,AB型
C.B型,A型,O型 D.A型,B型,O型
LISTNUM OutlineDefault \l 3 某伤员在一次意外中大量失血,急需输血,经检验他是A型血,则最好给他输 型血,供应的血从他的静脉输入,这部分血最先到达心脏的腔是 .
LISTNUM OutlineDefault \l 3 你的血型是 ,你可以给哪些血型的人输血呢? .你能接受哪些血型的人输血给你呢? .但是,一般情况下,还是应该以 为原则.
LISTNUM OutlineDefault \l 3 汶川震灾大批伤员需要输血抢救,当地库存血供不应求,各族人民踊跃献血,确保灾区供血.请回答下列有关血型和输血的问题:
(1)人的ABO血型由红细胞膜上 决定的.
(2)输血前必须先要检查 的血型.在缺乏同型血的情况下,可以考虑输入少量异型血,决定异型血之间能否输血的关键因素是 .
LISTNUM OutlineDefault \l 3 一个人因大量出血而危及生命的时候,必须通过输血进行抢救,应以输入 为原则.任何血型的人都可以输入少量的 血.
LISTNUM OutlineDefault \l 3 若心脏每搏动一次输出的血液量为70ml,每分钟输出的血液量为5600ml,则心脏每收缩和舒张一次需要 s.
参考答案
LISTNUM OutlineDefault \l 3 \s 1 答案为:D;
LISTNUM OutlineDefault \l 3 答案为:A;
LISTNUM OutlineDefault \l 3 答案为:D;
LISTNUM OutlineDefault \l 3 答案为:B;
LISTNUM OutlineDefault \l 3 答案为:D;
LISTNUM OutlineDefault \l 3 答案为:D;
LISTNUM OutlineDefault \l 3 答案为:C;
LISTNUM OutlineDefault \l 3 答案为:C;
LISTNUM OutlineDefault \l 3 答案为:B;
LISTNUM OutlineDefault \l 3 答案为:A;
LISTNUM OutlineDefault \l 3 答案为:A;右心房;
LISTNUM OutlineDefault \l 3 答案为:O型;A型、B型、AB型、O型;O型;输同型血;
LISTNUM OutlineDefault \l 3 答案为:凝集原的种类;受血者和献血者;受血者和献血者的红细胞是否会发生凝集反应;
LISTNUM OutlineDefault \l 3 答案为:同型血;O型;
LISTNUM OutlineDefault \l 3 答案为:0.75;
济南版八年级上册第四节 生物的变异优秀学案: 这是一份济南版八年级上册第四节 生物的变异优秀学案,共5页。
济南版八年级上册第四节 生物的变异精品导学案: 这是一份济南版八年级上册第四节 生物的变异精品导学案,共5页。
初中生物人教版 (新课标)七年级下册第四单元 生物圈中的人第四章 人体内物质的运输第四节 输血与血型优秀学案: 这是一份初中生物人教版 (新课标)七年级下册第四单元 生物圈中的人第四章 人体内物质的运输第四节 输血与血型优秀学案,共2页。学案主要包含了学习目标,学习重点、难点,教学过程等内容,欢迎下载使用。

