初中化学鲁教版九年级上册第四单元 我们周围的空气综合与测试精品单元测试达标测试
展开基础过关卷
班级___________ 姓名___________ 学号____________ 分数____________
(考试时间:60分钟 试卷满分:100分)
注意事项:
1.本试卷分第I卷(选择题)和第II卷(非选择题)两部分。答卷前,考生务必将自己的班级、姓名、学号填写在试卷上。
2.回答第I卷时,选出每小题答案后,将答案填在选择题上方的答题表中。
3.回答第II卷时,将答案直接写在试卷上。
可能用到的相对原子质量:H:1 C:12 O:16 Ca:40
第Ⅰ卷(选择题 共40分)
一、选择题:本题共20个小题,每小题2分,共40分。在每小题给出的四个选项中,只有一项是符合题目要求的。
1.在空气的成分中,体积分数约占21%的是
A.氮气B.二氧化碳C.氧气D.稀有气体
【答案】C
【解析】试题分析:空气成分中,体积分数约占21%的是氧气。答案选择C。
2.下列生产生活中用到的气体不是来自空气的是
A.用于保护气的N2
B.用于飞艇的He
C.用于医疗急救的O2
D.作为燃料电池燃料的H2
【答案】D
【解析】氮气是空气中含量最多的气体,A项不符合题意;氦气属于稀有气体,稀有气体是空气的组成成分之一,B项不符合题意;氧气是空气的组成成分之一,C项不符合题意;作为燃料电池燃料的H2不是来自于空气,D项符合题意。答案选D。
3.“新冠肺炎”患者呼吸功能受阻时,可用于医疗急救的气体是
A.氮气 B.氧气 C.二氧化碳 D.稀有气体
【答案】B
【解析】“新冠肺炎”患者呼吸功能受阻时,可用于医疗急救的气体是氧气。答案选B。
4.空气的成分中能供给人体呼吸的气体是
A.氮气B.氧气C.稀有气体D.二氧化碳
【答案】B
【解析】空气主要是由氮气、氧气、二氧化碳和稀有气体等组成,其中氮气、稀有气体性质稳定,常作保护气;氧气化学性质活泼,可支持燃烧和供给呼吸;二氧化碳则是光合作用的原料。答案选B。
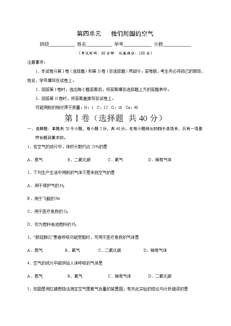
5.如图是用红磷燃烧法测定空气里氧气含量的装置图,有关此实验的结论与分析错误的是
A.此实验证明,氧气约占空气体积的1/5
B.此实验证明,反应后组气瓶内剩余的气体,既不易溶于水,也不支持燃烧
C.该实验中的红磷还可以用硫来代替
D.若该实验没有达到预期目的,可能的原因之一是装置气密性不好造成的
【答案】C
【解析】测定空气中氧气含量的原理是,利用物质与空气中的氧气反应,又不生成气体,使瓶内气体减 少,压强变小,水倒流入集气瓶内,倒流的水的体积就等于瓶内氧气的体积。实验中倒流的水约占瓶的容积的五分之一,证明氧气约占空气体积的1/5,A项正确;实验中,水进入集气瓶后,氮气没有减少,此实验证明,反应后组气瓶内剩余的气体,既不易溶于水,也不支持燃烧,B项正确;该实验中的红磷不用硫来代替,因为二氧化硫是气体,C项错误;装置气密性不好,可能会导致测定结果偏大或偏小,D项错误;答案选C。
6.根据化学基本概念和原理的知识,你认为下列叙述正确的是
A.原子是不能再分的最小粒子
B.同种元素的原子,不一定具有相同的质子数
C.混合物中不可能只含有一种元素
D.元素的化学性质跟原子的最外层电子数关系非常密切
【答案】D
【解析】根据原子是化学变化中的最小粒子,不代表它本身不能再分,原子是由原子核和核外电子构成的,A项错误;根据元素的种类由质子数决定,同种元素的粒子,一定具有相同的质子数,B项错误;氧气与臭氧混合,是只含有一种元素的混合物,C项错误;根据元素的化学性质由最外层电子数决定,所以元素的化学性质跟原子的最外层电子数关系非常密切,D项正确。答案选D。
7.下列化学用语正确的是
A.两个氢分子:2HB.2Fe2+:2个亚铁离子
C.2个氧原子:O2D.氖气:Ne2
【答案】B
【解析】由分子的表示方法,正确书写物质的化学式,表示多个该分子,就在其分子符号前加上相应的数字,则两个氢分子可表示为:2H2,A项错误;由离子的表示方法,在表示该离子的元素符号右上角,标出该离子所带的正负电荷数,数字在前,正负符号在后,带1个电荷时,1要省略。若表示多个该离子,就在其离子符号前加上相应的数字,故2Fe2+可表示2个亚铁离子,B项正确;由原子的表示方法,用元素符号来表示一个原子,表示多个该原子,就在其元素符号前加上相应的数字,故2个氧原子表示为:2O,C项错误;氖气属于稀有气体单质,直接用元素符号表示其化学式,其化学式为Ne,D项错误。答案选B。
8.“宏观辨识与微观探析”是化学学科的核心素养之一。下列说法正确的是
①化学变化中,分子和原子的种类都不发生改变
②冰雪融化的过程中水分子之间的间隔发生了变化
③同种分子构成的物质是纯净物
④3Fe2+和3N中的“3”都表示微粒的个数
⑤、和表示的微粒都带电荷
A.①②⑤
B.②③⑤
C.②③④
D.②④⑤
【答案】C
【解析】化学变化中,分子的种类发生改变,原子的种类不发生改变,①错误;②冰雪融化的过程中水分子之间的间隔发生了变化,②正确;同种分子构成的物质是纯净物,③正确;3Fe2+中的“3”表示三个亚铁离子,3N表示三个氮原子,④正确;三种粒子结构示意图分别表示氖原子、钠离子、镁离子,氖原子不带电荷,⑤错误。正确的是②③④。答案选C。
9.葡萄糖存在与葡萄糖汁和其他带甜味的水果里,是一种重要的营养物质,是人类生命活动所需能量的重要来源之一。下列关于葡萄糖的说法错误的是
A.葡萄糖分子中C、H、O三种元素的原子个数比为1 :2 :1
B.一个葡萄糖分子中含有6个碳原子、12个氢原子和6个氧原子
C.葡萄糖分子中氢元素的质量分数最小
D.葡萄糖是由多原子分子构成的化合物
【答案】C
【解析】由微观结构示意图可知,葡萄糖的化学式为:C6H12O6。
【详解】由化学式可知,1个分子中含有6个C 原子、12个H原子、6个O 原子,则C、H、O的原子个数比为 6:12:6=1:2: 1,A项正确;由化学式可知,1个分子中含有6个C 原子、12个H原子、6个O 原子,B项正确;分子是个微观概念,是由原子构成的,而不是由元素组成的,应为葡萄糖中氢元素的质量分数最小,C项错误;葡萄糖是由葡萄糖分子构成的化合物,葡萄糖分子是由碳、氢、氧原子构成的,D项正确。答案选C。
10.交警常用装有重铬酸钾(K2Cr2O7)的仪器检测司机是否酒后开车,该物质中Cr(铬元素)的化合价为
A.+3B.+5C.+6D.+7
【答案】C
【解析】重铬酸钾(K2Cr2O7)中,钾元素显+1价,氧元素显-2价,设:Cr(铬元素)的化合价为x。根据化合物中各元素的化合价代数和为零,则有:(+1)×2+2x+(-2)×7=0,x=+6,答案选C。
11.分子是构成物质的一种粒子。下列有关水分子的叙述正确的是
A.受热时水分子的体积逐渐变大
B.降温时水分子的化学性质发生改变
C.反应时构成水分子的原子种类发生改变
D.电解水生成氢气和氧气说明水分子是可分的
【答案】D
【解析】受热时水分子的间隔逐渐变大,水分子的体积不变,A项错误;降温时水分子的化学性质没有发生改变,因为水分子没有变化,B项错误;反应时构成水分子的原子种类不会发生改变,C项错误;电解水生成氢气和氧气,分子的种类发生了改变,说明水分子是可分的,D项正确。答案选D。
12.地壳中含量最多的金属元素和含量最多的非金属元素所形成的化合物是
A.Fe3O4B.Al2O3 C.SiO2D.CuO
【答案】B
【解析】地壳中含量最多的金属元素为铝元素和含量最多的非金属元素为氧元素,故所形成的化合物是氧化铝 ,答案选B。
13.下列说法正确的是
A.Fe2+和 Fe3+都属于铁元素,核外电子数不同
B.KMnO4和 K2MnO4中有相同的原子团
C.碳-12 原子和碳-13 原子的中子数相同
D.和化学性质相同
【答案】A
【解析】Fe2+和 Fe3+的质子数为26,都属于铁元素,原子失去电子数不同,所带电荷数不同,核外电子数不同,A项正确;KMnO4和 K2MnO4中的原子团不同,分别为高锰酸根离子和锰酸根离子,原子团不相同,B项错误;碳-12 原子和碳-13 原子的质子数为6,中子数=质量数-质子数,分别为6、7,中子数不相同,C项错误;是稀有气体元素性质稳定,是金属元素易失电子,二者化学性质不同,D项错误。答案选A。
14.煅烧石灰石可制得氧化钙(假设石灰石中的杂质不参与反应,且不含钙、碳元素),测得煅烧后剩余固体中钙元素与碳元素的质量比为20∶3,则已分解的碳酸钙占原碳酸钙的质量分数为( )
A.40%B.60%C.30%D.50%
【答案】D
【解析】由于碳酸钙高温分解生成了氧化钙和二氧化碳,随着碳酸钙的分解放出了二氧化碳,碳元素的含量逐渐减少直到为零。根据碳酸钙的化学式,碳酸钙中钙元素与碳元素的质量比为:40∶12=20∶6,而剩余固体中钙元素与碳元素的质量比为:20∶3,因为反应过程中钙元素质量不变,所以已分解的碳酸钙占原碳酸钙的质量分数为50%,D项正确。答案选D。
15.下列关于催化剂的叙述正确的是
A.二氧化锰可作所有反应的催化剂
B.加入二氧化锰能使双氧水分解放出氧气的总量增加
C.催化剂能增大化学反应速率,而本身的质量和性质在反应前后都不变
D.二氧化锰在双氧水、氯酸钾分解制氧气过程中的作用完全相同,若不加二氧化锰,反应也能发生
【答案】D
【解析】二氧化锰可作催化剂,但并不是所有反应的催化剂,A项错误,催化剂只是改变化学反应速率,并不会改变生成物的质量,故加入二氧化锰能使双氧水更快分解放出氧气,但氧气的总量不会增加,B项错误,催化剂是改变化学反应速率,改变包括:增大或减慢,C项错误,二氧化锰在双氧水、氯酸钾分解制氧气过程中的作用完全相同,若不加二氧化锰,反应也能发生,D项正确。答案选D。
16.区分下列各组物质的两种方法都正确的是
【答案】C
【解析】空气和氧气用带火星的木条进行检验时,能使带火星木条复燃的是氧气,没有复燃的是空气,用带火星的木条可以区分。由于两者均是无味气体,所以闻气味的方式不能区分空气和氧气,A项错误;双氧水和水均为无色液体,用观察颜色的方法不能鉴别,B项错误;厨房中醋和酒精两者气味不同,有酸味的是醋,有酒味的是酒精,闻气味可以区分。酒精能够燃烧,醋不能燃烧,故燃着的木条可以鉴别两者,C项正确;二氧化碳和氮气均不能支持燃烧也不能燃烧,所以用燃着的木条不能区分。而二氧化碳能使澄清石灰水变浑浊,氮气不能,所以可用澄清石灰水鉴别两者,D项错误。答案选C。
【点睛】在解答这类题时要注意利用物质物理性质或化学特性来选择合适的物质进行区分,我们所选择的物质必须与所要鉴别的物质反应,产生不同的现象,只有这样才能够一次性区分开。
17.实验室用加热高锰酸钾并用排水法收集氧气,下列做法或说法正确的是
A.在试管口放一团棉花,目的是防止高锰酸钾粉末进入导管
B.点燃酒精灯后,将外焰直接对准固体药品部位加热
C.导管口刚有气泡冒出时,就立即开始收集气体
D.实验结束时,先熄灭酒精灯,再将导管从水槽中移出
【答案】A
【解析】为了收集的氧气更纯净,应在试管口放一团棉花,防止高锰酸钾粉末进入导管,A项正确;
点燃酒精灯后,先给试管预热,B项错误;导管口的气泡连续、均匀的放出时开始收集,以防收集的氧气不纯,C项错误;为防止冷水倒吸入热的试管,则在实验完毕后,先将导管移出水面再熄灭酒精灯,D项错误。答案选A。
18.下列关于物质燃烧出现的现象说法正确的是
A.木炭燃烧后变成黑色固体
B.磷在空气中燃烧产生大量白雾
C.硫在空气中燃烧产生蓝紫色火焰
D.铁丝在氧气中燃烧火星四射
【答案】D
【解析】木炭燃烧生成使澄清石灰水变浑浊的二氧化碳气体,A项错误;红磷在空气中燃烧会产生大量的白烟,而非白雾,B项错误;硫在空气中燃烧,产生淡蓝色火焰,C项错误;铁丝在氧气中剧烈燃烧,火星四射,生成黑色固体,D项正确。答案选D。
19.下列有关空气和氧气说法正确的是
A.抢救危重新冠病人时,呼吸机起了重要的作用,给病人长时间呼吸纯氧
B.硫在空气燃烧产生二氧化硫,在氧气中燃烧更剧烈,生成三氧化硫
C.镁条在空气中燃烧产生白烟,红磷在空气中燃烧产生大量白雾
D.铁丝在氧气中燃烧生成黑色固体,在潮湿空气中缓慢氧化成红棕色的铁锈
【答案】D
【解析】抢救危重新新冠病人时,给病人呼吸的不是纯氧,因为纯氧浓度过高,氧化性太强,容易伤害肺而中毒,A项错误;硫在空气和氧气中燃烧均产生二氧化硫,只是因为氧气浓度不同而使燃烧现象不同,B项错误;燃烧时生成固态物质能看到烟,生成液态物质时能看到雾,红磷在空气中燃烧生成五氧化二磷白色固体,所以看到的现象为产生白烟,C项错误;铁丝在氧气中燃烧生成的是四氧化三铁黑色固体,在潮湿空气中缓慢氧化成红棕色的氧化铁铁锈,D项正确。答案选D。
20.下列关于氧气的性质和用途的说法正确的是
A.氧气能助燃,可作燃料
B.红磷能在空气中燃烧产生大量的白色烟雾
C.细铁丝在空气中可剧烈燃烧,火星四射
D.氧气是一种化学性质比较活泼的气体,在一定条件下可与多种物质发生化学反应
【答案】D
【解析】氧气能助燃,但不具有可燃性,不可作燃料,A项错误;红磷在空气中燃烧,产生大量的白烟,而不是白色烟雾,B项错误;铁丝在空气中不能燃烧,氧气的浓度不够,C项错误;氧气是一种化学性质比较活泼的气体,在一定条件下可与多种物质发生化学反应,D项正确。答案选D。
第II卷(非选择题 共60分)
二.填空题(共5小题,满分29分)
21.(3分)按要求用化学用语填空。
(1)发酵粉的主要成分___________________。
(2)高锰酸根中锰元素的化合价___________。
(3)最简单的有机物______________________。
【答案】NaHCO3 O4- CH4
【解析】(1)发酵粉的主要成分之一是碳酸氢钠,表示为NaHCO3;
(2)MnO4-带1个单位的负电荷,显-1价,氧元素显-2价,设锰元素的化合价是y,由原子团中元素的化合价代数和等于原子团的化合价,可得:y+(-2)×4=-1,则y=+7价;锰元素的化合价是+7,可以表示为O4-;
(3)最简单的有机物是甲烷,其化学式为:CH4。
22.(4分)含氮元素的物质与人类生产、生活关系密切,请你回答有关问题:
(1)N2、NH3、NO2等都是常见的含氮物质,其中氮元素化合价最低的物质是___________。
(2)氮气具有广泛的用途,如超导材料在液氮的低温环境下能显示超导性能,从微观角度分析:制取液氮时,在氮气液化过程中发生变化的是______(填序号)。
①分子的大小
②分子的质量
③分子间的间隔
④分子的数目
(3)将空气中的氮气转化为含氮化合物的过程称为固氮(“氮”指氮元素)。某些生物(如大豆根系中的根瘤菌)就具有固氮作用。经田间试验测定,一亩大豆可固氮8kg,相当于施用_____kg(保留整数)尿素[化学式为CO(NH2)2]。
【答案】(1)氨气 (2)③ (3)17
【解析】(1)N2中氮元素的化合价为0;氢元素通常为+1价,设NH3中氮元素的化合价为x,根据化合物中,正、负化合价的代数和为零,可得:x+(+1)×3=0,x=-3;氧元素通常显-2价,设NO2中氮元素的化合价为y,根据化合物中,正、负化合价的代数和为零,可得:y+(-2)×2=0,y=+4,故其中氮元素化合价最低的物质是氨气;
(2)在氮气液化过程中,只是氮气的状态发生了变化,无新物质生成,分子的种类、大小、质量、数目都没有发生改变,温度降低,分子之间的间隔变小。
(3)一亩大豆可固氮8kg,相当于施用尿素的质量为:8kg÷(eq \f(14×2,12+16+16×2)×100%)≈17kg。
23.(5分)氯化铵是我国著名科学家侯德榜发明的侯氏制碱法的副产品,为无色晶体或白色结晶粉末,是一种速效化学肥料,还可用于干电池.蓄电池鞣革电镀、医药等工业生产。请按要求完成下面问题:
(1)氯化铵的化学式 ________;
(2)氯化铵中阳离子的符号 ________;
(3)氯化铵中阴离子的符号 ________;
【答案】(1)NH4Cl (2)NH4+ (3)Cl-
【解析】(1)氯化铵由氯离子与铵根离子构成,一个氯离子带一个单位的负电荷,一个铵根离子带一个单位的正电荷,所以氯化铵的化学式是NH4Cl;
(2)氯化铵由氯离子与铵根离子构成,带正电荷的离子是阳离子,所以氯化铵中阳离子是铵根离子,一个铵根离子带一个单位的正电荷,电荷数为1省略不写,其符号是NH4 +;
(3)氯化铵由氯离子与铵根离子构成,带负电荷的离子是阴离子,所以氯化铵中阴离子是氯离子,一个氯离子带一个单位的负电荷,电荷数为1省略不写,其符号是Cl-。
24.(7分)“”、“”、“”分别表示A、B、C三种物质的分子,下图形象的表示了某化学反应前后的分子及数目变化。
(1)该反应过程中的最小粒子是_________(填字母)。能保持反应物化学性质的最小粒子是__(填字母)
a. b. c. d. e.
(2)该反应的化学方程式中A、B、C三种物质的化学计量数之比为______。
【答案】ac bd 1:3:2
【解析】(1)原子是化学变化中的最小粒子,由反应的微观示意图可知,a、c分别代表不同的原子;
分子是保持物质化学性质的最小粒子,由反应的微观示意图可知,b、d分别代表两种不同反应物的分子,e代表生成物的分子。
(2)根据反应的微观示意图,反应前共有3个A分子和3个B分子,反应后含有2个A分子和2个C分子,可判断有2个A分子未参加图示中的反应,该反应的A、B、C三种物质的分子个数分别为1、3、2,则该反应的化学方程式中A、B、C前的化学计量数之比为1:3:2。
【点睛】本题的难度不大,但解答此类题的关键是注意反应物是否过量,否则会得到错误的答案。
25.(10分)请用化学符号表达式表示下列反应,并在括号内标明该反应的基本反应类型。
(1)木炭在空气中充分燃烧____________________,(__________)反应;
(2)加热氯酸钾与二氧化锰的混合物_______________,(__________)反应;
(3)铁丝在氧气中燃烧________________________________________;
(4)酒精(C2H5OH)在空气中燃烧生成二氧化碳和水__________________。
【答案】(1)C+O2 eq \(══,\s\up8(点燃))CO2 化合
(2)KClO3 eq \(════,\s\up11(二氧化锰),\s\d4(Δ))KCl+O2 分解
(3)Fe+O2 eq \(══,\s\up8(点燃))Fe3O4
(4)C2H5OH+O2 eq \(══,\s\up8(点燃))CO2+H2O
【解析】(1)木炭在空气中充分燃烧生成二氧化碳,反应的符号表达式为:C+O2 eq \(══,\s\up8(点燃))CO2;该反应符合“多变一”的特征,属于化合反应;
(2)氯酸钾在二氧化锰的催化并加热的条件下生成氯化钾和氧气,反应的符号表达式为:KClO3 eq \(════,\s\up11(二氧化锰),\s\d4(Δ))KCl+O2;该反应符合“一变多”的特征,属于分解反应;
(3)铁丝在氧气中燃烧生成四氧化三铁,反应的符号表达式为:Fe+O2 eq \(══,\s\up8(点燃))Fe3O4;
(4)酒精(C2H5OH)在空气中燃烧生成二氧化碳和水,反应的符号表达式为:C2H5OH+O2 eq \(══,\s\up8(点燃))CO2+H2O。
三、流程题(共1小题,满分8分)
26.(8分)高锰酸钾是一种市场前景很好的无机化工产品,以下是工业液相生产高锰酸钾的流程简图。
(1)图中含锰元素的物质中,属于氧化物的是_______(写化学式)。
(2)氧化反应器中,熔融物从上部加入,空气由下部通入,其目的是_______;该设备中发生反应的物质为________。
(3)电解槽中反应前后的化合价发生改变的元素是________。
【答案】(1)MnO2
(2)使熔融物与空气充分接触,易于反应的发生 KOH、MnO2、O2
(3)Mn、H
【解析】(1)由两种元素组成,其中一种是氧元素的化合物叫氧化物。据此解答;
(2)根据使反应物充分反应及流程图分析解答;
(3)根据反应物、生成物分析解答。
【详解】(1)图中含锰元素的物质有MnO2、K2MnO4、KMnO4。其中属于氧化物的是:MnO2;
(2)氧化反应器中,熔融物从上部加入,空气由下部通入,其目的是:使熔融物与空气充分接触,易于反应的发生;由流程图可知,进入氧化反应器的物质是KOH、MnO2、O2 。即设备中发生反应的物质为KOH、MnO2、O2;
(3)由B图可知,进入电解槽的物质为K2MnO4水溶液。由C图可知产品为H2、KOH、KMnO4。Mn元素化合价由+6价变为+7价,H元素化合价由+1价变为0价。故电解槽中反应前后的化合价发生改变的元素是Mn、H。
四、实验探究题(共3小题,满分18分)
27.(3分)用图装置进行空气中氧气含量测定的实验。
(1)证明空气中氧气含量约为1/5的实验现象是______。
(2)实验中观察到烧杯中的水变为红色,原因是______。
【答案】(1)瓶中的液面上升了约1/5 (2)红磷燃烧放热,使瓶内压强增大,水流到烧杯中
【解析】磷燃烧能够消耗空气中的氧气,氧气消耗后,容器中的气压减小,在外界大气压作用下,水进入容器,进入容器中的水的体积即为容器内空气中的氧气体积。
【详解】(1)红磷燃烧耗尽了装置内的氧气,由于氧气约占空气体积的五分之一,所以装置冷却至室温后,瓶内瓶中的液面上升了约1/5,进入的水的体积即为消耗的氧气的体积,说明空气中氧气含量约为1/5。
(2)红磷燃烧放热,使瓶内压强增大,水流到烧杯中,所以实验中观察到烧杯中的水变为红色。
【点睛】可以用来测定空气中氧气含量的物质应该具备的条件是:能和空气中的氧气反应,生成物是固体,不能和空气中的其它物质发生化学反应。
28.(5分)用如图所示装置测定空气中氧气的含量。管中预先装入适量的水,测得水面高度为a,加热粗铜丝,一段时间后白磷燃烧。燃烧停止,完全冷却后,测得水面高度为b。(已知除去胶塞部分管的长度为c)
(1)白磷燃烧的化学反应方程式为__________。
(2)由该实验测得空气中氧气的含量为_________(用含a、b、c的代数式表示)
【答案】(1)4P + 5O2 eq \(══,\s\up8(点燃))2P2O5 (2)eq \f(b-a,c-a)×100%
【解析】(1)白磷和空气中的氧气反应生成五氧化二磷,化学反应方程式为4P + 5O2 eq \(══,\s\up8(点燃))2P2O5 。
(2)反应前玻璃管内空气的体积为c-a,消耗氧气的体积为b-a,故由该实验测得空气中氧气的含量为eq \f(b-a,c-a)×100%。
29.(10分)科学探究是奇妙的过程。在一次实验中,小明不小心把硫酸铜溶液滴加到了盛有5%H2O2的溶液的试管中,立即有大量的气泡产生。硫酸铜溶液中含有三种粒子(H2O、SO42-、Cu2+),小明想知道硫酸铜溶液中的哪种粒子能使双氧水分解的速率加快。请你和小明一起通过如图所示的三个实验完成这次探究活动,并填写空白。
(1)你认为最不可能的是哪一种粒子_______,理由是______。
(2)检验实验①产生的气体的方法是______。
(3)要证明另外两种粒子能否加快双氧水分解的速率,还需要进行实验和:
在实验②中加入稀硫酸后,无明显变化,证明______不起催化作用;
在实验③中加入______后,会观察到大量的气泡,证明起催化作用的是______。
(4)小明如果要确定硫酸铜是催化剂,还须通过实验确认它在化学反应前后______。
【答案】(1)水分子 双氧水是水溶液,总是含水,所以水不是催化剂
(2)用带火星的木条伸入到试管①中,木条复燃,证明是氧气
(3) SO42-或硫酸根离子 CuCl2或(氯化铜)或Cu(NO3)2或(硝酸铜) Cu2+或铜离子
(4)化学性质和质量都没有改变
【解析】(1)双氧水是水溶液,一定含有水,本身分解速率慢,所以水分子不会是催化剂。
(2)氧气有助燃性,检验氧气可用带火星的小木条,木条复燃,证明是氧气。
(3)稀硫酸能电离出硫酸根离子,但在实验②加入稀硫酸后,无明显变化,说明硫酸根离子不起催化作用;硫酸铜溶液中还有铜离子,可加入含有铜离子的其它物质来看铜离子是否有催化作用,加入氯化铜或硝酸铜溶液后,观察到大量的气泡,证明起催化作用的是铜离子。
(4)催化剂的特点是“一变,两不变”,即反应速率变,质量和化学性质不变,要证明物质是催化剂,必须同时验证这三点,前面已证明硫酸铜能改变化学反应速率,还要证明反应前后它的化学性质和质量都没有改变。
五、综合应用题(共1小题,满分5分)
30.(5分)用化学用语表示:
(1)2个氢氧根离子_____。
(2)“可燃冰”的主要成分是甲烷水合物,甲烷的化学式是_____。
(3)次氯酸钠( NaClO)是“84消毒液”的有效成分,次氯酸钠中氯元素的化合价是_____价。
(4)服用含小苏打( NaHCO3)的药物来治疗胃酸过多,其化学方程式为_____。
【答案】(1)2OH﹣
(2)CH4
(3)+1
(4)NaHCO3+HCl=NaCl+H2O+CO2↑
【解析】(1)离子的表示方法,在表示该离子的元素符号右上角,标出该离子所带的正负电荷数,数字在前,正负符号在后,带1个电荷时,1要省略,若表示多个该离子,就在其离子符号前加上相应的数字。
(2)根据常见有机物化学式的书写方法进行书写即可。
(3)根据在化合物中正负化合价代数和为零,进行分析解答。
(4)小苏打与盐酸反应生成氯化钠、水和二氧化碳,进行分析解答。
【详解】(1)2个氢氧根离子为2OH﹣;(2)可燃冰主要成分是甲烷,甲烷的化学式是CH4;(3)NaClO中钠元素的化合价为+1价,氧元素的化合价为-2价,根据化合物中元素化合价代数和为零,所以氯元素的化合价为+1价;(4)小苏打能够用来治疗胃酸过多,是因为碳酸氢钠和盐酸反应生成氯化钠、水和二氧化碳,反应的化学方程式是NaHCO3+HCl=NaCl+H2O+CO2↑。需区分物质
方法一
方法二
A
空气和氧气
用带火星木条
闻气味
B
双氧水和水
观察颜色
加二氧化锰
C
酒精和食醋
闻气味
点燃
D
二氧化碳和氮气
澄清石灰水
燃着的木条
化学第四单元 我们周围的空气综合与测试课后作业题: 这是一份化学第四单元 我们周围的空气综合与测试课后作业题,共4页。试卷主要包含了选择题,实验探究与计算等内容,欢迎下载使用。
初中化学鲁教版九年级上册第四单元 我们周围的空气综合与测试同步达标检测题: 这是一份初中化学鲁教版九年级上册第四单元 我们周围的空气综合与测试同步达标检测题,共10页。试卷主要包含了选择题,填空题,探究实验题,计算题等内容,欢迎下载使用。
初中化学鲁教版九年级上册第四单元 我们周围的空气综合与测试精练: 这是一份初中化学鲁教版九年级上册第四单元 我们周围的空气综合与测试精练,共18页。试卷主要包含了单选题,填空题,简答题等内容,欢迎下载使用。

