鲁教版九年级上册第五单元 定量研究化学反应综合与测试精品单元测试课后测评
展开能力提升卷
班级___________ 姓名___________ 学号____________ 分数____________
(考试时间:60分钟 试卷满分:100分)
注意事项:
1.本试卷分第I卷(选择题)和第II卷(非选择题)两部分。答卷前,考生务必将自己的班级、姓名、学号填写在试卷上。
2.回答第I卷时,选出每小题答案后,将答案填在选择题上方的答题表中。
3.回答第II卷时,将答案直接写在试卷上。
可能用到的相对原子质量:H:1 C:12 O:16 Ca:40
第Ⅰ卷(选择题 共40分)
一、选择题:本题共20个小题,每小题2分,共40分。在每小题给出的四个选项中,只有一项是符合题目要求的。
1.纯净物X在氧气中完全燃烧的化学方程式为:X+2O2 eq \(═══,\s\up8(点燃))CO2+2H2O。下列说法不正确的是
A.该反应前后原子的种类发生改变B.X是最简单的有机化合物
C.该反应的生成物都是氧化物D.X是天然气的主要成分
2.化学革命是发生在十八世纪末英国和法国的一场深刻的化学学科的变革。英国物理学家、化学家波义耳和法国化学家拉瓦锡曾做过貌似相同的两个实验(见图)。
关于这两个实验的说法正确的是
A.两个实验都可用于测定空气中氧气的含量
B.两个实验中,曲颈甑内汞的表面都变为黑色
C.波义耳的实验中,金属加热后质量增加,该现象不能用质量守恒定律解释
D.拉瓦锡的实验中,玻璃钟罩内液面逐渐上升,达到一定高度后不再变化
3.NH4ClO4(高氯酸铵)可用作火箭推进剂,当它发生分解反应时,不能生成的物质是
A.CO2B.Cl2C.O2D.N2
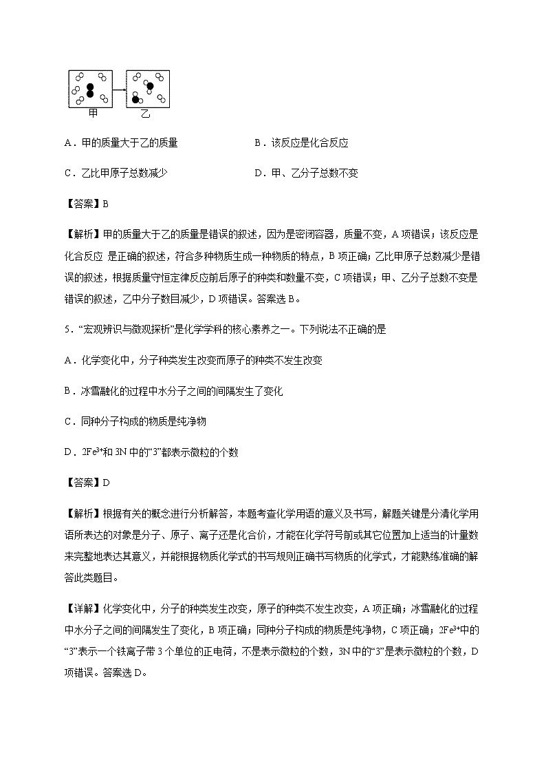
4.下图是某个化学反应的微观模拟图,甲表示反应前的状态,乙表示反应后的状态。下列关于该反应的说法正确的是
A.甲的质量大于乙的质量B.该反应是化合反应
C.乙比甲原子总数减少D.甲、乙分子总数不变
5.“宏观辨识与微观探析”是化学学科的核心素养之一。下列说法不正确的是
A.化学变化中,分子种类发生改变而原子的种类不发生改变
B.冰雪融化的过程中水分子之间的间隔发生了变化
C.同种分子构成的物质是纯净物
D.2Fe3+和3N中的“3”都表示微粒的个数
6.铁遇稀硝酸可产生一种有毒气体X, 其反应为,关于此反应的说法不正确的是
A.X的化学式为NOB.反应前后分子种类发生变化
C.反应前后各元素化合价不变D.反应前后物质状态发生变化
7.科学家成功研制出二氧化硅纳米纤维,在高温条件下制备纯度极高的超纯二氧化硅的反应微观示意图如下。下列有关叙述正确的是
A.该反应前后,元素的化合价没有发生变化只有氧元素
B.该反应体现了化学反应中分子可分,原子不可再分
C.反应前后元素的种类、原子和分子个数都不变
D.该反应的化学方程式为SiCl4+O2 eq \(═══,\s\up11(高温),\s\d4())2Cl2↑+SiO2
8.符合反应事实且书写正确的化学方程式是
A.Cu+2AgCl=2Ag+CuCl2B.CO+CuO eq \(═══,\s\up11(加热),\s\d4())Cu+CO2↑
C.Fe2O3+ 2H2SO4=2FeSO4+2H2OD.CuCl2+ 2NaOH=Cu(OH)2↓+ 2NaCl
9.为实现二氧化碳的绿色利用,科学家用固碳酶作催化剂设计了如下转化过程。下列说法正确的是
A.该过程可有效减少温室气体的排放
B.X的化学式为CH2
C.固碳酶在反应前后化学性质发生改变
D.反应①的化学方程式为
10.在“新冠”疫情防控中,常用“84消毒液 ”进行消毒。但如果将洁厕灵和“84消毒液”同时使用,则会发生如图所示的化学反应。下列说法正确的是
A.该反应属于置换反应
B.反应物和生成物中,有2种氧化物
C.有毒气体是Cl2
D.反应中氯元素的化合价不变
11.在反应A+2B=C+2D中,已知C和D的相对分子质量比为22:9,当6.4g B与一定质量A完全反应后,生成3.6g D,则此反应中A与B的相对分子质量比为
A.1:2B.4:1C.1:4D.2:1
12.如图是“尾气催化转换器”将汽车尾气中有毒气体转变为无毒气体的微观示意图,其中不同的圆球代表不同原子。下列说法错误的是
A.参加反应的两种分子的个数比为1∶1B.原子在化学变化中是不可分的
C.图中共涉及四种物质D.此反应可能为分解反应
13.“三效催化转化器”可将汽车尾气中的有毒气体处理为无污染的气体。下图为该反应的微观示意图(未配平),其中不同的圆球代表不同原子。下列说法不正确的是
A.甲和丁所含元素相同B.乙和丙中同种元素化合价不相等
C.该反应中共有三种元素D.化学方程式中甲、丁的化学计量数均为1
14.2020年春“新冠病毒”疫情肆虐,在全国抗击“新冠肺炎”的“战疫”中用了大量的“84”来消毒杀菌。“84”是一种高效消毒剂,主要成分为次氯酸钠(NaClO)。下列有关叙述正确的是
A.NaClO是一种氧化物
B.相对分子质量为74.5
C.燃烧生成NaCl和H2O
D.Na、Cl、O三种元素的质量比为1:1:1
15.甲、乙、丙、丁四种物质在反应前后的质量关系如图所示,下列有关说法错误的是
A.参加反应的甲和乙质量比为2:7B.丙可能是该反应的催化剂
C.丁一定是化合物D.x的值是7
16.根据质量守恒定律,下列说法中,符合客观事实的是
A.蜡烛燃烧后由长变短,不符合质量守恒定律
B.16g硫在32g氧气中允分反应,生成48g二氧化硫
C.化学方程式中,反应物的质量比等于生成物的质量比
D.氯酸钾受热分解后,剩余固体的质量比原反应物的质量小
17.化学中常出现“1+1≠2”的有趣现象,但也有例外。下列符合“1+1=2”的事实是
A.20℃,1L水与1L酒精混合后的体积等于2L
B.20℃,1g镁与1g稀硫酸充分反应后所得的溶液质量为2g
C.20℃,1g硫粉在1g氧气中完全燃烧后生成2g二氧化硫
D.20℃,1g硝酸钾饱和溶液中加入1g硝酸钾固体能得到2g硝酸钾溶液
18.煅烧一定质量碳酸钙一段时间后,测定混合物的质量为100g,其中钙元素的质量分数为60%,则将这100g混合物高温煅烧至质量不再改变,生成二氧化碳的质量是
A.6g
B.8g
C.20g
D.16g
19.在一个密闭容器内有a、b、c、d四种物质,在一定条件下充分反应,测得反应前后各物质的质量如下表所示,则下列说法不正确的是
A.该反应可能是化合反应B.表中待测值应为5
C.物质a与b变化的质量比为3:8D.物质d可能是该反应的催化剂
20.质量守恒定律是帮助我们认识化学反应实质的重要理论。在化学反应aA+bB = cC+dD中,下列说法正确的是
A.化学计量数a与b之和一定等于c与d之和
B.若取xg A和xg B反应,生成C和D的质量总和不一定是2xg
C.反应物A和B的质量比一定等于生成物C和D的质量比
D.该反应一定是氧化反应
第II卷(非选择题 共60分)
二、填空题(共5小题,满分22分)
21.(4分)1774年,拉瓦锡用精确的定量实验研究了氧化汞分解过程中各物质质量之间的关系,其反应的微观过程如下。
请回答下列问题。
(1)①的微观实质是______;②的微观实质是氧原子重新结合为氧分子,氧分子构成氧气,___。
(2)从上图中可以看出,化学变化过程中原子的______一定不变,所以化学变化遵守质量守恒定律。
(3)从上图中还可以得到一条信息是__________。
22.(5分)类价二维图反映的是元素的化合价与物质类别之间的关系,构建类价二维图是化学学习的重要方法。下图是碳元素的类价二维图。
(1)a处氢化物为天然气的主要成分,其化学式为_____;b处对应物质的类别是_____。
(2)在下面的方框中画出稀盐酸与碳酸氢钠反应后,由分子构成的产物模型_____。
(3)某纯净物A其相对分子质量为58.在一定条件下,将一定质量的A与10.4g氧气充分反应,当氧气消耗完时,可生成8.8g二氧化碳和4.5g水。A物质的化学式为_____。
23.(4分).随着科学的发展,新能源的开发不断取得突破,清华大学研究人员成功研制出一种纳米纤维催化剂,可将二氧化碳转化成液体燃料甲醇,其微观示意图如下图(图中的微粒恰好完全反应)所示。请根据微观示意图回答以下问题。
(1)该反应的化学方程式为_____。
(2)下列说法正确的是_____(填写字母序号)。
A.该反应体现了无机物在一定条件下可以转化为有机物
B.该反应属于复分解反应
C.甲是单质,乙、丙、丁均为化合物
D.反应前后原子数目发生改变
24.(5分)如图是某化学反应的微观示意图。请回答下列问题:
(1)图中所示物质属于氧化物的是_____(填化学式)。
(2)图中反应前后,化合价发生改变的元素是_____。
(3)参加反应的X与Y的分子个数比为_____(最简整数比)。
25.(4分)在化学反应中,凡是元素化合价发生改变的反应,称为氧化还原反应。配平这类化学方程式往往采用“化合价升降法”更方便快捷,即反应中元素“化合价升高总数=化合价降低总数”
例如:具体配平步骤如下:
①“标变价”:找出化合价发生改变的元素,并标出改变前后的化合价。
②“列变化”:列出改变的价态数。
③“找倍数”:找出化合价升、降的最小公倍数3×4=12,从而确定Al、MnO2的系数。
④“配系数”:再用观察法,配平其它系数。
根据以上信息,结合已学知识,回答下列问题:
(1)HNO3中N元素的化合价为 价,NO2中N元素的化合价为 价。
(2)请配平下列化学方程式,(系数写在方框里,所有系数必须填写)
三、实验探究题(共2小题,满分15分)
26.(8分)初三某化学兴趣小组同学依据教材实验对化学反应前后质量变化进行了探究。
(查阅资料)碳酸钠和稀盐酸反应生成氯化钠、水和二氧化碳气体。
(实验装置设计)甲、乙、丙小组同学分别设计如图装置:
(实验探究)(1)甲小组实验中,反应的化学方程式是_______________________。
(2)乙组和丙组设计的“质量守恒定律”的实验如图所示。
①乙组实验结束后可观察到天平________(填“平衡”或“不平衡”),此反应_________(填“遵守”或“不遵守”)质量守恒定律。
②丙组过氧化氢溶液分解反应前后各物质质量总和的测定,得出参加化学反应的各物质的质量总和________(填“大于”、“等于”或“小于”)反应后生成的各物质的质量总和。该反应中二氧化锰起_____作用。
(实验分析)在一切化学反应中,没有发生变化的是____,所以参与反应前后各物质的质量总和相等。
A.原子种类 B.分子种类 C.原子数目 D.原子质量
(反思与交流)(3)通过甲、乙、丙小组实验的探究,你得到的启示是:探究质量守恒定律的实验应该在______容器中进行。
27.(7分)化学社团的同学用图所示实验验证质量守恒定律。图Ⅰ中将锥形瓶和玻璃管放在托盘天平上,调节砝码和游码使天平平衡,记录所称得的质量为M1,待反应后锥形瓶冷却,重新放到托盘天平上,记录所称得的质量为M2。图Ⅱ取一根用砂纸打磨干净的镁条和一块石棉网,称量其质量为M3,在石棉网上方点燃镁条,冷却后将燃烧后的产物和石棉网一起称量,称得其质量为M4。
[知识回顾] 质量守恒定律:__的各物质的质量总和,等于反应后生成的各物质的质量总和,这个规律叫作质量守恒定律。
[实验分析]
(1)锥形瓶的底部铺有一层细沙,其作用是_________。
(2)红磷燃烧过程中观察到气球的变化是____________。
(3)M1=95.9 g,M2=95.9 g,则红磷燃烧__(填“遵循”或“不遵循”)质量守恒定律。
(4)M4_(填“>”“=”或“<”)M3,理由是________________。
[实验结论] 图Ⅰ和图Ⅱ两个实验都遵循质量守恒定律的微观原因是____________。
四、解答题(共2小题,满分16分)
28.(6分)为了研究质量守恒定律,设计了如图“红磷燃烧前后质量的测定”实验请回答下面问题。
(1)锥形瓶底部铺一层细沙的作用是什么?_______
(2)红磷燃烧过程中看到的实验现象是什么?_______
(3)燃烧后称量,发现托盘天平指针偏向右边,造成的原因可能是什么?_______
29.(10分)化学方程式是重要的化学用语,是学好化学必备的语言工具。
(1)在书写化学方程式时经常出现一些错误,下面是老师收集的错误化学方程式,请改正:
①正确的化学方程式___________________________;
②正确的化学方程式____________________________;
③正确的化学方程式_____________________。
(2)在书写化学方程式时配平是关键,请配平下列化学方程式(在横线上写出正确的化学方程式即可):
①(反应条件已省去)______________________;
②______________________。
五、流程题(共1小题,满分7分)
30.(7分)用黑钨矿(主要含FeWO4)制得金属钨(W)的主要工艺流程如下:
已知:Na2WO4溶液为无色;H2WO4是一种不溶于水的黄色固体;WO3难溶于水。
(1)将黑钨矿石碾成粉末,目的是____
(2)压煮器中,发生反应为 ,R的化学式是_。
(3)酸浸槽中,Na2WO4溶液和浓盐酸发生复分解反应,该反应的化学方程式为____。
(4)焙烧炉中,焙烧H2WO4的反应属于____(填基本反应类型)。
(5)还原炉中,H2与WO3发生置换反应得到W,反应中化合价升高的元素是______。a
b
c
d
反应前质量(g)
8
10
10
2
反应后质量(g)
待测
21
2
2
中考化学一轮复习第五单元定量研究化学反应课时训练07定量研究化学反应练习鲁教版: 这是一份中考化学一轮复习第五单元定量研究化学反应课时训练07定量研究化学反应练习鲁教版,共10页。试卷主要包含了某同学写了以下化学方程式,[2017·黄石]向133,1%)等内容,欢迎下载使用。
初中化学鲁教版九年级上册第五单元 定量研究化学反应综合与测试课堂检测: 这是一份初中化学鲁教版九年级上册第五单元 定量研究化学反应综合与测试课堂检测,共11页。试卷主要包含了单选题,填空题,推断题,实验题,计算题等内容,欢迎下载使用。
鲁教版九年级上册第五单元 定量研究化学反应综合与测试课时练习: 这是一份鲁教版九年级上册第五单元 定量研究化学反应综合与测试课时练习,共15页。试卷主要包含了单选题,填空题,简答题等内容,欢迎下载使用。

