搜索
      上传资料 赚现金
      点击图片退出全屏预览

      2024-2025学年安徽省六安市舒城县北师大版三年级上册期末考试数学试卷(原卷版)-A4

      • 364.21 KB
      • 2025-12-08 22:45:29
      • 41
      • 0
      加入资料篮
      立即下载
      2024-2025学年安徽省六安市舒城县北师大版三年级上册期末考试数学试卷(原卷版)-A4第1页
      点击全屏预览
      1/4
      2024-2025学年安徽省六安市舒城县北师大版三年级上册期末考试数学试卷(原卷版)-A4第2页
      点击全屏预览
      2/4
      还剩2页未读, 继续阅读

      2024-2025学年安徽省六安市舒城县北师大版三年级上册期末考试数学试卷(原卷版)-A4

      展开

      这是一份2024-2025学年安徽省六安市舒城县北师大版三年级上册期末考试数学试卷(原卷版)-A4,共4页。试卷主要包含了填空,判断,选择,计算,操作,解决问题等内容,欢迎下载使用。
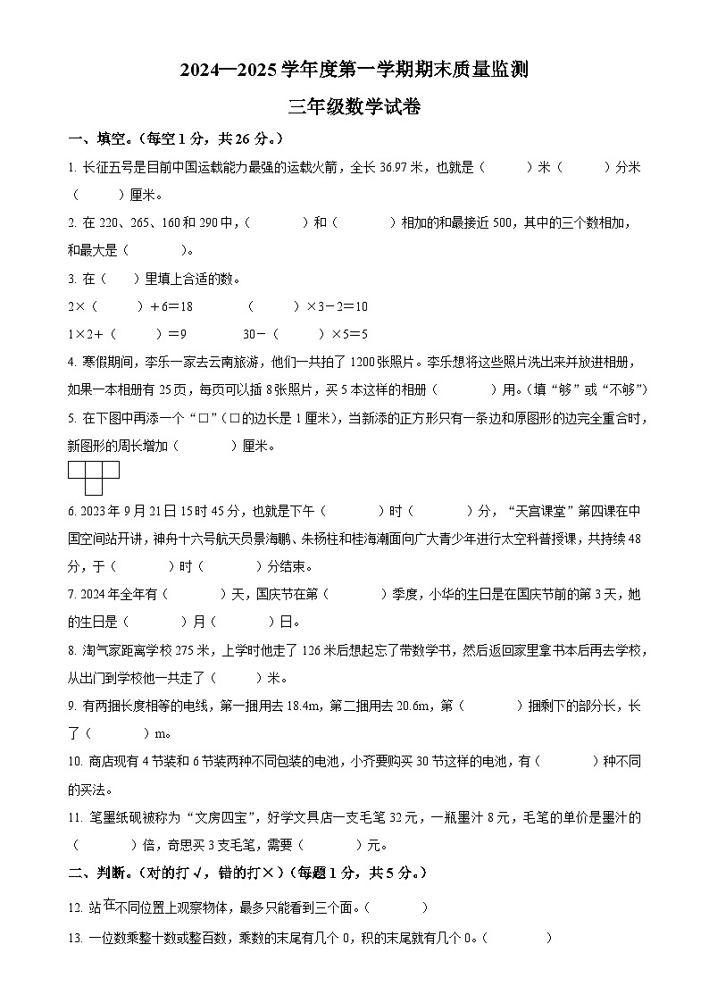
      一、填空。(每空1分,共26分。)
      1. 长征五号是目前中国运载能力最强的运载火箭,全长36.97米,也就是( )米( )分米( )厘米。
      2. 在220、265、160和290中,( )和( )相加的和最接近500,其中的三个数相加,和最大是( )。
      3. 在( )里填上合适的数。
      2×( )+6=18 ( )×3-2=10
      1×2+( )=9 30-( )×5=5
      4. 寒假期间,李乐一家去云南旅游,他们一共拍了1200张照片。李乐想将这些照片洗出来并放进相册,如果一本相册有25页,每页可以插8张照片,买5本这样的相册( )用。(填“够”或“不够”)
      5. 在下图中再添一个“□”(□的边长是1厘米),当新添的正方形只有一条边和原图形的边完全重合时,新图形的周长增加( )厘米。
      6. 2023年9月21日15时45分,也就是下午( )时( )分,“天宫课堂”第四课在中国空间站开讲,神舟十六号航天员景海鹏、朱杨柱和桂海潮面向广大青少年进行太空科普授课,共持续48分,于( )时( )分结束。
      7. 2024年全年有( )天,国庆节在第( )季度,小华的生日是在国庆节前的第3天,她的生日是( )月( )日。
      8. 淘气家距离学校275米,上学时他走了126米后想起忘了带数学书,然后返回家里拿书本后再去学校,从出门到学校他一共走了( )米。
      9. 有两捆长度相等的电线,第一捆用去18.4m,第二捆用去20.6m,第( )捆剩下的部分长,长了( )m。
      10. 商店现有4节装和6节装两种不同包装的电池,小齐要购买30节这样的电池,有( )种不同的买法。
      11. 笔墨纸砚被称为“文房四宝”,好学文具店一支毛笔32元,一瓶墨汁8元,毛笔的单价是墨汁的( )倍,奇思买3支毛笔,需要( )元。
      二、判断。(对的打√,错的打×)(每题1分,共5分。)
      12. 站不同位置上观察物体,最多只能看到三个面。( )
      13. 一位数乘整十数或整百数,乘数的末尾有几个0,积的末尾就有几个0。( )
      14. 小红有5套明信片,每套8张,从每套中取出2张送给她的朋友,小红还剩多少张明信片?列式为5×8-2。( )
      15. 大于7.6而小于7.8的一位小数只有7.7。( )
      16. 想知道王老师绕着长方形操场走一圈走了多少米,就是求长方形操场长与宽的和。( )
      三、选择。(将正确答案的序号填入括号内)(每题2分,共10分。)
      17. 下面各数中,最大的数是( )。
      A. 4.02B. 4.002C. 4.2
      18. 如图所示,笑笑从少年宫经过图书馆到科技馆,有( )种行走路线
      A. 6B. 5C. 2
      19. 用两个长6cm、宽3cm的长方形拼成一个正方形,拼成的正方形的周长是( )厘米。
      A. 18B. 24C. 6
      20. 计算下面算式,商中间没有0的是( )。
      A. 600÷2B. 240÷2C. 402÷2
      21. 2024年第一季度共有( )天。
      A. 90B. 91C. 92
      四、计算。(共25分)
      22. 直接写得数。
      54×2= 90÷3= 1000-850-150= 6×5+12=
      46÷2= 800×2= 1.5元+0.5元= 11-1×9=
      23. 列竖式计算。
      158元+4.3元= 1000-564= 150×6= 407×5=
      24. 脱式计算
      137×(55-49) (445+105)÷5 648-48×7
      五、操作。(共6分)
      25. 在下面的方格纸上画出周长为20厘米的两个不同的长方形和一个正方形。
      六、解决问题。(共28分)
      26. 正确佩戴安全头盔能够有效减少交通事故的死亡风险。周阿姨购买了甲、乙两种头盔各一个。其中甲头盔165元,乙头盔比甲头盔便宜27元。周阿姨购买头盔花费多少元?
      27. 育红小学三年级9个班的同学一起外出参加社会实践活动,每个班平均分成4组,每组12名学生,三年级一共有多少名学生参加这次活动?(列综合算式解答)
      28. 汽车每时行驶60千米。A、B两城相距多少千米?
      29. 有两张长35厘米、宽25厘米的长方形硬纸板,用这两张硬纸板拼成一个大长方形。拼成的大长方形的周长是多少厘米?(画图并列式计算)
      30. 笑笑家2024年下半年的电表读数如下。(单位:千瓦时)
      (1)笑笑家7月的用电数量是多少?
      (2)笑笑家9月、10月、11月一共用电多少千瓦时?
      A城一B城
      发车:上午10时
      到达:下午3时
      6月底
      7月底
      8月底
      9月底
      10月底
      11月底
      12月底
      275
      400
      505
      598
      662
      743
      860

      相关试卷

      2024-2025学年安徽省六安市舒城县北师大版三年级上册期末考试数学试卷(原卷版)-A4:

      这是一份2024-2025学年安徽省六安市舒城县北师大版三年级上册期末考试数学试卷(原卷版)-A4,共4页。试卷主要包含了填空,判断,选择,计算,操作,解决问题等内容,欢迎下载使用。

      2024-2025学年安徽省六安市舒城县北师大版三年级上册期末考试数学试卷(解析版)-A4:

      这是一份2024-2025学年安徽省六安市舒城县北师大版三年级上册期末考试数学试卷(解析版)-A4,共14页。试卷主要包含了填空,判断,选择,计算,操作,解决问题等内容,欢迎下载使用。

      2024-2025学年安徽省六安市北师大版三年级上册期末考试数学试卷(原卷版)-A4:

      这是一份2024-2025学年安徽省六安市北师大版三年级上册期末考试数学试卷(原卷版)-A4,共4页。试卷主要包含了填空,选择,判断,计算,解决问题等内容,欢迎下载使用。

      资料下载及使用帮助
      版权申诉
      • 1.电子资料成功下载后不支持退换,如发现资料有内容错误问题请联系客服,如若属实,我们会补偿您的损失
      • 2.压缩包下载后请先用软件解压,再使用对应软件打开;软件版本较低时请及时更新
      • 3.资料下载成功后可在60天以内免费重复下载
      版权申诉
      若您为此资料的原创作者,认为该资料内容侵犯了您的知识产权,请扫码添加我们的相关工作人员,我们尽可能的保护您的合法权益。
      入驻教习网,可获得资源免费推广曝光,还可获得多重现金奖励,申请 精品资源制作, 工作室入驻。
      版权申诉二维码
      欢迎来到教习网
      • 900万优选资源,让备课更轻松
      • 600万优选试题,支持自由组卷
      • 高质量可编辑,日均更新2000+
      • 百万教师选择,专业更值得信赖
      微信扫码注册
      手机号注册
      手机号码

      手机号格式错误

      手机验证码 获取验证码 获取验证码

      手机验证码已经成功发送,5分钟内有效

      设置密码

      6-20个字符,数字、字母或符号

      注册即视为同意教习网「注册协议」sky星空娱乐
      QQ注册
      手机号注册
      微信注册

      注册成功

      返回
      顶部
      添加客服微信 获取1对1服务
      微信扫描添加客服
      Baidu
      map