所属成套资源:【期中复习】2025-2026学年数学人教版2024七年级上册期中复习专题课件+练习
- 专题02 有理数及其大小比较(word)2025-2026学年七上数学人教版2024期中复习学案知识点+习题 试卷 0 次下载
- 专题03 有理数的加法和减法(word)2025-2026学年七上数学人教版2024期中复习学案知识点+习题 试卷 0 次下载
- 专题05 有理数的乘方(word)2025-2026学年七上数学人教版2024期中复习学案知识点+习题 试卷 0 次下载
- 专题06 列代数式表示数量关系(word)2025-2026学年七上数学人教版2024期中复习学案知识点+习题 试卷 1 次下载
- 专题07 代数式的值(word)2025-2026学年七上数学人教版2024期中复习学案知识点+习题 试卷 1 次下载
专题04 有理数的乘法与除法(word)2025-2026学年七上数学人教版2024期中复习学案知识点+习题
展开
这是一份专题04 有理数的乘法与除法(word)2025-2026学年七上数学人教版2024期中复习学案知识点+习题,文件包含专题04有理数的乘法与除法word2025-2026学年七上数学人教版2024期中复习学案知识点+习题原卷版docx、专题04有理数的乘法与除法word2025-2026学年七上数学人教版2024期中复习学案知识点+习题解析版docx等2份试卷配套教学资源,其中试卷共31页, 欢迎下载使用。
▉考点01 有理数的乘法法则
▉考点02 倒数
1.倒数:乘积是1的两个数互为倒数.例如:-5的倒数是-1/5与-3/5与-5/3互为倒数.
2.求一个数的倒数的方法
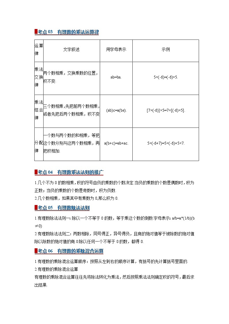
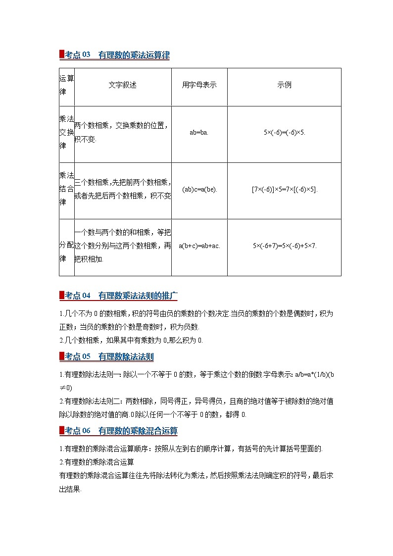
▉考点03 有理数的乘法运算律
▉考点04 有理数乘法法则的推广
1.几个不为0的数相乘,积的符号由负的乘数的个数决定.当负的乘数的个数是偶数时,积为正数;当负的乘数的个数是奇数时,积为负数.
2.几个数相乘,如果其中有乘数为0,那么积为0.
▉考点05 有理数除法法则
1.有理数除法法则一:除以一个不等于0的数,等于乘这个数的倒数.字母表示:a/b=a*(1/b)(b≠0)
2.有理数除法法则二:两数相除,同号得正,异号得负,且商的绝对值等于被除数的绝对值除以除数的绝对值的商.0除以任何一个不等于0的数,都得0.
▉考点06 有理数的乘除混合运算
1.有理数的乘除混合运算顺序:按照从左到右的顺序计算,有括号的先计算括号里面的.
2.有理数的乘除混合运算
有理数的乘除混合运算往往先将除法转化为乘法,然后按照乘法法则确定积的符号,最后求出结果.
▉考点07 有理数的加减乘除混合运算
1.有理数的加减乘除混合运算
先乘除,后加减,有括号的先计算括号里面的.同级运算中,按照从左到右的顺序计算,并能合理运用运算律,简化运算.
2.计算器的使用
计算器具有运算快、操作简便等优势,当有理数的混合运算的计算量大时,可借助计算器计算.各种类型的计算器在使用时,操作方法不尽相同(具体参见计算器的使用说明),但在进行加、减、乘、除四种运算时按键方法通常是一样的.
▉考点01 倒数
1.(2024秋•厦门校级期中)﹣4的倒数是( )
A.4B.﹣4C.14D.−14
【答案】D
【解答】解:﹣4的倒数是−14,
故选:D.
2.(2024秋•福州期中)﹣2的倒数是( )
A.2B.12C.−12D.|﹣2|
【答案】C
【解答】解:﹣2的倒数是−12,
故选:C.
3.(2024秋•威远县校级期中)下列互为倒数的是( )
A.3和13B.﹣2和2C.3和−13D.﹣2和12
【答案】A
【解答】解:A、∵3×13=1,
∴3和13互为倒数,符合题意;
B、∵(﹣2)×2=﹣4,
∴﹣2和2不互为倒数,不符合题意;
C、∵3×(−13)=﹣1,
∴3和−13不互为倒数,不符合题意;
D、∵(﹣2)×12=−1,
∴﹣2和12不互为倒数,不符合题意.
故选:A.
4.(2024秋•沙坪坝区校级期中)8的倒数是( )
A.﹣8B.8C.18D.−18
【答案】C
【解答】解:8的倒数是18,
故选:C.
5.(2024春•濉溪县期中)﹣3的倒数是( )
A.3B.−13C.13D.﹣3
【答案】B
【解答】解:∵﹣3×(−13)=1,
∴﹣3的倒数是−13.
故选:B.
6.(2024秋•高陵区期中)已知a的相反数是﹣2024,则a的倒数是( )
A.﹣2024B.2024C.−12024D.12024
【答案】D
【解答】解:∵a和﹣2024互为相反数,
∴a+(﹣2024)=0,
∴a=2024,
2024的倒数是12024.
故选:D.
7.(2024秋•北碚区校级期中)﹣2027的倒数是( )
A.﹣2027B.2027C.−12027D.12027
【答案】C.
【解答】解:﹣2027的倒数是−12027.
故选:C.
8.(2024秋•海珠区校级期中)﹣0.5的倒数的绝对值的相反数是( )
A.2B.﹣2C.12D.−12
【答案】B
【解答】解:﹣0.5的倒数是﹣2,﹣2的绝对值是|﹣2|=2,2的相反数是﹣(2)=﹣2,
∴﹣0.5的倒数的绝对值的相反数是﹣2.
故选:B.
9.(2024秋•大安区期中)−13的倒数是( )
A.−13B.﹣3C.3D.13
【答案】B
【解答】解:∵(−13)×(−3)=1,
∴−13的倒数是﹣3.
故选:B.
10.(2024秋•武江区校级期中)﹣2的倒数是( )
A.﹣2B.2C.−12D.12
【答案】C
【解答】解:﹣2的倒数是−12
故选:C.
11.(2024秋•公主岭市期中)﹣9的倒数是( )
A.9B.−19C.﹣9D.19
【答案】B
【解答】解:﹣9的倒数是−19.
故选:B.
12.(2024秋•雨城区校级期中)下列互为倒数是( )
A.12和−12B.−12和﹣2C.12和﹣2D.|−12|和12
【答案】B.
【解答】解:A.∵12×(−12)≠1,∴12和−12不互为倒数,故不符合题意;
B.∵−12×(﹣2)=1,∴−12和﹣2互为倒数,故符合题意;
C.∵12×(﹣2)≠1,∴12和﹣2不互为倒数,故不符合题意;
D.|−12|=12,∵12×12≠1,∴|−12|和12不互为倒数,故不符合题意.
故选:B.
13.(2024春•九龙坡区校级期中)﹣3的倒数是( )
A.3B.13C.−13D.﹣3
【答案】C
【解答】解:∵−3×(−13)=1,
∴﹣3的倒数是−13.
故选:C.
14.(2024秋•东港市期中)若a,b互为相反数,c的倒数为1,则4a+3c+4b的值为( )
A.7B.2C.﹣3D.3
【答案】D
【解答】解:∵a,b互为相反数,
∴a+b=0,
∵c的倒数为1,
∴c=1,
∴4a+3c+4b=(4a+4b)+3c=4(a+b)+3c=3,
故选:D.
15.(2024秋•辽中区期中)−34的倒数是( )
A.0.75B.﹣0.75C.−43D.43
【答案】C
【解答】解:−34的倒数为−43,
故选:C.
16.(2024秋•西湖区校级期中)2024的倒数是( )
A.2024B.﹣2024C.12024D.−12024
【答案】C
【解答】解:2024的倒数是12024;
故选:C.
17.(2024秋•潮州校级期中)有理数2024的倒数是( )
A.2024B.﹣2024C.12024D.−12024
【答案】C.
【解答】解:2024的倒数是12024.
故选:C.
18.(2024秋•洛江区期中)2024年是甲辰龙年,预示着国家兴旺昌盛,则2024的倒数是( )
A.2024B.﹣2024C.12024D.−12024
【答案】C
【解答】解:2024的倒数是12024,
故选:C.
19.(2024秋•宜州区期中)有理数﹣2的倒数是 −12 .
【答案】见试题解答内容
【解答】解:有理数﹣2的倒数是−12,
故答案为:−12.
20.(2024秋•岚皋县期中)−53的倒数是 −35 .
【答案】见试题解答内容
【解答】解:−53的倒数是−35.
故答案为−35.
▉考点02 有理数的乘法
1.(2024秋•威远县校级期中)已知有理数a、b在数轴上表示的点如图所示,则下列结论中正确的是( )
A.ab>0B.a+b>0C.b﹣a>0D.ab>1
【答案】C
【解答】解:由数轴可得:a<0<b,且|a|>|b|,
A、∵a<0<b,∴ab<0,故A选项不符合题意;
B、∵a<0<b,且|a|>|b|,∴a+b<0,故B选项不符合题意;
C、∵a<0<b,且|a|>|b|,∴b﹣a>0,故C选项符合题意;
D、∵a<0<b,∴ab<0<1,故D选项不符合题意;
故选:C.
2.(2024秋•历城区期中)有理数a,b在数轴上的对应点的位置如图所示,则正确的结论是( )
A.a+b<0B.ab>0C.﹣b<0<﹣aD.|a|>|b|
【答案】C
【解答】解:根据数轴可知,﹣1<a<0,|a|<|b|,
∴a+b>0,﹣b<0<﹣a,
∴只有C选项正确.
故选:C.
3.(2024秋•晋中期中)有理数a,b在数轴上对应点所在的位置如图所示,则下列结论正确的是( )
A.|a|>|b|B.ab>0C.a+b>0D.a﹣b>0
【答案】D
【解答】解:根据数轴可知,b<0〈a,|b|〉|a|,
∴ab<0,a+b<0,a﹣b>0,
∴四个选项中只有D选项中的结论正确,符合题意.
故选:D.
4.(2024秋•长顺县期中)有理数a,b在数轴上的位置如图所示,则下列结论正确的是( )
A.|a|>|b|B.a﹣b<0C.ab>0D.a+b<0
【答案】D
【解答】解:根据数轴可知,b<0<a,|a|<|b|,
∴a﹣b>0,ab<0,a+b<0,
∴选项A、B、C错误,不符合题意;
选项D正确,符合题意.
故选:D.
5.(2024秋•三元区期中)计算(﹣6)×(−13)的结果是( )
A.2B.﹣2C.﹣18D.18
【答案】A
【解答】解:原式=6×13
=2,
故选:A.
6.(2024秋•秀英区校级期中)下列计算不正确的是( )
A.﹣1.5×(﹣3)=4.5B.(﹣1.2)×(﹣7)=﹣8.4
C.﹣8×(﹣1.3)=10.4D.0×(﹣1.6)=0
【答案】B
【解答】解:A.∵﹣1.5×(﹣3)=1.5×3=4.5,∴此选项的计算正确,故此选项不符合题意;
B.∵(﹣1.2)×(﹣7)=1.2×7=8.4,∴此选项的计算不正确,故此选项符合题意;
C.∵﹣8×(﹣1.3)=8×1.3=10.4,∴此选项的计算正确,故此选项不符合题意;
D.∵0×(﹣1.6)=0,∴此选项的计算正确,故此选项不符合题意;
故选:B.
7.(2024秋•五华区校级期中)现有以下结论:①正有理数、负有理数和0统称为有理数;②若两个数的差是正数,则这两个数都是正数;③任意一个有理数都可以在数轴上找到一个点来表示;④若|a|=|b|,则a=b;⑤几个非零有理数相乘,若负因数的个数为奇数,则乘积为负数;⑥数轴上到原点的距离为3的点表示的数是3或﹣3.其中正确的有( )
A.2个B.3个C.4个D.5个
【答案】C
【解答】解:①∵正有理数、负有理数和0可以统称为有理数,
∴①说法正确;
②∵若两个数的差是正数,则这两个数不一定都是正数,比如:5﹣(﹣1)=6,
∴②的说法错误;
③∵每个有理数都可以在数轴上找到一个点来表示,
∴③的说法正确;
④∵若|a|=|b|,则a=b或a=﹣b,
∴④的说法错误;
⑤∵多个数相乘法则:几个非零有理数相乘,若负因数的个数为奇数,则乘积为负数,
∴⑤的说法正确;
⑥∵数轴上到原点的距离为3的点表示的数是3或﹣3,
∴⑥的说法正确,
综上可知:说法正确的有4个,
故选:C.
8.(2024秋•增城区期中)计算(﹣1)×5的结果是( )
A.﹣1B.1C.5D.﹣5
【答案】D
【解答】解:(﹣1)×5=﹣5.
故选:D.
9.(2024秋•澧县期中)有理数a,b,c在数轴上对应的位置如图所示:①abc>0;②(b﹣a)(a﹣c)(c﹣b)<0;③|b|<1+ac;④|b﹣a|+|a﹣c|=c+b其中正确的结论有( )个.
A.1B.2C.3D.4
【答案】A
【解答】解:根据题意可得:b<0,0<a<c<1,
∴abc<0,
故①错误;
∵b<0,0<a<c<1,
∴b﹣a<0,a﹣c<0,c﹣b>0,
∴(b﹣a)(a﹣c)(c﹣b)>0,
故②错误;
∵﹣1<b<0,0<a<c<1,
∴|b|<1,ac>0,
∴1+ac>1,
∴|b|<1+ac,
故③正确;
∵b﹣a<0,a﹣c<0,
∴|b﹣a|+|a﹣c|=﹣(b﹣a)+[﹣(a﹣c)]=﹣b+a﹣a+c=c﹣b,
故④错误;
∴正确的有1个,
故选:A.
10.(2024秋•费县期中)已知|x|=5,|y|=3,且xy>0,则x﹣y的值等于( )
A.2或﹣2B.1或﹣1C.2或1D.﹣2或﹣1
【答案】A
【解答】解:∵|x|=5,|y|=3,
∴x=±5,y=±3,
∵xy>0,
∴x=5,y=3或x=﹣5,y=﹣3,
当x=5,y=3时,x﹣y=5﹣3=2;
当x=﹣5,y=﹣3时,x﹣y=﹣5﹣(﹣3)=﹣5+3=﹣2,
综上可知:x﹣y的值等于2或﹣2,
故选:A.
11.(2024秋•万州区校级期中)如果两个数的积是正数,而它们的和是负数,那么这两个数( )
A.都是正数B.都是负数C.一正一负D.不能确定
【答案】B
【解答】解:∵两个数的积是正数,
∴两数同号;
又∵它们的和是负数,
∴两数为负数.
故选:B.
12.(2024秋•市中区校级期中)下列各式结果为负数的是( )
A.﹣|﹣1|B.(﹣1)×(﹣1)C.﹣(﹣1)D.|1﹣2|
【答案】A.
【解答】解:A.﹣|﹣1|=﹣1<0,是负数;
B.(﹣1)×(﹣1)=1>0,是正数;
C.﹣(﹣1)=1>0,是正数;
D.|1﹣2|=1>0,是正数;
故选:A.
13.(2024秋•叙州区校级期中)已知|x|=3,|y|=5,且xy<0,则x﹣y的值等于( )
A.﹣8或8B.2或﹣8C.﹣2或8D.2或﹣2
【答案】A
【解答】解:∵|x|=3,
∴x=±3,
∵|y|=5,
∴y=±5,
又∵xy<0,
∴x、y异号,
∴x=3,y=﹣5或x=﹣3,y=5,
当x=3,y=﹣5时,x﹣y=3﹣(﹣5)=8,
当x=﹣3,y=5时,x﹣y=﹣3﹣5=﹣8.
故选:A.
14.(2024秋•荔城区校级期中)若|x|=2,|y|=1,且xy>0,则x+y的值是( )
A.3或﹣3B.1或﹣1C.1或﹣3D.﹣1或3
【答案】A
【解答】解:∵|x|=2,
∴x=±2,
∵|y|=1,
∴y=±1,
∵xy>0,
∴x=2,y=1或x=﹣2,y=﹣1,
当x=2,y=1时,x+y=2+1=3;
当x=﹣2,y=﹣1时,x+y=(﹣2)+(﹣1)=﹣3;
综上,x+y的值是3或﹣3,
故选:A.
15.(2024秋•邗江区校级期中)已知|x|=3,y2=4,且xy<0,则x+y的值是 ±1 .
【答案】±1.
【解答】解:∵|x|=3,y2=4,xy<0,
∴x=3时,y=﹣2,则x+y=3﹣2=1;
x=﹣3时,y=2,则x+y=﹣3+2=﹣1,
∴x+y的值是±1;
故答案为:±1.
16.(2024秋•古冶区期中)若■表示最大的负整数,则2025×■= ﹣2025 .
【答案】﹣2025.
【解答】解:∵最大的负整数是﹣1,
∴■=﹣1,
∴2025×■=2025×(﹣1)=﹣2025,
故答案为:﹣2025.
17.(2024秋•铜梁区校级期中)﹣3×(﹣2)= 6 .
【答案】见试题解答内容
【解答】解:(﹣3)×(﹣2)=6.
故答案为:6.
18.(2024秋•开州区期中)绝对值小于2.5的所有非负整数的积为 0 .
【答案】见试题解答内容
【解答】解:绝对值小于2.5的所有非负整数为﹣2,﹣1,0,1,2,之积为0.
故答案为:0
19.(2024秋•丽江校级期中)三个有理数a、b、c满足abc>0,则|a|a+|b|b+|c|c的值为 3或﹣1 .
【答案】见试题解答内容
【解答】解:∵有理数a、b、c满足abc>0,
∴a、b、c三数中的符号必定是三个正号或一正两负,
∴|a|a+|b|b+|c|c=1+1+1=3,
或|a|a+|b|b+|c|c=1﹣1﹣1=﹣1,
故答案为:3或﹣1.
20.(2024秋•沙洋县期中)已知a,b,c是有理数,a+b+c=0,abc>0,则b+c|a|+a+c|b|+a+b|c|= 1 .
【答案】1.
【解答】解:∵a,b,c是有理数,a+b+c=0,abc>0,
∴a,b,c中一定是一正两负,
∵a+b+c=0,
∴b+c=﹣a,a+c=﹣b,a+b=﹣c,
∴b+c|a|+a+c|b|+a+b|c|
=−a|a|+−b|b|+−c|c|
=﹣1+1+1
=1,
故答案为:1.
▉考点03 有理数的除法
1.(2024秋•海门区期中)计算(﹣7)÷(−17)×7的结果为( )
A.1B.﹣7C.7D.343
【答案】D
【解答】解:(−7)÷(−17)×7
=(﹣7)×(﹣7)×7
=49×7
=343;
故选:D.
2.(2024春•瑶海区期中)设a、b为实数,则下列说法正确的是( )
A.a≠b,则a2>b2B.若a>b,a<0,则ab>0
C.若a<0,b<0,则ab<0D.若|a|>|b|,则a﹣b>0
【答案】B
【解答】A.若a≠b,则a2≠b2,不能确定a2>b2,选项说法错误,不符合题意;
B.若a>b,a<0,则ab>0,选项说法正确,不符合题意;
C.若a<0,b<0,则ab>0,选项说法错误,不符合题意;
D.若|a|>|b|,则a>b或a<b,因此a﹣b不一定大于0,选项说法错误,不符合题意.
故选:B.
3.(2024秋•南宁期中)若a,b为有理数,它们在数轴上的位置如图所示,以下计算正确的是( )
A.a+b<0B.a﹣b<0C.ab>0D.a÷b>0
【答案】A
【解答】解:由a、b在数轴上的位置可知:a>0,b<0,且|a|<|b|,
∴a+b<0,ab<0,a﹣b>0,a÷b<0.
故选:A.
4.(2024秋•金牛区校级期中)已知a,b两数在数轴上对应的点如图所示,下列结论正确的是( )
A.a﹣b<0B.ab>0C.a+b>0D.ab<0
【答案】D
【解答】解:A、a﹣b>0,故原选项错误,不符合题意;
B、ab<0,故原选项错误,不符合题意;
C、a+b<0,故原选项错误,不符合题意;
D、ab<0,故原选项正确,符合题意;
故选:D.
5.(2024秋•宁波期中)有理数a,b在数轴上对应点的位置如图所示,下列各式正确的是( )
A.a+b<0B.a﹣b<0C.ab>0D.ab>0
【答案】B
【解答】解:∵﹣1<a<0,b>1,
∴A.a+b>0,错误,不符合题意;
B.a﹣b<0,正确,符合题意;
C.ab<0,错误,不符合题意;
D.ab<0,错误,不符合题意;
故选:B.
6.(2024秋•漳州期中)有理数a,b在数轴上对应的点的位置如图所示,对于下列四个结论:其中不正确的是( )
A.ab>0B.b﹣a>0C.|a|<|b|D.a+b>0
【答案】A
【解答】解:根据数轴可得:a<0<b,且|a|<|b|,
∴ab<0,选项A说法错误,符合题意;
b﹣a>0,选项B说法正确,不符合题意;
|a|<|b|,选项C说法正确,不符合题意;
a+b>0,选项D说法正确,不符合题意.
故选:A.
7.(2024秋•兰州校级期中)下列说法正确的个数为( )
①0的倒数是它本身;
②一个数的倒数一定小于这个数;
③0除以任何数都得0;
④两个数的商为0,只有被除数等于零.
A.0个B.1个C.2个D.3个
【答案】B
【解答】解:①因为0没有倒数,则这个说法错误;
②一个数的倒数一定小于这个数,错误,例如﹣3的倒数就大于﹣3;
③0除以任何非0的数都得0,故原说法错误;
④两个数的商为0,只有被除数等于0,正确;
故选:B.
8.(2024秋•舒城县校级期中)有理数a、b在数轴上的位置如图所示,则下列各式正确的是( )
A.ab>0B.ba>0C.a﹣b>0D.b﹣a>0
【答案】C
【解答】解:由数轴可知:b<0<a,且|b|>|a|.
A、因为a是正数,b是负数,根据有理数的乘法法则,异号得负,所以该选项错误,不符合题意;
B、因为a是正数,b是负数,根据有理数的除法法则,异号得负,所以该选项错误,不符合题意;
C、因为a>b,所以a﹣b>0,所以该项正确,符合题意;
D、因为a>b,所以b﹣a<0,该选项错误,不符合题意.
故选:C.
9.(2024秋•互助县期中)算式(−52)÷_____=﹣3中的横线内应填( )
A.−65B.65C.−56D.56
【答案】D
【解答】解:(−52)÷(﹣3)=52×13=56.
括号内应填:56.
故选:D.
10.(2024秋•广州期中)下列说法:①若数a的绝对值等于a,则a是正数;②若a+b+c=0,则a、b、c互为相反数;③若两个数的和为正数,则这两个数中至少有一个是正数;④若两个数的商为﹣1,则这两个数互为相反数;⑤除以一个数等于乘这个数的倒数;⑥几个数相乘,积的符号由负因数的个数决定.其中正确的有( )
A.1个B.2个C.3个D.4个
【答案】B
【解答】解:①若数a的绝对值等于a,则a是正数或0,故此选项错误;
②若a+b+c=0,a、b、c不互为相反数,因为相反数指的是两个数,故此选项错误;
③若两个数的和为正数,则这两个数中至少有一个是正数,故此选项正确;
④若两个数的商为﹣1,则这两个数互为相反数,故此选项正确;
⑤除以一个数等于乘这个数(0除外)的倒数,故此选项错误;
⑥当几个不为0的数相乘时,积的符号由负因数的个数决定,故此选项错误.
则正确的只有2个,
故选:B.
11.(2024秋•渭城区校级期中)计算3÷(−12)的结果是( )
A.−32B.32C.﹣6D.6
【答案】C
【解答】解:3÷(−12)
=3×(﹣2)
=﹣6.
故选:C.
12.(2024秋•南明区校级期中)下列计算正确的是( )
A.(﹣3)×(﹣5)=﹣15B.2÷12=1
C.﹣2﹣3=﹣5D.﹣2﹣(﹣3)=﹣1
【答案】C
【解答】解:A.(﹣3)×(﹣5)=15,故选项A不正确;
B.2÷12=2×2=4,故选项B不正确;
C.﹣2﹣3=﹣5,故选项C正确;
D..﹣2﹣(﹣3)=﹣2+3=1,故选项D不正确;
故选:C.
13.(2024秋•美兰区校级期中)计算:1÷2×12结果是( )
A.1B.﹣1C.14D.−14
【答案】C
【解答】解:原式=12×12=14.
故选:C.
14.(2024秋•官渡区校级期中)计算32÷(−4)×14的结果等于( )
A.﹣32B.32C.﹣2D.2
【答案】C
【解答】解:32÷(−4)×14
=32×(−14)×14
=(−8)×14
=﹣2.
故选:C.
15.(2024秋•江阳区校级期中)下列说法中,正确的有( )
①零除以任何数都等于零;
②相反数等于它本身的数只有0,倒数等于它本身的数是±1;
③绝对值相等的两个数一定相等,绝对值不相等的两个数一定不相等;
④一个不等于零的有理数除以它的相反数等于﹣1.
A.1个B.2个C.3个D.4个
【答案】B
【解答】①零除以任何不为零的数都等于零,
∴①不正确.
②相反数等于它本身的数只有0,倒数等于它本身的数是±1,
∴②正确.
③绝对值相等的两个数相等或相反数,绝对值不相等的两个数一定不相等,
∴③不正确.
④一个不等于零的有理数除以它的相反数等于﹣1,
∴④正确.
综上,②④正确.
故选:B.
16.(2024秋•思明区校级期中)下列计算:
①0﹣(﹣4)=4;
②(﹣3)+(﹣7)=﹣10;
③3×(﹣4)=﹣12;
④(﹣36)÷(﹣9)=4.其中正确的个数是( )
A.1个B.2个C.3个D.4个
【答案】D
【解答】解:①0﹣(﹣4)=0+4=4,计算正确;
②(﹣3)+(﹣7)=﹣10,计算正确;
(3)3×(﹣4)=﹣12,计算正确;
④(﹣36)÷(﹣9)=4,计算正确,
则计算正确的个数是4.
故选:D.
17.(2024秋•三河市校级期中)某同学在计算﹣12÷a时,误将看成“÷”看成“+”结果是﹣6,则﹣12÷a的正确结果是( )
A.2B.﹣2C.23D.−23
【答案】B
【解答】解:由题意得,﹣12+a=﹣6,
解得a=6,
所以﹣12÷a=﹣12÷6=﹣2,
故选:B.
18.(2024秋•甘肃校级期中)1930年,德国汉堡大学的学生考拉兹,曾经提出过这样一个数学猜想:对于每一个正整数,如果它是奇数,则对它乘3再加1;如果它是偶数,则对它除以2.如此循环,最终都能够得到1.这一猜想后来成为著名的“考拉兹猜想”,又称“奇偶归一猜想”.虽然这个结论在数学上还没有得到证明,但举例验证都是正确的,例如:取正整数5,最少经过下面5步运算可得1,即:5→×3+116→÷28→÷24→÷22→÷21如果正整数m最少经过6步运算可得到1,则m的值为 10或64 .
【答案】见试题解答内容
【解答】解:如图,利用倒推法可得:
由第6次计算后得1,可得第5次计算后的得数一定是2,
由第5次计算后得2,可得第4次计算后的得数一定是4,
由第4次计算后得4,可得第3次计算后的得数是1或8,其中1不合题意,因此第3次计算后一定得8
由第3次计算后得8,可得第2次计算后的得数一定是16,
由第2次计算后得16,可得第1次计算后的得数是5或32,
由第1次计算后得5,可得原数为10,
由第1次计算后32,可得原数为64,
故答案为:10或64.
19.(2024秋•凤台县期中)下列结论:①若a为有理数,则|a|>0;②若|a|+|b|=0,则a﹣b=0;③若a﹣b=0,则ba=1;④若abc<0,则a|a|+b|b|+c|c|=−3,则其中正确的结论的是 ② (填序号).
【答案】②.
【解答】解:①∵a为有理数,
∴|a|≥0,
故结论①不正确;
②∵|a|≥0,|b|≥0,
又∵|a|+|b|=0,
∴a=0,b=0,
∴a﹣b=0,
故结论②正确;
③∵a﹣b=0,
∴a=b,
当a=b≠0时,ba=1,
当a=b=0时,ba没有意义,
故结论③不正确,
④∵abc<0,
∴有以下两种情况:
(ⅰ)当a、b、c中有两正一负时,
不妨假设a、b为正,c为负,
∴|a|=a,|b|=b,|c|=﹣c,
∴a|a|+b|b|+c|c|=1+1﹣1=1,
(ⅱ)当a、b、c都是负数时,
则|a|=﹣a,|b|=﹣b,|c|=﹣c,
∴a|a|+b|b|+c|c|=−1﹣1﹣1=﹣3.
故结论④不正确,
综上所述:正确的结论是②.
故答案为:②.
20.(2024秋•东阳市期中)如图,小天有5张写着不同数的卡片,从中抽出2张卡片,使卡片上的数相除,所得到的商最小,最小的商是 −72 ;从中抽出3张卡片,使卡片上的数相乘,所得到的积最大,最大的积是 105 .
【答案】(1)−72;
(2)105.
【解答】解:(1)由题意可得:抽取﹣7,+2,最小的商是−72,
故答案为:−72;
(2)由题意可得:抽取﹣7,﹣3,5,最大的乘积是105.
故答案为:105.
有理数乘法法则
字母表示
两数相乘,同号得正,异号得负,且积的绝对值等于乘数的绝对值的积
设a,b为正有理数,则(+a)×(+b)=a×b;
(-a)×(-b)=a×b;
(-a)×(+b)=-(a×b);
(+a)×(-b)=-(a×b).
任何数与0相乘,都得0
设c为任意有理数,则c×0=0;0×c=0
类型
方法
示例
非零整数a的倒数
用这个数作分母,1作分子,即直接写成1/a.
3的倒数是1/3,-3的倒数是-1/3
分数n/m(m≠0,n≠0)的倒数
把这个分数的分子和分母交换位置,即n/m的倒数是m/n
5/9的倒数是的倒数是9/5,-3/4的倒数是-4/3.
带分数的倒数
先把带分数化成假分数,再交换分子和分母的位置.
-1(1/2)=-3/2,所以
-1(1/2)的倒数是-3/2.
小数的倒数
先把小数化成分数,再求其倒数.
-0.5=-1/2,所以-0.5的倒数是-2.
运算律
文字叙述
用字母表示
示例
乘法交换律
两个数相乘,交换乘数的位置,积不变.
ab=ba.
5×(-6)=(-6)×5.
乘法结合律
三个数相乘,先把前两个数相乘,或者先把后两个数相乘,积不变
(ab)c=a(be).
[7×(-6)]×5=7×[(-6)×5].
分配律
一个数与两个数的和相乘,等把这个数分别与这两个数相乘,再把积相加.
a(b+c)=ab+ac.
5×(-6+7)=5×(-6)+5×7.
相关试卷
这是一份专题05 有理数的乘方(word)2025-2026学年七上数学人教版2024期中复习学案知识点+习题,文件包含专题05有理数的乘方word2025-2026学年七上数学人教版2024期中复习学案知识点+习题原卷版docx、专题05有理数的乘方word2025-2026学年七上数学人教版2024期中复习学案知识点+习题解析版docx等2份试卷配套教学资源,其中试卷共30页, 欢迎下载使用。
这是一份专题03 有理数的加法和减法(word)2025-2026学年七上数学人教版2024期中复习学案知识点+习题,文件包含专题03有理数的加法和减法word2025-2026学年七上数学人教版2024期中复习学案知识点+习题原卷版docx、专题03有理数的加法和减法word2025-2026学年七上数学人教版2024期中复习学案知识点+习题解析版docx等2份试卷配套教学资源,其中试卷共34页, 欢迎下载使用。
这是一份《学段冲刺·期中臻选·专题训练》人教版七年级数学上册(2024)专题03 有理数的乘法与除法(含答案+解析),文件包含《学段冲刺·期中臻选·专题训练》人教版七年级数学上册2024专题03有理数的乘法与除法解析版docx、《学段冲刺·期中臻选·专题训练》人教版七年级数学上册2024专题03有理数的乘法与除法试卷版docx等2份试卷配套教学资源,其中试卷共15页, 欢迎下载使用。
相关试卷 更多
- 1.电子资料成功下载后不支持退换,如发现资料有内容错误问题请联系客服,如若属实,我们会补偿您的损失
- 2.压缩包下载后请先用软件解压,再使用对应软件打开;软件版本较低时请及时更新
- 3.资料下载成功后可在60天以内免费重复下载
免费领取教师福利

