所属成套资源:【期中复习】2025-2026学年数学人教版2024七年级上册期中复习专题课件+练习
- 专题09 整式的加减(PPT)2025-2026学年七上数学人教版2024期中复习课件知识点+习题 课件 0 次下载
- 专题01 正数和负数(word)2025-2026学年七上数学人教版2024期中复习学案知识点+习题 试卷 0 次下载
- 专题03 有理数的加法和减法(word)2025-2026学年七上数学人教版2024期中复习学案知识点+习题 试卷 0 次下载
- 专题04 有理数的乘法与除法(word)2025-2026学年七上数学人教版2024期中复习学案知识点+习题 试卷 0 次下载
- 专题05 有理数的乘方(word)2025-2026学年七上数学人教版2024期中复习学案知识点+习题 试卷 0 次下载
专题02 有理数及其大小比较(word)2025-2026学年七上数学人教版2024期中复习学案知识点+习题
展开
这是一份专题02 有理数及其大小比较(word)2025-2026学年七上数学人教版2024期中复习学案知识点+习题,文件包含专题02有理数及其大小比较word2025-2026学年七上数学人教版2024期中复习学案知识点+习题原卷版docx、专题02有理数及其大小比较word2025-2026学年七上数学人教版2024期中复习学案知识点+习题解析版docx等2份试卷配套教学资源,其中试卷共28页, 欢迎下载使用。
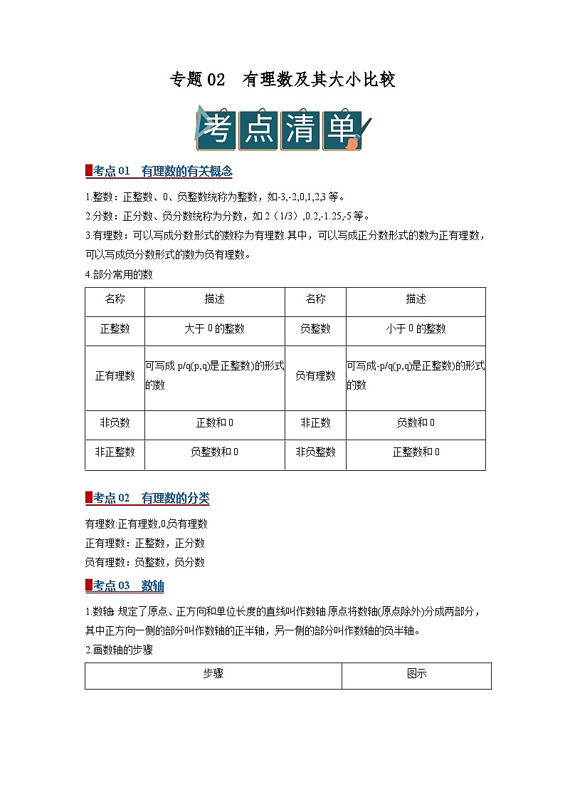
▉考点01 有理数的有关概念
1.整数:正整数、0、负整数统称为整数,如-3,-2,0,1,2,3等。
2.分数:正分数、负分数统称为分数,如2(1/3),0.2,-1.25,-5等。
3.有理数:可以写成分数形式的数称为有理数.其中,可以写成正分数形式的数为正有理数,可以写成负分数形式的数为负有理数。
4.部分常用的数
▉考点02 有理数的分类
有理数:正有理数,0,负有理数
正有理数:正整数,正分数
负有理数:负整数,负分数
▉考点03 数轴
1.数轴:规定了原点、正方向和单位长度的直线叫作数轴.原点将数轴(原点除外)分成两部分,其中正方向一侧的部分叫作数轴的正半轴,另一侧的部分叫作数轴的负半轴。
2.画数轴的步骤
▉考点04 数轴上的点与有理数的关系
有理数可以用数轴上的点表示.一般地,设a是一个正数,则数轴上表示数a的点在数轴的正半轴上,与原点的距离是a个单位长度;表示数-a的点在数轴的负半轴上,与原点的距离是a个单位长度。
▉考点05 相反数
1.相反数的定义:像3和-3,1/2和-1/2这样只有符号不同的两个数,互为相反数.这就是说,3的相反数是-3,-3的相反数是3,3与-3互为相反数,同样地,1/2和-1/2互为相反数,0的相反数是0。一般地,a和-a互为相反数.这里,a表示任意一个数,可以是正数、负数,也可以是0。
2.相反数的几何意义:一般地,设a是一个正数,数轴上与原点的距离是a的点有两个,它们分别在正、负半轴上,表示a和-a,这两个数只有符号不同,它们互为相反数。
3.相反数的求法:在任意一个数前面添上“-”号,新的数就表示原数的相反数。
▉考点06 多重符号的化简
1.多重符号化简的依据:相反数的定义.例如:-(-5)表示-5的相反数,所以-(-5)=5。
2.多重符号的化简的方法
若一个数前面有几个正负号,化简时,先省略所有的“+”号,然后由“-”号的个数确定结果的符号.当“-”号的个数是偶数时,化简的结果为正数;当“-”号的个数是奇数时,化简的结果为负数,简称“奇负偶正”。
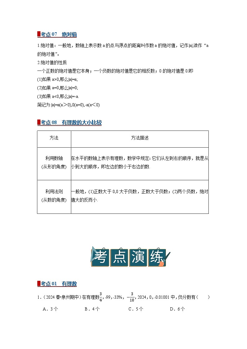
▉考点07 绝对值
1.绝对值:一般地,数轴上表示数a的点与原点的距离叫作数a的绝对值,记作|a|,读作“a的绝对值”。
2.绝对值的性质
一个正数的绝对值是它本身;一个负数的绝对值是它的相反数;0的绝对值是0.即
(1)如果a>0,那么|a|=a;
(2)如果a=0,那么|a|=0;
(3)如果a
相关试卷
这是一份专题05 有理数的乘方(word)2025-2026学年七上数学人教版2024期中复习学案知识点+习题,文件包含专题05有理数的乘方word2025-2026学年七上数学人教版2024期中复习学案知识点+习题原卷版docx、专题05有理数的乘方word2025-2026学年七上数学人教版2024期中复习学案知识点+习题解析版docx等2份试卷配套教学资源,其中试卷共30页, 欢迎下载使用。
这是一份专题04 有理数的乘法与除法(word)2025-2026学年七上数学人教版2024期中复习学案知识点+习题,文件包含专题04有理数的乘法与除法word2025-2026学年七上数学人教版2024期中复习学案知识点+习题原卷版docx、专题04有理数的乘法与除法word2025-2026学年七上数学人教版2024期中复习学案知识点+习题解析版docx等2份试卷配套教学资源,其中试卷共31页, 欢迎下载使用。
这是一份专题03 有理数的加法和减法(word)2025-2026学年七上数学人教版2024期中复习学案知识点+习题,文件包含专题03有理数的加法和减法word2025-2026学年七上数学人教版2024期中复习学案知识点+习题原卷版docx、专题03有理数的加法和减法word2025-2026学年七上数学人教版2024期中复习学案知识点+习题解析版docx等2份试卷配套教学资源,其中试卷共34页, 欢迎下载使用。
相关试卷 更多
- 1.电子资料成功下载后不支持退换,如发现资料有内容错误问题请联系客服,如若属实,我们会补偿您的损失
- 2.压缩包下载后请先用软件解压,再使用对应软件打开;软件版本较低时请及时更新
- 3.资料下载成功后可在60天以内免费重复下载
免费领取教师福利

